Материал: Радиационная безопасность

Внимание! Если размещение файла нарушает Ваши авторские права, то обязательно сообщите нам

3.Нормы радиационной безопасности (НРБ-99/2009). СанПиН 2.6.1.2523-09. М.,

2009

4.Основные санитарные правила обеспечения радиационной безопасности

(ОСПОРБ-99/2010). СП-2.6.1.2612-10. М., 2010

5.Санитарные правила и нормативы. СанПиН 2.6.1.1192-03. Гигиенические тре-

бования к устройству и эксплуатации рентгеновских кабинетов, аппаратов и проведению рентгенологических исследований. М.: Изд. Минздрава России - 2003

Согласно вышеуказанным нормативным документам:

«Граждане Российской Федерации, иностранные граждане и лица без граж-

данства, проживающие на территории Российской Федерации, имеют право на радиационную безопасность» ([2] статья 22).

«Критерии безопасности и (или) безвредности условий работ с источниками физических факторов воздействия на человека, в том числе предельно допусти-

мые уровни воздействия, устанавливаются санитарными правилами» ([1]статья

27).

«Государственные санитарно-эпидемиологические правила и нормативы

(далее санитарные правила) - нормативные правовые акты, устанавливающие са-

нитарно-эпидемиологические требования (в том числе критерии безопасности и

(или) безвредности факторов среды обитания для человека, гигиенические и иные нормативы), несоблюдение которых создает угрозу жизни или здоровью человека,

а также угрозу возникновения и распространения заболеваний». ([1] статья 1).

«Соблюдение санитарных правил является обязательным для граждан, ин-

дивидуальных предпринимателей и юридических лиц» ([1] статья 39).

«За нарушение санитарного законодательства устанавливается дисципли-

нарная, административная и уголовная ответственность в соответствии с законо-

дательством Российской Федерации» ([1] статья 55).

Законы и правила радиационной безопасности обязывают медицинских ра-

ботников повседневно углублять и совершенствовать свои знания по применению способов и методов защиты от облучения, всегда помнить о большой ответствен-

6

ности, которая возлагается на них при диагностике и лечении больных с помощью ионизирующих излучений.

ХАРАКТЕРИСТИКА ИОНИЗИРУЮЩИХ ИЗЛУЧЕНИЙ

Ионизирующее излучение – это излучение, взаимодействие которого со средой приводит к образованию ионов разных знаков. Выделяют непосред-

ственно и косвенно ионизирующее излучение (Схема 1).

Схема 1

ИОНИЗИРУЮЩЕЕ

ИЗЛУЧЕНИЕ

НЕПОСРЕДСТВЕННО

 

КОСВЕННО

ИОНИЗИРУЮЩЕЕ

 

ИОНИЗИРУЮЩЕЕ

 

 

 

 

 

 

КОРПУСКУЛЯРНОЕ,

состоящее из частиц

- частицы (ядра

атома гелия 4)-частицы (элек-

троны, позитроны)

нейтроны протоны и др.

КВАНТОВОЕ,

состоящее из фотонов

-излучение,

тормозное, рентгеновское, характеристические

Непосредственно ионизирующее излучение состоит из заряженных ча-

стиц, имеющих кинетическую энергию, достаточную для ионизации атомов при столкновении.

Альфа-частицы представляют поток ядер гелия, которые состоят из двух протонов и двух нейтронов. Их проникающая способность незначительна.

При энергии 4 МэВ длина пробега -частиц в воздухе составляет в среднем 2,5

см, в биологической ткани – 31 мкм. При внешнем облучении человека -частицы

7

полностью задерживаются поверхностным слоем кожи. Для защиты кожных по-

кровов от вредных ионизационных эффектов этих лучей достаточно использова-

ние резиновых перчаток и обычной одежды. Наибольшую опасность -лучи представляют при поступлении per os и ингаляции в силу их высокой ионизиру-

ющей способности.

Бета-частицы - поток электронов (позитронов), вылетающих из ядра со скоростью близкой к скорости света (250-270 000 км/с). Их проникающая способ-

ность выше, чем у -частиц. Для -частиц с энергией 4 МэВ длина пробега в воз-

духе составляет 17,8 м, в алюминии – 9,8 мм. При расчете защиты от -излучения малых энергий необходимо, чтобы толщина защитного экрана была равна или больше максимального пробега частицы в материале с малым порядковым номе-

ром (алюминий, органическое стекло, пластмасса). При высоких энергиях -

частиц необходима дополнительная защита от тормозного рентгеновского излу-

чения.

Косвенно ионизирующее излучение – это поток фотонов, которые не об-

ладают зарядом и поэтому непосредственно ионизации не производят. В процессе прохождения через вещество фотон взаимодействует с электронами атома, пере-

давая ему часть или всю свою энергию. Результатом этого является образование,

так называемых, вторичных электронов, которые в последующих процессах вза-

имодействия производят ионизацию.

Рентгеновское излучение – это электромагнитное излучение, генерируемое в рентгеновских трубках. Его проникающая способность выше корпускулярного излучения, что требует защиты рабочих мест и организма человека с использова-

нием просвинцованных экранов.

Гамма-излучение – это коротковолновое электромагнитное излучение.

Ионизационная способность гамма-излучения по сравнению с альфа частицами в десятки раз меньше. Благодаря малой длине волны гамма-лучи обладают очень высокой проникающей способностью. Они могут распространяться в воздухе до

2,5 км. Проходя через среду, гамма-излучение ослабляется по экспоненциально-

8

му закону, т.е. никогда не поглощается полностью. Для защиты от гамма-лучей

требуется значительный слой свинца или бетона.

БИОЛОГИЧЕСКОЕ ДЕЙСТВИЕ ИОНИЗИРУЮЩЕГО ИЗЛУЧЕНИЯ.

В организме человека под воздействием любого вида ионизирующего излу-

чения происходят химические превращения, которые могут приводить к комплек-

су биохимических и биологических изменений.

Первичные физико-химические процессы возникают в результате прямого попадания ионизирующего излучения в биологические молекулярные структуры клеток и в жидкие (водные) среды организма и сопровождаются образованием высокоактивных свободных радикалов Н+, ОН-, НО2-, Н2О2. Прямое действие может вызывать расщепление молекул белка, разрыв наименее прочных связей,

отрыв радикалов и другие денатурированные изменения с последующими нару-

шениями структур и функций организма.

Действие свободных радикалов рассматривается как вторичное (косвенное).

Свободные радикалы вызывают разрушение целостности цепочек макромолекул

(белков, нуклеопротеидов, ферментов, ДНК), что может проявляться подавлением активности ферментных систем, нарушением обменных процессов, замедлением или прекращений роста тканей с массовой гибелью клеток и фомированием в перспективе канцеро- и мутагенеза. Свободные радикалы могут индуцировать различные химические реакции с образованием в организме новых токсических соединений.

Наиболее радиочувствительными являются клетки постоянно обновляю-

щихся (дифференцирующихся) тканей органов – половых желез, органов крове-

творной и лимфатической систем.

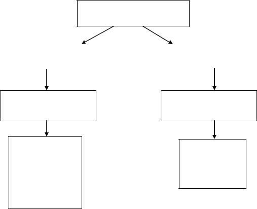
Последствия воздействия ионизирующего излучения на организм человека проявляются в виде детерминированных и стохастических эффектов (Схема 2).

Детерминированные эффекты возникают при превышении определенной дозы облучения (дозового порога) и характеризуются зависимостью реакций ор-

ганизма от уровня облучения. Данные эффекты могут проявляться в виде различ-

9

ных патологических состояний – острая и хроническая лучевая болезнь, лучевые ожоги, лучевая катаракта и др.

Стохастические эффекты имеют беспороговую линейную зависимость ве-

роятности возникновения заболевания. Среди них выделяют два основных вида:

соматостохастические и генетические. Первый вид возникает в соматических клетках и может быть причиной различных злокачественных новообразований.

Второй вид, появляющийся в зародышевой ткани половых желез, может привести к наследственным нарушениям у потомства облученных людей.

Схема 2

БИОЛОГИЧЕСКИЕ ЭФФЕКТЫ ИОНИЗИРУЮЩЕГО ИЗЛУЧЕНИЯ

ДЕТЕРМИНИРОВАННЫЕ

 

СТОХАСТИЧЕСКИЕ

 

 

 

Острые:

 

Отдаленные

 

Соматикостоха-

 

Генетические:

 

Острая луче-

 

 

хрониче-

 

стические

 

наслед-

 

вая болезнь

 

 

ская луче-

 

злокаче-

 

ственные

 

Лучевые

 

 

вая болезнь

 

ственные

 

заболе-

 

 

 

 

катаракта

 

новообра-

 

вания

 

 

 

 

 

 

нарушения

 

зования

 

 

 

 

 

 

гемопоэза

 

 

 

 

 

 

 

 

бесплодие

 

 

 

 

 

 

 

 

 

 

 

 

 

 

 

аномалии в

 

 

 

 

 

 

 

 

развитии

 

 

 

 

 

 

 

 

плода

 

 

 

 

 

 

 

 

 

 

 

 

 

10