Рульова колонка укріплена за допомогою відлитого з ковкого чавуну КЧ35-10 кронштейна з кришкою на штампованому підсилювачі кабіни.
Рульове колесо притиснуто до конусної шийки вала (конусність 1 : 15) гайкою з різьбленням М27Х1 і зафіксовано сегментною шпонкою. Вилка карданного шарніра закріплена на валу керма також за допомогою сегментної шпонки і стяжного болта. Хрестовина карданного шарніра (від автомобіля «Москвич-412») викувана зі сталі 20Х, цементована і загартована до твердості HRC 57-65. У шарнірі встановлено голчасті підшипники з багатокромочними резино-армованими сальниками, що забезпечують надійне ущільнення. Закладене в підшипники при складанні шарніра мастило гарантує їх роботу протягом всього періоду експлуатації. Вилка шарніра викувана зі сталі 35.
Вал рульового управління в кожусі обертається вгорі на опорному підшипнику, внизу - в залізо-графітової втулці. Діаметр шийок вала для установки верхнього підшипника 32 мм, для установки у втулку 28 мм. У центрі рульового колеса встановлена пластмасова кнопка сигналу, а під нею контакт, з'єднаний проводом, що проходить всередині порожнього вала рульового управління до спеціального контактного пристрою.
Технічне обслуговування рульового механізму полягає в
проведенні кріпильних робіт і своєчасної зміни масла в картері. Масло заливають
через отвір, закритий пробкою, а зливають через отвір, закритий пробкою. При
необхідності рульовий механізм промивають 2 л свіжого мастила.
2.2 Проектування гідравлічного підсилювача рульового
управління автомобіля КрАЗ-256Б1
Гідравлічний підсилювач зменшує зусилля, яке необхідно прикласти до рульового колеса для повороту передніх коліс автомобіля, знижує ударні навантаження в рульовому механізмі і на рульовому колесі, що виникають в наслідок нерівностей дороги, і підвищує безпеку руху.
Гідропідсилювач є агрегатом, що складається з силового
циліндра і розподільника (рис. 2.3).
Рис. 2.3. Гідравлічний підсилювач рульового управління
автомобіля КрАЗ-256Б1
У силовому циліндрі розташований поршень зі штоком, на зовнішньому кінці якого є шарнірна головка для кріплення гідропідсилювача до кронштейну. Герметизація циліндра забезпечується передньою і задньою кришками. За допомогою задньої кришки 6 силовий циліндр з'єднується з розподільником.
Розподільник складається з золотникового пристрою і корпусу шарнірів з кульовими пальцями, встановленими між сухарями. Причому кульовий палець рульової сошки розташований в рухомому склянці, який за допомогою регулювальної пробки і стяжного болта з'єднаний з золотником. Мастило робочих поверхонь кульових пальців і сухарів здійснюється через прес-маслянку.
При працюючому насосі в розподільник безперервно нагнітається рідина, яка в залежності від положення золотника або повертається назад в бачок, або потрапляє в одну з робочих порожнин силового циліндра. При цьому іншу порожнину силового циліндра з'єднана через зливну магістраль з бачком.
Гідропідсилювач включений в кінематику рульового управління паралельно, що дозволяє управляти автомобілем навіть в разі його відмови або відмови масляного насоса підсилювача. Силовий циліндр виготовлений із сталевої труби діаметром 83 мм. Його внутрішня поверхня піддається обробці до діаметра 67,5 ± 0,05 мм з високим ступенем чистоти. З обох сторін циліндр закритий кришками на різьбі М80Х2 і законтрене контргайками. Кришки відлиті з ковкого чавуну КЧ35-10, в їх канавках встановлені ущільнювальні гумові кільця. Доступ масла в порожнині циліндра забезпечується через отвори в кришках з різьбленням М16х1,5, в які вкручуються болти кріплення мастилопроводів.
Внутрішня перегородка передньої кришки з боку поршня відокремлює порожнину циліндра від передньої частини корпусу шарнірів, ввернутого в кришку на різьбі М56х1,5. Різьбове з'єднання застопорюється контргайкой. Через отвір в задній кришці діаметром 25 мм проходить шток силового циліндра. Герметичність з'єднання забезпечується ущільнювальними гумовими кільцями і сталевим штампованим грязьоз'ємним ковпаком.
Поршень на шийці штока кріпиться за допомогою корончатої
гайки і шайби. У головку штока з внутрішнім діаметром 47 ± 0; 008 мм встановлюється
кульковий підшипник 34 типу 2ШС20 (ДСТ 3635-54), утримуваний від осьового
переміщення двома стопорними кільцями і ущільнений двома гумовими кільцями.
3. Проектний розділ
В якості системи автоматичного проектування для виконання
технічної документації складальної одиниці «Рульове управління автомобіля
КрАЗ-256Б1» використовуємо Систему автоматичного проектування КОМПАС 3D.
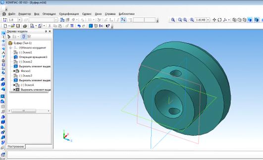
3.1 Проектування 3-вимірної моделі деталі «Буфер»
Форма деталі «Буфер» зрозуміла з головного зображення
складанної одиниці (рис. 3.1).
Рис. 3.1. Зображення деталі «Буфер» на складальному
кресленику
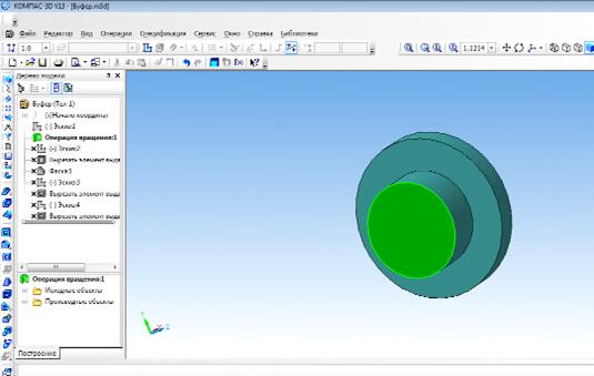
Вона являє собою поверхню обертання. Тому для створення її
зовнішньої поверхні виконуємо ескіз (рис. 3.2) і за допомогою операції
обертання
обертаємо його навколо осі симетрії (рис. 3.3).

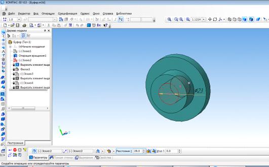
Рис. 3.2. Ескіз для виконання зовнішньої поверхні деталі
«Буфер»
Рис. 3.3. Використання операції обертання для побудови
зовнішнього контуру деталі «Буфер»
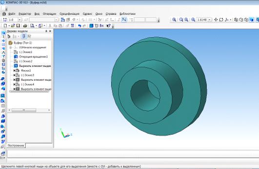
В результаті отримуємо зовнішній контур деталі (рис. 3.4).
Рис. 3.4. Зовнішній контур деталі «Буфер»
Виконуємо внутрішні отвори:
вибираємо площину для побудови ескіза отвору (рис. 3.5);
- креслимо ескіз за допомогою команди «Ескіз»
(рис. 3.6);
- вирізаємо отвір (рис. 3.7) за допомогою команди
«Вирізати видавлюванням»
Результат побудови внутрішніх отворів зображено на рис. 3.8.
Рис. 3.5. Вибір площини для побудови внутрішнього отвору
Рис. 3.6. Побудова ескізу отвору
Рис. 3.7. Використання операції вирізання видавлюванням для
побудови внутрішнього контуру деталі «Кришка»
Рис. 3.8. Внутрішній отвір деталі «буфер»
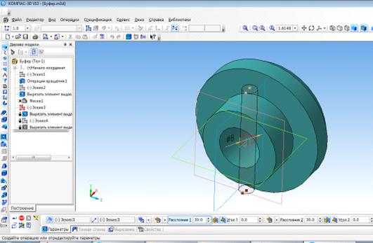
Для виконання вертикальних отворів під штифт виділяємо
площину, на якій будемо креслити ескізи отворів (рис. 3.9), за допомогою
команди «Ескіз»
входимо в режим виконання ескізу та виконуємо ескізи отворів
(рис. 3.10).
Рис. 3.9. Вибір площини для побудови отворів під штифт
Рис. 3.10. Ескіз отвору під штифт
Виходимо з режиму побудови ескізу за допомогою тієї ж команди
«Ескіз»
та видавлюємо отвори за допомогою
команди «Вирізати видавлюванням»
(рис. 3.11).
Рис. 3.11. Видавлювання отворів під штифт
Результат вирізання отворів показано на рис. 3.12.
Рис. 3.12. Побудовані отвори під штифт
Завершуємо побудову 3-вимірної моделі деталі «Буфер»
виконанням фасок, які спрацьовують за командою «Фаска»
, вказавши необхідні ребра поверхонь,
на яких мають бути фаски (рис. 3.13).
Рис. 3.13. Вибір ребер для побудови фасок
Результат побудови зображено на рис. 3.14.
Рис. 3.14. Тривимірна модель деталі «Буфер»
3.2 Проектування 3-вимірної моделі складанної одиниці
«Рульове управління автомобіля КрАЗ-256Б1»
Аналогічним чином виконуємо проектування всіх деталей складанної одиниці.
Потім, обравши тип документа КОМПАС «Збірка», будуємо
3-вимірну модель складанної одиниці «Рульове управління автомобіля КрАЗ-256Б1»
(рис. 3.15.)
Рис. 3.15. Тривимірна мод ель складанної одиниці «Рульове
управління автомобіля КрАЗ-256Б1»
Висновки
У роботі була використана система автоматизованого проектування КОМПАС-3D, яка була розроблена компанією «Аскон». Перевагами програми даного сімейства є те, що вона автоматично генерує асоціативні види тривимірних моделей (в тому числі розрізи, перерізи, місцеві розрізи, місцеві види, види по стрілці, види з розривом). Всі вони асоційовані з моделлю: зміни в моделі призводять до зміни зображення на кресленні. Стандартні види автоматично будуються в проекційної зв'язку. Дані в основному написі креслення (позначення, найменування, маса) синхронізуються з даними з тривимірною моделлю. Є можливість зв'язку тривимірних моделей і креслень зі специфікаціями, тобто при «належному» проектуванні специфікація може бути отримана автоматично; крім того, зміни в кресленні або моделі будуть передаватися в специфікацію, і навпаки.
Це дозволяє скорочувати час проектування технічних виробів і
розробки технічної документації, розрахунків різних вузлів і деталей. Крім
того, в роботі була використана система КОМПАС-3D орієнтована на формування
моделей конкретних деталей, що містять як типові, так і нестандартні, унікальні
конструктивні елементи. Параметризація тривимірних моделей дозволяє швидко
отримувати типові деталі на основі одного разу спроектованого прототипу. Так,
зокрема, система КОМПАС-3D дозволяє скорочувати час розробки робочих і
складальних креслень на 60%.
Список літератури
1. Анурьев В.И. Справочник конструктора-машиностроителя: В 3 т. - 8-е изд., перераб. и доп. Под ред. И.Н. Жестковой. - М.: Машиностроение, 2001.: ил.
. КОМПАС - 3D V12 Азбука // ЗАО Аскон - Питер, 2010. - 332 с
. Єдина система конструкторської документації: Загальні правила виконання креслень. - К.: Видавництво стандартів, 1988.
. Кондаков А.И. САПР технологических процессов: учебник для студ. высш. учеб. заведений - М.: Издательский центр «Академия», 2007 - 272 с.
. Кунву Ли. Основы САПР (CAD/CAM/CAE) (Principles of CAD/CAM/CAE Systems) - П.: Питер, 2004. - 560 с.
. Теоретичні основи геометричного моделювання в машинобудівних САПР із прикладами в КОМПАС-3D : навч. Посіб. / В.В. Ванін, Г.А. Вірченко ; Мін-во освіти і науки, молоді та спорту України, НТУУ «КПІ», 2011.
. Соколова Т. AutoCAD 2016. Двухмерное и трехмерное моделирование. Учебный курс - К.: ДМК Пресс, 2016. - 754 с.
. Методические указания к выполнению курсового проекта "Анализ конструкций и основы расчета автомобиля" (для студентов, обучающихся по направлению "Инженерная механика", специальность 7.090215) / Сост. А.В. Сидорченко. - Луганск: Изд-во Восточноукр. гос. ун-та, 1997. - 48 с.