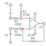
Рисунок 8 - Дифференциальный усилитель на базе одного ОУ
Выходное напряжение, в случае когда R1 = R2 и R3 = R4, рассчитывается по
формуле [8]:
Uвых = (U2 - U1) × (R3/R1). (14)
Максимально напряжение которое должен преобразовывать второй АЦП - 0,3 В,
исходя из этого примем напряжение на выходе дифференциального усилителя равным
0,3 В. Подставив в формулу значения U1, U2 и Uвых, подберём значение
сопротивления для резисторов R1 и R3.
,3 = (10 - 9,92) × (R3/R1), (15)
,3/0,08 = R3/R1, (16)
,75 = R3/R1. (17)
Из соотношения 16, возьмём сопротивление резисторов равное 3750 Ом и 1000 Ом, для третьего и первого резисторов соответственно.
В качестве параллельного АЦП будем использовать БИС КР1107ПВ5 (рисунок 9).
Рисунок 9 - Схема БИС КР1107ПВ5
Микросхема представляет собой 6-разрядный АЦП с ЭСЛ выходом и разрядом
переполнения. Работой АЦП управляет тактовый сигнал. Выборка производится при
низком уровне тактового сигнала. При положительном фронте тактового сигнала
компараторы стробируются и через время Tпр на выходе АЦП появляется код,
соответствующий значению аналогового сигнала. В таблице 4 указаны назначения
его основных выходов.
Таблица 4 - Назначение основных выходов АЦП КР1107ПВ5
|
Выход |
Назначение |
|
IAS |
Входной аналоговый сигнал |
|
ITS |
Тактовый вход |
|
1 |
Опорное напряжение Uоп |
|
2 |
Опорное напряжение -Uоп |
|
D0 |
Разряд переполнения |
|
D1 |
Выход 1 (младший разряд) |
|
D2-D5 |
Выходы 2 - 5 |
|
D6 |
Выход 6 (старший разряд) |
|
AG |
Аналоговая земля |
|
DG |
Цифровая земля |
Принципиальная электрическая схема включения БИС КР1107ПВ5 представлена
на рисунке 10, основные параметры АЦП - таблица 5.
Рисунок 10 - Принципиальная электрическая схема включения БИС КР1107ПВ5
Таблица 5 - Основные параметры АЦП КР1107ПВ5
|
Параметр |
Значение |
|
|
|
Не менее |
Не более |
|
Число разрядов |
6 |
|
|
Диапазон входного напряжения |
-2 В |
2 В |
|
Входной ток по аналоговому входу |
|
0,5 мА |
|
Ток потребления от источника опорного напржения |
60 мА |
|
|
Выходное напряжение высокого уровня |
1,1 В |
|
|
Выходное напряжение низкого уровня |
|
1,5 В |
|
Время преобразования |
|
20 нс |
|
Максимальная частота выходного сигнала |
25 МГц |
|
В качестве ЦАП используем 8-и разрядную ИС ЦАП К1118ПА3 (рисунок 10).
Типовая электрическая схема включения приведена на рисунке 11, основные
параметры - таблица…

В таблице 6 указаны назначения основных выходов.
Таблица 6 - Назначение основных выходов ЦАП К1108ПА3
|
Выход |
Назначение |
|
1 |
Вход 1 (младший разряд) |
|
2-7 |
Входы 2-7 |
|
8 |
Вход 8 (старший разряд) |
|
-U |
Напряжение питания -Uп |
|
U |
Напряжение питания +Uп |
|
9-10 |
Опорные напряжения |
|
Uвых |
Аналоговый выход |
|
14 |
Общий |
Рисунок 12 - Типовая электрическая схема включения ИС ЦАП К1118ПА3
Таблица 7 - Основные параметры ЦАП ИС ЦАП К1118ПА3
|
Параметр |
Значение |
|
|
|
Не менее |
Не более |
|
Число разрядов |
8 |
|
|
Выходной ток |
|
20 мА |
|
Выходной ток смещения нуля |
|
200 мкА |
|
Абсолютная погрешность преобразования |
-2 мА |
2 мА |
|
Входной ток высокого уровня |
|
250 мкА |
|
Входной ток низкого уровня |
-20 мкА |
20 мкА |
|
Время установления выходного тока |
|
10 нс |
Для каждого АЦП необходим источник опорного напряжения (ИОН). Используем
достаточно простую в реализации схему [2], погрешность её сигнала на выходе
мала (≈ 1%). ИОН приведён на рисунке 13.
Рисунок 13 - Источник опорного напряжения
Выберем стабилитрон (VD1) - КС133А (Uвх= 5 В, Uст= 3 В, Iвых = Iст = 5 мА).
Рассчитаем сопротивления для источника опорного напряжения первого АЦП
(Uоп1=9,92 В):
R2=(Uоп1 -Uст)/Iвых= 6,92/0,005=1384 Ом,(18)=Uоп1/Iвых= 9,6/0,005= 1984
Ом,(19)=(Uвх -Uст)/(Iвых+Iст)= 2/0,01=200 Ом.(20)
Рассчитаем сопротивления для источника опорного напряжения второго АЦП (Uоп2=0,3 В):
R2=(Uоп2 -Uст)/Iвых= 2,7/0,005=540 Ом,(21)
R3=Uоп2/Iвых= 0,3/0,005= 60 Ом,(22)=(Uвх -Uст)/(Iвых+Iст)= 2/0,01=200
Ом.(23)
Чтобы обеспечить считывание результата преобразования в ЭВМ потребуется
параллельный регистр. В качестве регистра была выбрана микросхема 54AC821DM -
10-и разрядный параллельный регистр на D-триггерах (рисунок 14)[4], основные
параметры, таблица 8.
Рисунок 14 - Регистр КР1531ИР22
Таблица 8 - Основные параметры регистра КР1531ИР22
|
Параметр |
Значение |
|
CCH |
I(CC) = 55 мА |
|
PHL |
8 нс |
|
PLH |
13 нс |
Моделирование схемы проводилось в пакете программ схемотехнического моделирования MicroCap 9.0 при помощи справочной литературы [5]. В качестве объекта моделирования был взят дифференциальный усилитель. Для моделирования была выбрана модель операционного усилителя LM6365 с параметрами:
В программе MicroCap была создана схема, показанная на рисунке 15.
Рисунок 15 - Схема моделирования дифференциального усилителя
Моделирование проводилось в 2 этапа: первый это вычисление погрешности работы дифференциального усилителя из-за напряжения смещения, и второе, это увеличение погрешности вычисления, при изменение температуры (стандартная температура 20˚С).
Из теоретического расчёта, схема с параметрами: R1 = R2 = 1 кОм, R4 = R3 = 3,75 кОм,= 10 В и V1 = 9,92 В, на выходе должна выдавать напряжение равное 0,3 В.
Рисунок 16 - Результат электрического моделирования
По результатам анализа видно что дифференциальный усилитель имеет
небольшую погрешность. Это связано со смещением нулевого напряжение. Рассчитаем
погрешность:
ε = ((300 - 299,979)/300) ×
100% ≈ 0,007%.(24)
Таким образом погрешность дифференциального усилителя составила примерно 0,007%.
Следующее моделирование было с изменением температуры. Температура
изменялась от +15 до +20˚С, с шагом 1˚С. Анализ проводился так же в
режиме Transient Analysis. Результат анализа представлен на рисунке 17.
Рисунок 17 - Результат электрического моделирования
Из рисунка видно, среднее смещение напряжения на 1 ˚С составляет 16
мкВ
Для подтверждения работоспособности проекта разработанного последовательно-параллельного АЦП приведем его основные характеристики.
Входное сопротивление не менее 1000 Ом обеспечивается за счёт добавления в схему узла согласования. Время преобразование 5 мс обеспечивается быстродействием отдельных функциональных узлов схемы: обоих АЦП, ЦАП, генератора импульсов и дифференциального усилителя. Входное сопротивление не менее 1 кОм обеспечивается значение входного сопротивления на узле согласования. В ходе расчётов было определено что максимальное значение входного напряжение может быть больше чем требуемое по ТЗ и составляет 10,22 В.
Суммарная погрешность, не учитывая пренебрежительно малые, определяется следующими факторами:
) Аддитивные, состоит из максимального значения погрешности дискретности, принятой на этапе расчёта функциональной схемы ∂ = 0,2%. Этот недостаток невозможно устранить, ни при каких видах аналого-цифрового преобразования.
То есть суммарная аддитивная погрешность не превышает 0,2%.
) Мультипликативные составляющие суммарной погрешности возникают из-за малой нестабильности частоты генератора строб импульсов;
- погрешность за счёт смещения напряжения нуля у операционных усилителей сведена к нулю путём использования высокоскоростных усилителей с очень маленькой погрешность преобразования;
- температурная погрешность всех функциональных узлов (погрешность возникающая при изменение температурного режима работы). В ходе моделирования была выявлена очень маленькая температурная погрешность дифференциального усилителя. Температурными погрешностями АЦП и ЦАП так же можно пренебречь.
В ходе выполнения курсового проекта был разработан параллельно-последовательный аналого-цифровой преобразователь, соответствующий требованиям технического задания.
Был проведен анализ справочной литературы, в ходе которого были найдены аналоги и прототип, на основе которого и был разработан данный АЦП.
Опираясь на [6] и [7] были составлены функциональная и принципиальная схемы функционального генератора.
С помощью ППП MicroCap 9 был проведен анализ одного из узлов схемы -
дифференциальный усилитель, установивший погрешность данного узла, и
подтвердивший правильность подбора отдельного компонента данного устройства.
Список использованных источников
1. Никонов А.В. Основные узлы цифровых измерительных устройств: Учеб. пособие. - Омск: Изд-во ОмГТУ, 2001. - 52 с.
. Никонов А.В. Электротехника и электроника: Конспект лекций. - Омск: Изд-во ОмГТУ, 2005. Ч. 2. - 84 с.
. Титце У., Шенк К. Полупроводниковая схемотехника. - М.: Мир, 1982. - 512 с.
. Никонов А.В., Никонова Г.В. Разработка электрических функциональных устройств: Методич. указания для курсового проек-я по "Электротехн. и электронике". - Омск: Изд-во ОмГТУ, 2005. - 66 с.
. Ханзел Г.Е. Справочник по расчету фильтров. - М.: Советское радио, 1974 - 288 с.
. Перельман Б.Л., Шевелев В.И. Отечественные микросхемы и зарубежные аналоги: Справочник. - М.: НТЦ Микротех, 1998. - 376 с.
. Александров К.К., Кузьмина Е.Г. Электрические чертежи и схемы. - М.; Энергоатомиздат, 1990. - 288 с.
. Федорков Б.Г. Телец В.А, Микросхемы ЦАП и АЦП: функционирование, параметры, применение. - М.: Энергоатомиздат, 1990. - 320 с.
. Кончаловский В.Ю. Цифровые измирительные устройства: Учебное пособие для вузов - М.: Энергоатомиздат, 1985 - 304 с.