Материал: Проектирование параллельно-последовательного аналого-цифрового преобразователя

Внимание! Если размещение файла нарушает Ваши авторские права, то обязательно сообщите нам

Проектирование параллельно-последовательного аналого-цифрового преобразователя

Введение

цифровой преобразователь генератор усилитель

Современный компьютер с успехом может заменить стандартные измерительные и регистрирующие приборы, единственным ограничением на пути использования компьютера в области измерений и регистрации аналоговых сигналов является то, что компьютер не способен принимать аналоговые данные, так как является полностью цифровым устройством. Для решения этой проблемы существуют специальные устройства - аналого-цифровые преобразователи, которые осуществляют преобразование аналоговых сигналов в цифровую форму.

АЦП имеют аналоговые входы для подключения источников сигналов и цифровые выходы для передачи преобразованных данных в компьютер. Компьютер, оснащенный программным обеспечением, осуществляет управление устройствами АЦП и принимает данные для последующей обработки и анализа.

Последовательно-параллельные АЦП являются компромиссом между стремлением получить высокое быстродействие и желанием сделать это по возможности меньшей ценой. Последовательно-параллельные АЦП занимают промежуточное положение по разрешающей способности и быстродействию между параллельными АЦП и АЦП последовательного приближения.

1. Анализ и выбор направления проектирования

.1 Анализ современного состояния научно-технического уровня по тематике проектирования


Из обзора информационных материалов были выделены аналоги разрабатываемого устройства, которые выполняют схожие задачи. Это схема многоступенчатого параллельно-последовательного АЦП и схема многотактного параллельно-последовательного АЦП [1].

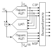
В многоступенчатом АЦП процесс преобразования входного сигнала разделен в пространстве. В качестве примера на рисунке 1 представлена схема двухступенчатого 8-разрядного АЦП.

Рисунок 1 - Схема двухступенчатого 8-ми разрядного АЦП

Верхний по схеме АЦП осуществляет грубое преобразование сигнала в четыре старших разряда выходного кода. Цифровые сигналы с выхода АЦП поступают на выходной регистр и одновременно на вход 4-разрядного быстродействующего ЦАП. Остаток от вычитания выходного напряжения ЦАП из входного напряжения схемы поступает на вход АЦП2, опорное напряжение которого в 16 раз меньше, чем у АЦП1. Как следствие, квант АЦП2 в 16 раз меньше кванта АЦП1. Этот остаток, преобразованный АЦП2 в цифровую форму представляет собой четыре младших разряда выходного кода. Различие между АЦП1 и АЦП2 заключается прежде всего в требовании к точности: у АЦП1 точность должна быть такой же как у 8-разрядного преобразователя, в то время как АЦП2 может иметь точность 4-разрядного.

Грубо приближенная и точная величины должны, естественно, соответствовать одному и тому же входному напряжению Uвх(tj). Из-за наличия задержки сигнала в первой ступени возникает, однако, временное запаздывание. Поэтому при использовании этого способа входное напряжение необходимо поддерживать постоянным с помощью устройства выборки-хранения до тех пор, пока не будет получено все число.

Рассмотрим пример 8-разрядного последовательно-параллельного АЦП, относящегося к типу многотактных (рисунок 2). Здесь процесс преобразования разделен во времени.

Рисунок 2 - Схема двухтактного 8-ми разрядного АЦП

Преобразователь состоит из 4-разрядного параллельного АЦП, квант h которого определяется величиной опорного напряжения, 4-разрядного ЦАП и устройства управления. Если максимальный входной сигнал равен 2,56 В, то в первом такте преобразователь работает с шагом квантования h1=0,16 В. В это время входной код ЦАП равен нулю. Устройство управления пересылает полученное от АЦП в первом такте слово в четыре старших разряда выходного регистра, подает это слово на вход ЦАП и уменьшает в 16 раз опорное напряжение АЦП. Таким образом, во втором такте шаг квантования h2=0,01 В и остаток, образовавшийся при вычитании из входного напряжения схемы выходного напряжения ЦАП, будет преобразован в младший полубайт выходного слова.

Очевидно, что используемые в этой схеме 4-разрядные АЦП и ЦАП должны обладать 8-разрядной точностью, в противном случае возможен пропуск кодов, т.е. при монотонном нарастании входного напряжения выходной код АЦП не будет принимать некоторые значения из своей шкалы. Так же, как и в предыдущем преобразователе, входное напряжение многотактного АЦП во время преобразования должно быть неизменным, для чего между его входом и источником входного сигнала следует включить устройство выборки-хранения.

Быстродействие рассмотренного многотактного АЦП определяется полным временем преобразования 4-разрядного АЦП, временем срабатывания цифровых схем управления, временем установления ЦАП с погрешностью, не превышающей 0,2-0,3 кванта 8-разрядного АЦП, причем время преобразования АЦП входит в общее время преобразования дважды.

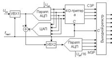
Быстродействие многоступенчатого АЦП можно повысить, применив конвеерный принцип многоступенчатой обработки входного сигнала. В обыкновенном многоступенчатом АЦП (рис. 1) вначале происходит формирование старших разрядов выходного слова преобразователем АЦП1, а затем идет период установления выходного сигнала ЦАП. На этом интервале АЦП2 простаивает. На втором этапе во время преобразования остатка преобразователем АЦП2 простаивает АЦП1. Введя элементы задержки аналогового и цифрового сигналов между ступенями преобразователя, получим конвеерный АЦП, схема 8-разрядного варианта которого приведена на рисунке 3.

Рисунок 3 - Структурная схема конвеерного АЦП.

Роль аналогового элемента задержки выполняет устройство выборки-хранения УВХ2, а цифрового - четыре D-триггера. Триггеры задерживают передачу старшего полубайта в выходной регистр на один период тактового сигнала CLK.

Сигналы выборки, формируемые из тактового сигнала, поступают на УВХ1 и УВХ2 в разные моменты времени. УВХ2 переводится в режим хранения позже, чем УВХ1 на время, равное суммарной задержке распространения сигнала по АЦП1 и ЦАП. Задний фронт тактового сигнала управляет записью кодов в D-триггеры и выходной регистр. Полная обработка входного сигнала занимает около двух периодов CLK, но частота появления новых значений выходного кода равна частоте тактового сигнала.

За прототип можно взять многоступенчатый АЦП так как при прочих равных условиях преобразователь такого типа оказывается быстрее многотактного преобразователя и по своим параметрам оказывается наиболее подходящим для реализации АЦП с заданными в ТЗ параметрами.

.2 Выбор и обоснование направления проектирования


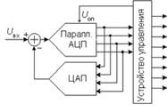
Проанализируем один такт работы прототипа (рисунок 1). Согласно ТЗ, проектируемое устройство должно работать в автоматическом режиме. Поэтому в прототип необходимо добавить генератор строб-импульсов, который обеспечит автоматический режим работы.

Кроме того, согласно ТЗ проектируемое устройство должно обеспечить считывание результата преобразования в ЭВМ. С этой целью на выходе нужно установить параллельный регистр.

В итоге функциональная схема проектируемого параллельно-последовательного АЦП будет выглядеть, как показано на рисунке 4.

Рисунок 4 - Функциональная схема параллельно-последовательного АЦП

2. Выбор и расчёт электрической схемы

.1 Расчёт функциональной схемы


Проведём назначение требований узлам функциональной схемы (рисунок 4) в соответствии с техническим заданием. Для всякого преобразователя аналоговой величины в код расчет структуры начинается с определения числа уровней квантования Nx max или числа разрядов n АЦП:

Nx max = Xm / Δk, (1)

где Xm - максимальное значение входной величины, Δk - шаг квантования.

Разрядность АЦП n определяется как:

=logaNx max, (2)

где а - основание системы счисления АЦП.

Число разрядов округляется до ближайшего большего целого значения n ≥ logaNx max.

Суммарную погрешность устройства представим двумя составляющими:

, (3)

где δмет - погрешность метода, реализуемого в устройстве (преобразования аналоговой величины в дискретную);

δинст - инструментальная погрешность, обусловленная не идеальностью применённых функциональных узлов.

По техническому заданию погрешность преобразования не более 1%. Для разделения суммарной погрешности на методическую и инструментальную, на основе знания возможностей и параметров современной функциональной и элементной базы электронных устройств, распределим суммарную погрешность следующим образом:

;

.

Тогда максимально допустимый погрешностью шаг квантования находим по формуле:

. (4)

Определим необходимое количество уровней квантования для проектируемого АЦП:

Nx max = Xm/Dk = 10/0,02≈ 500. (5)

Определим минимальное количество разрядов АЦП, которое может обеспечить рассчитанное число уровней квантования.

, (6)

или . Возьмем n=9.

Будем использовать структуру АЦП с 2-мя группами: 5 двоичных разрядов в первой и 4 во второй группе.

При кванте АЦП в 20 мВ и числе разрядов n=9, максимальное значение входного напряжения которое он сможет зарегистрировать определяется:

Uвх max = (2n-1)×Dk = (29-1)×0,02 = 10,22 В. (7)

Рассчитаем опорные напряжения для каждого АЦП. Максимальное напряжение которое должен преобразовать второй АЦП найдём так:

Uоп 2 = (24-1)×0,02 = 0,3 В. (8)

Это и будет опорное напряжение для второго АЦП. Для первого же АЦП максимальное опорное напряжение будет равняться:

Uоп 1 = Uвх max - Uоп 2 = 10,22 - 0,3 = 9,92. (9)

По ТЗ преобразование сигнала должно происходить за 5 мс. Тогда время полного преобразование поделим на 2 основных группы преобразований состоящих из первого и второго АЦП.

tпр узла= tпр/2 = 5/3 мс = 2,5 мс. (10)

Примем ограничение на время преобразования для первого и второго АЦП и ЦАП:

τ = tпр/3 = 5/3 мс = 1,6 мс. (11)

Генератор строб импульсов должен последовательно приводить в действие первый и второй АЦП, тогда его частота будет равна:

= 1/ tпр узла = 1/2,5 мс = 400 Гц. (12)

Результаты расчетов занесены в таблицу 1.

Таблица 1 - Требования к основным узлам

Наименование параметров

Обозначение

Единицы  измерения

Значение параметров узлов схемы




АЦП1

АЦП2

ЦАП

Регистр

ИОН 1

ИОН 2

Выходные

Uоп

В






9,92

0,3

Входные










Временные и частотные

f

Гц




400





tпр

мс

1,6

1,6

1,6





Прочие

Число разрядов

шт

5

4

5


9




Основание системы счисления


2

2

2


2





2.2 Расчет электрической схемы


По команде "Пуск" приходит в действие генератор строб-импульсов. В качестве генератора выберем генератор на элементах 2И-НЕ (рисунок 5), как наиболее простой в реализации [3]. Требуемая частота генератора 400 Гц. В качестве микросхем 2И-НЕ используем К561ЛА7. Частота данного генератора задаётся формулой 13, и зависит от используемых значений ёмкости и сопротивления:

f = 0,52/R1×C1 (13)

Подставив в формулу 13 значение часототы f, равное 400 Гц, подберём значения сопротивления и ёмкости равные: 620 Ом и 2 мкФ соответственно.

Рисунок 5 - Схема генератора строб-импульсов

На выходе выбранного генератора имеем, широкие строб-импульсы, для согласования с АЦП, используем фильтр низких частот с ограничителем (рисунок 6).

Рисунок 6 - ФНЧ и ограничитель

Параметры С1 и R1 выберем равными 0,022 мкФ и 5 кОм соответственно. В качестве диода используем модель 10BQ015IR.

Таблица 2 - Основные параметры диода 10BQ015IR

Параметр

Значение

Ток насыщения

16 мкА

Коэффициент инжекции

1.0339

Коэффициент эмиссии для тока ISR

2

Контактная разность потенциалов

1.5 В

Коэффициент нелинейности

1.5

Обратное напряжение

15 В

Коэффициент неидеальности

1


Для обеспечения входного сопротивления 1 кОм будем использовать узел согласования который изображен на рисунке 7.

Рисунок 7 - Узел согласования

В качестве операционного усилителя возьмём LM6365.

Таблица 3 - Основные параметры операционного усилителя LM6365

Параметр

Значение

Напряжение питания +

15 В

Напряжение питания -

-15 В

Разность входных токов смещения

150 нА

Входной ток смещения

Максимальное выходное положительное напряжение

13,6 В

Потребляемая мощность

500 мВт

Напряжение смещения нуля

6 мВ


Для работы АЦП понадобится дифференциальный усилитель. Используем схему дифференциального усилителя на базе одного операционного усилителя (LM6365). Электрическая схема приведена на рисунке 8.