Материал: Проектирование бегущей строки на микроконтроллере с использованием программного симулятора

Внимание! Если размещение файла нарушает Ваши авторские права, то обязательно сообщите нам

Один 16-разрядный таймер/счетчик с отдельным предварительным делителем и режимами захвата и сравнения;

Счетчик реального времени с отдельным генератором;

Три канала PWM;

-канальный аналого-цифровой преобразователь (в корпусах TQFP и MLF);

каналов с 10-разрядной точностью;

канала с 8-разрядной точностью;

-канальный аналого-цифровой преобразователь (в корпусе PDIP);

канала с 10-разрядной точностью;

канала с 8-разрядной точностью;

Байт-ориентированный 2-проводный последовательный интерфейс;

Программируемый последовательный USART;

Последовательный интерфейс SPI (ведущий/ведомый);

Программируемый сторожевой таймер с отдельным встроенным генератором;

·        Специальные микроконтроллерные функции

Сброс по подаче питания и программируемый детектор кратковременного снижения напряжения питания;

Встроенный калиброванный RC-генератор;

Внутренние и внешние источники прерываний;

Пять режимов пониженного потребления: Idle, Power-save, Power-down, Standby и снижения шумов ADC;

·        Выводы I/O и корпуса

программируемые линии ввода/вывода;

-выводной корпус PDIP, 32-выводной корпус TQFP и 32-выводной корпус MLF;

·        Рабочие напряжения

,7 - 5,5 В (ATmega8L);

,5 - 5,5 В (ATmega8);

·        Рабочая частота

- 8 МГц (ATmega8L);

0 - 16 МГц (ATmega8);

.3 Исследование рынка

В последнее время радиоинженеры в сотрудничестве с программистами создали немалое количество конструкций, устройств и механизмов для изображений, которые создаются светодиодами: глобусы с бегущими строками, изображения часов с секундной стрелкой, также всякие мигающие картинки. В последнее время передовые технологии настолько расширили свой ассортимент, что сейчас можно без особого труда самому сконструировать табло с эффектами бегущих строк. Рынок уже полон компонентами для этих конструкций. Можно заказать готовое, в котором бегущие строки будут спрограммированы для каждого заказчика в индивидуальном порядке.

Рис. 5.расположение ПИНов

Конструкция бегущей строки является очень простой для применения в качестве текстового информационного табло. Главной спецификой конструкции является работа в полностью автономном режиме без необходимости подключения к персональному компьютеру, как во время использования, также и во время загрузки текста. А также главной спецификой является то, что оператор может регулировать знаковые символы и во время особой надобности делать свои. Бегущая строка работать может от аккумулятора либо любого источника питания 9-12В переменного либо постоянного тока. Ток потребления 0.5-3А это зависит от наполненности и кол-ва табло, которые установлены. Соединяется строка с ПК 3-х проводным кабелем с разъёмами DB-9. Кабель может быть длиной 100 метров. Чтобы соединить, всегда можно применять удлинитель Сом. Для строк, установленных на большом удалении всегда можно применять спец. Память-FLASH. Вначале с ПК загружается информация на флеш-память, затем из флеш-памяти в строку.

В недавнем прошлом для эффекта бегущих строк использовались исключительно радиоустройства, собранные на светодиодах, которые управлялись релейным генератором переключений. Спустя некоторое время на свет появился транзисторный генератор переключений. А сейчас в широком пользовании есть и компьютерные программы, которые разработаны специально для конструирования эффекта бегущих строк.

2. Специальная часть

.1 Работа частей устройства

К проекту прилагаются все необходимые чертежи и схемы расположения на плате радиодеталей, а так же, в спецификации, указаны их номиналы и маркировки, что позволит без труда собрать данное устройство.

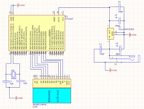
Принципиальная схема проекта, после сборки, будет таков:

Рис. 6.Принципиальная схема проекта бегущей строки

Далее описывается назначение каждого элемента в системе измерения температуры.

2.1.1 Общие положения обработки данных

Для начала нужно отконфигурировать подключение дисплея в мастере начального кода CVAVR.

Перечень самых ходовых команд:

Очистка дисплея: lcd_clear();