Материал: Потребительская экспертиза подгузников

Внимание! Если размещение файла нарушает Ваши авторские права, то обязательно сообщите нам

Потребительская экспертиза подгузников

Оглавление

1.      Идентификация и классификация подгузников, ОКП

.        Выбор и оценка потребительских свойств подгузников

.        Правила приемки и отбор проб подгузников для экспертизы

.        Показатели качества и экспертиза подгузников

.        Требования к экспертам

.        Нормативные документы, регламентирующие качество подгузников

.        Потребительская экспертиза подгузников

.        Упаковка, маркировка, транспортирование и хранение

Список литературы

1.      Идентификация и классификация подгузников, ОКП


Одноразовый подгузник (в разговорной речи «памперс» или просто «подгузник») - вид нижнего белья, в котором имеется слой, наполненный суперабсорбентом. Основа этого нижнего белья чаще всего изготавливается из целлюлозы. Подгузники предназначены для поглощения мочи и недопущения загрязнения верхней одежды. Используются в большинстве случаев детьми, космонавтами, монтажниками, альпинистами, водолазами, лежачими больными, больными тяжёлыми психическими или неврологическими заболеваниями.

Идентифицировать подгузники можно следующим образом:

.        Это тип нижнего белья;

.        Чаще всего белого цвета;

.        Мягкие наощупь;

.        Имеют слой, наполненный суперабсорбентом;

.        Чаще всего имеют застежки-липучки на краях;

.        Имеют два отверстия для ног.

В ОКП подгузники выглядят следующим образом (рис. 1):

Рис. 1. Подгузники в ОКП

Рассмотрим в таблице 1 классификацию подгузников.

Таблица 1. Классификация подгузников

Признак классификации

Значение и деление группы

1. В зависимости от пола использующего

Без учёта пола пользователя - почти все взрослые подгузники и большинство детских подгузников (в сер. 1980-х - сер. 1990-х у марок Pampers и Huggies выпускались раздельно для лиц мужского и женского пола) С учётом пола использующего (т. е. раздельно для лиц мужского и женского пола) - Huggies Pull Ups (до 1991-1993 гг. выпускались без учёта пола), Huggies Dry Nites, Pampers Easy Ups, Pampers Underjams, Pampers Splashers, Huggies Little Swimmers, Moony и Goon начиная с размера "Big", Star diapers и Race Car (последние две марки только для лиц мужского пола) обычно для лиц мужского пола подгузники и их упаковка синего или его оттенков или белого цвета (исключение: Pampers Underjams - зелёного цвета), для лиц женского пола подгузники и их упаковка красного или его оттенков или белого цвета (исключение: Pampers Underjams - фиолетового цвета).

2. По предназначению

· обычные дневные подгузники (большинство известных марок) · впитывающие трусы для обучения пользования туалетом (Pampers Easy Ups, Huggies Pull Ups, Libero Trainig Pants, Luvs Training Pants, Meijer Training Pants, тренировочные варианты Moony, Goon, Merries) у марки Goon есть также прокладки для обучения пользованию туалетом · ночные впитывающие трусы (Pampers Underjams, Huggies Dry Nites, Luvs SleepDrys, Libero Night Comfort, Meijer Night Time Underpants, ночные варианты Moony, Goon, Merries) · впитывающие плавки (Pampers Splashers, Huggies Little Swimmers, Libero Swimpants, Luvs SplashWear, Hellen Harper Swimmies, плавательные варианты Moony, Goon, Merries)

3. По размеру

· SSS (сокр. англ. "super super small" - "очень очень маленький") (размер "0"): вес 1-3 кг, для недоношенных (Некоторые производители не выпускают подгузники этой категории); · NB (сокр. анг. "new born" - "новорожденный) (размер "1" или размер "SS" (сокр англ. "super small" - "очень маленький")): вес 2-5 кг, средний возраст - для детей от рождения до 2 месяцев; · mini (лат. "малый") (размер "2" или размер "S" (сокр. англ. "small" - "маленький")): 3-7 кг, для детей от рождения до 4 месяцев; · midi (лат. "средний") (размер "3" или размер "M" (сокр. англ. "medium" - "средний")): 5-10 кг, для детей 3-12 месяцев; · maxi (лат. "большой") (размер "4" или размер "L" (сокр. англ. "large" - "крупный")): 9-18 кг, для детей 8-18 месяцев; · junior (лат. "молодой") (или размер "5" или "Big" (от англ. - "большой")): 15-25 кг, для детей от 18 месяцев до 3 лет; · junior extra (лат. "больше чем для молодого") (или размер "6" или размер "XL" (сокр. англ. "extra large" - очень крупный) или super big (от англ. - очень большой)): 16-35 кг, для детей 4 - 7 лет · размер "7" (или "2XL"): от 19 кг, для детей 7 - 9 лет · в некоторых каталогах Pampers Underjams L/Xl могут указываться под размером "8": от 26 кг, для детей старше 10 лет и подростков

4. По уровню впитываемости

· Обычная впитываемость (Seni Super, Abri Plus) · Повышенная впитываемость (Seni Super Plus, Tena Slip Plus, Abri Super) · Высокая впитываемость (Seni Super Trio, Tena Slip Super, Abri Super Plus) · Очень высокая впитываемость (Seni Super Quatro, Tena Slip Maxi, Abri X-Plus)

5. В зависимости от уровня комфорта

· для новорожденных - Pampers New Baby, Huggies Newborn, Libero Baby Soft · обычные - Pampers Sleep&Play, Huggies Classic, Libero Everyday, де-факто все подгузники для взрослых, ночные впитывающие трусы, впитывающие трусы для обучения пользованию туалетом, впитывающие плавки · повышенного комфорта - Pampers Premium Care, Huggies Ultra Comfort, Libero Comfort

6. В зависимости от формы и вида липучек

· подгузники на липучках - большинство известных марок подгузников как для детей так и для взрослых, представлены всеми размерами; · подгузники без липучек (более известны как "подгузники-трусики") - Pull Ups, Dry Nites, Easy Ups, Underjumps, Little Walker, Active Baby, Moony Man, Goon Man, Merries Man, выпускаются для детей начиная с размера Midi, и Seni Aktive Pants, Tena Pants и Depende Underwear для взрослых всех размеров · подгузники в виде шорт - представлены только маркой "Dry Nites Boxer Style", для детей от 4 до 15 лет; · вкладыши - соответствующие варианты подгузников Goon, для детей только размера XL и Seni Lady и Tena Lady - для взрослых всех размеров.


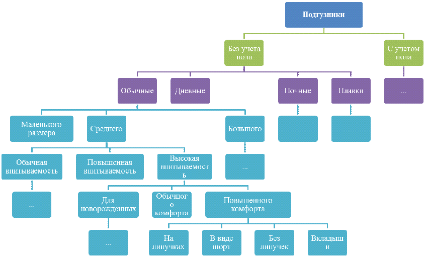
Сведем данную классификацию в схему на рис. 2.

Рис. 2. Классификация подгузников

2.      Выбор и оценка потребительских свойств подгузников


Потребительские свойства - это такие свойства товара, которые являются наиболее важными для покупателя при принятии решения о покупке товара. При выборе подгузников покупатель наиболее часто принимает во внимание следующие потребительские свойства (см. табл. 2):

Таблица 2. Потребительские свойства

Свойство

Средняя оценка важности потребителями

1. Цена

5

2. Уровень впитываемости

5

3. Тип подгузников

5

4. Размер

5

5. Универсальность

2

6. Наличие липучек

3

7. Цвет

1

8. Марка

2

9. Количество шт. в упаковке

1

10. Вес

3

11. Экологичность

4

12. Гигиеничность

5


3.      Правила приемки и отбор проб подгузников для экспертизы


Подгузники предъявляют к приемке партиями.

За партию принимают определенное количество подгузников одной возрастной группы, конструкции, линейных размеров, технического и декоративного исполнений, изготовленное из одних материалов, оформленное одним документом о качестве.

наименование страны-изготовителя, наименование предприятия-изготовителя, товарный знак изготовителя (при наличии);

условное обозначение возрастной группы подгузников, вид (вариант) декоративного и технического исполнения, номер изделия (при наличии);

артикул (при наличии);

номер партии;

количество подгузников в партии;

дату изготовления (месяц, год);

обозначение настоящего стандарта;

срок годности подгузников;

результаты проведенных испытаний или подтверждение соответствия подгузников требованиям настоящего стандарта.

Подгузники подвергают приемо-сдаточным испытаниям.

Для проведения испытаний подгузников случайным образом от партии отбирают 1% единиц продукции (кипа, ящик), но не менее одной единицы продукции, от которых отбирают подгузники в количестве, необходимом для проведения испытаний, но не менее 30 подгузников.

При получении неудовлетворительных результатов испытаний хотя бы по одному показателю по нему проводят повторные испытания на удвоенной выборке, взятой от той же партии.

Результаты повторных испытаний являются окончательными и распространяются на всю партию.

4.      Показатели качества и экспертиза подгузников


Подгузники изготовляют в соответствии с требованиями стандарта ГОСТ Р 52557-2011 Подгузники детские бумажные. Общие технические условия по технической документации (технологический регламент, техническое описание и т.п.) на конкретный подгузник и/или группу подгузников. При необходимости на подгузники утверждают образец-эталон по ГОСТ 15.009.

Требования к конструкции подгузников

Конструкция подгузников включает (начиная со слоя, контактирующего с кожей ребенка):

верхний покровный слой;

распределительный слой;

абсорбирующий слой;

защитный слой;

нижний покровный слой;

боковые дугообразные оборки с двух сторон подгузника, стянутые резинками;

застежки - "липучки" с двух сторон подгузника с фронтальной лентой на передней кромке и эластичный пояс на передней и задней кромках для лучшего прилегания подгузника к телу ребенка.

Допускается изготовлять подгузники без распределительного и нижнего покровного слоев.

При отсутствии нижнего покровного слоя его функции выполняет защитный слой.

Подгузники могут иметь дополнительные слои помимо вышеперечисленных, выполняющие определенные функции.

Техническое исполнение подгузников

Подгузники изготовляют в виде раскроя трусов с застежками - "липучками" или в виде готовых трусов.

Подгузники могут быть изготовлены со специальными ингредиентами на верхнем покровном слое, нанесенными на всю поверхность или в виде полосок, обеспечивающих дополнительную защиту кожи ребенка от раздражения при соприкосновении с мочой и калом (вазелин, лосьон и др.).

Допускаются другие виды (варианты) технического исполнения подгузников.

Декоративное исполнение подгузников

Нижний покровный слой или скрепляющие элементы подгузников изготовляют без отделки или с отделкой с помощью рисунка, нанесенного различными способами (печатью, тиснением и др.), или с отделкой другими способами.

Требования к внешнему виду

В подгузниках не допускаются внешние дефекты - механические повреждения (разрыв краев, разрезы, повреждения скрепляющих элементов и т.п.), пятна различного происхождения, посторонние включения, видимые невооруженным глазом.

Печатное изображение на подгузниках должно быть четким, без искажений и пробелов. Не допускаются следы выщипывания волокон с поверхности подгузника и отмарывание краски.

Конструкцию подгузника, линейные размеры, техническое и декоративное исполнение указывают в технической документации на конкретные подгузники или возрастную группу подгузников.

Линейные размеры подгузников - длину (с учетом обхвата по талии), длину и ширину (в центре и по краям) средней утолщенной части, размеры застежек - "липучек", эластичного пояса, оборок для обхвата через пах изготовитель устанавливает с учетом размерных признаков детских типовых фигур новорожденных, детей до одного года, ясельного, дошкольного и школьного возраста по ГОСТ Р 50713, ГОСТ 17916, ГОСТ 17917, ГОСТ 25296.

Для изготовления подгузников применяют следующие материалы:

для верхнего и нижнего покровных слоев, барьерных элементов: нетканый материал или другие гидрофобные материалы с показателями качества, обеспечивающими изготовление подгузников в соответствии с требованиями настоящего стандарта;

для распределительного слоя: нетканый материал или бумагу бытового и санитарно-гигиенического назначения массой бумаги (материала) площадью 1 м не более 25,0 г из целлюлозы и древесной массы. Не допускается использование бумаги бытового и санитарно-гигиенического назначения из бумажной и картонной макулатуры по ГОСТ 10700;

для абсорбирующего слоя: распушенную целлюлозу и/или волокна других полуфабрикатов и суперабсорбент;

для защитного слоя: полимерную пленку толщиной не более 30 мкм.

Слои подгузников скрепляют с помощью термообработки или клеем горячего расплава, или иным способом, обеспечивающим прочность склейки слоев (швов) подгузника. Швы должны быть непрерывными.

Сырье и материалы для изготовления подгузников указывают в технической документации на конкретные подгузники или группу подгузников.

Интенсивность запаха, выделяемого из подгузников (водной вытяжки), - не более одного балла.

Показатели качества подгузников

Показатели, обеспечивающие функциональное назначение подгузников, должны соответствовать требованиям, указанным в таблице 3.

Таблица 3. Показатели, обеспечивающие функциональное назначение подгузников

Наименование показателя

Значение показателя для возрастных групп


для новорожденных

для детей до одного года, ясельного, дошкольного и школьного возраста



малых размеров

средних размеров

больших размеров

сверхбольших размеров

1 Полное влагопоглощение, г, не менее

120,0

160,0

240,0

270,0

280,0

2 Обратная сорбция, г, не более

0,4

0,4

6

14

16

3 Время впитывания, с, не более

3,0

3,0

3,0

3,0


Метод определения полного влагопоглощения подгузников

Метод основан на определении массы 0,9%-ного раствора хлористого натрия, впитываемого подгузником при полном погружении его в раствор с последующим центрифугированием в течение определенного времени.

Применяемые аппаратура и посуда:

центрифуга бытовая с числом оборотов 2200 в минуту, вместимостью не менее 10000 см ;

секундомер;

весы лабораторные по ГОСТ Р 53228 с погрешностью взвешивания не более ±0,01 г;

натрий хлористый по ГОСТ 4233;

вода дистиллированная по ГОСТ 6709;

мешки из медицинской марли по ГОСТ 9412 размером не менее 30х40 см;

колба по ГОСТ 1770 исполнения 1 вместимостью 1000 см ;

цилиндр по ГОСТ 1770 исполнения 1 вместимостью 1000 см ;

сосуд диаметром не менее 450 мм вместимостью не менее 10000 см ;

термометр по ГОСТ 28498 с ценой деления 1 °С.

Приготовление 0,9%-ного раствора хлористого натрия

Для приготовления 1 дм3 0,9%-ного раствора хлористого натрия (далее - раствор) берут навеску хлористого натрия в количестве (9,0±0,1) г, переносят в колбу и добавляют в нее дистиллированную воду до отметки 1 дм3 .

Подготовка образцов для испытаний

Из пробы отбирают шесть подгузников. Если подгузники изготовлены в форме трусов-подгузников с боковыми швами, то боковые швы разрезают. Подгузники складывают вдвое так, чтобы верхний покровный слой был сверху.

Мешки из марли (шесть штук) опускают в раствор до полного намокания и отжимают поочередно вручную.

Проведение испытаний

В сосуд наливают (5000±50) см3 раствора. Температура раствора должна быть (23±2) °С.

Из шести отобранных подгузников берут три подгузника. Каждый подгузник взвешивают с погрешностью не более ±0,01 г, затем три подгузника одновременно опускают в емкость с раствором таким образом, чтобы они были полностью покрыты раствором.

Время впитывания раствора (30,0±0,5) мин. После окончания процесса впитывания раствора каждый подгузник помещают в марлевый мешок. Затем мешки с подгузниками переносят в центрифугу. Подгузники равномерно укладывают на дно центрифуги таким образом, чтобы верхний покровный слой был обращен к стенкам центрифуги.

Время центрифугирования (264±1) с. После отключения центрифуги каждый подгузник освобождают от мешка и взвешивают с погрешностью не более ±0,01 г.

Обработка результатов

Полное влагопоглощение подгузника В , г, вычисляют по формуле

 

где М2 - масса влажного подгузника после центрифугирования, г;

М1 - масса сухого подгузника, г.

За результат испытания принимают среднеарифметическое значение шести проведенных определений.

Результат округляют до первого десятичного знака. Относительная погрешность определения не превышает ±10% при доверительной вероятности 0,95.

Метод определения обратной сорбции подгузников

Метод основан на определении массы 0,9%-ного раствора, выделяемого из подгузника после приложения нагрузки со стороны нижнего покровного слоя.

Применяемые аппаратура, посуда и материалы:

воронка по ГОСТ 25336 типа ВД, исполнения 3, номинальной вместимостью не менее 250 см ;

натрий хлористый по ГОСТ 4233;

секундомер;

фильтры обеззоленные (красная лента) диаметром 150-180 мм;

весы лабораторные по ГОСТ Р 53228 с погрешностью измерения не более ±0,01 г;

груз диаметром (100±10) мм, массой (2000±50) г;

два груза массой (1500±50) г каждый;

линейка измерительная по ГОСТ 427 с ценой деления 1 мм;