Материал: Построение городской телефонной сети на основе пакетной транспортной сети

Внимание! Если размещение файла нарушает Ваши авторские права, то обязательно сообщите нам

Построение городской телефонной сети на основе пакетной транспортной сети















КУРСОВАЯ РАБОТА

на тему: «Построение городской телефонной сети на основе пакетной транспортной сети»

по дисциплине: «Сети связи»

специальности: «Телекоммуникации»

Задание на курсовой проект

.        Данные по АТС:


АТС-1

АТС-2

АТС-3

АТС-4

АТС-5

АТС-6

Тип АТС

Linea-UT

DX-200

EWSD

S12

MC-240

Linea-UT

Емкость

20000

40000

25000

14000

18000

25000

NISDN

80

98

76

-

54

15


2.   Структурный состав абонентов:

·    аналоговые аппараты квартирного сектора - 33% от общей емкости АТС;

·        аналоговые аппараты народно-хозяйственного сектора - 51% от общей емкости АТС;

·        таксофоны - 16% от общей ёмкости АТС;

·        абоненты сотовой подвижной связи (СПС) -35% от численности жителей города (связь с абонентами ТфОП организована через АМТС);

·        нагрузка на ТфОП от абонентов СПС - 56%.

3.   Дополнительные устройства используемые абонентами:

·    факсимильные аппараты из числа народно-хозяйственного сектора 2%;

·        аналоговые модемы из числа квартирного и народно-хозяйственного сектора -8%;

4.   Удельные нагрузки:

·    абонент квартирного сектора аkv-0,03 Эрл;

·        абонент народно-хозяйственного сектора аnh -0,08 Эрл;

·        таксофоны аt -0,11 Эрл;

·        абонент сотовой подвижной связи аsps -0,0099 Эрл.

В качестве узла спецслужб используется совмещенное коммутационное поле АТС-1. Характеристика населенного пункта: город с населениемNg -300000 человек.

Введение

Переход к новой функциональной и физической архитектуре сетей следующего поколения, требует решения целого ряда задач, относящихся к архитектуре NGN, взаимодействия мультисервисных сетей с традиционными сетями, используемых транспортных технологий и т.п.

Первая группа задач относится к определению базовых принципов построения сети. В числе этих задач:

. Определение протоколов передачи мультисервисных сетей, в качестве которых в настоящее время рассматриваются АТМ и IP. Необходимо провести комплексный анализ возможностей каждой из этих технологий в части обеспечения необходимой функциональности, а также норм на параметры качества услуг, а также поперечной совместимости оборудования разных поставщиков.

. Разработка принципов построения сети сигнализации, взаимодействия контроллеров сигнализации, подключения шлюзов и т.п.

. Определение интерфейсов мультисервисных сетей для подключения узлов служб, способов взаимодействия узлов служб между собой и узлами управления услугами в процессе предоставления услуг.

. Определение интерфейсов, систем сигнализации для подключения оборудования сети доступа.

. Разработка системно-сетевых решений по разделению трафика мультисервисной сети и существующих сетей связи, при использовании последних в качестве средства доступа.

Другая группа задач связана с организацией взаимодействия мультисервисной сети с существующими сетями. Должны быть разработаны:

− принципы взаимодействия услуг, включая поддержку различных систем нумерации/адресации, сигнализации, протоколов и форматов данных; параметры качества обслуживания;

− вопросы совместного использования ресурсов мультисервисных и традиционных сетей, этапность и реальные пути их интеграции.

Использование мультипротокольной сети в качестве универсальной транспортной среды для предоставления услуг GPRS и услуг СПС 3-го поколения требует стандартизации и разработки нормативно-технической базы для взаимодействия с существующими сетями подвижной связи.

Также необходимо принимать во внимание ряд особенностей ВСС России, связанные с большой территорией, наличием аналогового оборудования, использованием устаревших систем сигнализации и т.п, которые будут оказывать существенное влияние на формирование требований к национальной мультисервисной сети.

Целью данной курсовой работы является разработка городской телефонной сети на основе сети нового поколения.

ТфОП имеет шесть АТС разной емкость и типа. В качестве междугородной станции выступает станция типаEWSD. Связь абонентов сотовой подвижной связи с абонентами ТфОП организована через АМТС.

В качестве узла спецслужб используется совмещенное коммутационное поле АТС-2.

Курсовая работа состоит из четырех глав. В последней главе, которая включает три раздела, проектируется транзитный коммутатор пакетной сети.

Каждая АТС подключается к сети пакетной коммутации через транспортный шлюз. Для преобразования трафика телефонной сети в пакетный на всех узлах РАТС и АМТС устанавливаются транкинговые шлюзы TG.

Глава 1. Построение городской телефонной сети

транзитный коммутатор пакетный сеть

1.1 Разработка схемы построения ГТС на основе коммутации каналов

Линии двухстороннего действия применяются на участках где используется ОКС7 (кроме МТ-20/25).

При разработке плана нумерации для местных сетей в качестве первого знака не используется (0,1,8).

Переход от пятизначной к шестизначной нумерации начинается при ёмкости от 50 до 60 тысяч номеров. Переход от шестизначной к семизначной нумерации начинается при ёмкости от 500 -600 тысяч номеров.

Коды направлений АТС и разрядность сети ТфОП определяется из общей емкости сети. Нумерация абонентских линий на ГТС представлена в таб.1.1.

Топология сети ТфОП построена по принципу "каждая с каждой" без узловых станций. Топология определяется исходя из общей емкости сети, типа населенного пункта, способа коммутации. Схема сети ТфОП представлена на рис.1.5.

Таблица 1.1 - Нумерация абонентских линий на ГТС

Номер АТС

Тип АТС

Емкость АТС

Код АТС

Нумерация абонентских линий на ГТС

Нумерация абонентских линий при междугородной связи

АТС-1

Linea-UT

20000

20-21

200000-219999

8-301-2 (200000-219999)

АТС-2

DX-200

40000

220-259

220000-259999

8-301-2 (220000-259999)

АТС-3

EWSD

25000

260-284

260000-284999

8-301-2 (260000-284999)

АТС-4

S12

14000

285-298

285000-298999

8-301-2 (285000-298999)

АТС-5

МС-240

18000

299-316

299000-316999

8-301-2 (299000-316999)

АТС-6

Linea-UT

25000

317-341


8-301-2 (317000-341999)


Рис.1 Структурная схема сети ГТС

.2 Разработка схемы ГТС на основе технологии NGN

В качестве коммутаторов выбираем транкинговые шлюзы. При наличии на сети других видов сигнализации кроме ОКС7 необходимо преобразовывать в пакеты ОКС7с использованием конверторов сигнализации которые устанавливаются в транкинговых шлюзах.

Рис.2 Структурная схема сети ГТС на основе технологии NGN

Глава 2. Расчёт интенсивности телефонной нагрузки сети

.1 Расчёт возникающей местной нагрузки

Для расчета абонентов ISDNиспользуем 30В+D и данных абонентов учитываем в общей ёмкости АТС.

Расчет количества абонентов каждой категории выполняется исходя из заданного процентного соотношения от емкости станции: абонентов квартирного сектора - 54%; народно-хозяйственного сектора - 32%; таксофонов - 14%; аналоговых модемов - 15% на абонентских линиях квартирного и народно-хозяйственного сектора; факсимильных аппаратов - 25% на абонентских линиях народно-хозяйственного сектора.

Расчет структурного состава абонентов представлен в таблице 2.1.

Таблица 2.1 Структурный состав абонентов.

№ АТС

Тип и емкость АТС

Количествоабонентовпосекторам



Квартирныйсектор (33%) (54%)

Народно-хозяйствен. Сектор (51%)

Таксофоны (16%)

Абоненты ISDN



 (92%)

 (8%)

 (90%)

 (8%)

(2%)



АТС-1

Linea UT 20000

6600

10200

 3200

 80



6072

528

9180

816

204



АТС-2

DX-200 40000

13200

20400

 6400

 98



12144

1056

18360

1632

408



АТС-3

EWSD 25000

8250

12750

 4000

 76



7590

660

11475

1020

255



АТС-4

S12 14000

4620

7140

 2240

 -



4250

370

6426

571

143



АТС-5

МС-240 18000

5940

9180

 2880

 54



5465

475

8262

734

184



АТС-6

Linea UT 25000

8250

12750

 4000

 15



7590

660

11475

1020

255




Возникающая местная нагрузка рассчитывается по формуле 2.1:

 

где: i - категория источника нагрузки; ai - удельная нагрузка от абонентов i-ой категории; Ni - количество источников i-ой категории;

Pp - доля состоявшихся разговоров. Pp=0,5.

Возникающая нагрузка на АТС-1 от абонентов различных категорий:

 

 

 

 

 

 

 

 

Возникающая нагрузка на АТС-2 от абонентов различных категорий:

 

 

 

 

 

 

 

 

Возникающая нагрузка на АТС-3 от абонентов различных категорий:

 

 

 

 

 

 

 

 

Возникающая нагрузка на АТС-4 от абонентов различных категорий:

 

 

 

 

 

 

 

 

Возникающая нагрузка на АТС-5 от абонентов различных категорий:

 

 

 

 

 

 

 

 

Возникающая нагрузка на АТС-6 от абонентов различных категорий:

 

 

 

 

 

 

 

 

Результаты расчетов для всех АТС представлены в таблице 2.2.

Таблица 2.2 Возникающая местная нагрузка (Эрл).

N АТС

Нагрузка от абонентов по секторам


Квартирныйсектор

Народно-хозяйствен. сектор

Таксофоны

Абоненты ISDN






АТС-1

 

 

АТС-2

 

 

АТС-3

 

 

АТС-4

 

 

АТС-5

 

 

АТС-6

 

 

Итого

5423,0236


.2 Расчет нагрузки к узлу спецслужб УСС

Нагрузка к экстренным и справочным службам составляет от 3 до 5 % нагрузки с выхода коммутационного поля:

 

где: (0.03÷0.05), что составляет от 3 до 5% (определяется самостоятельно);  - нагрузка возникающая на выходе коммутационного поля, рассчитывается по формуле (2.3).

 

где:  - коэффициент, учитывающий снижение нагрузки на выходе коммутационного поля.

Возникающая нагрузка к узлу спецслужб от АТС-1:

 

 

Результаты расчетов для всех АТС представлены в таблице 2.3.

Таблица 2.3 Интенсивность нагрузки на выходе коммутационного поля и к УСС (Эрл).


АТС-1

АТС-2

АТС-3

АТС-4

АТС-5

2170,71088

959,56096

495,8976

677,514

438,32632

1910,225574457,306767232

844,4136448

436,389888

596,21232

385,7271616

57,306767232

25,332409344

13,09169664

17,8863696

11,571814848


2.3 Учёт нагрузки от абонентов сотовой подвижной связи

Входящий и исходящий трафик телефонной сети общего пользования и сети подвижной связи считаются равными.

Предельная плотность абонентов сотовых связей составляет не более 40%.

В связи с предоставлением бесплатных входящих вызовов между абонентами сотовой связи все входящие и исходящие разговоры с абонентами сотовой связи поэтому значительная часть нагрузки учитывается в пределах сотовой сети от 60-80%.

Число сотовых телефонных аппаратов, действующих на территории города определяется по формуле:

 

где:  - численность населения;

 - нагрузка на ТфОП от абонентов СПС.

Нагрузка, создаваемая абонентами сотовой связи, рассчитывается по формуле:

 

где: =0.0065 Эрл - удельная нагрузка абонента сотовой связи.

Нагрузка на сеть ТфОПот/к абонентам сотовой связи составляет от 20 до 40% рассчитывается по формуле:

 

Исходящая нагрузкаравна входящей отсюда:

 

Рассчитанная нагрузка распределяется между существующими АТС пропорционально возникающей нагрузке и рассчитывается по формуле:

 

 

 

 

 

 

 

 

 

 

Рассчитанные нагрузки приведены в таблице 2.4.

Таблица 2.4 Нагрузка между j-той АТС и абонентами сотовой связи (Эрл).


АТС-1

АТС-2

АТС-3

АТС-4

АТС-5

АТС-6

 

 


.4 Расчёт междугородной нагрузки

Так как связь абонентов ТфОП с абонентами сотовой связи осуществляется через АМТС, то нагрузка на пучок ЗСЛ к АМТС от j-ой АТС будет складываться из суммы нагрузок от абонентов квартирного и народно-хозяйственного сектора и нагрузки от АТСj к сотовым абонентам.

 

где:  - удельная нагрузка на заказно-соединительные линии (ЗСЛ) от одного источника вызова,  Эрл. (Приложение 5.)

Входящая междугородная нагрузка вычисляется по следующей формуле:

 

где:  - удельная нагрузка на соединительную линию междугороднюю (СЛМ) от одного источника вызова,  Эрл. (Приложение 5.)

АТС-1

 

 

АТС-2

 

 

АТС-3

 

 

АТС-4

 

 

АТС-5

 

 

АТС-6

 

 

Расчеты междугородней нагрузки приведены в таблице 2.5.

Таблица 2.5 Нагрузка, поступающая на пучки ЗСЛ и СЛМ (Эрл).


АТС-1

АТС-2

АТС-3

АТС-4

АТС-5

АТС-6

 

 


.5 Расчёт межстанционной нагрузки

Нагрузка распределяется с учетом внутристанционного тяготения и пропорционально исходящей нагрузке станции.

Коэффициент внутристанционного сообщения  - доли нагрузки, замыкающейся внутри станции, ( Приложение 5.) в зависимости от коэффициента веса .

 

где:  - коэффициент веса, определяющий отношение возникшей местной нагрузки на АТС, к суммарной возникшей нагрузки всей сети;

 - возникающая местная нагрузка на АТС, Эрл;

 - суммарная нагрузка сети, Эрл.

 - коэффициент внутристанционного сообщения, определяется в зависимости от коэффициента веса .

%

Из таблицы Приложения А находим диапазон  и .

При  величина %

Внутристанционная нагрузка определяется по формуле 2.12

 

Нагрузка, распределяемая между АТС, определяется по формуле 2.13

 

 

 

АТС-2: %

 

 

АТС-3: %

 

 

АТС-4: %

 

 

АТС-5: %

 

 

АТС-6: %

 

Результаты расчета представлены в таблице 2.6.

Таблица 2.6 Нагрузка, распределяемая между АТС (Эрл).


АТС-1

АТС-2

АТС-3

АТС-4

АТС-5

АТС-6

2170,71088

959,56096

495,8976

677,514

438,32632

1910,225574457,306767232

844,41364

436,3898

596,21232

385,72716

57,306767232

25,332404

13,091696

17,8863696

11,571814

%


Интенсивности нагрузок между АТС определяются по формуле:

 

где: , - распределяемые нагрузки на выходе коммутационного поля АТС

 

 

 

 

 

 

АТС-2:

 

 

 

 

 

АТС-3:

 

 

 

 

 

АТС-4:

 

 

 

 

 

АТС-5:

 

 

 

 

 

АТС-6:

 

 

 

 

 

Результаты расчетов по формуле 2.14 помещены в таблицу 2.7

Таблица 2.7 Интенсивность межстанционной нагрузки (Эрл).

К От

АТС-1

АТС-2

АТС-3

АТС-4

АТС-5

АТС-6

АМТС

УСС

АТС-1

-

АТС-2

-

57,3067672

АТС-3

-

25,332409344

АТС-4

-

13,0916966

АТС-5

-

17,8863696

АТС-6

-

11,571814848

АМТС

-

-

 

Глава 3. Расчёт ёмкости пучков соединительных линий

.1 Расчёт числа соединительных линий на межстанционной сети связи

Для расчёта числа СЛ используются расчётные значения нагрузок которые определяют колебания в ЧНН. Для расчета числа соединительных линий используется расчетное значение нагрузок. Для перевода средних нагрузок в расчетные используется формула:

 

где: Y - расчетное значение нагрузки; A - среднее значение нагрузки.

Для работы станции МТ-20/25 используется система сигнализации 2ВСК и организуются пучки СЛ одностороннего действия, в этом случае пучки СЛ обслуживают входящую и исходящую нагрузку отдельно.

Расчетные нагрузки, передаваемые на участке АТС-1 - АТС-4.

 

 

 

 

 

 

 

 

 

 

 

 

 

 

 

 

 

 

Эрл

Эрл

На участке АТС-1 и АТС-2 используется система сигнализации ОКС-7 и линии двустороннего действия, поэтому расчет следует выполнять по формуле 3.2

 

 

 

 

 

 

 

Результаты расчетов сведены в таблицу 3.1

Таблица 3.1 Количество каналов межстанционной связи

К От

АТС-1

АТС-3

АТС-4

АТС-5

АТС-6

АМТС

УСС

АТС-1

-

25,29(2)

20,83(1)

АТС-2

-

62,994(2)

62,41(1)

АТС-3

-

34,75(2)

28,72(1)

АТС-4

-

17,7(1)

15,53(1)

АТС-5

-

25,29(2)

20,73(1)

АТС-6

-

18,02(1)

13,81(1)

АМТС

19,43(2)

45,87(2)

25,13(2)

12,82(1)

19,41(2)

14,44(1)

-

-

 


3.2 Расчёт числа каналов и ИКМ трактов

Нормы потерь следующие:

·        при связи РАТС между собой;

·        при связи РАТС с УСС;

·        при связи РАТС с АМТС .

Выбор типа системы влияет на метод определения числа СЛ. Так как у АТСЭ коммутационное поле полнодоступное (АТСЭ), то число линий определяется по таблице первой формуле Эрланга.

Результаты определения числа соединительных линий представлены в таблице 3.2.

Таблица 3.2 Количество каналов межстанционной связи.

К От

АТС-1

АТС-2

АТС-3

АТС-4

АТС-5

АТС-6

АМТС

УСС

АТС-1

-

132(2)

180(2)

92(1)

190(2)

102(1)

41(2)

35(1)

АТС-2

132(2)

-

130(2)

77(1)

136(2)

79(1)

85(2)

85(1)

АТС-3

180(2)

130(2)

-

112(1)

198(2)

114(1)

53(2)

46(1)

АТС-4

120(1)

89(1)

110(1)

-

120(1)

128(1)

311(1)

28(1)

АТС-5

190(2)

136(2)

198(2)

118(1)

-

120(1)

41(2)

35(1)

АТС-6

122(1)

84(1)

118(1)

128(1)

122(1)

-

32(1)

26(1)

АМТС

34(2)

66(2)

41(2)

25(1)

34(2)

27(1)

-

-


Расчет трактов ИКМ (потоков Е1) для линий одностороннего действия выполняется по формуле 3.3

 

где:  - число ИКМ трактов;  - знак целой части.

Для линий двухстороннего действия следует использовать формулу 3.4

 

 

 

 

 

 

 

 

 

 

Результаты определения числа потоков Е1 представлены в таблице 3.3.

Таблица 3.3 Количество потоков Е1 между АТС.

К От

АТС-1

АТС-2

АТС-3

АТС-4

АТС-5

АТС-6

АМТС

УСС

АТС-1

-

5(2)

7(2)

4(1)

7(2)

4(1)

2(2)

2(1)

АТС-2

5(2)

-

5(2)

3(1)

5(2)

3(1)

3(2)

3(1)

АТС-3

7(2)

5(2)

-

4(1)

7(2)

4(1)

2(2)

2(1)

АТС-4

4(1)

3(1)

5(1)

-

4(1)

5(1)

11(1)

1(1)

АТС-5

7(2)

5(2)

7(2)

4(1)

-

4(1)

2(2)

2(1)

АТС-6

5(1)

3(1)

4(1)

5(1)

4(1)

-

2(1)

1(1)

АМТС

2(2)

3(2)

2(2)

1(1)

2(2)

1(1)

-

-



Глава 4. Проектирование распределенного транзитного коммутатора пакетной сети

.1 Расчет числа потоков Е1 между АТС и транспортными шлюзами

Каждая АТС подключается к сети пакетной коммутации через транспортный шлюз. Для расчета числа потоков Е1, соединяющих АТС и шлюз, надо учесть все исходящие и входящие тракты. В таблице 3.3 в строке указано количество исходящих трактов, в столбце - входящих трактов.

Если каналы одностороннего действия, то для определения числа потоков следует сложить строку и столбец соответствующей АТС. Если используются линии двухстороннего действия, то при расчете тракты между АТС следует сложить в строке, либо в столбце. Для расчета числа трактов Е1 на АТС, которая используется для организации УСС, следует учесть входящие тракты от других АТС для обслуживания нагрузки к спецслужбам.

Результаты определения числа потоков Е1 для каждой АТС приведены в таблице 4.1.

Таблица 4.1 Количество потоков Е1 между АТС и транспортным шлюзом

АТС

АТС-1

АТС-2

АТС-3

АТС-4

АТС-5

АТС-6

АМТС

Кол-во Е1

40

33

40

54

39

45

24


.2 Расчёт параметров транспортных шлюзов

Для преобразования трафика телефонной сети в пакетный на всех узлах РАТС и АМТС устанавливаются транкинговые шлюзы TG.

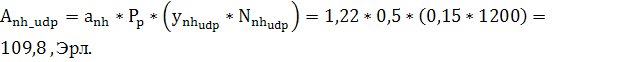
Нагрузка, поступающая на транкинговый шлюз TG1, определяется по формуле 4.1 на основе числа потоков E1, приведенного в таблице 4.1:

 

где:  - число потоков Е1,  - удельная нагрузка одного канала, равна 0.8 Эрл.

Аналогично рассчитывается нагрузка на остальные транкинговые шлюзы. Результаты расчетов сведены в таблицу 4.2.

Нагрузка, поступающая от шлюза в пакетную сеть, зависит от применяемых в шлюзе типов кодеков. В проекте рекомендуется использовать кодек G.711, скорость передачи на выходе которого равна 64 Кбит/с.

В пакетной телефонии один отсчёт кодека G.711 оцифровывает 10мс речи и формирует 80 байт закодированной информации. Для сохранения задержки оцифровки и пакетизации в допустимых пределах, в один пакет протокола реального времени помещаются два отсчёта кодека G.711, что составляет 160 байт полезной нагрузки протокола RTP. Скорость передачи пакетов RTP при этом равна 50 пакетов/с. С учётом избыточности, добавляемой протоколами RTP, UDP, IP, и на канальном и физическом уровне Ethernet, размер пакета, поступающего в среду передачи, составит 238 байт (1904 бит). Результирующая скорость информационного потока  на физическом уровне от одного голосового канала будет равна 95.2 Кбит/с.

Транспортный ресурс физического уровня, необходимый для передачи в пакетную сеть трафика, поступающего на шлюз TG1 равен:

 

 

 

 

 

 

 

 

Интенсивность вызовов, поступающих на транкинговый шлюз TG1, рассчитывается по формуле:

 

где: =40 - интенсивность вызовов, обслуживаемых одним каналом;  - количество потоков E1, поступающих на шлюз от РАТС-1 (таблица 4.1)

 

 

 

 

 

 

 

При обслуживании типичного телефонного соединения число передаваемых сигнальных сообщений протокола M2UA составляет , при средней длине пакетов на физическом уровне байт. В процессе установления и завершения вызова между гибким коммутатором SX и транкинговым шлюзом TG передаются сообщений MGCP со средней длиной пакета байта (также на физическом уровне Ethernet).

Транспортный ресурс для сообщений сигнализации протоколов MGCP и М2UA, рассчитанный по формуле:

 

где: kSIG=5 - коэффициент использования ресурса;

 - интенсивность вызовов, поступающих на транспортный шлюз (таблица 4.2);

 - результат приведения размерностей "байт в час" к "бит в секунду".

 

 

 

 

 

 

 

Общий транспортный ресурс для шлюза TG1, рассчитанный по формуле:

 

 

 

 

 

 

 

 

Исходя из полученных результатов, следует выбрать тип интерфейса FastEthernet с пропускной способностью 100 Мбит/с. Количество интерфейсов определяется по формуле (4.6). Полезный транспортный ресурс интерфейса для передачи трафика реального времени составляет 40% от общей пропускной способности, что для FastEthernet равно Мбит/с. Если транспортный ресурс шлюза превышает возможности одного интерфейса, следует выбрать достаточное количество интерфейсов, работающих в режиме разделения нагрузки. Следует также предусмотреть один дополнительный интерфейс для организации резервирования по схеме N+1.

 

Количество интерфейсов для транкингового шлюза TG1 будет равно:

 

 

 

 

 

 

 

Результаты расчетов транкинговых шлюзов сведены в таблицу 4.2.

Таблица 4.2 Транспортный ресурс транкинговых шлюзов

NАТС

NGW

 Мбит/с

 Мбит/с

 Мбит/с

 выз. /ЧНН

 шт

АТС-1

TG1

3

АТС-2

TG2

3

АТС-3

TG3

3

АТС-4

TG4

4

АТС-5

TG5

3

АТС-6

TG6

4

АМТС

TG7

2

Итого

628,319

11,663

638,982

330000

22

4.3 Расчёт параметров транкинговых шлюзов

Основной задачей гибкого коммутатора является обработка сигнальной информации, обслуживание вызова и управлением установлением соединением. Производительность гибкого коммутатора определяется интенсивностью вызовов требующих обработки

Расчет производительности гибкого коммутатора.

 

Параметры интерфейсов подключения к пакетной сети определяется исходя из интенсивности обмена сигнальными сообщениями в процессе обслуживания вызовов. Сообщение сигнализации ОКС7 передается на гибкий коммутатор с помощью протокола М2UA:

 

Помимо сообщений сигнализации ОКС7 на гибкий коммутатор поступают сообщения управления установлением соединения (MGCP):

 

Суммарный минимальный полезный транспортный ресурс гибкого коммутатора, требуемый для обслуживания вызовов, составляет:

 

Интерфейс полезного транспортного ресурса составляет 80%. Исходя из этого, необходимое число интерфейсов гибкого коммутатора рассчитывается по следующей формуле:

 

Дополнительный интерфейс предусматривается с целью организации резервирования по схеме N+1.

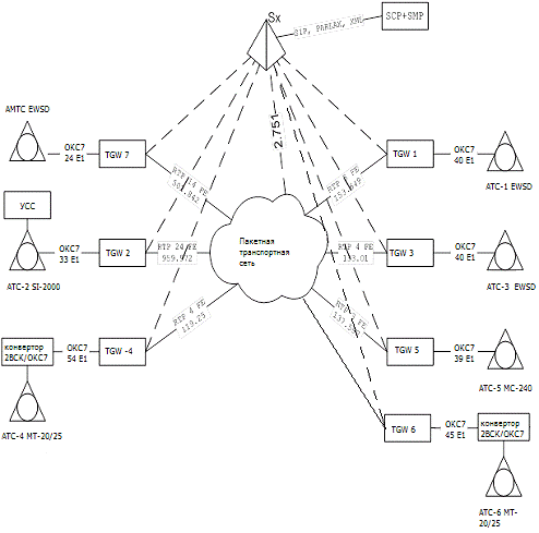
Результаты расчётов, полученных в разделе 4, представлены на схеме сети NGN (рисунок 4.1).

Рисунок 4.1 - Схема проектируемой сети NGN

Заключение

Проделав данную курсовую работу, я получил знания по дисциплине и научился стоить городскую телефонную сеть на основе пакетной транспортной сети. Приобрёл навыки построения схемы ГТС на основе технологии NGN.

Сеть NGN является единой коммутационной и транспортной сетью для различных сетей доступа.

Список используемой литературы

1.      Илюхин В.В. «Проект ГТС на основе пакетной транспортной сети» Методические указания для выполнения курсового проекта Новосибирск 2014

2.      Телекоммуникационные системы и сети. Мультисервисные сети. Крук Б.И., 2010

.        Давыдов Г.Б., Рогинский В.Н., Толчан А.Я. - Сети электросвязи