Материал: Порівняння Silverrun та CA ERwin Data Modeler на прикладі роботи інтернет-магазину

Внимание! Если размещение файла нарушает Ваши авторские права, то обязательно сообщите нам

Система повинна забезпечувати можливість виконання наступних функцій:

·        ініціалізацію системи (введення списків покупців, переліків товарів відповідно до торговими планами і т. П.);

·        введення і корекцію поточної інформації про виконання обробки замовлення;

·        зберігання інформації про покупців протягом року з моменту останньої покупки в магазині;

·        отримання відомостей про поточний стан товарів на складі.

Вихідні дані:

·        вибрана покупцем модель виробу;

·        наявність товару на складі;

·        поточні відомості про можливість доставки товару.

На рисунках 4.1 - 4.4 зображено діаграми прецедентів, діяльності, послідовності та кооперацій роботи інтернет магазину. Розглянемо рис. 4.1 на якому зображено діаграму прецедентів.

Рис. 4.1 - Діаграма прецедентів, що відображає процеси, пов'язані з роботою інтернет-магазину

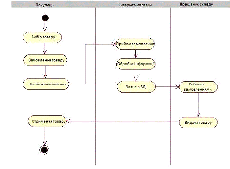
Розглянемо рис. 4.2 на якому зображено діаграму діяльності.

Рис. 4.2 - Діаграма діяльності процесу роботи інтернет-магазину

Рис. 4.3 - Діаграма послідовності процесу роботи інтернет-магазину

На рис. 4.3 та на рис. 4.4 зображено діаграми послідовністі та кооперації, що описують роботу інтернет магазину

Рис. 4.4 - Діаграма кооперації, що відображає процес роботи інтернет-магазину

Результати:

·        запис покупця в базу даних;

·        оформлений договір про покупку товару;

·        оплата товару;

·        замовлення товару у постачальників при його відсутності на складі;

·        доставка товару.

5. Порівняльна характеристика CA ERwin Data Modeler та Silverrun

.1 Приклад роботи з програмою Silverrun

Для практичного порівняння роботи у різних CASE-засобах продовжуючи досліджувати тему інтернет магазину даний проект було досліджено у Silverrun та CA ERwin Data Modeler.

Розглянемо рис. 5.1, на якому зображено роботу магазину у програмі Silverrun.

 

Рис. 5.1 - Робота інтернет магазину зображена у програмі SILVERRUN

Можемо зробити висновок, що виконання даного завдання виглядає дуже просто з графічної сторони, інтерфейс програми складається з:

·        заголовку вікна програми;

·        піктографічного меню, яке знаходиться cправа;

·        робочого поля.

Візуально все виглядає досить просто та особисто мені асоціюється з стандартною програмою Paint.

5.2 Приклад роботи з програмою CA ERwin Data Modeler

Тепер розглянемо рис. 5.2, на якому аналогічно зображено роботу магазину, але на цей раз використано програму CA ERwin Data Modeler.

Рис. 5.2 - Робота інтернет магазину зображена у програмі CA ERwin Data Modeler

Дивлячись та аналізуючи даний рисунок зразу ж можна зробити такі висновки, що під час виконання ми замітили ряд переваг:

·        простий інтуїтивно зрозумілий графічний інтерфейс, що спрощує візуалізацію складних структур даних;

·        можемо створити проект баз даних безпосередньо на основі візуальних моделей, що підвищує ефективність і зменшує число помилок;

·        присутня Функція Complete Compare автоматизує двонаправлену синхронізацію моделей, скриптів та баз даних, порівнює одне елемент з іншим, відображає всі відмінності і дозволяє виконувати вибіркові оновлення, створюючи при необхідності скрипти ALTER;

·        можлива інтеграція та обмін метаданими з іншими засобами;

·        зліва на рисунку ми можемо бачити ще одну перевагу CA ERwin Data Modeler, а саме можливість зручної навігації по документу;

·        значно широкі та зручні функціональні можливості, програма так би мовити допомагає користувачеві при роботі з нею.

Отже, можна зробити висновок, що CASE-засіб Silverrun сильно уступає своїми можливостями CA ERwin Data Modeler.

silverrun modeler інтернет магазин

Висновки

Під час виконання курсової роботи було досліджено роботу інтернет магазину. Побудовано UML-діаграми його роботи та проведено порівняльну характеристику двох поширених CASE-засобів, а саме Silverrun та CA ERwin Data Modeler.CASE-засіб Silverrun американської фірми Computer Systems Advisers, Inc. використовується для аналізу і проектування ІС бізнес-класу. Воно застосовується для підтримки будь-якої методології, заснованої на роздільному побудові функціональної та інформаційної моделей. Silverrun має модульну структуру і складається з чотирьох модулів, кожен з яких є самостійним продуктом і може набуватися і використовуватися без зв'язку з іншими модулями: модуль побудови моделей бізнес-процесів, модуль концептуального моделювання даних, модуль реляційного моделювання та менеджер репозиторію робочої групи. Платою за високу гнучкість і різноманітність образотворчих засобів побудови моделей є такий недолік Silverrun, як відсутність жорсткого взаємного контролю між компонентами різних моделей.- засіб концептуального моделювання БД, що використовує методологію IDEF1X. ERwin реалізує проектування схеми БД, генерацію її опису на мові цільової СУБД і реінжиніринг існуючої БД. ERwin випускається в декількох різних конфігураціях, орієнтованих на найбільш поширені засоби розробки додатків 4GL. Для ряду засобів розробки додатків (PowerBuilder, SQLWindows, Delphi, Visual Basic) виконується генерація форм і прототипів додатків.

Можна зробити висновок, що CASE-засіб Silverrun значно уступає CA ERwin Data Modeler своїми функціональними можливостями, адже простий інтуїтивно зрозумілий графічний інтерфейс, можлива інтеграція та обмін метаданими з іншими засобами, зручна навігація по документу та багато інших переваг CA ERwin Data Modeler не дають шансів Silverrun вирватися вперед у порівнянні з CA ERwin Data Modeler.

Перелік використаних джерел

1. Чекалов А. Базы данных: от проектирования до разработки приложений / А.Чекалов. .; [ред. А.Горняк гл.ред А.Полянович] - СПб.: БХВ, 2003. 352 с. - ISBN: 5-94157-283-2

.   Зайцев, С. Л. Проектирование баз данных с ERwin / С. Л. Зайцев. -

// http://www.interface.ru/fset.asp?Url=/ca/comp.htm

3. CA ERwin® Data Modeler - // http://erwin.com/

4. Леоненков, А. В. Объектно-ориентированный анализ и проектиро-вание с использованием UML и IBM Rational Rose / А. В. Леоненков. - М.:Интернет-университет информационных технологий-ИНТУИТ.ру; БИНОМ. Лаборатория знаний, 2006. - 320 с.

5.Маклаков С. В. BFWin і ERWin.CASE-засоби розробки інформаційних систем.М.: ДІАЛОГ-МІФІ, 2000.

. Панащук С.А. Разработка информационных систем с использованием CASE-системы Silverrun. - "СУБД": 1995, №3.

. Вендров А.М. CASE-технологии. Современные методы и средства проектирования информационных систем. - М.: Финансы и статистика, 1998.\

. Маклаков С.В. CASE-средства разработки информационных систем. - М.: ДИАЛОГ-МИФИ, 1999 - 256с.

. Сухомлин В.А., Калянов Г.Н., CASE-технологии: Консалтинг в автоматизации бизнес-процессов, М: «Горячая линия - Телеком» , 2000. - 320 с.