Материал: Пожарный извещатель системы охранно-пожарной сигнализации с использованием защищённого канала связи

Внимание! Если размещение файла нарушает Ваши авторские права, то обязательно сообщите нам

При построении сложных завершённых микропроцессорных систем, имеющих дефицит машинного времени для реализации 1-Wire-протокола, наиболее рациональной является идея о возложении отдельной задачи по обслуживанию ведомой 1-Wire-сети на специальный узел заказной или полузаказной СБИС, для последующего сопряжения такого цифрового автомата, через внутреннюю системную магистраль, непосредственно с основным процессорным узлом. Компания Maxim Integrated разработала набор рекомендаций по организации подобного узла под названием DS1WM, который был реализован, в том числе, специалистами Xilinx Inc. в виде законченного практического примера для выпускаемых этой фирмой программируемых логических матриц. Более того, компания Maxim Integrated, которая в том числе известна, как поставщик высокоскоростных контроллеров клона MCS51, выпускает семейство специализированных связных микроконтроллеров DS80C4##. Каждый из них содержит интегрированный в кристалл автомат поддержки 1-Wire-протокола с возможностью реализации механизма активной подтяжки.

 

4.9 Ведомые 1-Wire-компоненты


Ведомые 1-Wire-компоненты, содержащие в составе своей схемы узел 1-Wire-интерфейса, выпускаются в двух различных видах. Либо в корпусах MicroCAN, похожих внешне на дисковый металлический аккумулятор, либо в обычных корпусах для монтажа на печатную плату. Футляр MicroCAN полый внутри. Он выполняет функцию защиты содержащегося в нём полупроводникового кристалла микросхемы с узлом 1-Wire-интерфейса, который соединён с внешним миром лишь через две, изолированные друг от друга, половинки металлического корпуса, являющиеся, по существу, контактными площадками для подключения 1-Wire-магистрали. В подобных "таблеточных" корпусах поставляются устройства iButton. Компоненты, которые предназначены для использования в составе 1-Wire-сетей, упаковываются в пластиковые корпуса, используемые для изготовления транзисторов и интегральных схем. Такой подход объясняется тем, что в отличие от устройств iButton компоненты, специально ориентированные для применения в составе 1-Wire-сетей, часто имеют более двух выводов. Помимо выводов, которые требуются для обмена данными по 1-Wire-магистрали, они располагают дополнительными выводами, необходимыми для обеспечения их питания и организации внешних цепей, связывающих такие устройства с объектами автоматизации, например, датчиками или исполнительными устройствами.

К наиболее простым ведомым 1-Wire-компонентам относятся кремниевый серийный номер DS2401 (или модифицированный вариант этого устройства с внешним питанием DS2411) и электронный ключ DS2405, управляемый по 1-Wire-интерфейсу. Первое из этих устройств часто используется в качестве электронной метки, которая позволяет идентифицировать состояние, например, механического переключателя, коммутирующего шину данных 1-Wire-магистрали. С помощью DS2405 можно дистанционно осуществить простейшие функции переключения внешнего оборудования, изменяя состояние управляемого ключа относительно возвратной шины 1-Wire-магистрали (в настоящее время ключ DS2405 уже не поставляется, поскольку доступна более функционально совершенная замена - DS2413P).

Однако наиболее популярными ведомыми 1-Wire-компонентами, на базе которых реализовано, пожалуй, наибольшее количество практических приложений, безусловно, являются цифровые термометры типа DS18S20 (более известные до 2001 года под обозначением уже давно снятого с производства устройства DS1820, успевшего стать международным брендом). Преимущества этих цифровых термометров с точки зрения организации магистрали, по сравнению с любыми другими интегральными температурными сенсорами, а также неплохие метрологические характеристики и хорошая помехоустойчивость, уже на протяжении двух десятков лет неизменно выводят их на первое место при построении многоточечных систем температурного контроля в диапазоне от - 55°С до +125°С. Такие сенсоры позволяют не только осуществлять непосредственный мониторинг температуры в режиме реального времени, но и благодаря наличию встроенной энергонезависимой памяти температурных установок, могут обеспечивать приоритетную оперативную сигнализацию в 1-Wire-сети о факте выхода контролируемого параметра за пределы заданных значений. Также поставляются более совершенные термометры DS18В20, у которых скорость преобразования определяется разрядностью результата, программируемой непосредственно по 1-Wire-интерфейсу. Цифровой код, считываемый с такого термометра, является прямым результатом измеренного значения температуры и не нуждается в дополнительных преобразованиях. Некалиброванная, но в тоже время более дешёвая версия микросхемы DS18B20 под обозначением DS1822 представляется оптимальным решением для разработчиков недорогих многоточечных систем контроля температурных процессов. Для потребителей, использующих только паразитный режим питания по 1-Wire-магистрали, компания Maxim Integrated выпускает экономичные двухвыводные термометры - DS18S20-PAR, DS18B20-PAR, DS1822-PAR.

До 2010 года компания Maxim Integrated также поставляла целый спектр дискретных микросхем, оснащённых 1-Wire-интерфейсом и реализующих функции отдельных элементов систем автоматизации. Среди них: четырехканальный 16-разрядный АЦП типа DS2450, двухканальный счетчик, совмещённый с буферной памятью, типа DS2423, цифровой потенциометр на 256 градаций типа DS2890, узлы часов реального времени и календаря типа DS2415 и типа DS2417, причём последнее устройство через особый вывод прерывания, обеспечивало управление по времени переключением внешнего оборудования. Однако, как показал десятилетний опыт развития 1-Wire-сетей, для реальных объектов автоматизации, 1-Wire-компоненты, исполняющие отдельные функции, менее востребованы по сравнению с устройствами ориентированными на реализацию сразу нескольких функций на одном кристалле. Такие решения получили название 1-Wire-микросистем. Наиболее характерным представителем 1-Wire-микросистемы является микросхема DS2438, которая помимо узла 1-Wire-интерфейса также содержит узлы: цифрового термометра, АЦП с недифференциальным входом, токовый АЦП с дифференциальным входом, программируемый таймер, Flash-память, набор регистров для хранения данных общего назначения. Весь этот арсенал в составе одного 1-Wire-компонента позволяет легко решить, например, задачу по эффективному обслуживанию и сопровождению энергетических элементов питания различных типов. В настоящее время компания Maxim Integrated выпускает более эффективные 1-Wire-микросистемы: DS2760, DS2775, DS2776, DS2777, DS2781 и т.п.

Тем не менее наиболее незаменимыми модулями, лежащими в основе фундамента 1-Wire-сетей автоматизации, оказались универсальные сдвоенные адресуемые транзисторные ключи типа DS2406P (современная версия широко известных компонентов DS2407P). На базе этих устройств, имеющих встроенный дополнительно узел EPROM, может быть реализована масса применений и, прежде всего, узлы контроля логических состояний (уровней) и схемы обслуживания датчиков "сухого контакта", а также разнообразные ключевые схемы. Таким образом, именно благодаря использованию этих компонентов осуществляется сбор дискретной информации с территориально рассредоточенных датчиков (мониторов дверей, контакторов положения арматуры, любых сенсоров, имеющих выход ДА/НЕТ, как-то: датчики положения, прохода, присутствия, пожарной и охранной сигнализации и т.д.). Подобные же 1-Wire-компоненты обеспечивают управление переключением любых видов силового оборудования, имеющего два рабочих состояния: включено/выключено (нагревателей, кондиционеров, моторов, вентиляторов, насосов и т.д.). Также доступна малобюджетная версия сдвоенного адресуемого ключа DS2413, которая обладает значительно более привлекательной ценой, но не содержит встроенной EPROM, а также имеет ряд функциональных и эксплуатационных ограничений.

Также двунаправленные, индивидуально программируемые выводы микросхем DS2406P или DS2413P могут быть использованы для организации медленного последовательного интерфейса между локальным микроконтроллером и 1-Wire-сетью. Несмотря на невысокую скорость при реализации подобного способа обмена информацией по 1-Wire-магистрали, когда один бит данных передается за две стандартные посылки, такое решение является приемлемым и достаточно надёжным для большого числа конкретных применений. Ещё более удобен для организации подобного интерфейса многофункциональный ведомый 1-Wire-компонент DS28E04-100. Он имеет два независимых GPIO-pins, которые могут быть конфигурированы, как на ввод, так и на вывод дискретных сигналов, или же обеспечивать генерацию выходного импульса с длительностью до 250 мс. Последнее обстоятельство позволяет использовать этот 1-Wire-компонент для сопряжения 1-Wire-интерфейса с самыми различными протоколами обмена или же эффективно применять его для организации ввода/вывода простейших цифровых сигналов (например, сигнализации или контроля срабатывания дискретных датчиков).

Однако при всём многообразии 1-Wire-компонентов, все-таки наиболее универсальным из них является уникальная микросхема DS2408. Это двунаправленный восьмиразрядный свободно поразрядно программируемый по 1-Wire-магистрали порт ввода/вывода, который позволяет реализовать любой интерфейс между всяким цифровым устройством и 1-Wire-сетью. Этот компонент также имеет двунаправленный вывод внешней синхронизации, обеспечивающий аппаратное тактирование передаваемых или принимаемых данных. Использование порта DS2408 позволяет посредством 1-Wire-интерфейса обеспечить простое и гибкое управление вводом/выводом по 8 независимым каналам. Таким образом, на базе этого устройства возможна организация привода светодинамических или жидкокристаллических индикаторов и дисплеев различных видов, осуществление сканирования матричных клавиатур и дискретных датчиков самых различных типов, а также реализация действительно полномасштабных интерфейсов с любыми типами микроконтроллеров, как в последовательной, так и в параллельной моде.

Некоторые функциональные 1-Wire-компоненты дополнительно содержат сегмент однократно заполняемой постоянной памяти (EPROM) или энергонезависимой памяти (EЕPROM) того или иного объема. Это позволяет хранить специальную служебную информацию, связанную, например, с применением конкретного компонента и особенностями его использования (идентификатор, территориальное положение, калибровочные коэффициенты, размерность, значение уставок по умолчанию и т.д.), непосредственно в составе ведомого абонента 1-Wire-сети. Идеологи 1-Wire-технологии из Maxim Integrated считают, что благодаря такой возможности, при организации работы каждой новой 1-Wire-сети нет необходимости каждый раз готовить отдельный индивидуальный вариант программного обеспечения поддержки. Достаточно единственный раз вложится в разработку только одной универсальной программы, которая должна самостоятельно конфигурироваться, учитывая специфику конкретной 1-Wire-сети (конечно, при условии, что память всех ведомых абонентов 1-Wire-сети предварительно заполнена в соответствии с определёнными, заранее оговоренными правилами).

Если же эксплуатация 1-Wire-сети или любого иного электронного оборудования, имеющего минимум выводов для реализации обмена данными, требует обеспечения хранения дополнительных объёмов информации, в распоряжении разработчика имеются специальные 1-Wire-компоненты, содержащие только лишь узлы ЕPROM (DS2502/ DS2505/ DS2506) или EЕPROM (DS2431/ DS2432/ DS2433/ DS28E02/ DS28E04/ DS28EC20) различных объёмов. Причём некоторые из этих микросхем имеют специальные узлы механизма шифрования SHA, что позволяет довольно просто обеспечить достаточно высокий уровень криптографической защиты данных, как при их передаче, так и при их хранении.

4.10. Магистраль и топология 1-Wire-сети


Большую роль при построении 1-Wire-сетей играет исполнение 1-Wire-магистрали. Как правило, протяжённые 1-Wire-магистрали имеют структуру, состоящую из трёх основных проводников: DATA - шина данных, RET (GND) - возвратная шина или земляной провод, EXT_POWER - внешнее питание не только обслуживаемых ведомых абонентов, но и внешних относительно них цепей датчиков и органов управления. В зависимости от технологии прокладки кабеля, способа его сопряжения с ведомыми абонентами, особенностей используемых приёмов монтажа и качества применяемых материалов, в соответствии с нижеследующей Таблицей, различают четыре основных варианта организации 1-Wire-сетей, каждый из которых подразумевает использование особой технологии и аксессуаров при реализации магистрали.

Таблица 4.1 - Классификация сетей 1-wire

Классификация 1-Wire-сети

Длинна магистрали

Кол-во ведомых

Тип кабеля

Топология

Мастер 1-Wire-сети

Миниатюрная

До 5 м

До 10 шт

Любой

Свободная

Любой ведущий с пассивной подтяжкой (резистор к питанию)

Короткая

До 30 м

До 50 шт

4-х проводный телефонный

Общая шина с патчами до 0,5 м

Адаптеры на базе дискретных компонентов DS9097E, DS1410E

Средняя

До 100 м

До 100 шт

Витая пара 3 категории

Строгая общая шина

Активная подтяжка (DS2480В, DS2482, DS2483 или специальное схемное решение (MAX6314))

Длинная

До 300 м

До 250 шт

Витая пара 5 категории или IEEE1394 (Firewire)

Общая шина без разрыва ствола

Link или программная модификация временных слотов 1-Wire-протокола


Часто при организации сложных 1-Wire-сетей, с целью удобства прокладки кабеля магистрали, уменьшения её протяжённости или снижения электрической нагрузки на сеть благодаря уменьшению количества одновременно подключённых к ней абонентов, необходимо обеспечить древовидную или лучевую структуру магистрали, значительно отличающуюся от структуры общей шины. Для этого используют ветвления 1-Wire-сетей одного или нескольких уровней. Основным элементом при построении таких ветвей является либо обычный адресуемый ключ типа DS2406, который обеспечивает ветвление благодаря коммутации возвратной шины 1-Wire-магистрали, либо специализированный ответвитель DS2409, коммутирующий непосредственно шину данных 1-Wire-магистрали. Последний вариант является более предпочтительным т.к. абоненты на отключенной от мастера ветви, ведомой ответвителем, остаются всегда в активном состоянии. Поочерёдное обслуживание мастером сети каждой из ветвей, при отключённых остальных ветвях, позволяет значительно увеличить общую протяжённость кабеля 1-Wire-магистрали и увеличить общее число ведомых абонентов 1-Wire-сети. Использование универсальных устройств согласования DS2409 позволяет, в том числе, обеспечить коммутацию всех шин 1-Wire-магистрали, или осуществлять тестирование состояния ветвей, отключённых от основного ствола 1-Wire-сети, или организовать 1-Wire-hub, позволяющий одному мастеру поочерёдно обслуживать множество отдельных 1-Wire-ветвей. Ещё одним вариантом эффективного обслуживания радиальных 1-Wire-сетей является применение драйверов DS2482. Так, микросхема ведущего DS2482-800 способна управлять восьмью независимыми 1-Wire-ветвями, каждая из которых может быть перестроена с индивидуальными параметрами активной подтяжки. Наличие трёх адресных выводов I2C-интерфейса позволяет организовать на базе такой микросхемы и универсального микроконтроллера полномасштабный 8-, 16-, 24-, 32-канальный и т.д. 1-Wire-hub, реализующий очень недорогую разветвлённую радиальную сетевую структуру, без коммутации шины данных и возвратной шины. В отличие от компонента DS2482-800, драйвер DS2482-100 позволяет реализовать мастера только одной 1-Wire-ветви. Благодаря наличию двух адресных входов интерфейсного узла I2C, ведущий микроконтроллер сможет обслуживать по одной такой I2C-магистрали до 4 подобных драйверов. Причём каждый из них без затруднений может быть гальванически развязан со стороны I2C-магистрали. А это позволяет, в отличие от 1-Wire-hub на базе DS2482-800, реализовывать, в случае применения нескольких DS2482-100, более помехоустойчивые изолированные друг от друга радиальные 1-Wire-структуры.

С точки зрения схемотехнической реализации 1-Wire-интерфейса и устойчивости работы в составе проблемных 1-Wire-сетей все ведомые 1-Wire-компоненты схемотехнически отличаются друг от друга, делясь при этом на группы:

.        DS2401, DS2405 - первые компоненты с 1-Wire-интерфейсом в пластиковых корпусах, полностью аналогичны по схемотехнике первым моделям "таблеток” iButton, которые были ориентированы для работы на коротких 1-Wire-магистралях (до 1994 года),

2.      DS1820, DS2407P, DS2450, DS2404, DS2415, DS2417, DS1920 и т.д. - вторая версия, специально ориентированная для работы в составе 1-Wire-сетей с протяжённой магистралью (до 2000 года, сейчас эти компоненты в основном снимаются с производства),

.        DS18S20, DS18B20, DS1822, DS2406P, DS2409, DS2438, DS2890, DS1973 и т.д. - третий вариант, более устойчивый к коллизиям в 1-Wire-сетях по сравнению с предыдущим (с 2000 года).

.        DS2408, DS2411, DS2413, DS2422, DS2431, DS1923, DS1977 и т.д. - последний вариант, наиболее удачной по надёжности схемотехники 1-Wire-интерфейса, учитывающей особенности работы в составе зашумлённых 1-Wire-сетей (c 2003 года).

 

4.11 Описание микроконтроллера STM32F100С8


32-разрядное RISC-ядро ARM Cortex - M3 является новым поколением ARM-процессоров для энергоэффективных встраиваемых систем. Оно разработано для применения в недорогих платформах и удовлетворяет потребностям в МК с уменьшенным количеством выводов и низкой потребляемой мощностью, наряду с детерминированным ответом на прерывания. Ядро работает на частоте до 24 МГц.

Микроконтроллеры STM32 изначально выпускались в 14 различных вариантах, разделенные на две группы: Performance Line, в которую вошли микроконтроллеры с тактовой частотой ЦПУ до 72 МГц, и Access Line (тактовая частота до 36 МГц). Обе группы микроконтроллеров совместимы по расположению выводов и программному обеспечению. Объем их встроенной Flash памяти достигал 128 кбайт, а статического ОЗУ - 20 кбайт. С момента первого появления микроконтроллеров STM32 их ассортимент был существенно расширен новыми представителями с повышенными размерами ОЗУ и Flash памяти, а также с более сложными УВВ.

Рисунок 4.4 - Структурная схема микроконтроллера stm32f100.

На первый взгляд набор встроенных УВВ, в т. ч. два АЦП, таймеры общего назначения, I2C, SPI, CAN, USB и часы реального времени (ЧРВ), кажется идентичным самым простым микроконтроллерам. Но если детально рассмотреть каждое из этих УВВ, то выяснится, что они гораздо более сложные. Например, 12-битный АЦП оборудован датчиком температуры и поддерживает несколько режимов преобразования, а МК с двумя АЦП могут использовать их совместно еще в девяти режимах преобразования. По аналогии с этим, каждый из четырех таймеров, оснащенных блоками захвата и сравнения, могут использоваться как отдельно, так и совместно, образую более сложные массивы таймеров. У расширенного таймера (advanced timer) добавлена поддержка управления электродвигателями. Для этого у него предусмотрено 6 комплементарных ШИМ-выходов с программируемой паузой неперекрытия и вход экстренного останова, который переводит ШИМ-выходы в предварительно запрограммированное безопасное состояние. У интерфейса SPI предусмотрен аппаратный генератор CRC для 8 и 16 слов, что упрощает реализацию интерфейса карт Flash памяти SD и MMC.

У STM32 предусмотрен 7-канальный блок прямого доступа к памяти (ПДП). Каждый канал может использоваться для передачи данных между регистрами любого из УВВ и запоминающими устройствами 8/16 или 32-битными словами. Каждое из УВВ может выполнять роль потокового контроллера ПДП, при необходимости отправляя данные или посылая запрос на их получение. Арбитр внутренней шины и матрица шин минимизируют потребность в арбитраже доступа к шинам со стороны ЦПУ и каналов ПДП. Это означает, что блок ПДП является универсальным, простым в применении и реально автоматизирует передачу потоков данных внутри микроконтроллера.

Еще одним непростым требованием к современным разработкам является защита кода программы от хищения. В этом плане, Flash память МК STM32 оснащена программируемой блокировкой чтения через отладочный порт. После активизации этой блокировки будет также невозможно и записать что-либо во Flash память, что исключает возможность внесения изменений в таблицу векторов прерываний. В остальной части Flash памяти может быть активирована блокировка записи. В МК STM32 также имеются часы реального времени и небольшая область энергонезависимого статического ОЗУ, которые питаются от отдельного резервного батарейного источника. В этой области имеется вход реагирования на внешнее вмешательство. При изменении состояния на данном входе генерируется прерывание и обнуляется содержимое энергонезависимого статического ОЗУ.

Семейство STM32 состоит из двух отдельных групп: Performance Line и Access Line. МК Performance Line оснащены полным набором УВВ и работают на тактовых частотах не более 72 МГц. В свою очередь, МК Access Line имеют ограниченный набор УВВ и имеют сниженное до 32 МГц быстродействие. Важно заметить, что среди микроконтроллеров разных групп имеются версии в одинаковых корпусах и с одинаковым расположением выводов. Благодаря этому, появляется возможность устанавливать на одну и ту же печатную плату совместимые микроконтроллеры из разных групп.

Рисунок 4.5 - Набор компонентов МК STM32.

Рисунок 4.6 - МК STM32 в различных корпусах.

Выбор средств усиления сигнала с выхода фотодекторов.

Для усиления амплитуды сигналов измерительных преобразователей необходимо их усиление, реализация усилителя на дискретных элементах нецелесообразна, т. к датчик должен иметь минимальные массогабаритные

показатели, в качестве основы для построения усилителя используем операционный усилитель, для сохранения точности регистрации физических параметров окружающей среды, используем малошумящий прецизионный ОУ.

Этим требованиям удовлетворяет ИМС сдвоенного ОУ К157УД2.

Для формирования питающих напряжений целесообразно использовать интегральные стабилизаторы и конвертеры (конвертер в системе используется для формирования отрицательного напряжения операционных усилителей).

Формирование питающих напряжений извещателя

В случае реализации двухполярного питания в схеме с однополярным источником питания необходимо использование конвертера напряжения, включённого по схеме инвертора напряжения питания, требующего минимум навесных элементов для своей работы, и также имеющий приемлемую стоимость. Таким требованиям может удовлетворять микросхема ICL7660.

Однако при отсутствии необходимости в выходном двухполярном напряжении такой конвертер может быть исключен из рассмотрения.

Для формирования стабилизированных напряжений +5В., +12В., из напряжения питания необходимо использовать интегральные стабилизаторы напряжения.

Оптимальными экономико-техническими показателями обладают интегральные стабилизаторы напряжения серии К142.

Для формирования напряжения +5В (3.3В)., выберем микросхему К142ЕН5В (К1277ЕН3.3).

Для стабилизации напряжения +12В (8В), выберем микросхему К142ЕН8А или стабилизатор на дискретных элементах.

Исходя из того что система рассчитана на передачу данных по интерфейсу 1-wire, для реализации физического интерфейса с шиной 1-wire, используем программную реализацию интерфейса.

Учитывая выводы сделанные в этом разделе изобразим функциональную схему пожарного извещателя.

Рисунок 4.7 - Функциональная схема извещателя в соответствии с выбором элементов для построения принципиальной схемы.

5. Разработка принципиальной схемы


5.1 Описание принципиальной схемы


Проведем анализ принципиальной схемы.

Принципиальная схема расположена в приложении Б.

Рассмотрим, схему формирования питающих напряжений, питающее напряжение , поступает на разъём XN1, с разъёма XN1 напряжение поступает на вход стабилизатора напряжения выполненного на дискретных элементах VT1,VT2, DA2 с выхода стабилизатора напряжение поступает на вывод 17 интегрального стабилизатора напряжения DA1 К1277ЕН3.3, рассчитанного на формирование стабилизированного напряжения +3.3В,

Далее с вывода 2 DA1, стабилизированное напряжение поступает на выводы 20,21,25 ИМС DD1 STM32F100C8, на выводы 11 ИМС DA2,3,5 К157УД2, на выводы 8,1 ИМС DA4 ICL7660, которая формирует напряжение - 8В для питания ОУ, которое поступает на выводы 4 ИМС DA2,4 К157УД2. Напряжение питания +3.3В через токоограничивающий резисторы R17,R18 поступает на светодиод VD1.

Далее рассмотрим работу схемы в нормальных условиях.

Световой поток со светодиода VD1, падает на фотодиод VD2, после чего поступает на ОУ DA2 К157УД2, с вывода 13 DA2, усиленное напряжение поступает на вывод 24 (ADC3) ИМС DD1.

В нормальных условиях, при отсутствии задымления на фотодиод VD3, световой поток не попадает, напряжение на входе ОУ DA2 К157УД2 близко к нулю.

Измерение температуры проводится, с помощью кремниевого диода, характеризуемого изменением падающего напряжения .

Сопротивления резисторов моста, подобраны так, чтобы при нормальных условиях (), разность потенциалов между положительным и отрицательным входом ОУ была равна 0.

В случае повышения температуры, падение напряжения на прямовключённом диоде, уменьшается на при возрастании температуры на .

Дифференциальный сигнал поступает на вход ОУ DA5 К157УД2, он усиливается и с вывода 9 поступает на вывод 29 DD1.

Сигналы на входах (ADC2,3,4) обрабатываются DD1 в соответствии с программой.

При поступлении запросного пакета адресованного, данному конкретному извещателю, он поступает на вход PB1 ИМС DD1

Контроль вскрытия проводится посредством контроля конт. PB0, если уровень на этом контакте не соотв. лог. "1" значит корпус извещателя вскрывался и необходимо сформировать тревожное извещение для ПКП.

 

.2 Расчёт узлов пожарного извещателя


Расчёт усилителя сигнала с выхода фотодиода


Рисунок 5.1 - Эквивалентная схема усилителя сигнала с фотодиода.

В качестве активного элемента возьмём транзистор КТ357Б

Таблица 5.1 - Параметры транзистора КТ357Б

Марка транзистора

Амплитуда сигнала на нагрузке,

1,5

Относительный коэффициент усиления на верхней рабочей частоте, , раз

1,2

Относительный коэффициент усиления на нижней рабочей частоте, , раз

0,85

Емкость нагрузки , пФ

35

Сопротивление нагрузки, , кОм

150

Верхняя рабочая частота, , МГц

2,5

Нижняя рабочая частота, , Гц

60

Внутреннее сопротивление источника сигнала, , Ом

200


В данном конкретном случае источником напряжения является фотодиод включённый в фотодиодном режиме [4] формирующий напряжение пропорциональное амплитуде импульсов.

В качестве фотодиода выберем фотодиод ИК диапазона ФД-20-33К

со следующими параметрами S=4.5мА/лм.,

В качестве источника ИК излучения выберем ИК-светодиод АЛС119А

Рассчитаем общую нагружающую каскад емкость .

По семейству нормированных частотных характеристик (Рис. 5.2) определяем эквивалентное сопротивление каскада в области верхних частот .

Рисунок 5.2 - Семейство нормированных частотных характеристик.

Для этого на оси ординат отмечаем заданную величину . В нашем случае она составляет 1,2. Затем проводим прямую, параллельную оси абсцисс. Далее строим нормированную АЧХ, к которой проведенная прямая была бы касательной (пунктир). Из точки касания опускаем перпендикуляр на ось абсцисс для нахождения . В нашем случае=0.9. Далее необходимо найти коэффициент коррекции . Так как построенная нами АЧХ проходит между соседними для =0,6 и =0,8, то с достаточной степенью точности можно принять =0,7. Физический смысл коэффициента коррекции - квадрат добротности контура. Затем рассчитывается величина  и сопротивление в цепи коллектора , так как  образуется параллельным соединением  и :

Ом

Ом

Для  выбираем ближайшее номинальное значение: =1.6 КОм.

Теперь определяем индуктивность корректирующей катушки :

Гн

Далее рассчитаем амплитуду тока в нагрузке  и тока покоя транзистора :

А

А

Напряжение покоя  должно быть в несколько раз больше амплитуды сигнала. По условию . Поэтому удобно принять  (при этом напряжении обычно измеряются параметры транзисторов).

Расчет элементов схемы эмиттерной стабилизации тока покоя начинается с определения величин токов базы  и делителя :

, где

А

А

Падение напряжения на резисторе :

, где , Ом

В соответствии с таблицей номиналов Ом. Входное сопротивление транзистора:


где -сопротивление базы (справочный. параметр).

Ом

Потенциал базы :

,

где В - напряжение база-эмиттер для маломощных кремниевых транзисторов при токе покоя измеряемого единицами миллиампер. Расчетная величина тока покоя устанавливается при настройке путем подбора сопротивлений резисторов базового делителя.

В

Напряжение источника питания:

В

Сопротивление резисторов делителя:

Ом

Ом

В соответствии с таблицей номиналов: кОм, кОм

. Коэффициент усиления каскада:


Входное сопротивление и выходная емкость каскада:


где:  - граничная частота транзистора, -сопротивление эмиттера,

А

 - емкость коллектора

Ом

ФпФ

Амплитуда входного сигнала :

ВмВ

Величина допустимых искажений в области нижних частот распределяется с учетом разрешенной к применению элементной базы и других соображений между переходной цепью  и цепью . В данном случае ограничений нет и можно принять

 Тогда

 Ф

В соответствии с таблицей номиналов: ФнФ

 где:

Ом

эквивалентное сопротивление генератора сигнала


крутизна характеристики тока эмиттера. Тогда:

Ф

Результирующее значение выбираем по таблице:

Ф=мкФ

Расчёт усилителя отражённого сигнала

Исходя из того что световой поток падающий на фотодиод в результате рассеяния света на дымовых частицах, в любом случае не может быть больше светового потока падающего на соосный фотодиод, и текущей неизвестностью коэффициента рассеяния ИК-излучения в дымовой камере, целесообразно резисторы определяющие значение коэффициента усиления исполнить в виде регулировочных резисторов, чтобы иметь возможность выставить коэффициент усиления схемы. Следует отметить, что в данной реализации на МК возможна частичная программная коррекция уровня сигнала измерительных преобразователей. Изобразим принципиальную схему усилителя (Рис.5.3).

Рисунок 5.3 - Эквивалентная схема усилителя сигнала с фотодиода.

Расчет начинается с определения сопротивления резистора защиты :

Ом, принимаем ГОСТ R4=3кОм

где:  - максимальная амплитуда выходного сигнала

 - максимальный постоянный выходной ток

Справедливость приведенного выражения можно пояснить с помощью амплитудной характеристики ОУ, приведенной на Рис. 5.4:

Рисунок 5.4 - Амплитудная характеристика ОУ

Буквами  и  отмечено напряжение источников питания, а буквами  и  - максимальная амплитуда выходного сигнала. На Рис.5.4 , но это условие на практике не всегда выполняется. Полный раствор входной характеристики , как правило, измеряется долями милливольта. Поэтому в схемах обработки аналоговых сигналов с помощью ООС его приходится искусственно расширять. С помощью  предотвращают перегрузку ОУ. Следует отметить, что значительная часть ОУ снабжена внутренней защитой и тогда  не ставится.

Рассчитаем сопротивление резистора . При этом следует учитывать два обстоятельства. Во-первых, сопротивление  не должно шунтировать нагрузку, а, во-вторых, сопротивление  желательно выбирать возможно меньшей величины, чтобы обеспечить минимальные фазовые искажения в цепи ОС. Часто выбирают .

Ом=кОм.

В соответствии с рядом E24 номиналов выбираем кОм.

До расчета , следует обратиться к двум вспомогательным формулам. Коэффициент усиления ОУ, охваченного ООС , рассчитывается по формуле:

,

где - коэффициент усиления без ООС,  - коэффициент передачи цепи обратной связи.

В данном случае


Поскольку по условию  и  заданы, то необходимо согласно первому выражению рассчитать величину :


Согласно второму выражению

Ом.

Из ряда E24 выбираем номинальное значение: Ом.

Для того, чтобы не дебалансировать усилитель за счет хотя и малых, но всё же имеющих место входных токов, выбирают .

Входное и выходное сопротивления рассчитываются по формулам:

Ом

Ом=6,7кОм

Входная емкость самого ОУ (несколько пикофарад) пренебрежимо мала по сравнению с емкостью, вносимой за счет параллельной по входу ООС. Собственно емкостная составляющая цепи ООС создается за счет проходной емкости  резистора  (на Рис.5.3 обозначена пунктиром).

Тогда ,

где пФ:

Ф=6нФ

Максимальная амплитуда входного сигнала  зависит только от максимальной амплитуды выходного сигнала и коэффициента усиления:

В=1,3мВ

Глубина обратной связи:


Расчёт стабилизатора напряжения

Для расчета возьмём схему последовательного компенсационного стабилизатора для положительного выходного напряжения, представленную на рис. 5.5.

Определение максимального, среднего и минимального напряжение на входе. Находится наименьшее напряжение на входе стабилизатора:

 В,

где

 - минимальное напряжение на регулирующем транзисторе .

Исходя из того, что в качестве регулирующего транзистора , как правило, выбирается кремниевый, то  выбирается в пределах 3.5 В.

Учитывая нестабильность входного напряжения на входе стабилизатора , находится среднее и максимальное напряжение на входе стабилизатора:

,

.

Выбор регулирующего транзистора

Определяется максимальное значение напряжения  на регулирующем транзисторе:

.

Мощность, которая рассеивается на коллекторе транзистора , равняется:

.

По полученным значениям , ,  выбирается тип регулирующего транзистора, например, такой:

Марка транзистора КТ805А. Тип транзистора . Допустимый ток коллектора,  5, А. Допустимое напряжение коллектор-эмиттер,  60, В.

Рассеиваемая мощность коллектора,  30, Вт

Минимальный коэффициент передачи тока базы,  15

По статическим ВАХ выбранного транзистора находят:

коэффициент передачи напряжения:

 при

 − коэффициент передачи напряжения.

Далее находят ток базы транзистора :

.

Рисунок 5.5 - Принципиальная схема стабилизатора с ограничителем тока

Расчет схемы сравнения и источника опорного напряжения

Величина опорного напряжения:

.

В качестве источника опорного напряжения выбран стабилитрон 2С139А со следующими параметрами:

; ; ;

; ; .

сопротивление резистора :

.

Принимаем Rб=160, Ом

В качестве усилительного элемента выбирается ОУ. Выбор ОУ осуществляется из следующих условий:

,


где  − максимальное напряжение на выходе ОУ;

 − максимально допустимый ток на выходе;

Выбран ОУ К140УД7 с параметрами:

;  .

Расчет делителя

Ток делителя принимается равным 5 мА (т.е. много меньше величины ), коэффициент деления 0,6. Тогда

;

Принимаем R2=0,75 и R1=0,47, кОм

Выходное сопротивление стабилизатора

Регулирующий транзистор включен по схеме с ОК и охвачен отрицательной обратной связью через ОУ, поэтому:

; ;

.

Коэффициент стабилизации стабилизатора напряжения:

.

Нестабильность выходного напряжения

Нестабильность выходного напряжения определяется увеличением напряжения стабилизации стабилитрона на 0,1 %/°С. Нестабильностью резисторов  и  с температурой можно пренебречь, так как оба резистора меняются с одинаковым температурным коэффициентом, так что

.

Расчет схемы защиты от перегрузки

Устройства защиты стабилизаторов напряжения от перегрузок можно разделить на встроенные, воздействующие на регулирующий элемент стабилизатора, и автономные, содержащие отдельный ключевой элемент.

Обычно к стабилизаторам с защитой от короткого замыкания выходной цепи предъявляется требование автоматического возврата в рабочий режим после устранения перегрузки. Схема защиты компенсационного стабилизатора от перегрузки реализована на элементах  и . Для расчета принимаем ток срабатывания защиты равным 120 % от :

.

При напряжении на сопротивлении , равном , открывается транзистор  и шунтирует регулирующий транзистор .


Резистор такого номинала должен быть проволочным.

Термометр

В качестве чувствительного элемента выберем диод, т. к он обладает выраженной зависимостью сопротивления p-n перехода от его температуры, характеризующейся тем, что с ростом температуры уменьшается ширина запрещённой зоны, и увеличивается число электронов в валентной зоне.


В данном случае необходимо включить диод как термосопротивление, в делитель напряжения включённый между источником тока (+Uпит) и (-Uпит) среднюю точку подключить к неинвертирующему входу операционного усилителя или подключить один вывод диода к +Uпит другой вывод к неинвертирующему входу ОУ. Вторая схема (диодный режим) предпочтительнее, т. к она обеспечивает более высокую чувствительность.

Рисунок 5.6 - Эквивалентная схема измерительного преобразователя температуры.

По экспериментальным данным в кремниевых диодах наблюдается зависимость падения напряжения на диоде от температуры равная.

Значит необходимо усиление дифференциального сигнала между делителем напряжения на диоде - резисторе, и эквивалентной резистивной RR цепочке, с номиналами выбранными так, что при нормальных условиях разность напряжений снятых со средних точек делителей резистор - диод и резистор - резистор близка к нулю.

При повышении температуры в связи с повышением энергии электронов а значит и их большей миграцией в валентную зону, уменьшается сопротивление, т. е диод обладает отрицательным ТКС. Падение напряжения на прямосмещенном диоде при токе 0,1.1 мА имеет величину в пределах 550.650 мВ и линейно уменьшается с ростом температуры.

В результате повышения температуры происходит разбалансировка моста и формируется дифференциальное напряжение прямо пропорциональное изменению температуры.

Коэффициент усиления ОУ в данной схеме равен R4/R2

Возьмём максимальную рабочую температуру равной 100

Необходимо определить

Возьмём

R2=R3=50кОм.

R4=K*R1=50кОм*50=2.5Мом.

Расчёт потребляемой мощности извещателя

Вычислим максимальную электрическую мощность потребляемую извещателем

Таблица 5.1 - Расчёт мощности извещателя

Тип элемента

Количество

Мощность

Суммарная мощность, Вт.

Резисторы 0,25

9

0,00066

0,006

Резисторы 0,125

1

0,002

0,002

К157УД2

2

0,002

0,004

Светодиод

1

0,004

0,004

МК STM32

1

0,012

0,012

Диоды

1

0,1

0,1

ИТОГО



0,038

 

5.3 Синтез алгоритма обработки данных измерительных сенсоров


Определимся с диапазонами изменений сигналов поступающих от

измерительных преобразователей "Свет-1", "Свет-2", "Температура"

Анализ данных от фотодиодов

Для сигналов с фотодиодов диапазон измеряемых значений после аналогово-цифрового преобразования при 8-разрядном представлении лежит в пределах 0-255, определим текущее значение уровней освещённости как AS1; AS2, причём для преобразователя измеряющего интенсивность отражённого сигнала текущее значение уровня должно лежать в пределах AS2=0: AS1;

При обработке необходимо обратить внимание на то, что информация об текущем состоянии задымления контролируемой зоны содержится в отношении уровней ; прямого и отражённого лучей в дымовой камере.

Однако напрямую параметр k для принятия решения о наличии задымления использовать нельзя.

Причиной этому является загрязнение оптической системы приводящее к медленному снижению интенсивности в прямом луче и медленному росту в отражённом. При этом в момент возникновения возгорания скорость изменения отношения интенсивностей значительно больше, чем в процессе загрязнения дымовой камеры. Для использования этого явления следует использовать адаптивный пороговый уровень для принятия решения о задымлении, т. е необходимо усреднение порогового уровня по достаточно длинной выборке значений отношения интенсивностей.

, ,


Решение о задымлении принимается на основе анализа разностной функции , это позволяет избежать, принятия ошибочного решения о возгорании, на основании того что значение пороговой константы получается путём обработки большого числа предыдущих значений отношения.

Качеством определяющим корректность функционирования системы в данном случае является инерционность значения пороговой функции.

Чем более инерционной будет пороговая функция, тем более точно будут отслеживаться мгновенные значительные флуктуации сигнала вызванные задымлением.

Выберем число используемых отсчётов равной

При превышении отсчётной переменной значения ,

Происходит сброс текущего значения порога, и присвоение пороговой переменной текущего значения k (i).

 

Мостовой измеритель температуры

При обработке данных поступающих от датчика температуры необходимо учитывать наличие сезонных и суточных колебаний температуры, однако можно ограничиться установкой большого порога срабатывания, в связи с жёсткой связью уровня AT1, и текущей температуры можно выставить порог соответствующий температуре .

Уровень соответствующий температуре  рассчитаем по формуле

;

Следовательно, выбрать порог необходимо равным 64.

 

.4 Синтез алгоритма


С учётом вышеизложенного изобразим алгоритм инициализации и обработки данных аналоговых сенсоров.

Блок-схема алгоритма программы.

Рисунок 5.3 - Блок-схема алгоритма работы пожарного извещателя.

Описание алгоритма

Вначале инициализируем микроконтроллер запускаем тактирование периферийных модулей, инициализируем АЦП, для упрощения вычислений переводим АЦП в режим 8-разрядного преобразования.

Для исключения ошибок осуществляем одно пустое аналогово-цифровое преобразование. Получаем данные от 3-х каналов АЦП, вычисляем отношение сигналов , вычисляем обновлённое значение пороговой функции для переменной k, затем вычисляем разность между k и порогом, равным


Вычисляем текущую разность между порогом и k,

Сравним его с выбранной нами допустимой величиной изменения k равной

Если , значит зафиксировано резкое изменение отношения интенсивностей и принимаем решение что в объёме датчика присутствуют взвешенные частицы.

Увеличиваем счётчик сработавших задымлений на 1

Сравниваем, текущий уровень температуры с пороговым значением равным значению 128 (70°С), в единичных уровнях АЦП микроконтроллера, увеличиваем счётчик сработавших задымлений на 1.

Если счётчик превышения температуры равен 3, то принимаем решение о том, что в помещении возник пожар.

Если в помещении присутствуют рассеивающие частицы и счётчик задымления равен 3, но температура нормальная, то принимаем решение "запыление/задымление"

Если значение обеих счётчиков равно 3, то принимаем решение " возгорание с задымлением".

Иначе продолжаем мониторинг состояния помещения, передаём текущее значение  на ПКП пожарной сигнализации, где фиксируются в базе данных.

Фрагмент текста программы пожарного извещателя соответствующей вышеизложенному алгоритму приведён в приложении А

6. Моделирование

 

6.1 Моделирование узлов извещателя пожарной сигнализации в пакете Micro Cap


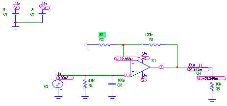
Моделирование усилителя 1


Рисунок 6.1 - Принципиальная схема модели усилителя

В данной модели заменим фотодиод источником синусоидального напряжения с максимальной амплитудой, равной максимальной амплитуде на фотодиоде. Выберем сопротивление нагрузки равным 150кОм из справочных данных по микроконтроллеру.

Рисунок 6.2 - Напряжения в узлах модели усилителя

На рис. 6.3 видно, что среднее напряжение на входе равно 15мВ.

При этом среднем напряжении, выходное напряжение усилителя равно 1.5В, что близко к половине опорного напряжения микроконтроллера.

Рисунок 6.3 - Эпюры напряжений на входе и выходе усилителя.

Для усиления до максимума безопасного выходного напряжения до 2.9В в рамках модели пришлось увеличить сопротивление R2 до 15кОм.

Моделирование данного узла системы подтверждает правильность расчёта номиналов усилителя для прямого луча в дымовой камере

 

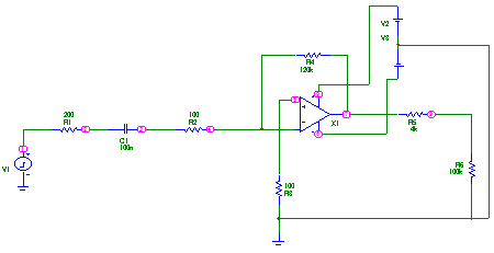
Моделирование усилителя 2


Рисунок 6.4 - Принципиальная схема модели усилителя

В данной модели заменим фотодиод источником синусоидального напряжения с максимальной амплитудой, равной максимальной амплитуде

на фотодиоде. Выберем сопротивление нагрузки равным 150кОм из справочных данных по микроконтроллеру.

Рисунок 6.5 - Напряжения в узлах модели усилителя

На рис. 20 видно, что среднее напряжение на входе равно 1мВ.

При этом среднем напряжении, выходное напряжение усилителя равно 1.5В, что близко к половине опорного напряжения микроконтроллера.

Рисунок 6.6 - Эпюры напряжений на входе и выходе усилителя.

Для усиления до максимума безопасного выходного напряжения до 2.4В в рамках модели пришлось уменьшить сопротивление R3 до 50 Ом.

Моделирование данного узла системы подтверждает правильность расчёта номиналов усилителя для отражённого луча в дымовой камере

 

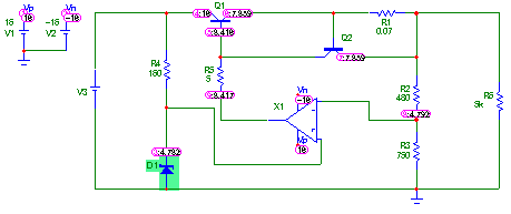
Моделирование стабилизатора напряжения


Рисунок 6.7 - Принципиальная схема модели стабилизатора напряжения

В данной модели, как видно из рисунка 6.7 при нормальных условиях на вход поступает постоянное напряжение 16В.

Напряжение на выходе стабилизатора (R6) составляет ~ 7.84В

Рисунок 6.8 - Напряжения в узлах модели стабилизатора напряжения

Сформируем 4 входных питающих напряжений в диапазоне 12-16В.

Рисунок 6.9 - Эпюры напряжения на входе и выходе стабилизатора напряжения

Как видно из рисунка 6.9 при изменении напряжения на входе стабилизатора от 12В до 16В, изменение напряжения на выходе не превысило 4мВ.

7. Разработка конструкции извещателя


Определим минимально возможные размеры корпуса извещателя, при этом необходимо учитывать необходимость беспрепятственного прохождения воздушных потоков для дымовой камеры через объём извещателя, для его беспрепятственной работы.

В ходе разработки печатной платы для размещения всех элементов потребовалась плата размерами 40x40мм. Будем использовать этот, размер для определения габаритных размеров корпуса извещателя, выберем тип применяемых в извещателе соеденителей.

Монтаж печатной платы к корпусу извещателя осуществляется с помощью 4-х винтов, через соответствующие отверстия в корпусе извещателя и печатной плате.

Модуль обработки выполнен на печатной плате из фольгированного стеклотекстолита с односторонней металлизацией, толщиной 1,5 мм. Для уменьшения помех на входы АЦП, фольга со стороны установки элементов служит общим проводником и экраном и удалена только вокруг выводов элементов, не соединенных с общим проводом. Монтаж информационного и питающего шлейфа, осуществляется с помощью винтовых зажимов ЗВИ-5 0,75-4. Необходимо 3 контакта такого разъёма (1-wire,Uпит,GND). Разъём прикрепляется корпусу извещателя шурупом.

Чертёж печатной платы извещателя находится в Приложении Б.

8. Безопасность и экологичность проекта


8.1 Системный анализ работоспособности и безопасности системы пожарной сигнализации

Поскольку проектируемая система пожарной сигнализации представляет сложную систему в качестве основного метода анализа возможных источников отказа выбираем системный анализ.

Цель системного анализа состоит в том, чтобы выявить причины, влияющие на появление нежелательных событий и разработать мероприятия, уменьшающие вероятность их появления.

Отказы появляются при определенных условиях, которые называются причинами. Причины возникновения отказов можно определить и как совокупность условий, отсутствие которых исключает появление отказа. Знать причины не менее важно, чем сами отказы.

Причины образуют так называемую иерархическую структуру, при которой одна причина подчинена другой, переходит в другую или в несколько других причин. Графическое изображение таких зависимостей напоминает ветвящееся дерево, поэтому используется термин "дерево причин".

Такие диаграммы включают одно нежелательное (головное) событие, которое размещается вверху и соединяется с другими событиями (причинами) логическими знаками.

Построение модели возникновения происшествия в форме дерева осуществляется чаще всего дедуктивно, от головного события к вызывающим его причинам, используя булевы ("да", "нет") условия их формирования из отказов техники, ошибок работающих и неработающих воздействий на них окружающей среды.

Система пожарной сигнализации предназначена для обнаружения задымления или возгорания в контролируемом помещении.

Так как задачей системы пожарной сигнализации является обнаружение и информирование о наличии задымления или возгорания, наибольший ущерб возникнет в случае отсутствия сигнала "тревога" от извещателя в момент возникновения пожара.

Ущерб от ложной тревоги в данном случае будет не столь значительным, как ущерб, возникающий от отсутствия сигнала о наличии возгорания.

Эта ситуация появляется в двух случаях: либо отсутствует сигнализация при наличии возгорания, либо происходит ложное срабатывание сигнализации, т.е. ложная тревога.

Причинами этих событий могут быть как внешние, мало зависящие от нас факторы (помехи, погодные условия и т.п.), так и неисправности электрической схемы самой системы.

Исходя из выше изложенного в качестве головного события в дереве причин будем считать неправильный результат отсутствие информации о задымлении или возгорании, при наличии этого возгорания.

Причиной отсутствия сигнализации излучения могут служить отказ блока питания, отказ шлейфовой системы, механическое повреждение извещателей, неработоспособность электрической схемы контроллера сигнализации, которые в свою очередь мог произойти вследствие производственного дефекта используемых элементов, дефекта, возникшего в процессе сборки, либо по причине нарушения правил эксплуатации.

К дефектам, которые могут возникнуть в процессе сборки, относятся: удар, перегрев, обрыв, электрический пробой статическим электричеством и другие.

К нарушениям правил эксплуатации относятся: несоответствие температурного режима, несоответствие климатической зоне, несоответствие питающего напряжения, неправильное использование и т.п.

Отсутствие тревожного сигнала извещателя при наличии задымления может быть из-за запыления фотоприёмников, выхода из строя излучающего диода.

Влияние внешних помех обусловлено, наличием силовых кабелей проходящих вблизи шлейфов системы

Дерево отказов системы пожарной сигнализации изображено на рис.32

Рисунок 32-Дерево отказов системы пожарной сигнализации.

Подробное дерево отказов изображено в Приложении Б.

 

.2 Мероприятия по повышению надежности и работоспособности устройства


Проанализировав дерево возможных отказов устройства можно привести методы, повышения надежности и обеспечения безопасности работы системы.

Для предотвращения отказов, вызванных дефектами производства элементов, ввиду их небольшого количества рекомендуется непосредственно перед установкой (пайкой) осуществить входной контроль элементов.

Для предотвращения отказов, вызванных дефектами в процессе сборки, необходимо соблюдать технологию сборки.

Для предотвращения отказов, вызванных перегревом при пайке, необходимо осуществлять отвод тепла, а также обеспечить правильный температурный режим паяльника. Для предотвращения электростатического пробоя элементов необходимо использовать специальную одежду, паяльники с низким напряжением питания (36, 24, 12 В), заземление инструмента.

Для предотвращения отказов, вызванных дефектами печатной платы, необходимо контролировать технологию изготовления печатной платы.

Для предотвращения перегрева системы в процессе работы необходимо предотвращать перекрытие вентиляционных отверстий во время работы, препятствовать попаданию насекомых внутрь корпуса контроллера пожарной сигнализации и пожарной сигнализации, мерами конструктивного характера препятствующими проникновению насекомых, могут быть:

выбор большого числа малых вентиляционных отверстий

применение защитных сеток в вентиляционных отверстиях

Для предотвращения перегрева необходимо удалять пыль из корпуса контроллера пожарной сигнализации, и извещателей.

В ходе эксплуатации системы необходимо исключить контакт элементов системы с водой, т. к контакт с водой приводит к окислению токоведущих проводников печатной платы, окислению контактов.

Необходимо исключить влияние на компоненты системы агрессивных паров кислот и щелочей. Для эксплуатации в условиях агрессивных паров компоненты системы должны быть покрыты изолирующими покрытиями.

Для исключения повреждения системы в результате нарушения целостности шлейфа или неправильного монтажа системы, необходимо обязать обслуживающий персонал тщательно изучить инструкцию по установке.

Во избежание случайного повреждения шлейфа пожарной сигнализации в ходе эксплуатации необходимо защитить шлейф, поместив его в кабельные каналы.

Для уменьшения числа отказов системы, вызванных сбоем питания необходимо использование источника бесперебойного питания.

Пожарная безопасность

Наиболее вероятной чрезвычайной ситуацией при разработке рассматриваемой системы является пожар. Пожар - неконтролируемое горение вне специального очага, наносящее материальный ущерб. Опасными факторами являются: открытый огонь и искры; повышенная температура воздуха и предметов; токсичные продукты горения; дым; пониженная концентрация кислорода; обрушение и повреждение зданий, сооружений, установок; взрывы.

Согласно СниП 2.09.02-85 помещение лаборатории И-221, для которой произведён расчёт системы, относится к категории В по степени огнестойкости зданий.

Возможными причинами воспламенения в рассматриваемом помещении могут являться причины неэлектрического и электрического характеров.

К причинам неэлектрического характера относятся: неосторожное обращение с огнем; неисправность вентиляционных систем.

К причинам электрического характера относятся короткие замыкания, перегрузки, большие переходные сопротивления, искрение и электрические дуги, статическое электричество, разряды атмосферного электричества.

Источниками высоких температур и пламени могут электропаяльники и измерительные приборы, средства вычислительной техники.

Для предупреждения пожара проводятся мероприятия: организационные, эксплуатационные, технические и режимные.

К организационным мероприятиям относятся: обучение работающих пожарной безопасности; проведение инструктажа, бесед, лекций и др.

Эксплуатационные мероприятия предусматривают правильную эксплуатацию оборудования и правильное содержание помещения.

В лаборатории одновременно работают 3 человек. Следовательно, на каждого работающего приходится 15 м2 общей площади и 37,5 м3 объема, что удовлетворяет требованиям СНиП 245-71. Помещение лаборатории относится к категории "без повышенной опасности". По ГОСТ 12.1.013-81 в таких помещениях для питания электрооборудования и приборов допускается напряжение не выше 220 В. К техническим мероприятиям относится соблюдение противопожарных правил и норм при устройстве отопления, вентиляции, оборудования.

К мероприятиям режимного характера относится запрещение курения и несанкционированного пользования огнём и т.д.

В качестве средств пожаротушения используются пожарные краны, находящиеся в коридоре, в качестве первичных средств пожаротушения используется переносной углекислотный огнетушитель типа ОУ-2А. Углекислотные огнетушители предназначены для тушения пожара в электрооборудовании и радиоэлектронной аппаратуре, находящейся под напряжением, а также других горючих веществ.

8.3 Защита окружающей среды


Под экологической совместимостью проекта понимается возможность создания этой системы, ее функционирования и утилизации без нанесения недопустимого ущерба среде обитания и непосредственно человеку. При этом ущерб среде обитания считается недопустимым, если он может ухудшить существование людей данного или последующего поколений.

При создании, функционировании и утилизации системы ущерб окружающей среде может наноситься самыми разнообразными путями, в первую очередь следующими:

- генерацией интенсивных ЭМ излучений или высоких электрических напряжений, наносящих вред здоровью людей, животному и растительному миру;

- чрезмерным расходованием ограниченных природных ресурсов - энергии и веществ (особенно редких);

- загрязнение среды в процессе производства и утилизации системы.

При производстве электронных систем наиболее вредными процессами являются: изготовление печатных плат и пайка при электромонтаже.

Современная технология изготовления печатных плат состоит из большого числа различных механических, фотохимических и химических операций.

Большинство материалов, применяемых при изготовлении печатных плат, являются опасными для здоровья и жизни человека и для окружающей среды в целом.

Нагрев растворов ведет к интенсивному парообразованию и выделению газов, увлекающих за собой частицы раствора, а это приводит к увеличению загрязнения атмосферы производственных помещений. Кроме того, при различных операциях образуются и поступают в атмосферу промежуточные вещества, которые могут относиться к веществам высшего класса опасности. Так, хлорированные углеводороды (трихлорэтилен, трихлорэтан) при действии на них солнечного света или открытых источников пламени образуют газ фосген (чрезвычайно опасный), а при реагентном методе очистки отработанных вод от соединений циана может образоваться хлорциан. Попадание кислоты в щелочной цианистый электролит, смешивание кислых и цианистых стоков или вентиляционных выбросов может привести к образованию цианистого водорода. Процесс обезжиривания, травления, электрохимической обработки и химического фрезерования сопровождается выделением паров щелочей.

При цианистом меднении и серебрении образуется цианистый водород, который поступает в атмосферу, в этих случаях ощущается запах миндаля - результат уноса мельчайших капелек электролита пузырьками газов (водорода и кислорода), выделяющихся на электродах при электрохимической диссоциации, а также испарения растворов. Цианистый водород образуется в результате контакта цианистого водорода с углекислотой. У ванн оксидирования обнаруживается пары щелочи, у ванн декапирования - пары соляной кислоты, у ванн осветления алюминия азотной кислотой - оксиды азота, у ванн кадмирования - оксиды кадмия, при никилировании - цианистый водород, при хромировании - хромовый ангидрид, при очистке свинцовых анодов - пыль свинца.

В настоящее время почти все электромонтажные соединения РЭА осуществляются пайкой. Технологический процесс пайки включает в себя формовку выводов, удаление изоляции и лужение.

При монтаже устройства, в результате формовки выводов радиодеталей, удаления изоляции, всегда остаются твердые отходы, которые, во избежании загрязнения окружающей среды необходимо удалять в централизованном порядке. Для этого на участке предусмотрен герметичный металлический контейнер. Отходы сортируются по типу материала и периодически вывозятся на соответствующие перерабатывающие предприятия.

Аналогичный контейнер используется для утилизации жидких отходов, появляющихся в процессе обработки печатных плат. Его необходимо вывозить на реже чем два раза в месяц на предприятие, перерабатывающее химические отходы, во избежании испарений или утечки вредных веществ.

Операции пайки, залуживания и удаления изоляции сопровождаются загрязнением воздушной среды в помещениях парами свинца, олова, сурьмы и других элементов, входящих в состав припоя, парами канифоля и различных жидкостей, применяемых для флюса, смывки и растворения различных лаков, который применяются для покрытия печатных плат; парами соляной кислоты; газами (окись углерода, углеводорода) и т.д. Пары, попадая в атмосферу цеха конденсируются и превращаются в аэрозоль такой конденсации, частицы которой по своей дисперсности приравниваются к дымам.

Особенно вредны при пайке оловянно-свинцовыми припоями пары свинца. Свинец и его соединения ядовиты. Часть поступившего в организм свинца выводится из него через кишечник и почки, а часть задерживается в костном веществе, мышцах, мозгу, печени. При неблагоприятных условиях свинец начинает циркулировать в крови, вызывая явление свинцового отравления. Свинец вызывает изменения в составе крови, поражает нервную систему, печень и почки.

Свойство свинца накапливаться в организме приводит к хроническому отравлению при систематическом поступлении в организм доже малых количеств. Для предотвращения острых и профессиональных заболеваний содержание свинца в воздушной среде не должно превышать предельно допустимой концентрации 0,01 мг/м3.

В производстве РЭА кроме оловянно-свинцовых припоев находят применение припои, в состав которых входят медь, литий, кадмий и другие металлы. В некоторых случаях пайка осуществляется путем погружения в расплавленный хлористые соли кадмия, натрия, бора, лития с добавлением активных присадок фтористых солей. Наиболее опасны пары окиси кадмия, меди и фтористые соединения.

Пайка в атмосфере обычными припоями производится с применением флюсов.

Биологическое действие флюсов на организм человека зависит от компонентов, входящих в состав паяльных флюсов. Одни компоненты (канифоль сосновая, этилоцетат, олеиновая кислота и др.) обладают раздражающим действием; другие (спирт этиловый) - наркотическим; третьи (семикарбазит гидрохлорид, этиленгликоль) - высокой токсичностью; действие четвертых (кремнийорганическая жидкость) на организм еще изучено недостаточно.

Для удаления остатков флюсов после пайки в зависимости от марки флюса применяют различные моющие среды, которые обладают токсическими свойствами.

Исходя из сказанного выше ясно, что необходима тщательная очистка воздуха и сточных вод.

Для очистки воздуха от вредных веществ применяются различные методы.

Вредные паро- и газообразные примеси, содержащиеся в удаляемом воздухе, извлекают в основном поглощением твердыми пористыми материалами (абсорбция), химическим превращением вредных веществ в менее вредные или легко улавливаемые (хемосорбция). Некоторые примеси нейтрализуют при участии катализаторов (металлов платинового ряда: платины родия палладия и др.) и без них в химических нейтрализаторах. Кроме того, может применяться физическое разделение примесей - конденсация, осушка.

Для очистки воздуха, выбрасываемого в атмосферу, от пыли применяют пылеосадочные камеры, циклоны, рукавные фильтры, электрофильтры и т.п.

Для очитки сточных вод от нерастворимых примесей используют (механические методы) отстойные сооружения, гидроциклоны, фильтры, флотаторы, центрифуги.

Универсальный метод удаления органических веществ - органический. Для этого метода очистки применяют: аэротении, биофильтры, окситении, флототении.

9. Технико-экономическое обоснование проекта


9.1 Обоснование необходимости и актуальности разработки


Существующие в настоящее время системы пожарной сигнализации и пожарные извещатели, в основном базируются на устаревшей дискретной элементной базе, при этом обладая значительной стоимостью.

Проектируемое изделие использует гибкие адаптивные алгоритмы принятия решения о наличии возгорания. Извещатели системы выгодно отличает от других аналогов наличие комбинированной сенсорной системы.

В извещателе наряду с измерением температуры, происходит изменение освещённости сигналов двух датчиков освещённости.

 

9.2 Технические характеристики разрабатываемого устройства


Данная система пожарной сигнализации отличается от всех других минимизацией аналоговых цепей, вся обработка и передача информации происходит в цифровой форме. Что минимизирует число отказов системы за счёт, уменьшения числа налоговых узлов и упрощения принципиальной схемы извещателя. Применение адресации и постоянного контроля параметров извещателей позволяет оперативно выявить номера отказавших извещателей и произвести их замену. Быстрая идентификация места отказа позволяет снизить эксплуатационные расходы.

Представим основные технические характеристики и параметры разработанного устройства в табл. 7. Из представленных параметров рабочая частота и полоса частот заданы техническим заданием, остальные параметры - рассчитаны в проекте.

Таблица 7. Технические характеристики и параметры проектируемого устройства.

№ п/п

Характеристики и параметры

Значения характеристик и параметров

1

Макс. число извещателей в системе

 64 шт.

2

Производительность контроллера

20 MIPS

3

Адаптивные алгоритмы

Да

4

Потребляемая мощность

200 Вт.

5

Мощность извещателя

200мВт.

6

Напряжение питания извещателя

7

Входное сопротивление извещателя

80 кОм

8

Масса

0,075 кг

9

Объем аппаратуры

0,105∙10-3 м3

10

Время безотказной работы

29 146 ч


9.3 Обоснование выбора аналога для сравнения


Функционирование извещателя пожарной сигнализации технически может быть осуществлено с помощью аналоговой обработки входных сигналов, в которой все входные промежуточные сигналы в устройстве на ходе преобразования сохраняет непрерывный характер, либо с помощью цифровой, где все исходные данные предварительно преобразуются в цифровой код и весь расчет выполняется в цифровой форме. Имеющиеся виды обработки сигналов предопределили появление двух принципиально различных видов устройств, выполняющих одну и ту же задачу: аналоговых и цифровых.

Существующие аналоговые устройства состоят из большого числа отдельных блоков, выполняющих определенные функции, и имеющие вполне конкретные электрические схемы, например: блоки усиления, интеграторы, блоки запаздывания, блоки умножения, схемы суммирования, а также компараторы, блоки усреднения и накопления и другие.

Рисунок 33 - Структурная схема пожарного извещателя.

Цифровые устройства в отличие от аналоговых устроены совершенно по другим принципам и состоят из нескольких устройств: устройство ввода-вывода, памяти и центрального процессора, которые представляют собой отдельные блоки, узлы и платы, собранные на элементах микроэлектроники. Примером таких устройств интеллектуальный пожарный извещатель (рис.34).

Рисунок 34 - Обобщённая структурная схема цифровой обработки сигнала

Сравнивая аналоговые и цифровые устройства, можно отметить ряд достоинств и недостатков, характерных для каждого из них. Эти достоинства и недостатки предопределяют выбор и применение этих устройств.

Имеющиеся сегодня устройства обработки информации имеют достаточно большие габариты и массу. Для аналоговых устройств характерна низкая стоимость, несмотря на большое количество электронных элементов, из которых они состоят, и сравнительно низкую потребляемую мощность. Для цифровых устройств необходимо постоянное питание всех его блоков и узлов, и как результат - потребление большой мощности.

Принципиально новое устройство предлагается в данном проекте. Хотя оно и не относится к классу аналоговых устройств, но реализовано на сходных физических принципах. Благодаря чему имеет ряд существенных достоинств по сравнению с существующими ныне устройствами обработки информации как аналоговых, так и цифровых.

В табл.8. приведена сравнительная характеристика проектируемого устройства с серийными извещателями.

Таблица 8. Сравнительная характеристика пожарных извещателей и проектируемого извещателя

№ п/п

Параметры и характеристики

ИП-5

ИП-7

Проектируемое устройство

1

Необходимость оператора

Нет

Нет

Нет

2

Быстродействие

Низкое

Низкое

Высокое

3

Точность

Низкая

Средняя

Средняя

4

Масса

0,1 кг

0,15 кг

0,075 кг

5

Объем аппаратуры

0,2∙10-3м3

0,15∙10-3 м3

0,105∙10-3м3

6

Потребляемая мощность

Средняя

Средняя

Малая

7

Количество элементов

60

49

50

8

Надежность

15000 ч.

20800 ч.

29 146 ч.

9

Ориентировочная цена

1300 руб.

1400 руб.

2763 руб.


В отличие от аналоговых устройств обработки информации, современные цифровые устройства имеют лучшие быстродействие и точность, не уступают аналоговым устройствам в массе, объеме аппаратуры, потребляемой мощности и надежности. Однако, как свидетельствуют различные источники, аналоговые системы технически устарели. Выбирая базу для сравнения, необходимо отметить, что с технических позиций сопоставление существующих цифровых систем пожарной сигнализации и предлагаемой разработки будет более корректным из-за сходного механизма обработки сигналов, тогда как сопоставление с аналоговыми системами оповещения о наличии возгорания имеет лишь общий характер.

 

9.4 Обоснование выбора критериев сравнения разрабатываемого устройства с аналогом


При сопоставлении аналога и разработки необходимо выбрать наиболее важные и значимые критерии с позиций конечного потребителя. Они должны быть с одной стороны значимыми и характеризовать аналог и разработку, с другой стороны должны иметь количественную оценку и с третьей стороны должны быть некоррелируемые.

Исходя из назначения разработки - контроль состояния параметров охраняемого помещения в режиме реального времени с возможностью гибкой реконфигурации системы, наиболее важными и значимыми параметрами являются: быстродействие и точность. Высокое быстродействие позволяет решать указанные задачи в режиме реального времени, а высокая точность исключить технические ошибки. Эти параметры являются значимыми, имеют количественную оценку и независимы.

Важным параметром в сопоставлении является такая обобщенная характеристика радиоэлектронной аппаратуры (РЭА) как надежность. Этот параметр определяется временем наработки на отказ и должен соответствовать требованиям области применения. Третий критерий для проведения сравнения имеет количественную оценку и независим. Им является надежность.

Система может применяться в широком спектре объектов, в которых необходима надёжная, гибкая система оповещения о возгорании.

Также данная система позволяет частичное использование шлейфов существующих систем.

Данное устройство построено на современной элементной базе С учетом выбранной в п.10.3 базы для сравнения - обобщенные аналоговые устройства обработки информации - критерии для сравнения с предлагаемой разработкой будут следующие, представленные в табл. 9.

Таблица 9 - Перечень критериев для сравнения разработки и аналога

Количественные параметры

Качественные параметры

Новые возможности

1. Быстродействие 2. Точность 3. Надежность 4. Масса 5. Объем аппаратуры

20 MIPS 8 бит Индикация места отказа 0,075кг. 0,105л.

Адаптивные алгоритмы Адресация уменьшена уменьшен

 

9.5 Стоимостная оценка разработки


Стоимостная оценка разработки может быть осуществлена лишь приблизительно ввиду использования совершенно новых технологий при производстве предлагаемого устройства. Наряду с освоенными технологиями изготовления радиоэлектронных устройств, разработка потребует применение и освоение технологий искусственного выращивания пьезоэлектрических кристаллов и их обработки и технологий фотолитографии. При этом стоимостная оценка разработки потребует разбиения всех затрат при изготовлении на следующие экономические составляющие: затраты на сырье и основные материалы, затраты на покупные изделия, основная заработная плата производственных рабочих, накладные расходы, внепроизводственные расходы.

Калькуляцию каждой составляющей затрат производится на основе спецификаций комплекта конструкторской документации, прилагаемой к настоящему дипломному проекту. Цены, тарифы и нормативы, использованные в расчетах, взяты усреднено в целом по отрасли "Машиностроение". Транспортно-заготовительные расходы приняты в размере 10 % от стоимости сырья и основных материалов (табл. 11).

Таблица 10 - Заработная плата разработчика

 №

Этапы разработки

Исполни-тель

Трудоемкость, час.

Часовая ставка исполнителя, руб.

Зарплата, руб.

1

Анализ технического задания

студент

10

20

200

2

Изучение литературы

студент

80

20

1600

3

Разработка структурной и функциональной схем

студент

80

20

1600

4

Разработка принципиальной схемы

студент

40

20

800

5

Разработка конструкции и печатных плат

студент

80

20

1600

6

Разработка программного обеспечения

студент

80

20

1600

7

Составление пояснительной записки

студент

80

20

1600

8

Прочее


40

20

800


Итого

9800


Таблица 11-Затраты на сырье и основные материалы

Материал

Единица измерения

Расход на изделие

Цена за единицу, руб.

Стоимость, руб.

Фольгированый гетинакс

кг

0,05

112,00

 5,60

Полиэтилен

кг

0,2

26,00

 5, 20

Стеклотекстолит

кг

0,052

128,00

 6,66

Припой ПОСВ-50

кг

0,03

118,00

 3,54

Клей эпоксидный

кг

0,1

280,00

 28,00

Флюс кислотный

кг

0,01

31,00

 0,31

Провод МГТФ-1х0,8

м

2

2,60

 5, 20

Провод МГТФ-1х0,2

м

1,5

2,10

 3,15

Лак УР-131

кг

0,01

112,00

 1,12

Спирт

л

0,13

58,50

 7,61

Хим. реактивы

12,00

Транспортно-заготовительные расходы (10 %)

 7,84

Итого

86,23


Наибольшую величину расходов на покупные изделия представляет). микроконтроллер фирмы AVR. Цены, используемые при калькуляции затрат на покупные изделия, являются среднерыночными. Транспортно-заготовительные расходы приняты в размере 10 % от стоимости покупных изделий (табл. 12).

Таблица 12 - Затраты на покупные изделия

Наименование

Количество, шт.

Цена единицы, руб.

Стоимость, руб.

Микроконтроллер AVR ATMEGA8

1

85,00

 85,00

Фотодиод ФД220

2

22,50

 45,00

 К157УД2

2

11,80

 23,60

Конденсаторы К10-17

6

1, 20

 7, 20

 К1533АП6

1

9

 9,00

Резисторы МЛТ - 0,125

15

0,5

 7,50

МЛТ - 0,25

2

0,35

0,70

Диоды Д-209А

1

1,25

 1,25

Стабилизаторы КР142ЕН

2

10,15

 20,30

Разъемы

4

1,50

6,00

Крепеж

8

0,05

0,40

Транспортно-заготовительные расходы (10 %)

 20,60

Итого

226,55


При расчете основной заработной платы производственных рабочих использованы усредненные расценки стоимости работ в целом по отрасли "Машиностроение". Трудоемкость и перечень видов работ установлены экспертным путем исходя из конструктивных и технологических особенностей разработки (табл. 13).

Таблица 13 - Расчет основной заработной платы производственных рабочих

Вид работ

Трудоемкость, чел/час

Средняя часовая тарифная ставка, руб.

Сумма, руб.

Нанесение маски

0,5

90,50

 45,25

Механическая обработка

0,7

40,50

 28,35

Фотоэкспонирование

0,2

96, 20

 19,24

Хим. травление

0,2

70,50

 14,10

Литье ПМ

0,3

63,80

 19,14

Пайка

0,3

63,40

 19,02

Монтажные работы

0,5

57,50

 28,75

Лакокрасочные покрытия

0,3

30, 20

 9,06

1,0

47,50

 47,50

Контрольные операции

0,2

57, 20

 11,44

Итого основная зарплата

 241,85


При выполнении калькуляции полной себестоимости разрабатываемого устройства сгруппируем дополнительно затраты по способу их отнесения на себестоимость единицы продукции: прямые материальные затраты, прямые трудовые затраты, накладные расходы и внепроизводственные расходы (табл. 14).

Величина дополнительной заработной платы составляет 8 %, а отчисления на социальные нужды, в соответствии с действующим законодательством, - 26% к основной заработной плате производственных рабочих. Накладные расходы определены в процентном отношении к основной заработной плате производственных рабочих исходя из конструктивных и технологических особенностей разработки следующим образом: расходы на содержание и эксплуатацию оборудования - 140 %, цеховые расходы - 50 %, общезаводские расходы - 100 %. Внепроизводственные расходы принимаем в размере 5% к производственной себестоимости (табл. 13).

Таблица 14 - Калькуляция полной себестоимости устройства

Наименование статьи калькуляции

Сумма, руб.

1. Сырье и материалы

86,23

2. Покупные комплектующие изделия

226,55

Затраты на разработку

9000/2000

Итого, прямые материальные затраты:

 317,28

3. Основная заработная плата

241,85

4. Дополнительная заработная плата (8 %)

 25,38

5. Социальные отчисления (26 %)

 145,37

Итого прямые трудовые затраты:

 412,60

6. Расходы на содержание и эксплуатацию оборудования (140 %)

 444, 19

7. Цеховые расходы (50 %)

 158,64

8. Общезаводские расходы (100 %)

 317,28

Итого, накладные расходы:

 920,11

Производственная себестоимость

1 649,99

9. Внепроизводственные расходы (5 %)

 82,50

Полная себестоимость

1 732,49


Исходя из назначения и области применения разработки, определим величину закладываемой прибыли в размере 40 % к полной себестоимости. Размер налога на добавленную стоимость (НДС) определяем как 20 % от продажной цены разработки за вычетом уже уплаченного НДС по приобретенным материалам и комплектующим (табл. 15).

Таблица 15 - Определение возможной рыночной цены

Наименование статьи калькуляции

Сумма, руб.

Полная себестоимость

1732,49

Закладываемая прибыль (40 %)

 693,00

Итого, продажная цена без НДС

2 425,49

НДС, за вычетом уплаченного НДС по приобретенным материалам и комплектующим табл.4.2 - 4.3 (18 %)

 338,03

Итого, продажная цена с НДС

2 763,52


Полученное расчетное значение рыночной цены соответствует оценкам экспертов, а структура цены разработки аналогична усредненной по отрасли "Машиностроение".

В табл. 16 приведен расчет цены потребления аналога и разработки. При определении единовременных капитальных затрат экспертная оценка расходов на транспортировку монтаж устройства, стоимость комплекта запасных частей составит: для аналога - 15 %, для разработки - 5 % к рыночной цене. При оценке эксплуатационных расходов экспертная оценка затрат на обслуживание, ремонт и др. составит: для аналога - 15 %, для разработки - 5 % к рыночной цене.

Таблица 16 - Вычисление интегрального стоимостного показателя

Наименование статьи калькуляции

Аналог Сумма, руб.

Разработка Сумма, руб.

Полная себестоимость -1732



Рыночная цена 15002763.52



Итого, единовременные капитальные затраты 3 0005527,04



Итого, затраты на эксплуатацию за все время работы изделия 15002010



Итого, интегральный стоимостный показатель (цена потребления) 112507537,04




Таблица 17. - Затраты потребителя за 1 год.

 

9.6 Расчет технико-экономических показателей разработки


Рассчитаем технико-экономические показатели проекта по выбранным в п.10.4 критериям и представим их в таблице 18. Форму вычисления интегрального технического показателя выберем аддитивную, так как выбранные критерии не имеют нулевых численных значений как для разработки, так и для аналога. Число критериев для сравнения - 5, что не противоречит используемой методике и не приведет к сглаживанию отличительных параметров.

Формула для расчета интегрального технического показателя

,

где  - весовой коэффициент i-го параметра;

 - значение i-го параметра.

Численное значение весовых коэффициентов каждого параметра устанавливается экспертным путем с применением метода экспертных оценок с позиций важности и значимости этих параметров для потребителя. Значения весовых коэффициентов указаны в табл. 9.

Значения каждого i-го параметра для аналога устанавливаем равным единице, а значение i-го параметра для разработки - соответствующее численное улучшение параметра в разах (значение больше единицы) либо соответствующее численное ухудшение параметра в разах (значение меньше единицы, но больше нуля).

Интегральный технико-экономический показатель определяется как:

,

где  - интегральный технико-экономический показатель;

 - интегральный стоимостный показатель.

Интегральные стоимостные показатели (цена потребления) аналога и разработки выбираем из табл. 16. При этом соответствующие значения аналога и разработки представляют в относительных единицах, то есть интегральный стоимостный показатель аналога принимается равным единице, а интегральный стоимостный показатель разработки - соответствующее численное удорожание в разах.

Сравнительная технико-экономическая эффективность разработки вычисляется следующим образом:

,

где  - интегральный технико-экономический показатель разработки;

 - интегральный технико-экономический показатель аналога.

Таблица 18-Оценка технико-экономической эффективности проекта

№ п/п

Параметры и характеристики

Весовой коэффициент

Аналог

Проект




показатель

значение

показатель

значение

1

Быстродействие

0,25

1

0,05

1

0,25

2

Точность

0,25

1

0,25

1

0,55

3

Надежность

0,25

1

0,25

10

2,5

4

Масса

0,15

1

0,15

10

2,5

5

Объем аппаратуры

0,10

1

0,10

25

2,5


-0,8-113,3







-1,0-56,51







-0,8-2.004






---2,50








9.7 Продвижение разработки


Как отмечалось ранее, область применения систем пожарной сигнализации достаточно велика. В сравнении с уже существующими устройствами разрабатываемое имеет ряд существенных достоинств: небольшие массу и габариты, малую потребляемую мощность и очень высокую надежность, тем самым, позволяя решать ряд общих задач современной техники, такие как: миниатюризация, высокая надежность и низкое энергопотребление. Все эти достоинства расширяют возможности применения этих устройств и, как следствие, создают новый уровень возможностей вычислительной техники. В случае реализации грамотной маркетинговой политики спрос на разрабатываемое устройство может быть существенно увеличен, и может быть даже реализована стратегия тотального захвата рынка сбыта.

Из вышеизложенного можно заключить, что объем серийного производства системы пожарной сигнализации может составить до 2 000 штук в год, что соответствует серийному производству.

Для увеличения спроса можно предложить ряд мероприятий по продвижению, таких как:

) участие в соответствующих выставках, конференциях, семинарах, совещаниях;

) предоставление всей информации потенциальным предприятиям-заказчикам с применением различных методов;

) личные контакты руководителей предприятия-изготовителя и потенциального предприятия-заказчика.

Заключение


В данном дипломном проекте были рассмотрены основные принципы построения пожарных извещателей, рассмотрены достоинства и недостатки существующих пожарных извещателей.

В результате анализа технического задания была разработана структурная схема и выбрана элементная база для построения пожарного извещателя.

В ходе анализа требований ТЗ было решено выполнить пожарный извещатель на базе микроконтроллера фирмы STM, для обеспечения адресации была выбрана организация интерфейса по шине 1-wire.

Применение микроконтроллера STM32F100C8 позволило снизить массогабаритные показатели пожарного извещателя по сравнению с аналогичными разработками.

В ходе дипломного проекта были разработаны структурная, принципиальная схемы, был разработан алгоритм обработки аналоговых сигналов микроконтроллером, и написан фрагмент программы на языке С.

В результате анализа алгоритмов, был разработан устойчивый алгоритм обработки аналоговых сигналов в пожарном извещателе. В разработанном пожарном извещателе использованы адаптивные алгоритмы учитывающие загрязнение дымовой камеры пожарного извещателя, применение адаптивных алгоритмов позволяет снизить вероятность принятия ошибочного решения.

Комбинированная схема построения извещателя позволяет устранить такие, характерные для пожарных извещателей, проблемы, как загрязнение оптической камеры, и присутствие в воздухе взвешенных частиц не являющихся дымом (пыли).

Наличие системы непрерывного контроля извещателей со стороны ПКП позволяет в кратчайшие сроки выявить отказ извещателя, определить место отказа и устранить неисправность.

Дальнейшего улучшения характеристик извещателя можно достичь за счёт дополнительной адаптации извещателя под конкретное место установки, например используя распределённые системы измерения температуры в контролируемой зоне на основе 1-wire.

Список использованных источников


1.      С.Т. Усатенко, Т.К. Каченнок, М.В. Терехова. Выполнение электрических схем по ЕСКД: Справочник Москва: Издательство стандартов, 1989 г. - 325 с.

2.      Непомнящий Е.Г. Методические указания по выполнению курсового проекта на тему "Технико-экономическое обоснование предпринимательского проекта”. Таганрог: Изд-во ТРТУ, 1998.85с.

.        Бакаева Т.Н. Методические указания по выполнению раздела "Безопасность и экологичность проекта" в дипломных проектах - Таганрог: ТРТУ 1994 г.

.        Вопросы интенсификации дипломного проектирования: Учеб. Пособие для вузов радио и электротехнических специальностей / К.Л. Афанасьев, В.Г. Кабарухин, В.И. Родзин и др.: Под ред.В.Г. Кабарухина. - Таганрог: ТРТИ, 1988.

.        Мак-Комб Г. Радиоэлектроника для "чайников" [Текст] / пер. с англ. М.В. Бойко. - СПб.: Диалектика, 2012. - 396 с.: ил. - ISBN 978-5-8459-1055-4 (рус.). - ISBN 0-7645-7660-7 (англ.)

.        Платт Ч. Электроника для начинающих [Текст]. - СПб.: БХВ-Петербург, 2012. - 459 с.: ил. - (Электроника). - ISBN 978-5-9775-0679-3

.        Кравченко А. В.10 практических устройств на AVR-микроконтроллерах [Текст]. Кн.3. - Киев: МК-Пресс; СПб.: КОРОНА-Век, 2011. - 416 с.: ил. + 1 компакт-диск. - (Практика инженерной электроники). - Библиогр.: с.413-414 (31 назв.). - ISBN 978-5-7931-0845-4. - ISBN 978-966-8806-70-4

.        Ревич Ю.В. Занимательная электроника [Текст]. - 2-е изд. - СПб.: БХВ-Петербург, 2011. - 708 с.: ил. - Библиогр.: с.700 (22 назв.). - ISBN 978-5-9775-0411-9

.        Интеллектуальные сенсорные системы [Текст] / под ред. Дж.К.М. Мейджера, В.А. Шубарева; пер. с англ. Ю.А. Платонова. - М.: Техносфера, 2011. - 461 с.: ил. - (Мир электроники). - Библиогр. в конце глав. - ISBN 978-5-94836-299-1

.        Новожилов О.П. Основы микропроцессорной техники [Текст]: учеб. пособие в 2 т. Т.1. - 2-е изд. - М.: РадиоСофт, 2011. - 431 с. - Библиогр.: с.430-431 (37 назв.). - ISBN 5-93037-165-2

.        Шпак Ю.А. Программирование на языке С для AVR и PIC микроконтроллеров [Текст]. - 2-е изд., перераб. и доп. - Киев: МК-Пресс; СПб.: КОРОНА-Век, 2011. - 533 с.: ил. + 1 компакт-диск. - Библиогр.: с.532 (12 назв.). - ISBN 978-5-7931-0842-3. - ISBN 978-966-8806-67-4

.        Мак-Комб Г. Радиоэлектроника для "чайников" [Текст] / пер. с англ. М.В. Бойко. - М.; СПб.: Диалектика, 2011. - 396 с.: ил. - ISBN 978-5-8459-1055-4 (рус.). - ISBN 0-7645-7660-7 (англ.)

.        Мелешин В.И. Управление транзисторными преобразователями электроэнергии [Текст]. - М.: Техносфера, 2011. - 575 с. - (Мир радиоэлектроники). - Библиогр.: с.570-575 (111 назв.). - ISBN 978-594836-260-1

.        Катцен С. PIC-микроконтроллеры [Текст]: полное рук-во / пер. с англ. А.В. Евстифеева. - М.: ДОДЭКА-XXI, 2010. - 650 с.: ил. - (Программируемые системы). - ISBN 978-5-94120-218-8. - ISBN 0-7506-7698-1

.        Ревич Ю.В. Занимательная электроника [Текст]. - 2-е изд. - СПб.: БХВ-Петербург, 2010. - 708 с.: ил. - ISBN 978-5-9775-0411-9

.        Использование MATLAB/Simulink для разработки С-кода микроконтроллера навигационного блока [Электронный ресурс]: учебно-методическое пособие на модульной основе с диагностико-квалиметрическим обеспечением: для студ. спец.230400, 230201, 210106/ТТИ ЮФУ, РТФ, Каф. МПС; сост.М.И. Ледовской. - Таганрог: Изд-во ТТИ ЮФУ, 2010. - 20 с.

.        Галле К. Как проектировать электронные схемы [Текст]. - М.: ДМК Пресс, 2010. - 200 с.: ил. - ISBN 978-5-94074-528-0

.        Редькин П.П. Микроконтроллеры Atmel архитектуры AVR32 семейства AT32UC3 [Текст]: рук-во пользователя. - М.: Техносфера, 2010. - 782 с. + 1 компакт-диск. - (Мир электроники). - Библиогр.: с.782 (16 назв.). - ISBN 978-5-94836-217-5

.        Бишоп О. Настольная книга разработчика роботов [Текст] / пер. с англ.В. В. Литвин. - Киев: МК-Пресс; СПб.: КОРОНА-Век, 2010. - 393 с. + 1 компакт-диск. - ISBN 978-5-7931-0546-0. - ISBN 978-966-8806-64-3

.        Иванов В.Б. Программирование микроконтроллеров для начинающих [Текст]: визуальное проектирование, язык С, ассемблер. - Киев: МК-Пресс; СПб.: КОРОНА-Век, 2010. - 168 с.: ил. + 1 компакт-диск. - ISBN 978-5-7931-0559-0. - ISBN 978-966-8806-65-0

.        Гребнев А.К. Оптоэлектронные элементы и устройства; Под ред. Ю.В. Гуляева. - М: Радио и Связь, 1998. - 336с.: ил.

.        Э.Т. Романычева, А.К. Иванова, Черчение: Учеб. пособие для немашиностроит. Специальностей техникумов. - 2-е изд., перераб; Под ред. А.С. Куликова. - М.: Высш. шк., 1989. - 303 с.: ил.