Материал: Письменные лекции по дисциплине «Базы данных»

Внимание! Если размещение файла нарушает Ваши авторские права, то обязательно сообщите нам

Письменные лекции по дисциплине «Базы данных»

Лекция 1. Понятие СУБД. Модели данных. Реляционная модель 1.1. БД и СУБД 1.2. Классификация БД

1.3. Классификация СУБД 1.3.1. Состав СУБД и работа БД

1.4. Язык SQL

1.5. Основные типы SQL запросов по их видам 1.6. Основные функции СУБД 1.7. Модели данных 1.8. Реляционная модель данных

1.9. Информационный объект

1.10. Нормализация отношений

1.10.1. Первая нормальная форма

1.10.2. Вторая нормальная форма

Лекция 2. Продолжение прошлой лекции 2.1. Третья нормальная форма 2.2. Отношения

2.3. Ключ

2.4. Пример выгрузки данных

2.5. Заполнение таблиц

2.6. Реляционные операции

2.7. Соединение таблиц

2.7.1. INNER JOIN

2.7.2. FULL OUTER JOIN

2.7.3. LEFT JOIN

2.7.4. RIGHT JOIN

2.8. Изменение таблицы

2.9. Типы данных MySQL

2.10. Параллелизм

Лекция 3. Хранимые процедуры и функции 3.1. Хранимая процедура MySQL

3.2. Переменные

3.3. Параметры процедуры

3.4. Операторы IF и CASE

3.5. Оператор RETURN

Лекция 4. Транзакции. Уровни изоляции. Блокировки. 4.1. Понятие транзакции 4.2. Операторы транзакции

4.3. Уровни изоляции (изолированности) транзакций

4.4. Тест ACID

4.5. Механизм блокировок

4.6. Взаимоблокировки

4.7. Ведение журнала транзакций

Лекция 5. Ссылочная целостность данных. Внешние ключи. Индексирование.

5.1. Ссылочная целостность данных

5.2. Внешний ключ

5.2.1. Условия обеспечения целостности данных при помощи внешнего ключа

5.2.2. Практический пример 5.2.3. Синтаксис объявления внешнего ключа

5.3. Индекс 5.3.1. Для каких полей нужно создавать индексы

5.3.2. Принцип работы индексов

5.3.3. Виды индексов

5.3.4. Индексирование таблиц MySQL 5.3.5. Создание индекса в MySQL 5.3.6. Типы индексов в MySQL

5.3.7. Удаление индекса в MySQL

5.3.8. Преимущества использования индексов

5.3.9. Недостатки использования индексов

5.3.10. Практический пример

5.4. Курсор

Лекция 6. Администрирование баз данных 6.1. Резервирование и восстановление вручную

6.2. Команды GRANT и REVOKE

6.3. Утилита mysqldump

6.3.1. Создание дампа

6.3.2. Развертывание дампа

6.4. Утилита mysqlhotcopy

6.5. Утилита mysqlcheck

Лекция 7. Администрирование БД 7.1. Администрирование базы данных 7.2. Задачи АБД 7.3. Команды для работы с БД

7.4. Просмотр сведений о таблице

7.5. Утилита MySQLAdmin

7.6. Получение информации о БД

7.7. Статус таблиц 7.8. Просмотр таблиц, доступных в БД

7.9. Получение информации о статусе сервера

7.10. Получение информации о переменных

7.11. Получение информации о процессах

7.12. Получение информации о привилегиях

7.13. Структура SQL

7.14. Завершение потока

7.15. Очистка КЭША MySQL

7.16. Файлы журналов

7.17. Как обезопасить MySQL от хакеров

Указатели на страницы с ответами

Лекция 1. Понятие СУБД. Модели данных. Реляционная модель

БД и СУБД;

Классификация БД;

Классификация СУБД;

Язык SQL;

Основные типы SQL запросов по их видам;

Основные функции СУБД;

Модели данных;

Реляционная модель данных;

Информационный объект;

Нормализация отношений.

1.1. БД и СУБД База данных (БД) — это поименованная совокупность данных,

отражающая состояние объектов и их отношений в рассматриваемой предметной области. Характерной чертой баз данных является постоянство: данные постоянно накапливаются и используются; состав и структура данных, необходимых для решения тех или иных прикладных задач, обычно постоянны и стабильны во времени; отдельные или даже все элементы данных могут меняться — но это и есть проявление постоянства — постоянная актуальность.

Система управления базами данных (СУБД) — совокупность языковых и программных средств, предназначенных для создания, ведения и совместного использования БД многими пользователями.

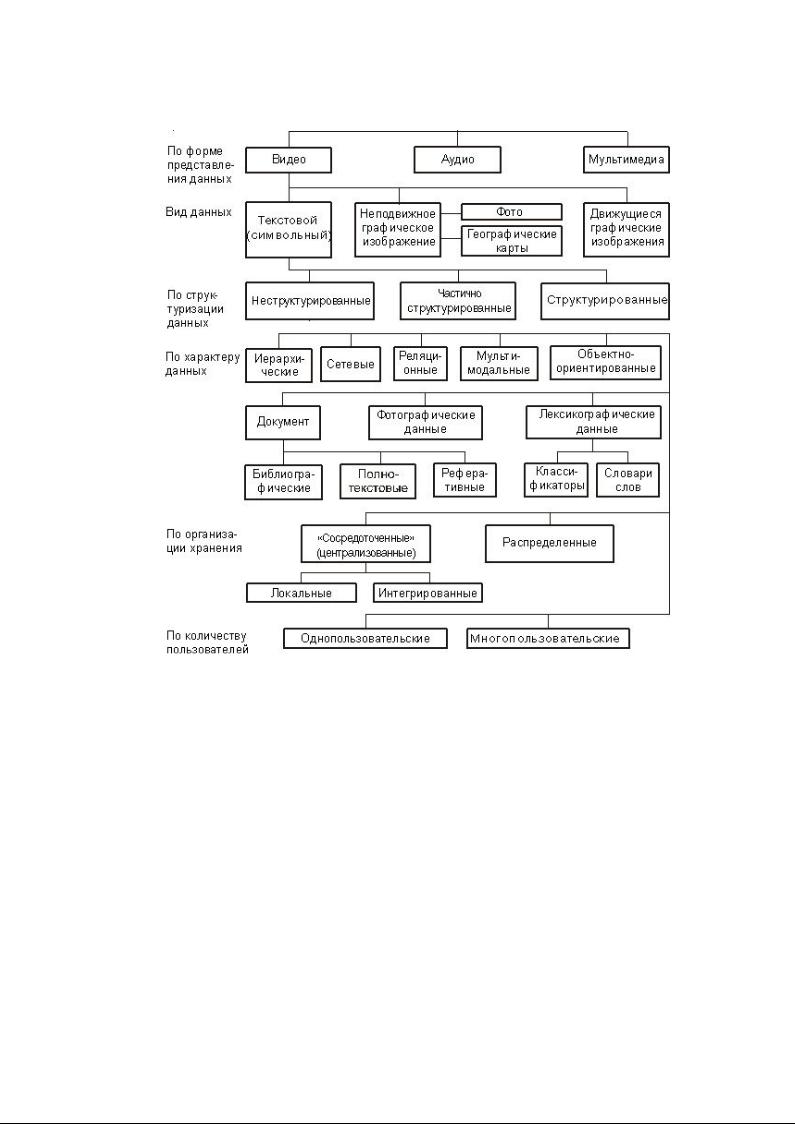
1.2. Классификация БД

Примеры СУБД: MySQL, Firebird, PostgreSQL.

СУБД носит централизованный характер, что предполагает необходимость существования некоторого лица (группы лиц), на которое возлагаются функции администрирования данными, хранимыми в базе. Самое главное — это сохранность данных.

По технологии обработки данных БД подразделяются на централизованные и распределенные.

Централизованная БД хранится в памяти одной вычислительной системы (применяется в локальных сетях ПК).

Централизованные БД могут быть с сетевым доступом.