Материал: Острый обструктивный ларингит [круп] и эпиглоттит у детей-1

Внимание! Если размещение файла нарушает Ваши авторские права, то обязательно сообщите нам

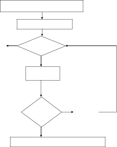
Алгоритм 2.

Ведение пациента с острым эпиглоттитом.

Пациент с симптомами острого эпиглоттита

Диагностика

Консультация

НЕТ

Диагноз

специалиста

 

 

подтвержден

 

 

 

 

 

ДА

Лечение в стационаре

Терапия

НЕТ

 

Коррекция

эффектив

 

 

терапии

на?

 

 

 

Профилактика повторной инфекции

26

Приложение В. Информация для пациентов

Острый обструктивный ларингит [круп]- воспаление гортани и близлежащих областей с сужением просвета гортани. Опасен возможностью развития тяжелой дыхательной недостаточности и смерти (в крайне редких случаях, без правильного и своевременного лечения).

Возникает на фоне ОРВИ (острой респираторной вирусной инфекции).

Причина заболевания – разнообразные вирусы. Заболевание чаще развивается осенью,

зимой и ранней весной.

Как заражаются вирусной инфекцией, вызывающей круп: чаще всего путем попадания на слизистую оболочку носа или конъюнктиву с рук, загрязненных при контакте с больным (например, через рукопожатие) или с зараженными вирусом поверхностями.

Другой путь – воздушно-капельный – при вдыхании частичек слюны, выделяющихся при чихании, кашле или при тесном контакте с больным.

Период от заражения до начала болезни: в большинстве случаев – от 2-х до 7 дней.

Выделение вирусов больным (заразность для окружающих) максимально на 3-и сутки после заражения, резко снижается к 5-му дню; неинтенсивное выделение вируса может сохраняться до 2 недель.

Признаки крупа: обычно начинается с проявлений острой респираторной вирусной инфекции: появляются выделения из носа, першение в горле, кашель. Чаще температура невысокая. Как правило, перед затруднением дыхания на вдохе возникает ларингит:

осиплость голоса и/или сухой грубый кашель. Далее состояние может ухудшиться:

осиплость может усиливаться, кашель приобретает лающий характер, появляется шумное дыхание или шумный вдох. При нарастании степени сужения просвета гортани развивается инспираторная одышка, которую можно заметить по втяжению яремной ямки на вдохе.

Симптомы крупа обычно развиваются вечером, ночью, нередко в предутренние часы. Круп легкой степени сопровождается периодическим грубым, лающим кашлем и осиплостью голоса; в покое шумное дыхание на вдохе отсутствует и нарастает только при беспокойстве ребенка или при движении. Может быть слабовыраженное втяжение ямок над ключицами и межреберных промежутков при дыхании. При среднетяжелом крупе лающий кашель учащается, шумное дыхание на вдохе сохраняется и в покое, отмечается выраженное втяжение ямок над ключицами и межреберных промежутков при дыхании в покое.

Тяжелое течение крупа проявляется выраженной дыхательной недостаточностью: «тяжелое дыхание», резкая бледность и синева кожи, возможно нарушение сознания,

судороги. В этой стадии болезни ребенку требуется экстренная помощь.

27

Если вы заподозрили круп у вашего ребенка на любой стадии: немедленно вызовите

бригаду скорой (неотложной) помощи!!

Обследования: в большинстве случаев, дополнительных обследований ребенку с

крупом не требуется

Лечение: круп, в большинстве случаев, носит доброкачественный характер, врач назначит лечение чаще всего кортикостероидными гормонами. В настоящее время это наиболее эффективный и безопасный способ вылечить круп. Никаких побочных действий

кортикостероидные гормоны у ребенка с крупом не оказывают, т.к. применяются в

умеренной дозе и кратковременно!

При выраженных признаках крупа врач может госпитализировать ребенка в больницу.

Снижение температуры: лихорадящего ребенка следует раскрыть, обтереть водой Т°

25-30°С. С целью снижения температуры у детей допустимо применение только 2-х

препаратов – парацетамола или ибупрофена. Жаропонижающие препараты у здоровых детей ≥3 месяцев оправданы при температуре выше 39 - 39,5°С. При менее выраженной лихорадке (38-38,5°С) средства, снижающие температуру, показаны детям до 3 месяцев,

пациентам с хронической патологией, а также при связанном с температурой дискомфорте.

Регулярный (курсовой) прием жаропонижающих нежелателен, повторную дозу вводят только после нового повышения температуры.

Чередование этих двух препаратов или применение их в комбинации не приводит к усилению жаропонижающего эффекта.

У детей с жаропонижающей целью не применяют ацетилсалициловую кислоту и

нимесулид. Крайне нежелательно использование метамизола у детей в связи с высоким риском развития агранулоцитоза. Во многих странах мира метамизол запрещен к применению уже более 50 лет назад.

Антибиотики – не действуют на вирусы (основную причину крупа). Вопрос о назначении антибиотиков рассматривается при подозрении на бактериальную инфекцию.

Антибиотики должен назначать врач. Бесконтрольный прием антибиотиков может способствовать развитию устойчивых к ним микробов и вызывать осложнения.

Как предупредить развитие ОРВИ, на фоне которых развивается круп:

Заболевшего ребенка следует оставить дома (не водить в детский сад или школу).

Первостепенное значение имеют меры, препятствующие распространению вирусов:

тщательное мытье рук после контакта с больным.

Важно также ношение масок, мытье поверхностей в окружении больного, соблюдение режима проветривания.

Ежегодная вакцинация против гриппа с возраста 6 мес снижает риск этой инфекции.

28

Доказано также, что вакцинация детей от гриппа и пневмококковой инфекции уменьшает вероятность развития острого среднего отита у детей и осложненного течения ОРВИ.

Надежных свидетельств о снижении респираторной заболеваемости под влиянием раз-

личных иммуномодуляторов - нет. Не доказана также профилактическая эффективность растительных препаратов и витамина С, гомеопатических препаратов.

Исход крупа при своевременной диагностике и адекватном лечении всегда благоприятный. В случае поздней диагностики при выраженном сужении гортани при невозможности реанимационных мероприятий возможна смерть от асфиксии.

Эпиглоттит – это остро возникшее бактериальное воспаление надгортанника и окружающих тканей, которое может привести к быстрому жизнеугрожающему нарушению проходимости дыхательных путей.

Эпиглоттит встречается редко, преимущественно у детей, но может встречаться даже у взрослых.

Эпиглоттит вызывается гемофильной инфекцией (Haemophilus influenzae тип b)

(>90%). В странах, где введена массовая иммунизация против гемофильной инфекции,

эпиглоттиты встречаются реже, у вакцинированных детей встречаются эпиглоттиты,

вызванные другими возбудителями. В России также есть возможность вакцинировать ребенка от гемофильной инфекции.

Эпиглоттит является тяжелой бактериальной инфекцией, заболевание обычно начинается остро с высокой температуры и нарушения общего состояния, характерны боль в горле, ребенок может сильно «сжимать зубы», может наблюдаться вытекание слюны изо рта, поза «треножника», приоткрытый рот, быстрое развитие шумного дыхания на вдохе,

западение надгортанника в положении на спине. Типичного для крупа лающего кашля

не отмечается.

Если вы заподозрили острый эпиглоттит у вашего ребенка: немедленно вызовите бригаду скорой (неотложной) помощи!!

Ребенка с эпиглоттитом необходимо госпитализировать в больницу.

При эпиглоттите запрещается ингалировать, давать успокоительные средства,

провоцировать беспокойство, обязательна антибактериальная терапия:

Антибиотик назначает врач. При назначении антибиотика необходимо соблюдение режима применения и продолжительности лечения – по назначению врача.

29

Приложение Г. Расшифровка примечаний

… ж – лекарственный препарат, входящий в Перечень жизненно необходимых и важнейших лекарственных препаратов для медицинского применения на 2016 год

(Распоряжение Правительства РФ от 26.12.2015 N 2724-р)

… вк – лекарственный препарат, входящий в Перечень лекарственных препаратов для медицинского применения, в том числе лекарственных препаратов для медицинского применения, назначаемых по решению врачебных комиссий медицинских организаций

(Распоряжение Правительства РФ от 26.12.2015 N 2724-р)

30