Материал: Особенности разработки программного обеспечения информационной системы кабельного телевидения

Внимание! Если размещение файла нарушает Ваши авторские права, то обязательно сообщите нам

2.2 Бизнес-специфика


Если упустить некоторые пункты из нижеописанного на этапе проектирования - потом возможно придется подвергать систему серьезной модификации уже на этапе эксплуатации, что крайне нежелательно. Основные технические требования, диктуемые бизнесом: гибкость, точность расчетов, устойчивость к сбоям.

3.      IDEF - комплект


Структурная функциональная модель деятельности в соответствии со стандартом IDEFO Рисунок 1.

Структурная функциональная модель деятельности ООО ««Мультикабельные сети» » как должно быть (To-Be) Рисунок 2.

4.      Логическая модель данных


Для работы программного модуля учета тарифов биллинговой системы были разработаны две базы данных: БД тариф (tarif), БД трафик (traffic). Для мониторинга клиентов используется БД биллинг (billing).

Структура объектов базы данных Tarif (рис. 3).

Инфологическая модель базы данных Tarif. Рисунок 3.

5.      Физическая модель данных


База данных Tarif представлена таблицами Name_Tarif (Название тарифа), Time_Payment (Повременная плата), IdSinglePayment (Разовые платежи). Даталогическая модель этой базы данных (рис. 4).

Даталогическая модель базы данных Tarif. Рисунок 4.

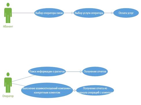
6.      UML


Диаграмма вариантов использованияUML. Рисунок 5.

Заключение


Универсальность системы обеспечивает возможность ее применения для широкого спектра решений. Каждое из приведенных выше решений может быть реализовано.

Моделирование бизнес-процессов позволяет проанализировать не только, как работает предприятие в целом, как оно взаимодействует с внешними организациями, заказчиками и поставщиками, но и как организована деятельность на каждом отдельно взятом рабочем месте.

Моделирование бизнес-процессов организации включает два этапа структурное и детальное.

Под методологией создания модели бизнес-процесса понимается совокупность способов, при помощи которых объекты реального мира и связи между ними представляются в виде модели.

Основу многих современных методологий моделирования бизнес-процессов составила методология SADT (Structured Analysis and Design Technique - метод структурного анализа и проектирования) и алгоритмические языки, применяемые для разработки программного обеспечения.

С помощью методологии семейства IDEF можно эффективно отображать и анализировать модели деятельности широкого спектра сложных систем в различных разрезах.

Система ARIS представляет собой комплекс средств анализа и моделирования деятельности предприятия. Ее методическую основу составляет совокупность различных методов моделирования, отражающих разные взгляды на исследуемую систему.

Необходимо учитывать важные характеристики моделирования бизнес-процессов. В частности, к преимуществам моделирования бизнес-процессов относят: повышение качества и скорости производства продукции с одновременным снижением издержек; рост профессионализма сотрудников; повышение конкурентоспособности компании. Недостатки, в свою очередь: усиление эксплуатации сотрудников и связанные с этим проблемы социально-психологического характера; необходимость проведения целенаправленной работы по изменению корпоративной культуры.

Список использованных источников


1.      http://omsk.multinex.ru/-Сайт компании ООО«Мульткабельные сети»

.        http://www.nazaykin.ru/MP/tv/tv_cab.htm - Кабельное телевидение сегодня

.        http://www.mobilecomm.ru/ - Новости мира телекоммуникаций

.        ГОСТ Р ИСО 9001-2001

.        ГОСТ Р ИСО 9001-2008

.        ГОСТ Р 52023-2003

.        http://bil-2000.berdaflex.com/ - Программа для Биллинга и Учета Абонентов СКТВ

.        http://bil-2000.berdaflex.com/ru/docs/user_guide_3.0/index.html - Руководство пользователя программы "Bil-2000"

.        http://www.ixbt.com/mobile/review/billing.shtml - Биллинговые системы: основные понятия

.        http://www.kabelseti.ru/587/opredelenie-i-klassifikatsiya-kabelnykh-sistem - Определение и классификация кабельных систем