Материал: Организация специализированного участка сборки швейных машин после ремонта

Внимание! Если размещение файла нарушает Ваши авторские права, то обязательно сообщите нам

Организация специализированного участка сборки швейных машин после ремонта

МИНИСТЕРСТВО ОБРАЗОВАНИЯ И НАУКИ РОССИИ

Федеральное государственное бюджетное образовательное учреждение

высшего профессионального образования

"Санкт-Петербургский государственный экономический университет"

филиал СПбГЭУ в г. Сосновый Бор

Кафедра Экономика и Управление




Курсовой проект

по дисциплине "Организация производства на предприятиях отрасли"

ТЕМА КУРСОВОГО ПРОЕКТА

Организация специализированного участка сборки швейных машин после ремонта.











г. Сосновый Бор 2014

Задание на курсовой проект

 

Организовать специализированный участок сборки швейных машин после ремонта и рассчитать основные показатели деятельности участка.

Технологический процесс сборки швейных машин после ремонта:

№ п/п

Наименование операции

Разряд работ

Т шт. (мин.) I в.

1

Сборка вала, установка в рукав и обмотка

4

14,6

2

Сборка игольчатого механизма

3

36,6

3

Сборка челночного механизма

3

20,1

4

Сборка механизма движения ткани

3

31,3

5

Обкатка головки

3

12,8

6

Регулировка машины

5

45,2

7

Испытание машины

5

12,0

8

Окраска машины

4

18,5

 

ИТОГО:

 

191,1


Исходные данные для расчета:

. Годовая программа ремонта - 12000 шт.

. Продолжительность рабочего дня в обычные дни - 8.0 часа

. Продолжительность рабочего дня в предпраздничные дни - 7.2 часа

. Продолжительность рабочей недели - 5 дней

. Предприятие работает в 1 смену

. Потери рабочего времени на ремонт оборудования - 5%

. Коэффициент, учитывающий регламентированные простои оборудования в ремонте - 0,95.

. Норма обслуживания по операциям: 1.

. Количество изделий, одновременно находящихся в обработке - 1 шт.

. Передача изделий с операции на операцию осуществляется поштучно.

. Страховой запас принять в размере 15% от суточного выпуска линии

. Продолжительность отпусков у основных производственных рабочих: 33% имеют отпуск 15 дней; 50% - 18 дней; 17% - 24 дня. Отпуска по учебе имеют 12% рабочих по 20 рабочих дней в году. Длительность отпусков в связи с невыходами по болезни, исполнением государственных и общественных обязанностей, родами принять равным 6 дням.

. Потери рабочего времени в связи с сокращением длительности рабочего дня принять равным: для тяжелых и вредных работ - 0,9 ч., для кормящих матерей - 0,2 ч., для подростков - 0,1 ч.

Оглавление

 

Введение

1. Расчет типа производства

1.1 Расчет количества рабочих мест и определение их загрузки

1.2 Расчет численности основных рабочих

1.3 Расчет заделов

1.4 Расчет списочной численности рабочих

2. Организация ремонтного хозяйства

2.1 Энергетическое хозяйство

2.2 Инструментальное хозяйство

2.3 Складское хозяйство

2.4 Транспортное хозяйство

2.5 Организация контроля качества продукции

2.6 Организация оплаты труда и материального стимулирования работников

Заключение

Библиографический список

Введение

Рынок услуг в России является очень перспективным направлением бизнеса. Мастерские по ремонту одежды, обуви, оборудования, парикмахерские, салоны красоты, химчистки - это направления сферы бытовых услуг, набирающие всё большую популярность. По данным экспертов, спрос на услуги растет на 25% ежегодно. Это следует из желания людей экономить время на повседневных делах.

Бытовое обслуживание населения сформировалось на основе предпринимательской инициативы. Из-за повсеместной смены профилей предприятий, а так же, вследствие рыночных условий, новые предприятия сталкивались с проблемой неприспособленности помещений, занимаемых ими. Это, в свою очередь, способствовало неравномерному распределению предприятий на территории города. Эта проблема имеет большое влияние в крупных городах.

Несовершенство конкурентной среды способствует высокому уровню цен на предлагаемые услуги, что является одним из основных факторов сдерживания роста их потребления.

Существующая проблема нехватки квалифицированных рабочих отражается и на сфере бытовых услуг. Снижение качества услуги, увеличение времени её оказания, уменьшение либо отсутствие гарантии - это последствия работы неквалифицированного персонала.

Подводя итоги, можно сформулировать основные проблемы, характерные для большинства предприятий сферы услуг:

отсутствие производственных площадей соответствующих санитарным нормам и правилам для размещения предприятий бытового обслуживания;

трудности в получении кредитных ресурсов и привлечении инвестиций;

дефицит квалифицированных специалистов рабочих профессий (специалисты по ремонту сложной техники);

несовершенство правового регулирования отрасли на федеральном и региональном уровнях;

необходимость повышения уровня обслуживания и качества предоставляемых услуг;

ценовые барьеры в получении бытовых услуг гражданами со средним и низким достатком;

недостаточная информированность населения о предприятиях бытового обслуживания и оказываемых ими услугах.

1. Расчет типа производства


Расчет типа производства осуществляется в следующей последовательности:

·        определяем номинальный годовой фонд работы оборудования;

·        рассчитываем такт поточной линии;

·        определяем коэффициент серийности, по которому определяют тип рассматриваемого производства.

Номинальный годовой фонд работы оборудования:

,

где:

Fн Fр. д. tр. д. Fпр. д. tпр. д.

-

номинальный годовой фонд времени работы оборудования в одну смену, мин.; количество рабочих дней в году по календарю, дни; продолжительность рабочего дня в обычные дни, час; количество предпраздничных дней в году, дни; продолжительность рабочего дня в предпраздничные дни, час.

 


Рассчитываем такт поточной линии:

,

где:

R S N К

-

такт поточной линии, мин. /шт.; число смен; программа выпуска за год, шт.; коэффициент, учитывающий регламентированные простои оборудования в ремонте.


 (мин/шт)

 

Определяем коэффициент серийности:

,

где:

Kс tвед.

-

коэффициент серийности; время выполнения ведущей операции, мин.



Так как Кс < 1, следовательно, данное производство относится к массовому типу. Для массового типа производства наиболее прогрессивной и эффективной системой являются поточные методы организации работ.

 

1.1 Расчет количества рабочих мест и определение их загрузки


Количество рабочих мест определяем в следующем порядке:

определяем расчетное количество рабочих мест;

устанавливаем принятое количество рабочих мест;

определяем коэффициенты загрузки рабочих мест;

строим график загрузки рабочих мест.

Расчетное количество рабочих мест, необходимое для выполнения заданной годовой программы при установленном технологическом процессе определяется по следующей формуле:

специализированный участок сборка продукция

,

где:

Ср. i tшт. i

-

расчетное количество рабочих мест на i-той операции; норма штучного времени на i-той операции.


Полученное расчетное количество рабочих мест может быть дробным. Поэтому путем округления Ср. i в большинстве случаев до большего целого числа определяем принятое количество рабочих мест по каждой технологической операции Спр. i.

При проектировании поточных линий допускается некоторое отклонение от данного правила, так называемая перегрузка (до 10-15%).

Коэффициент загрузки рабочих мест по каждой операции определяется делением расчетного количества рабочих мест на данной операции на принятое количество рабочих мест:

,

где:

-коэффициент загрузки рабочих мест по i-той операции, %



Расчетное и принятое количество рабочих мест, а также коэффициенты загрузки по каждой операции приведены в Таблице №1.

Таблица №1

Расчетное и принятое число рабочих мест, коэффициент загрузки

№ операции

Расчетное число рабочих мест, Ср. i

Принятое число рабочих мест, Спр. i

Коэф. загрузки рабочих мест, , %

1

1,52

2

76

2

3,81

4

95

3

2,09

2

105

4

3,26

3

109

5

1,33

2

67

6

4,71

5

94

7

1,21

2

63

8

1,93

2

97


Средний коэффициент загрузки рабочих мест на линии определяется по формуле:

,

где:

-

средний коэффициент загрузки рабочих мест, %;

число операций, выполняемых на линии;

суммарное количество расчетных мест;

суммарное количество принятых рабочих мест.





Построение графика загрузки рабочих мест проводится в системе координат XY. По оси абсцисс X располагаются рабочие места, по оси ординат Y - откладывается процент их загрузки.

Средний коэффициент загрузки всех рабочих мест показывается горизонтальной линией через весь график.

Ниже на основании выполненных расчетов строим график загрузки рабочих мест.

 

1.2 Расчет численности основных рабочих


Количество основных рабочих определяется в следующем порядке:

·        определяем расчетное количество основных рабочих;

·        определяем принятое число основных рабочих (округляя расчетное значение до ближайшего целого числа при допустимой перегрузке не более 15%);

·        проводим организационная синхронизация, направленная на выравнивание загрузки рабочих путем совмещения профессий;

·        определяем окончательно принятая численность основных рабочих.

Расчетное количество основных рабочих на каждой операции определяют по формуле:

,

 

где:

Чр. i Но. i

-

количество основных рабочих на i-той операции; норма обслуживания на i-той операции.


По расчетной численности рабочих устанавливают их принятую численность путем округления до ближайшего целого числа (как правило, в большую сторону). В практических расчетах на операциях перегрузка рабочих допускается не более 15%.

Во избежание простоев рабочих применяют совмещение выполнения двух и более операций одним рабочим. В результате сокращается общее число рабочих. Совмещение возможно по операциям, на которых разряды выполняемых работ либо совпадают, либо отличаются не более чем на 1.

Расчет необходимого числа основных рабочих и совмещение по операциям приведен в Таблице №2 и Приложении 1.

Таблица №2

Расчет необходимого числа рабочих

№п/п

Расчетное число рабочих мест Ср. i

Норма обслуживания, Но. i

Количество рабочих по операциям, чел.

Принятое число рабочих мест Спр. i

Порядок совмещения

Номера рабочих по операциям











Чр. i

Чпр. i




















1

1,52

1

1,52

2

2

1,12

1, 12

2

3,81

1

3,81

4

4

2 - 5

2, 3, 4, 5

3

2,09

1

2,09

2

2

6-7

6, 7

4

3,26

1

3,26

3

3

8-10

 8, 9, 10

5

1,33

1

1,33

1

2

11-12

11, 12

6

4,71

1

4,71

5

5

13-17

13, 14, 15, 16, 17

7

1,21

1

1,21

1

2

18,17

18, 17

8

1,93

1

1,93

2

2

19-20

19, 20


При определении возможности закрепления нескольких операций за одним рабочим необходимо исходить из нескольких факторов. Прежде всего, следует обратить внимание на получаемое при расчетах число рабочих мест Чр. i, вернее на его дробную часть. Она показывает степень загрузки недогруженного рабочего места. Задача проводимой синхронизации состоит в достижении наиболее высокой производительности труда рабочих и максимально возможной загрузки имеющегося оборудования. Поэтому необходимо стремиться закрепить рабочих за станками таким образом, чтобы загрузка оборудования приближалась к 100%.

Кроме этого, следует обращать внимание на разрядность работ. Совмещение операций рабочими возможно только на операциях с близким или совпадающим номером разряда.

Учитывая выше сказанное, совмещение проводим на первой и пятой, шестой и седьмой операциях.

Окончательная расстановка основных рабочих на линии производится с закреплением определенных номеров за работниками.

Номер, присвоенный последнему рабочему на линии, показывает явочное число основных рабочих в одну смену. В дальнейшем, с учетом коэффициента невыходов (из баланса рабочего времени одного среднесписочного рабочего), определяется списочное число основных рабочих.

1.3 Расчет заделов


Данный раздел включает в себя два подраздела:

·        построение графика работы линии;

·        расчет заделов и построение графика движения оборотных заделов.

После определения необходимого числа основных рабочих и проведения синхронизации операций строится график работы линии.

График работы линии представляет собой графическое отображение принятого режима работы производственного участка за систематически повторяющийся период времени. График выполнения операций технологического процесса должен быть построен таким образом, чтобы обеспечить наиболее высокую производительность труда рабочих и минимальную величину незавершенного производства (заделов).

Более частые переходы рабочих от операции к операции позволяют резко сократить величину заделов. Однако увеличение переходов влияет на снижение производительности труда рабочих.

При построении графика работы линии необходимо определить следующие параметры:

·        период обслуживания поточной линии;

·        коэффициенты загрузки недогруженных рабочих мест;

·        время работы рабочих мест в течение периода обслуживания.

Для данного производства выбираем период обслуживания Rо равным 120 минутам.

На графике работы линии необходимо в определенном масштабе графически показать сплошной линией время занятости по каждой операции.

Если обработка деталей на операции ведется несколькими станками, то время работы каждого из них изображается на графике отдельной прямой линией. При большом количестве станков на операции, начинающих и заканчивающих работу одновременно, допускается изображение их на графике одной жирной прямой линией с указанием над ней количества работающих станков.

Время работы каждого рабочего места за период обслуживания определяется в зависимости от коэффициента загрузки по каждой операции. При наличии на операции нескольких рабочих мест вся недогрузка сосредотачивается на одном рабочем месте, поэтому рассчитывается лишь время работы недогруженного рабочего места:

,

где:

Тнед. i Rо Кзагр. i

--

время работы недогруженного рабочего места, мин.; период обслуживания оборудования, мин.; коэффициент загрузки недогруженного рабочего места, %.


Коэффициент загрузки недогруженного рабочего места Кзагр. i определяется числом, стоящим после запятой в значении расчетного количества рабочих мест Чр. i.

Для рассматриваемого примера время работы недогруженных рабочих мест (на первой, пятой, шестой и седьмой операциях) составит:

,

,

,


После проделанных расчетов можно строить график работы линии. При построении следует учитывать проведенное совмещение операций.

Покидая одно рабочее место, рабочий обязательно должен оставить задел деталей для обеспечения непрерывности движения всего потока.

Величина межоперационных оборотных заделов определяется по следующей формуле:

,

где:

Zоб. Тср. Спр. i, Спр. (i+1)

-

величина оборотного задела между смежными операциями за период их совместной работы, шт.; время совместного выполнения операций, либо время, когда условия по производительности не меняются, мин.; принятое количество рабочих мест на операциях, работающих одновременно за время совместной работы.


Для рассматриваемого примера определяем величину оборотных заделов в критических точках.

Задел между первой и второй операциями:

;

;

;

Задел между четвертой и пятой операциями:

; ;

Задел между пятой и шестой операциями:

;

;

;

Задел между шестой и седьмой операциями:

;

;

;

Задел между седьмой и восьмой операциями:

;

;

;

После расчетов оборотных заделов между всеми операциями строится график движения оборотных заделов. Стандарт-план приведен в Приложении 2. Рассчитаем другие внутрилинейные заделы: технологические, транспортные и страховые. Величина технологического задела на линии определяется по следующей формуле:

,

где:

Zтехн. ai

технологический задел, шт.; число одновременно обрабатываемых изделий на каждом рабочем месте i-той операции.


Технологический задел:

 

Величина транспортного задела рассчитывается по формуле:

,

где:

Zтр. p m

- -

транспортный задел, дет.; размер передаточной партии; число операций, выполняемых на поточной линии.


Транспортный задел равен:


Величина страхового задела определяется в процентах от сменного выпуска по формуле:

,

где:

Zстр. Tсм.

--

страховой задел, дет.; продолжительность смены (рабочего дня в обычные дни), мин.


Страховой задел равен:


Общий цикловой задел на линии определяется суммированием определенных выше заделов:

 

,

где:

Zобщ. -Общий цикловой задел, дет.;

суммарный оборотный задел на всех операциях, дет.




В общую сумму оборотных заделов на линии включают только заделы, создаваемые на начало периода обслуживания (приходящие на начало периода обслуживания со знаком "минус”).

Общая сумма цикловых заделов составит:

 

 

Общая сумма циклового задела равна:

 

1.4 Расчет списочной численности рабочих


При определении потребного количества рабочих (списочной численности) следует установить объем работ, необходимый для выполнения производственной программы (трудоемкость), действительный фонд времени одного рабочего в часах.

Общая трудоемкость ремонтных работ определяется по следующей формуле:

,

где:

Тобщ.

-

общая трудоемкость ремонтных работ, час.


бщая трудоемкость работ равна:

 

Действительный (эффективный) фонд времени работы оборудования находят по следующей формуле:

,

где:

Fд. Fн S К

-

действительный фонд времени работы оборудования, час; номинальный годовой фонд времени работы оборудования в одну смену, мин.; сменность работы оборудования; коэффициент, учитывающий регламентированные простои оборудования в ремонте.


Значение действительного фонда времени составит:

 


В действительном фонде рабочего времени учитывается число рабочих дней в плановом периоде, режим труда и планируемые потери рабочего времени (отпуска, болезни, выполнение государственных обязанностей и другое). Все эти параметры отражаются в балансе рабочего времени одного среднесписочного рабочего.

При составлении баланса рабочего времени рассчитывают среднее количество часов, которое рабочий должен отработать в течение рабочего дня. При этом устанавливается:

·        количество рабочих мест, необходимых для выполнения установленного объема работ;

·        явочное число основных производственных рабочих;

·        номинальный фонд рабочего времени в течение планового периода;

·        явочный фонд рабочего времени в течение планового периода;

·        номинальную продолжительность рабочего дня;

·        процент плановых невыходов.

Количество рабочих мест, необходимых для выполнения установленного объема работ, определяется по формуле:

,

где:

Мр.

-

количество рабочих мест, необходимых для выполнения установленного объема работ, ед.


Необходимое количество рабочих мест равно:


Полученный результат совпадает с принятым количеством рабочих по операциям Чпр. i.

Явочная численность основных производственных рабочих (количество человек, которое должно ежедневно являться на работу) определяется по формуле:

,

где:

Чяв. Но

-

явочное количество основных производственных рабочих, чел.; усредненная норма обслуживания рабочих мест.


Явочная численность основных производственных рабочих равна:


Значения номинального и явочного фондов рабочего времени, номинальную и среднюю продолжительность рабочего дня, процент плановых невыходов определяют непосредственно на балансе рабочего времени одного среднесписочного рабочего.

Баланс приведен в Таблице №3.

Заполнение баланса рабочего времени одного среднесписочного рабочего производим следующим образом.

. Календарный фонд времени определяется по календарю текущего года (365 дней).

. Количество нерабочих дней определяется по календарю текущего года как сумма выходных (с учетом пятидневной рабочей недели) и праздничных дней, не совпадающих с выходными. В рассматриваемом примере:  дней.

. Количество календарных рабочих дней (номинальный фонд рабочего времени) определяется как разность между календарным фондом времени и количеством нерабочих дней. В рассматриваемом примере:  дня. С учетом номинальной продолжительности рабочего дня величина номинального фонда рабочего времени составит:  часа.

. Неявки на работу определяются как сумма целосменных потерь рабочего времени, связанных с очередными и дополнительными отпусками, отпусками по учебе, отпусками в связи с родами, выполнением государственных и общественных обязанностей, болезнями.

Продолжительность отпусков определяется как средневзвешенная величина с учетом численности категорий рабочих с разной длительностью отпусков. В связи с тем, что отпуска исчисляются из расчета 6-дневной недели, а баланс рабочего времени - из расчета 5-дневной недели, то производится корректировка средней продолжительности отпусков.

Таблица №3

Баланс рабочего времени одного среднесписочного рабочего

№п/п

Показатели

Кол-во дней

Кол-во часов

В % к номинальному

1

Календарный фонд времени

365

-

-

2

Количество нерабочих дней, всего

111

-

-


в том числе:


выходных

104

-

-


праздничных

7

-

-

3

Количество календарных рабочих дней в году

254

2032

100

4

Неявки на работу, всего

23

188

9


в том числе:


очередные и дополнительные отпуска

15

-

6


отпуска по учебе

2

-

0,7


прочие отпуска

6

-

2,3

5

Количество рабочих дней в году

231

1844

91

6

Номинальная продолжительность рабочего дня

-

8,0

100

7

Потери времени внутри рабочего дня, всего

-

1,2

14,6


в том числе:


для занятых на физически тяжелых и

-

0,9

11


вредных работах





для кормящих матерей

-

0,2

2,4


для подростков

-

0,1

1,2

8

Средняя продолжительность рабочего дня

-

7

85,4

9

Годовой эффективный фонд рабочего времени

-

1617

-


На основании исходных и расчетных данных определяется количество рабочих, имеющих соответствующее число дней отпуска. При этом используется следующая формула:

,

 

где:

Чрабj. Dj

-

количество рабочих j-той группы с соответствующей длительностью отпусков, чел.; удельная величина j-той группы в общей численности рабочих, %.


На данном предприятии:

длительность отпуска в 15 дней имеют:

;

длительность отпуска в 18 дней имеют:

;

длительность отпуска в 24 дня имеют

.

Средняя продолжительность отпусков Дотп.1 всех основных рабочих (20 человек) составит:


Необходимо произвести корректировку средней продолжительности отпусков: полученное значение средней продолжительности отпусков умножается на среднюю продолжительность рабочего дня при 6-дневной неделе и делится на среднюю длительность рабочего дня при 5-дневной неделе:


Длительность отпусков по учебе рассчитывается аналогичным образом как средневзвешенная величина количества рабочих, пользующихся данными видами отпуска, и продолжительности отпуска.

На основании исходных данных количество обучающихся рабочих на данном предприятии составит:


Средняя продолжительность отпусков по учебе составит:


Производим корректировку:


Отпуска в связи с родами, выполнением государственных и общественных обязанностей, болезнями определяются на основе анализа отчетных данных

Процент неиспользуемого рабочего времени определяется по отдельным показателям по отношению к номинальному фонду рабочего времени.

. Число рабочих дней в году (явочный фонд рабочего времени) определяется как разность между количеством календарных рабочих дней (номинальный фонд) и общим количеством неявок на работу. На данном предприятии:  дня.

. Номинальная продолжительность рабочего дня определяется трудовым законодательством и дана в задании (8,0 часа).

. Потери времени в связи с сокращением длительности рабочего дня (для занятых на физически тяжелых и вредных работах, для кормящих матерей, для подростков) исчисляют, исходя из количества рабочих данных категорий в общем составе рабочих, руководствуясь существующим законодательством (либо значения берутся из задания).

. Средняя продолжительность рабочего дня определяется путем вычитания внутрисменных потерь из номинальной продолжительности рабочего дня. На данном предприятии:  часов.

. Годовой эффективный фонд рабочего времени определяется как произведение числа рабочих дней в году (явочный фонд) на среднюю продолжительность рабочего дня.  часов.

На основании данных баланса рабочего времени одного среднесписочного рабочего рассчитывается списочная численность основных производственных рабочих по формуле:

,

где:

Чсп. Пн. - списочная численность основных производственных рабочих, чел.; процент плановых невыходов на работу (по балансу рабочего времени), %.




В рассматриваемом примере списочная численность основных производственных рабочих составит:


Согласно проведенным расчетам среднегодовой численности основных рабочих организуются бригады рабочих. При этом в качестве оптимального следует принимать размер бригады 6¸8 человек. Таким образом организуется две бригады.

 


2. Организация ремонтного хозяйства


В процессе работы оборудование подвергается нагрузкам, приводящим к износу: моральному и физическому.

Оборудование необходимо сохранять и поддерживать его работоспособность с помощью замены или восстановления изношенных механизмов, деталей. Основная задача ремонтного хозяйства - обеспечить бесперебойную эксплуатацию оборудования при минимальных затратах на ремонтообслуживание.

Основные работы ремонтного хозяйства предприятия это:

) планирование и проведение ремонта и обслуживания оборудования;

) разработка технологических процессов ремонта и их оснащение;

) проведение обновления оборудования;

) паспортизация, аттестация.

Масштаб предприятия и принятая форма организации ремонта влияют на состав ремонтного хозяйства. На больших заводах существуют общезаводские и цеховые ремонтные службы, на небольших - ремонтное хозяйство централизовано в масштабе завода, и не редко включает в себя энергетическое хозяйство.

В состав цеховой ремонтной базы входят механическая мастерская, слесарный участок, ремонтные бригады, кладовая. Руководят ремонтным хозяйством механики цехов с помощью мастеров и бригадиров. В большинстве случаев механики цехов административно подчинены начальникам производственных цехов. Формы и масштабы исполняемых работ зависят от принятой формы организации ремонта оборудования.

Система планово-предупредительного ремонта (сокращенно ППР) - это система технических и организационных мероприятий, направленных на поддержание и (или) восстановление эксплуатационных свойств технологического оборудования и устройств в целом и (или) отдельных единиц оборудования, конструктивных узлов и элементов.

ППР используется для профилактического обслуживания оборудования.

В основе этой системы лежат работы по техническому обслуживанию оборудования и по выполнению плановых ремонтов - текущих, средних и капитальных.

Техническое обслуживание: осмотр оборудования, проверка на точность, смазка и т.п. Данный вид работ, чаще всего, четко регламентирован и проводится по заранее спланированному графику.

Плановые ремонты можно классифицировать по содержанию выполняемых работ, трудоемкости и периодичности на текущий, средний и капитальный.

Текущий ремонт - замена небольших деталей, частей механизмов во время эксплуатации оборудования.

Средний ремонт - замена основных деталей, узлов оборудования.

Капитальный ремонт - самый сложный и долгий ремонтный процесс. В него включается полная замена основных деталей, узлов, разборкой двигателей, и т.п.

Повышение качества, эффективности, снижение расходов на выполнение ремонта напрямую связано с подготовкой к ремонтным работам. В подготовку включаются организационная, техническая и материальная.

Техническая подготовка связана с проектными работами по разборке и последующей сборке механизмов, составлением дефектных ведомостей, отчетах о неисправностях.

Материальная подготовка - это составление ведомости материалов, деталей, инструментов и т.п. Предполагается наличие достаточного количества запасных комплектующих.

Организационная подготовка выполняется одним из методов: централизованным, децентрализованным и смешанным.

Централизованный метод предполагает проведение ремонтных работ заводским ремонтно-механическим цехом, который подчиняется главному механику. Этот метод эффективен на заводах с большим количеством однотипного оборудования.

Децентрализованный ремонт предусматривает проведение всех видов ремонта силами ремонтных рабочих цехов, которыми руководит механик цеха. Запасные части изготавливаются прямо на местах. Этот метод применяется при большом количестве разных типов производственного оборудования.

Смешанный ремонт объединяет централизованный и децентрализованный методы. Для проведения капитального ремонта используется ремонтно-механический цех. Остальные виды ремонтных работ выполняет цеховая служба ремонтного хозяйства.

 

2.1 Энергетическое хозяйство


Основная задача энергетического хозяйства - это стабильное обеспечение предприятия всеми видами энергии установленных параметров при минимальных затратах. Параметры потребляемых ресурсов (объем, структура) зависят от мощности предприятия, вида выпускаемой продукции, характера технологических процессов. Также задачей энергетического хозяйства является обслуживание и ремонт энергетического оборудования, выполнение норм и правил его эксплуатации, модернизация оборудования и экономия потребляемой энергии.

Потребление энергии на предприятии в различное время происходит неравномерно. Поэтому режимы производства всех видов энергии непосредственно зависят от режимов ее потребления. Потребности могут быть покрыты с помощью собственных установок. Такое энергоснабжение называется централизованным.

Децентрализованное электроснабжение используется в небольших, а иногда и средних предприятиях, получающих энергию, например, от центральных энергосистем или соседних предприятий.

Самый распространенный вариант - комбинированный. Часть энергетических ресурсов производится на самом предприятии, часть берется извне. Как показывает практика, данный вариант является самым эффективным.

Основные виды потребляемой энергии на предприятии:

электроэнергия;

тепловая и химическая энергия топлива;

тепловая энергия пара.

К энергетическим ресурсам относятся: электроток, натуральное топливо, пар, сжатый воздух, природный и сжиженный газ, горячая вода и конденсат, вода под напором.

Энергетическое хозяйство предприятия состоит из следующих компонентов:

электрическая и тепловая станции;

высоковольтные подстанции, связывающие предприятие с централизованной системой;

паросиловой цех;

газогенераторная, кислородная, компрессорная, водонасосная станции;

цех ремонта электрооборудования;

слаботочная станция.

Энергетическое хозяйство делится на две части: общезаводскую и цеховую.

К общезаводской части относятся генераторы и общезаводские сети, объединяющиеся в несколько цехов: электросиловой, теплосиловой, газовый, электромеханический. Их состав связан с энергоемкостью производства и связями завода с внешними энергетическими системами. На небольших предприятиях энергетическое хозяйство часто объединяется в один цех.

Цеховую часть энергохозяйства составляют первичные потребители энергии - станки, вентиляционные приборы, подъемно-транспортное оборудование, цеховые преобразовательные установки и внутрицеховые распределительные сети.

Производственная форма энергетического хозяйства предприятия в большей степени определяет его организационную форму управления.

Главный энергетик осуществляет непосредственное административно-техническое руководство энергетическими цехами, а также руководит службами цеховых энергетиков, осуществляет надзор за эксплуатацией энергетического оборудования. Отдел главного энергетика находится в тесном сотрудничестве с отделами капитального строительства, главного механика, материально-технического снабжения.

Заместители главного энергетика осуществляют техническое и оперативное руководство энергетическими цехами и сотрудниками энергослужб цехов.

 

2.2 Инструментальное хозяйство


Инструментальное хозяйство создается для выполнения работ по обеспечению производства инструментом и технологической оснасткой, организации их хранения, эксплуатации и ремонта.

Состав и организация инструментального хозяйства весьма разнятся и зависимы от типа производства, вида производимой продукции, ее технической сложности и масштаба изготовления продукции.

Инструментальное хозяйство состоит из следующих частей:

цеха и участки, изготавливающие инструменты;

склады и комплектующие подразделения;

отделы, восстанавливающие и ремонтирующие инструменты; подразделения, обеспечивающие рабочие места инструментом.

Работа инструментального хозяйства делится на 2 части: инструментальное обслуживание и инструментальное производство.

Перед организацией производства либо приобретением инструментов, рассчитывают потребность в нём. Определение потребности в инструменте основывается на нормах износа - времени работы инструмента до его выбытия, которое рассчитывается в часах.

Стандартно используют нормативы расхода инструмента на 1000 станко-часов или 100 единиц готовой продукции. Для серийного производства норматив рассчитывается на 1000 часов работы однотипных станков. Регулирование запаса инструмента - это также очень важная функция организации инструментального хозяйства.

Минимум инструмента, необходимый предприятию для бесперебойной работы, образует оборотный фонд. Он состоит из складских запасов в центральном инструментальном складе и в цеховых инструментально-раздаточных кладовых, эксплуатационного фонда на рабочих местах и инструмента в ремонте и проверке.

Цеховой оборотный фонд состоит из инструмента на рабочих местах и в инструментально-раздаточных кладовых.

Сумма запасов в центральном складе и цеховых оборотных фондов создает общезаводской фонд. В центральном инструментальном складе располагается основная часть запаса инструмента, включающая резервный фонд и инструмент для новых объектов.

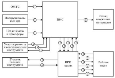
Рис. 1 Схема движения инструмента на предприятии:

- новый, 2 - изношенный 3 - отремонтированные, 4 - восстановленный, 5 - затупленный, требующий ремонта, 6 - заточенный.

 

2.3 Складское хозяйство


На предприятии бытового обслуживания населения перед складским хозяйством ставятся следующие цели:

обеспечение сохранности материальных ценностей, поддержание их в надлежащем виде;

обеспечение бесперебойного, комплексного и своевременного обслуживания процесса производства;

отгрузка готовых товаров.

Состав складского хозяйства также зависим от типов и объемов процесса производства.

Функции отделов складского хозяйства:

прием, проверка, оформление, размещение поступающих материальных ценностей;

организация хранения грузов в надлежащем виде;

контроль и учет движения грузов;

обеспечение производства необходимыми компонентами, метриалами;

комплектация и отпуск произведенных продуктов;

разработка мер по модернизации складского хозяйства.

Склады, состоящие в складском хозяйстве, можно классифицировать по большому количеству признаков, в том числе: по назначению грузов, по роли в процессе производства, по сфере обслуживания, по хранящимся там товарам.

По роли в процессе производства их можно разделить на следующие виды:

сбытовые;

снабженческие;

производственные.

Сбытовые склады предназначены для хранения реализуемой продукции.

Снабженческие склады служат для сохранности поступающих извне производственных запасов сырья, топлива, материалов.

К производственным относятся склады, предназначенные для хранения собственно производимых полуфабрикатов, запасных деталей, инструмента, и т.п.

По объемам деятельности склады различаются на: общезаводские, районные и цеховые.

По хранящимся ценностям склады могут быть: специализированными и универсальными.

На предприятиях различают 2 формы снабжения материально-техническими ресурсами: транзитную и складскую.

Транзитная форма используется, когда организация получает сырье напрямую от поставщика данного ресурса. Этот тип снабжения очень экономичен, так как обходится без посредников, и используется в тех случаях, когда необходимый объем материалов на данный момент времени равен транзитной норме поставок. Эта форма показывает максимальную эффективность при массовом потреблении материалов, снижая издержки производства.

Складская форма снабжения используется, когда необходимый объем материалов меньше транзитной нормы, и организация получает потребные ресурсы от организаций оптово-розничной торговли.

Выбор формы снабжения обуславливается особенностями потребляемых ресурсов, его цены, качества, доступности и других факторов.

Задачи службы снабжения на небольших предприятиях обычно исполняют отдельные работники. На средних - бюро (отделы), на крупных - отделы и управления материально-технического обслуживания.

 

.4 Транспортное хозяйство


Задачами транспортного хозяйства являются: осуществление бесперебойной транспортировки всех грузов в соответствии с производственным процессом, поддержание транспорта в рабочей кондиции, уменьшение количества издержек на транспортные и погрузо-разгрузочные работы.

Эффективная организация транспортного хозяйства позволяет снизить себестоимость продукции. Применение различных видов транспортных средств зависит от особенностей технологических процессов.

Транспортные средства можно разделить по назначению на следующие виды: внутренний, внешний и межцеховой транспорт.

Внутрицеховой транспорт используется для перемещения грузов внутри цеха в процессе производства, обеспечивая снабжение сырьем материалами и комплектующими деталями. Движение происходит не только от складов к рабочим местам, но и между рабочими местами.

Внешний транспорт используется для связи предприятия с поставщиками, покупателями, станциями водного, воздушного, железнодорожного транспорта.

Межцеховой транспорт является связующим звеном между цехами предприятия, складами и другими производственными объектами.

В работе предприятия используются разнообразные виды транспорта - это и автомобильный, подъемный, железнодорожный, конвейерный транспорт.

Организация стабильных и устойчивых грузопотоков позволяет осуществлять грузоперевозки согласно графику по постоянным маршрутам и с одинаковой интенсивностью. При нестабильных грузопотоках в серийном и единичном производствах грузоперевозки возможны с помощью разовых заданий, либо необходимо укрупнять сменный график.

Для постоянных перевозок по определенным маршрутам используются несколько систем маршрутов - это маятниковая и кольцевая.

В маятниковой системе движение грузов происходит в одном, двух направлениях, а также верно. Одностороннее движение означает движение груза в одну сторону, например, после ремонта, продукт перемещается в сборочный цех. Двустороннее движение характерно для взаимодействия цехов.

Веерная схема применяется при включении склада в движение грузов и поставок через него деталей и материалов в цехи. Минусом данной системы является недостаточная загруженность транспорта на обратном пути. Возвращающийся транспорт чаще всего едет пустым, либо недостаточно загруженным.

Решением данной проблемы является применение кольцевой системы. Для неё характерно обслуживание нескольких постоянных пунктов, в которых происходит последовательная передача грузов.

 


2.5 Организация контроля качества продукции


Качество бытовой услуги - объединение свойств и характеристик услуги, придающих способность удовлетворить определенные запросы заказчика, соответственно её назначению.

Показатель качества исполнения бытовой услуги - количественная характеристика одного или нескольких свойств выполнения услуги, составляющих ее качество, которая рассматривается в определенных условиях её производства и потребления.

Система контроля качества продукции - это совокупность используемых методов и средств оценки качества, объектов и субъектов контроля, регулирование компонентов внешней среды, профилактика брака в процессе производственного цикла.

Технический контроль - это проверка соблюдения технических норм и требований, которые предъявляются к качеству продукции на всех стадиях её изготовления, а также производственных условий и факторов, которые обеспечивают требуемое качество. Объекты технического контроля - это сырьё, материалы и полуфабрикаты, которые поступают на предприятие извне, а также продукция предприятия на всех стадиях ее производства, технологические процессы, инструменты и оборудование, технологические процессы. Технический контроль предназначен для обеспечения выпуска продукции, которая соответствует всем нормам и требованиям конструкторско-технологической документации, для изготовления продукции с минимальными издержками средств.

Технический контроль - это комплекс взаимосвязанных и проводимых в соответствии с установленным порядком контрольных операций. Большинство из них - это неотъемлемая и обязательная часть производственного процесса, возлагающаяся на рабочих, которые выполняют соответствующую производственную операцию. Параллельно им работает специализированный персонал - работники заводского отдела технического контроля (ОТК).

Классификация видов технического контроля качества достаточно разнообразна и может быть основана на различных признаках: время и место проведения контроля в технологическом цикле, объект контроля, воздействие контроля.

По воздействию на объект контроль делится на разрушающий и неразрушающий контроль. Разрушающий контроль используется для определения установленных предельных отклонений нормативов, для проверки на прочность и сопровождается разрушением объекта. Неразрушающий контроль позволяет контролировать объект без разрушений. Он используется для замеров отклонений формы и расположения поверхностей, температуры, размеров деталей. Данный вид контроля позволяет воздействовать на ход процесса производства.

Различают входной, операционный и приемочный контроль, а также непрерывный, периодический и летучий контроль.

Входной контроль используется для проверки всех поступающих материалов, сырья, полуфабрикатов, комплектующих изделий. Он проводится по ряду параметров, среди которых: визуальный и инструментальный контроль геометрии продукции, наличие дефектов и т.п. Он является началом создания качества формирующегося изделия.

На различных стадиях процесса производства изделия проводится операционный и межоперационный контроль. Его порядок и назначение определяется маршрутными и операционными картами.

Проверкой готовых изделий и наиболее важных узлов занимается приёмочный контроль. В него включается проверка взаимного расположения частей изделия, качество их соединения, масса узлов и т.п.

Непрерывный и периодический контроль является соответственно либо непрерывной проверкой соответствия нормам и параметрам либо периодической проверкой через установленные интервалы времени.

Летучий контроль проводится в произвольные моменты времени.

Методы технического контроля:

визуальный осмотр, который позволяет определить наличие поверхностных дефектов;

замеры, которые позволяют определить соблюдение нормативных размеров в деталях и узловых соединениях;

За реализацию технического контроля качества на предприятии отвечает отдел технического контроля (ОТК). Его главными задачами являются предотвращение выпуска продукции, которая не соответствует стандартам, техническим условиям, эталонам, повышение ответственности всех отделов производства, за качество продукции выпускаемой ими.

Соответственно задачам, у ОТК возникает ряд функций: контроль, разработка методов обеспечения качества продукции, и его стимулирование.

Рис. 2 Структурные подразделения ОТК

2.6 Организация оплаты труда и материального стимулирования работников


Основой организации оплаты труда является заработная плата. Очень большое социально-экономическое значение для каждой организации имеет выбор эффективной формы и системы оплаты труда. Заработная плата создает материальную основу развития человеческого капитала, рационального использования рабочей силы и эффективного управления персоналом.

В заработной плате выделяют две основные формы: повременную и сдельную.

Повременная оплата труда характеризуется начислением работнику платы по установленному окладу или ставке за время, которое он фактически отработал.

Сдельная форма оплаты труда характерна тем, что работник получает плату за выполненный объем работы на основании действующих расценок.

Для нормирования труда организациями используются два вида: тарифное и организационно-техническое нормирование труда. Организационно-техническое нормирование подразумевает под собой установление норм количества труда, а тарифное - норм качества труда.

Тарифная система состоит из тарифной ставки, тарифной сетки, тарифных коэффициентов и тарифно-квалификационных справочников.

Тарифная сетка - это таблицы с дневными или почасовыми тарифными ставками, начиная с низшего, первого разряда. В настоящее время чаще всего используются шестиразрядные тарифные сетки, зависимые от условий работы.

Тарифная ставка является размером оплаты труда, определенной сложности, произведенного за единицу времени. Она всегда выражена в денежной форме, и по мере увеличения разряда её размер возрастает.

Разряд является показателем уровня квалификации рабочего и сложности выполняемой работы.

Тарифный коэффициент указывается в тарифной сетке для каждого разряда и показывает зависимость тарифных ставок от разряда выполняемой работы.

Во время планирования заработной платы подсчитываются все суммы по тарифным ставкам, окладам, основным расценкам, а также все виды доплат. Фонд заработной платы планируется на весь списочный персонал. Этот фонд разделяется на промышленно-производственного и непромышленного персонала. Фонд заработной платы промышленно-производственного персонала определяется по категориям рабочих (рабочие, ИТР, служащие и т.д.).

Тарифный фонд составляется из заработной платы, которая выплачивается сдельщикам по расценкам и повременщикам по тарифным ставкам.

Доплатами к тарифному фонду являются премии за выполнение и перевыполнение плана, надбавки за работу в ночное время, за руководство бригадой, обучение учеников, доплаты подросткам. Фонд часовой заработной платы составляется из этих доплат и тарифного фонда.

Фонд дневной заработной платы состоит из доплат за работу в сверхурочное время, оплаты сокращенных часов кормящим матерям и оплаты простоев внутри рабочего дня.

Общий фонд годовой заработной платы состоит из фонда дневной заработной платы и доплат, установленных законом за не полностью отработанное время (невыходы, вызванные выполнением общественных и государственных обязанностей, отпуска и выходные пособия, целодневные простои).

Заключение


В данном курсовом проекте был организован участок сборки швейных машин после ремонта.

При расчете типа производства, оно было отнесено к массовому типу. Для данного типа эффективны поточные методы организации работ.

Была рассчитана списочная численность работников, подведен баланс рабочего времени.

Была рассмотрена хозяйственная часть организации производства, в том числе: ремонтное, энергетическое, складское, транспортное хозяйства и контроль качества.

Подводя итоги, можно понять, что организация производства на предприятии сферы сервиса тесно связана с организацией труда. Рациональная организация, совершенствование организации производства, обеспечивающее повышение производительности труда, улучшение условий труда, рост материального и культурного уровня работников - это основополагающие, ключевые правила для современных предприятий сферы услуг. Виды и типы производства очень разнообразны и организация производства на них также вариативна. К каждому производству необходимо подходить комплексно, чтобы организовать эффективную работу на нём.

Библиографический список


1.      Грузинов В.П., "Экономика предприятия и предпринимательство". - М.: "СоФит", 2009

2.      Звягинцев Ю.Е., Оперативное планирование и организация ритмичной работы на промышленных предприятиях. - Киев, 2010. - 157 с.

.        Кобелев А.Г., Устройство и ремонт бытовой техники. - М., 2011. - 320 с.

.        Минаев Э.С., Агеева Н.Г., Аббата дага А. Управление производством и операциями: 17-модульная программа для менеджеров "Управление развитием организации". Модуль 15. - М.: ИНФРА-М, 2009.

.        Низовцев Г.А., Организация и планирование предприятий по ремонту бытовой техники. - М., 2010. - 304 с.

.        Низовцев Г.А., Найгеборен У.М. Организация и планирование предприятий бытового обслуживания населения. Т.1. - М., 2013. - 288 с.

.        Шатаев И.М., Основы организации бытового обслуживания населения: Учебник для вузов. - М.: Легкая индустрия, 2010. - 344 с.

.        Шепеленко Г.И., Экономика, организация и планирование производств на предприятии. 2-е изд. - Ростов-на-Дону: ИЦ МарТ, 2011.