Материал: Организация производственного процесса гипсового завода с производительностью 45000 т/год

Внимание! Если размещение файла нарушает Ваши авторские права, то обязательно сообщите нам

1.4 Применение строительного гипса

Строительный гипс широко применяется для производства различных строительных изделий: панелей и плит для перегородок, листов для обшивки стен и перекрытий (гипсовая сухая штукатурка), стеновых камней, архитектурно-декоративных изделий, вентиляционных коробов и т. д.

Изделия из строительного гипса изготовляются без заполнителей (гипсовые) или с применением их (гипсобетонные). В качестве заполнителей используют древесные опилки, котельные и доменные шлаки, кварцевый песок.

Для армирования гипсовых изделий применяют деревянные рейки, картон, камыш, растительные волокна, древесную фибру, измельченную бумажную массу и другие волокнистые материалы. Обычная стальная арматура без защитного поверхностного слоя (нементно - битумных, цементно - полистирольных и других обмазок) не может применяться в гипсовых изделиях, так как она подвергается коррозии.

Из строительного гипса можно изготовлять ячеистые изделия (пено- и газогипс), представляющие собой термоизоляционный строительный материал с равномерно распределенными мелкими воздушными порами, образующимися вследствие введения в гипсовое тесто пено- или газообразующих веществ.

Гипсовые изделия обладают сравнительно небольшой объемной массой, несгораемостью и рядом других ценных свойств. Гипсовые изделия применяются в сборном строительстве, что позволяет индустриализовать процесс строительного производства. Недостатками гипсовых изделий являются значительное снижение прочности при увлажнении, а также ползучесть, т. е. пластические (остаточные) деформации под нагрузкой, увеличивающиеся со временем, особенно если изделие увлажняется, поэтому гипсовые изделия не рекомендуется применять в помещениях с повышенной влажностью.

Строительный гипс используют для изготовления известково-гипсовых штукатурных растворов внутренних стен зданий. В известково-гипсовых растворах на одну объемную часть гипса берут от одной до пяти объемных частей известкового теста, которое замедляет схватывание и увеличивает пластичность раствора. С целью уменьшения расхода вяжущего и во избежание появления трещин при твердении извести к смеси прибавляют до трех объемных частей песка или другого заполнителя: шлака, пемзы, древесных опилок и т. п. Строительный гипс можно применять для штукатурки и без добавки извести, однако тогда необходимо введение замедлителей схватывания.

Гипс используют для изготовления архитектурных и скульптурных изделий. Из гипса делают искусственный мрамор, в состав которого кроме гипса входят мраморная мука и красители (пигменты); затворяют эту смесь клеевой водой. В состав смеси иногда вводят сернокислый калий.

Из-за большой пористости затвердевший гипс обладает малой теплопроводностью, поэтому он вместе с асбестом и другими материалами входит в состав термоизоляционных композиций.

В стекольном производстве гипс применяют для фиксации стеклоизделий при полировке, в частности в производстве зеркального стекла [1, стр. 45].

2 ХАРАКТЕРИСТИКА СЫРЬЯ

Основным источником сырья для производства гипсовых материалов и изделий являются природные месторождения гипса и ангидрита, а также в небольшой степени месторождения гипсосодержащих пород. Кроме того, в качестве перспективного сырья для получения гипсовых вяжущих материалов следует рассматривать гипсосодержащие отходы ряда производств (фосфогипс, фторангидрит, титаногипс, витаминный гипс, борогипс и др.).

В данном курсовом проекте приведен способ производства строительного гипса Г3, в качестве сырья для которого используется природный гипсовый камень.

2.1 Общие сведения о гипсовом камне

Гипс относится к классу сульфатов и представляет собой двуводный сульфат кальция (CaSO4 · 2H2O). Химический состав чистого гипса, % по массе: СаО - 32,6; SO3 - 46,5; Н2О - 20,9. Кроме кристаллизационной воды, гипс имеет гигроскопическую влагу, находящуюся на поверхности гипсового камня и в его порах.

Чистый гипс - бесцветный и прозрачный, но обычно в связи с наличием примесей имеет серую, желтоватую, розоватую, бурую, иногда чёрную окраску. Блеск стеклянный, излом занозистый. Растворяется в НСl и частично в воде. Растворимость гипса в воде зависит от температуры и составляет при температуре 0, 18, 40 и 100 °С соответственно 1,7; 2,0; 2,1 и 1,7 г/л. В зависимости от структуры различают [4, стр. 9]:

• зернистый плотный гипс с сахаровидным изломом, иногда называемый алебастром (рисунок 1);

Рисунок 1 - Алебастр

• пластинчатый гипс, залегающий в виде плоских прозрачных кристаллов, называемый гипсовым шпатом (рисунок 2);

• тонковолокнистый гипс с шелковистым блеском, сложенный из правильно расположенных нитевидных кристаллов, называемый селенитом (рисунок 3).

Рисунок 2 - Гипсовый шпат

Рисунок 3 - Селенит

Плотность гипсового камня зависит от количества и вида примесей и составляет 2,2 - 2,4 г/см3. Объемная масса гипсовой щебенки составляет 1200 - 1400 кг/м3, влажность колеблется в значительных пределах (3 - 5 % и более). Содержание воды в различных партиях гипсового камня неодинаково и зависит от его физических свойств, относительной влажности воздуха, времени года и условий хранения.

2.2 Месторождения, запасы и добыча гипсового камня

Мировые разведанные запасы гипса составляют более 7500 млн. т. Российская Федерация располагает уникальной по мировым масштабам минерально-сырьевой базой производства гипса, разведанные запасы которой составляют около половины мировых разведанных запасов.

Запасы гипса стран СНГ (без России) составляют около 1000 млн. т (около 14 % мировых запасов). Наиболее крупными запасами из них обладают Республика Украина (около 450 млн. т) и Республика Казахстан (около 250 млн. т).

Из стран дальнего зарубежья наибольшими запасами обладают США (около 1000 млн. т), Канада (около 500 млн. т), ряд европейских стран - Франция, ФРГ, Испания, Италия, Югославия, Греция; значительными запасами обладают ряд азиатских стран - Китай, Индия, Таиланд, Иран, ряд стран Африки, Австралия. Мировые ресурсы гипса во много раз превышают разведанные запасы [4, стр. 14].

Добыча гипса в зависимости от горно-геологических условий осуществляется как открытым, так и подземным способом. При открытом способе разработки обеспечиваются: наибольшая производительность труда и наименьший процент потерь полезного ископаемого (по сравнению с подземным способом разработки). Создаются благоприятные условия для селективной разработки пропластков гипса различного качественного состава.

Наиболее перспективным оборудованием для разработки залежей гипса при открытом способе являются карьерные комбайны непрерывного действия.

Большинство месторождений гипсовых и ангидритовых пород России (18 из 24-х) разрабатываются открытым способом, однако более половины всего объёма гипса и ангидрита, добываемых в России, дают 6 месторождений, разрабатываемых подземным способом. При подземной разработке гипса в России применяется в основном камерно-столбовая система добычи [4, стр. 21].

Таблица 3 - Химический состав гипсовых пород некоторых месторождений

Месторождение

Состав в пересчёте на окислы, %

Содержание CaSO4 · 2H2O, %


СаО

SO3

SiO2

А12О3

Fe2O3

MgO

Н2О


Гипс

Новомосковское (Тульская обл.)

29,9...31,5

36,3---42,2

2,4...5,3

0,4...1,1

0,2...0,4

1,3...3,4

17,7...19,8

71,0...93,1

Шедокское (Краснодарский край)

31,5

45,1

0,88

0,32

0,11

0,32

20,9

73,3...99,7

Баскунчакское (Астраханская обл.)

29,0...34,5

42,6...50,1

0,03...6,53

до 1

0,02...0,63

до 1,1

14,0...20,8

67,1...99,2

Камско-Устьинское (Республ. Татарстан)

30,7...35,3

36,4...48,1

0,1...0,9

0,04... 1,31

0,0...0,2

0,0...1,4

16,3...21,6

71,5...99,9

Звозское (Архангельская обл.)

31,7...36,7

35,8...45,9

0,04... 1.68

0,02...0,42

0,01...0,04

0,28...4,26

16,4...20,2

83...98

Заларийское (Иркутская обл.)

31...32

42...43

2,1...2,8

0,3...0,5

1,4...1,6

18,7...19,0

77,3


2.3 Требования, применяемые к гипсовому камню

При производстве строительного гипса Г3 в качестве сырья применяют гипсовый камень с размером фракций 60 - 300 мм.

По стандарту (ГОСТ 4013-82) гипсовый камень по содержанию гипса подразделяют на сорта, указанные в таблице 4.

Таблица 4 - Сорта гипсового камня

Сорт

Содержание в гипсовом камне, %, не менее


гипса (СаSО4 · 2Н2О)

кристаллизационной воды

1 2 3 4

95 90 80 70

19,88 18,83 16,74 14,64


В гипсовых породах лучших месторождений обычно содержится до 2 - 5% примесей, но часто их количество достигает 10 - 15 % и более.

3 ДЕГИДРАТАЦИЯ ДВУВОДНОГО ГИПСА

Основой производства гипсовых вяжущих материалов является тепловая обработка двугидрата, при которой происходит обезвоживание (дегидратация) CaSO4 · 2H2O до полуводного CaSO4 · 0,5Н2О и безводного CaSO4. В связи с тем, что вода в кристаллической решетке природного гипса связана относительно слабо, она начинает выделяться уже при температуре порядка 60 °C. Дегидратация может иметь место и при более низких температурах, если парциальное давление водяных паров в окружающей среде меньше упругости диссоциации CaSO4 · 2H2O при данной температуре.

Рисунок 4 - Схема термических превращений модификаций двуводного гипса [1, стр. 15]

Реакция дегидратации гипса является эндотермической и протекает с поглощением тепла:

CaSO4 · 2H2O = β-CaSO4 · 0,5H2O + 1,5H2O (пар) - 85266 Дж/моль

Механизм и кинетика процесса дегидратации двуводного сульфата кальция изменяются в зависимости от технологических условий его проведения. При обжиге в открытых аппаратах окружающей средой являются воздух со сравнительно низкой относительной влажностью и вода, которая выделяется из гипса в виде водяных паров. При дегидратации гипса в закрытых аппаратах при повышенном давлении, когда среда насыщена водяными парами, вода выделяется из гипса в капельно-жидком состоянии.

При удалении воды из частиц двуводного сульфата кальция в виде пара (в открытых аппаратах) происходит их диспергирование, порошкообразный двугидрат под воздействием выделяющихся паров воды приобретает подвижность и начинает как бы кипеть. В результате такой термической обработки двуводного гипса в ненасыщенной водяными парами атмосфере происходит разрыхление его кристаллической решетки и образуется полуводный гипс CaSO4 · 0,5H2O в виде β-модификации. β-Полугидрат имеет вид тонких волокон, ориентированных под углом 60° к оси С кристалла гипса. Образование новой фазы начинается с поверхности кристалла гипса и постепенно распространяется вглубь с сохранением объема исходного кристалла. В результате удаления воды образуются поры как между отдельными волокнами, так и внутри волокнистых кристаллов β-полугидрата. Поэтому β-полугидрат отличается высокой дисперсностью, удельная поверхность его частичек в 2,5 - 5 раз больше, чем у α-полугидрата, что обусловливает его относительно высокую водопотребность. Кристаллы β-полугидрата мелкие и плохо выражены. Примеси в гипсе ускоряют процесс его дегидратации. Из β-полугидрата состоят гипсовые вяжущие (строительный и формовочный гипс), получаемые обжигом гипсового камня во вращающихся печах или варкой гипсового порошка в варочных котлах при температуре 150 - 170 °C [1, стр. 19].

Таблица 5 - Свойства различных модификаций сульфата кальция

Наименование

Дигидрат CaSO4 · 2H2O

β-Полугидрат CaSO4 · 0,5H2O

Плотность, 103 кг/м3

2,2 - 2,4

2,62 - 2,68

Растворимость в воде, г/л: при 20 °C при 50 °C

 2,05 2,03

 7,0 - 7,4 4,26

Температура дегидратации, °C

100 - 150

170 - 180

Расширение при твердении, 10-3 мм/м

-

1,7


4 ПРОИЗВОДСТВО СТРОИТЕЛЬНОГО ГИПСА

В промышленности строительных материалов применяют несколько технологических схем производства гипса, которые предусматривают дробление, помол и сушку. Очерёдность выполнения указанных процессов может изменяться в зависимости принятой технологии производства гипса. В одних технологических схемах помол предшествует обжигу, в других производится после обжига, а в третьих помол и обжиг совмещаются в одном аппарате.

Производство гипса с применением варочных котлов. При производстве гипса по технологической схеме с шахтной мельницей и варочным котлом гипсовый камень со склада или карьера поступает в приемный бункер и пластинчатым питателем подается в щековую, а затем и молотковую дробилки. Дробленый гипсовый щебень транспортируется элеватором в бункер, откуда пластинчатым питателем подаётся в шахтную мельницу, где материал одновременно подвергается помолу и сушке. Полученный в мельнице молотый гипс увлекается газовым потоком в систему газоочистки, состоящую из спаренного циклона, батарейного циклона, электрофильтра. Очищенные газы удаляются в атмосферу, а молотый гипс из всех пылеосадительных аппаратов подается в бункер, откуда периодически загружается в варочный котёл. Обожженный гипс отправляют на склад.

Такая технология обладает следующими достоинствами. В процессе обезвоживания предварительно измельченного гипса в варочных котлах он не соприкасается с топочными газами и непрерывно перемешивается, что предохраняет его от загрязнения и обеспечивает получение сравнительно однородного продукта. Кроме того, варочные котлы отличаются простотой обслуживания, удобством регулирования и контроля режима обжига.

Однако варочным котлам присущ и ряд недостатков: они являются периодически работающими аппаратами, днище и обечайки котлов быстро изнашиваются, сложно улавливать гипсовую пыль, увлекаемую паром, выделяющимся при дегидратации двугидрата. Кроме того, при получении строительного гипса в варочных котлах необходим предварительный помол необожженного гипсового камня, который протекает с достаточной скоростью лишь в том случае, когда влажность гипса не превышает 1 %. В противном случае требуется предварительная сушка, что усложняет производственный процесс.

Производство гипса обжигом во вращающихся печах. В этом случае дробление гипсового камня осуществляют по одно- или двухступенчатой схеме в щековых и других дробилках в зависимости от размера кусков исходного материала и требуемого размера кусков, направляемых в печь. В настоящее время гипс в кусках обжигают почти исключительно во вращающихся печах. Вращающимися печами для обжига строительного гипса служат барабаны, применяемые в других отраслях промышленности для сушки сыпучих материалов.

Сушильный барабан представляет собой сварной стальной цилиндр, вращающийся на опорных роликах со скоростью 2 - 3 об/мин. Барабан устанавливают с наклоном к горизонту 3 - 5о и приводят во вращение электродвигателем. Гипс для обжига в виде щебня размером до 35 мм подают через загрузочную воронку; благодаря наклону барабана он перемещается в нем в осевом направлении к разгрузочной воронке.

На обжиг обычно поступает гипсовый щебень 10 - 20 и 25 - 35 мм. Фракция 0 - 10 мм после дополнительного помола идет на обжиг в варочном котле.

Обожженная гипсовая крупка поступает в расходные бункера шаровой мельницы или же направляется в бункер выдерживания. Обожженную крупку размалывают до остатка на сите № 02 не более 10 - 12 %.

Технологические процессы производства гипса с обжигом его во вращающихся печах непрерывные, и поэтому легко осуществить их автоматическое управление. Получать гипс по этому способу экономично.

Недостатком данной технологии является то, что для получения строительного гипса во вращающихся барабанах следует обжигать дробленый гипсовый камень с однородным размером частиц. В противном случае происходит неравномерный обжиг материала: мелкие зерна пережигаются, а часть крупных зерен остается в виде неразложившегося двугидрата.

Производство гипса в мельницах совмещенного помола и обжига. Применяют также способ поучения гипса, при котором совмещают в одном аппарате (мельнице) одновременно две операции - помол и обжиг. При этом способе в мельницу ( шаровую, шахтную или роликовую ) загружают гипсовый щебень (размер кусков гипса 50 - 60 мм) и подают горячие газы. Образовавшиеся в процессе помола мелкие частицы гипса уносятся потоком раскаленных газов, обжигаются, а затем проходят через циклоны и осаждаются в специальных емкостях.

Производственный цикл при получении гипсовых вяжущих в мельницах совмещенного помола и обжига самый короткий, а число агрегатов - минимальное. Достоинство таких установок - их компактность и высокая производительность.

Однако, несмотря на высокую температуру газа, наиболее крупные частицы вследствие кратковременности воздействия газов не успевают полностью дегидратироваться, а часть мелких частиц пережигается до растворимого ангидрита, что обусловливает быстроту схватывания и пониженную прочность гипса.

Производство строительного гипса обработкой паром под давлением. Во всех аппаратах, работающих при нормальном давлении и свободно сообщающихся с наружной атмосферой, в которых выделяющиеся при дегидратации двуводного гипса водяные пары свободно удаляются в атмосферу, получающийся продукт состоит преимущественно из β - модификации полугидрата. Для получения же высокопрочного строительного гипса, состоящего в основном из α - модификации полугидрата, служат установки, в которых гипс обрабатывают паром под давлением, а затем подвергают сушке.

Получить гипс путем обработки паром под давлением можно в различных аппаратах. В запарочном аппарате последовательно протекают процессы обработки материала паром под давлением и удаления выделившейся воды путем сушки. В аппарат подают дробленый гипсовый камень с размером кусков 0,015 - 0,04 м , обрабатывают его насыщенным паром под давлением 0,23 МПа и при температуре 124 °C в течение 5 - 8 ч. После этой обработки материал в аппарате немедленно продувают (сушат) горячими топочными газами с температурой 120 - 160 °C в течение 3 - 5 ч до тех пор, пока из выхлопной трубы не будет выходить относительно сухой воздух. Полученный материал подвергают помолу.

Недостатками описанного метода производства являются неравномерность сушки и резкий температурный перепад при сбросе давления. Это частично вызывает обратный процесс гидратации с образованием вторичного двугидрата, что делает гипс быстросхватывающимся. Кроме того, при этом способе производства образуется большое количество отходов мелочи гипсового камня, увеличиваются затраты топлива и электроэнергии, возникает необходимость устройства котельной для получения пара.

Производство строительного гипса варкой в жидких средах. Вследствие низкого коэффициента теплопередачи от газа к твердому телу при обжиге гипса требуется сравнительно повышенная температура и длительное нагревание, что приводит к неоднородности продукта обжига, который наряду с полугидратом содержит некоторое количество двугидрата (из - за недожога) и ангидрита (из - за пережога). В жидких средах температура распределяется равномерно, теплоотдача осуществляется более интенсивно, химические реакции и связанные с ними структурно - кристаллические изменения веществ протекают быстрее и более полно. Многие растворы кипят под атмосферным давлением при температурах выше температуры дегидратации гипса. Это устраняет необходимость применения повышенного давления и дает возможность получать строительный гипс варкой в открытых сосудах, где происходит перекристаллизация двуводного гипс в полуводный с выделением воды в жидком состоянии. Готовый продукт отличается большей однородностью (мономинеральностью), не содержит двугидрата и ангидрита и состоит преимущественно из α - полугидрата.

В качестве жидких сред могут применяться водные растворы ряда солей. Положительные результаты дает варка при температуре 105 - 130 °C в растворах хлористого кальция, хлористого магния, сернокислого магния и т.д. После варки в этих растворах осевший материал отфильтровывается и промывается до удаления следов солей. Затем материал сушится и размалывается [3, стр. 35].

Рассмотрев различные технологии производства строительного гипса, их достоинства и недостатки, температурные режимы в них и др., можно сделать вывод, что для производства строительного гипса Г3 при заданных исходных данных целесообразнее использовать технологию с применением варочных котлов.

5 ТЕХНОЛОГИЧЕСКАЯ СХЕМА

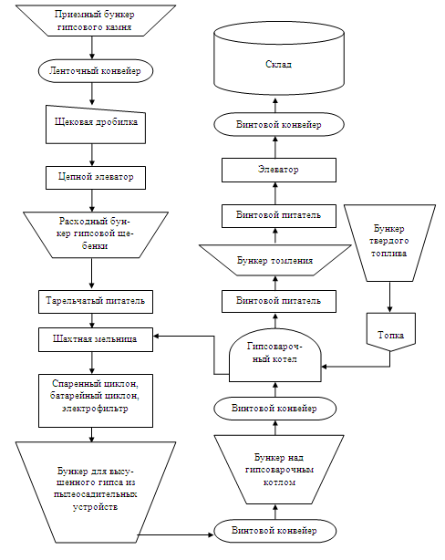
Рисунок 5 - Технологическая схема производства строительного гипса Г3 с применением варочных котлов периодического действия

6 ОПИСАНИЕ ВЫБРАННОЙ ТЕХНОЛОГИИ

В приемный бункер гипсовый камень доставляют обычно из рудников и карьеров в кусках и глыбах размером до 300 - 500 мм. Затем из приемного бункера гипсовый камень с помощью ленточного конвейера транспортируется в щековую дробилку для дробления гипсового камня до кусков размером 30 - 50 мм.

С помощью вертикального элеватора материал из щековой дробилки поступает в расходный бункер гипсовой щебенки. Помол влажного двуводного гипса затруднителен, поэтому на современных заводах эту операцию совмещают обычно с сушкой гипса. Для этого гипсовый камень в виде щебня размером до 3 - 4 см подается тарельчатым питателем в шахтную мельницу. Шахтная мельница состоит из быстроходной молотковой мельницы и расположенной над ней прямоугольной металлической шахты высотой 12 - 15 м. Для подсушки гипса из топок варочных котлов в мельницу подают горячие газы. Температура газов, поступающих в мельницу, 300 - 500 0С, а выходящих из мельницы - 85 - 105 0С.

Поскольку в мельницу непрерывно поступают горячие газы, процесс помола идет одновременно с сушкой материала, а также с некоторой его дегидратацией. Идущий вверх по шахте поток газа одновременно сушит, сепарирует и транспортирует измельчаемый порошок. В зависимости от желаемой тонкости помола гипса скорость движения газов в шахте поддерживается в пределах 3,5 - 6 м/с. Чем больше скорость потока, тем грубее помол, и наоборот. Этот поток газов уносит в пылеосадительную систему те фракции материала, которые способны удерживаться во взвешенном состоянии при данных скоростях потока. Более крупные частицы выпадают из потока на определенной высоте и возвращаются на дополнительный помол.

После выхода из мельницы газопылевую смесь направляют в систему пылеочистительных устройств, в которых из газового потока осаждается гипсовый порошок. От эффективности работы пылеосадительных устройств в значительной мере зависят санитарные условия на заводе и на прилегающей к нему территории, а также производственные потери. Поэтому на современных гипсовых заводах устанавливают многоступенчатые системы очистки.

На первой ступени улавливаются крупные частицы, на второй осаждаются тонкие фракции и на последней ступени газы очищаются от мельчайших частиц. На первой ступени применяют циклоны, на второй - циклоны и батарейные циклоны и для окончательной очистки - электрофильтры.

После сушки и помола гипс из пылеосадительных устройств поступает в бункер для высушенного гипса. Из бункера гипс с помощью винтового конвейера транспортируется в бункер над гипсоварочным котлом.

Из бункера над гипсоварочным котлом материал с помощью винтового конвейера поступает в гипсоварочный котел.

Обжигают гипс в котле следующим образом. Измельченный в порошок гипсовый камень загружают в предварительно разогретый котел при непрерывной работе мешалки. Загрузив первую порцию материала, ожидают появления признаков «кипения», после чего продолжают засыпку гипсового порошка постепенно, чтобы гипс был все время в кипящем состоянии, при котором он сохраняет хорошую подвижность. Сырой гипсовый порошок не обладает достаточной подвижностью, что затрудняет работу мешалки. Вся масса материала выдерживается в котле до прекращения «кипения» и появления «осадки», под которой понимают уменьшение в котле уровня материала после энергичного выделения химически связанной воды.

На некоторых заводах материал доводят до второго «кипения» и «осадки», которые отличаются меньшей интенсивностью. При выгрузке оставляют на дне котла слой гипса 0,05 - 0,06 м, после чего начинают очередную загрузку. Первое «кипение» гипсового порошка наблюдается при температуре 140 -150 °C и характеризуется в основном образованием полугидрата. Выдержка гипса во время варки в течение 3 - 4 ч при этой температуре способствует уменьшению водопотребности продукта и повышению его прочности. Второе «кипение» происходит при температуре 170 - 190 °C, при этом полугидрат полностью обезвоживается.

Полученный полуводный гипс винтовым питателем подается в бункер выдерживания, называемый иногда камерой томления. Томление (горячее магазинирование) улучшает качество строительного гипса, уменьшая водопотребность и увеличивая его прочность. Это основано главным образом на том, что оставшееся небольшое количество зерен двугидрата переходит в полугидрат за счет запаса тепла в материале. Под действием выделяющегося при этом пара обезвоженный гипс может гидратироваться и превратиться в полугидрат. Такое «выравнивание» качества материала в процессе вызревания весьма полезно. Бункер томления является и промежуточной емкостью, куда быстро выгружается из котла готовый гипс.

Из бункера выдерживания, после охлаждения, гипс винтовым питателем подается к элеватору, элеватором - на винтовой конвейер, а затем винтовым конвейером на склад. Длительное вылеживание полугидрата на складе также влияет на его строительные свойства, в частности при этом уменьшается водопотребность. В качестве склада в данном случае является железобетонный силос.

7 ФОНДЫ РАБОЧЕГО ВРЕМЕНИ

Т = Nntk1k2,

где N - количество рабочих дней в году; n - количество смен; t - количество часов в смену; k1 - коэффициент учитывающий простои связанные с текущим ремонтом оборудования; k1 = 0,9 … 0,95 для оборудования работающего с перерывами; k1 = 0,85 … 0,9 для оборудования работающего непрерывно; k2 - коэффициент учитывающий простои связанные с плановыми остановками на ремонт; k2= 0,9

. Приемное отделение:

N = 260, n = 2, t = 8, k1 = 0,95, k2 = 0,9

Т = = 3557 ч.

. Дробильное отделение:

N = 260, n = 2, t = 8, k1 = 0,95, k2 = 0,9

Т = = 3557 ч.

. Помольное отделение:

N = 365, n = 3, t = 8, k1 = 0,9, k2 = 0,9

Т = = 7096 ч.

. Обжиговое отделение:

N = 365, n = 3, t = 8, k1 = 0,9, k2 = 0,9

Т = = 7096 ч.

. Склад:

N = 365, n = 3, t = 8, k1 = 0,9, k2 = 0,9

Т = = 7096 ч.

8 МАТЕРИАЛЬНЫЙ БАЛАНС

Таблица 6 - Материальный баланс

Наименование операции

Ед. изм.

Плот- ность, кг/м3

По- тери, %

Производительность





В час

В смену

В сутки

В год

Склад

т

1300


6,34

50,72

152,16

45000


м3



4,88

39,02

117,06

34615,4

Транспортировка на склад винтовым конвейером

т

1300

0,5

6,37

50,96

152,88


м3



4,9

39,2

117,6

34789

Подача на винтовой конвейер элеватором

т

1300

0,5

6,41

51,28

153,84

45453


м3



4,93

39,45

118,35

34964

Транспортировка к элеватору винтовым питателем

т

1300

0,5

6,44

51,52

154,56

45681


м3



4,95

39,63

118,89

35139

Бункер томления

т

1300

0,5

6,47

51,76

155,28

45911


м3



4,98

39,82

119,46

35316

Подача в бункер винтовым питателем

т

1300

0,5

6,5

52

156

46142


м3



5

40

120

35494

Варка в гипсоварочном котле

т

1300

Гипс

8,01

64,08

192,24

56822


м3



6,16

49,29

147,87

43709

Подача в гипсоварочный котел винтовым конвейером

т

1400

0,5

8,05

64,4

193,2

57108


м3



5,75

46

138

40791,43

Бункер над гипсоварочным котлом

т

1400

0,5

8,08

64,64

193,92

57395


м3



5,77

46,17

138,51

40996

Подача в бункер винтовым конвейером

т

1400

0,5

8,13

65,04

195,12

57683


м3



5,81

46,46

139,38

41202

Бункер для высушенного гипса

т

1400

0,5

8,21

65,68

197,04

58264


м3



5,86

46,91

140,73

41617

Пылеосадительные устройства

т

1400

1,0

8,29

66,32

198,96

58853


м3



5,92

47,37

142,11

42038

Сушка и помол в шахтной мельнице

т

1400

2,0

8,46

67,68

203,04

60054


м3



6,04

48,34

145,02

42896

Подача в мельницу тарельчатым питателем

т

1300

0,3

8,49

67,92

203,76

60235


м3



6,53

52,25

156,75

46335

Расходный бункер гипсовой щебенки

т

1300

0,1

8,5

68

204

60295


м3



6,54

52,31

156,93

46381

Подача в бункер цепным элеватором

т

1300

0,3

17

136

272

60476


м3



13,07

104,6

209,2

46520

Щековая дробилка

т

1300

0,2

17,04

136,32

272,64

60597


м3



13,11

104,86

209,72

46613


Подача в дробилку ленточным конвейером

т

1300

0,1

17,05

136,43

272,86

60658


м3



13,12

104,95

209,9

46660

Приемный бункер гипсового камня

т

1300

0,1

17,07

136,56

273,12

60719


м3



13,13

105,05

210,1

46707


Обжиг в гипсоварочном котле

Дано: φ(CaSO4) = 2,18 %

mкон. = 46142 т

W = 4,23 %

Решение:

) Пусть 1000 кг - сырьё, тогда 21,8 кг - примеси CaSO4

- 21,8 = 978,2 кг

,8 х

CaSO4 · 2H2O → CaSO4 ∙ 0,5H2O + 1,5H2O

145

 кг

С учетом примесей: mготов.продукта = 824,6 + 21,8 = 846,4 кг

) 1000 кг сырья - 846,4 кг продукта

y кг сырья - 46142 т продукта

y = mсух. = 54516 т  С учетом влажности: W = 4,23 %

mсух. = 54516 т

mвл. =  · mсух. + mсух.

mвл. =  · 54516 + 54516 = 56822 т

9 ВЫБОР ТЕХНОЛОГИЧЕСКОГО ОБОРУДОВАНИЯ

Для гипсового завода с производительностью 45000 т/год требуется следующее оборудование.

,

где К - коэффициент использования оборудования; Nфакт - фактическая производительность; Nном - номинальная производительность.

Щековая дробилка СМД - 11 СМ - 166А):

Тип дробилки Со сложным движением щеки

Размер загрузочного отверстия, мм 250  900

Ширина разгрузочной щели, мм 20 - 80

Габаритные размеры, м:

длина 1,4

ширина 2,08

высота 1,23

Масса, т 5,1

Мощность электродвигателя, кВт 40

Производительность, м3/ч 18

Цепной элеватор Т-52:

Угол наклона, град. 90

Число цепей 2

Наибольшая высота подъема, м 18

Ковши:

емкость, л 2

ширина, мм 200

шаг, мм 300

Габаритные размеры, м:

длина 0,9

ширина 0,5

высота 19,5

Масса элеватора, т 2,8

Мощность электродвигателя, кВт 4,4

Производительность, м3/ч 20

Тарельчатый питатель СМ - 274:

Диаметр тарелки, м 1,0

Габаритные размеры, м:

длина 1,9

ширина 1,13

высота 1,7

Масса питателя, кг 850

Мощность электродвигателя, кВт 1

Производительность, м3/ч 9

Шахтная мельница СМД - 15 (СМ - 431):

Габаритные размеры, м:

длина 1,4

ширина 1,3

высота 1,2

Мощность электродвигателя, кВт 55

Производительность, т/ч 12

Циклон ССМ:

Диаметр циклона, м 3,46

Высота цилиндрической части, м 3,12

Высота конической части, м 3,39

Производительность, м3/ч 5

 2 шт.

Батарейный циклон

Тип циклона Вертикальный односекционный

Диаметр циклона, м 0,254

Число циклонов 42 =

Объем бункера, м3 2,5

Габаритные размеры, м:

длина 1,91

ширина 2,15

высота 6,8

Масса, кг 7500

Электрофильтр ДВПН-4-20

Площадь сечения активной зоны электрофильтра, м2 80

Габаритные размеры, м:

длина 17

ширина 6

высота 20

Масса, т 117,2

Мощность, кВт 48

Производительность, м3/с 120

Количество электрофильтров 5

Винтовой конвейер СТ - 90 :

Диаметр трубопровода, мм 90

Диаметр спирали, мм 68

Максимальная длина транспортера, м 25

Мощность электродвигателя, кВт 2,2

Производительность, м3/ч 7

Винтовой конвейер СТ - 90 :

Диаметр трубопровода, мм 90

Диаметр спирали, мм 68

Максимальная длина транспортера, м 25

Мощность электродвигателя, кВт 2,2

Производительность, м3/ч 7

Гипсоварочный котел:

Диаметр, м 4,6

Высота, м ≈ 4

Вместимость, м3 15

Винтовой питатель :

Диаметр винта, м 0,3

Шаг винта, м 0,24

Угловая скорость винта, об/мин 30

Коэффициент разрыхления и наполнения 0,25

Производительность, т/ч 10

Винтовой питатель :

Диаметр винта, м 0,3

Шаг винта, м 0,24

Угловая скорость винта, об/мин 30

Производительность, т/ч 10

Винтовой конвейер СТ - 90 :

Диаметр трубопровода, мм 90

Диаметр спирали, мм 68 Максимальная длина транспортера, м 25

Мощность электродвигателя, кВт 2,2

Производительность, м3/ч 7

10 РАСЧЕТ БУНКЕРОВ И СКЛАДА

Бункера


Приемный бункер гипсового камня:

a = 4000 мм

b = 3000 мм= 4000 мм1 = 2000 мм1 = 1000 мм1 = 2000 мм

V = 61 м3

Расходный бункер гипсовой щебенки:

a = 2000 мм= 3000 мм= 3500 мм1 = 1000 мм1 = 1000 мм

h1 = 2500 мм

V = 29 м3

Бункер для высушенного гипса из пылеосадительных устройств:

a = 2000 мм= 3000 мм= 3500 мм1 = 1000 мм1 = 1000 мм

h1 = 2500 мм

V = 29 м3

Бункер над гипсоварочным котлом:

a = 2000 мм= 3000 мм= 3500 мм1 = 1000 мм1 = 1000 мм

h1 = 2500 мм

V = 29 м3

Бункер томления:

a = 2000 мм= 2000 мм= 4000 мм1 = 1000 мм1 = 1000 мм

h1 = 3000 мм

V = 29 м3

Склад

 


Принимаем 2 склада:

h = 6000 мм

d = 7000 мм

V = 230 м3

 

11 РАСЧЕТ РАСХОДА ЭНЕРГОРЕСУРСОВ ТЕХНОЛОГИЧЕСКОГО ОБОРУДОВАНИЯ


где Wг - годовой расход электроэнергии; Tгi - годовой фонд чистого рабочего времени; Ni - номинальная мощность оборудования

Щековая дробилка: Wг = 40  3557 = 142280 кВтч

Шахтная мельница: Wг = 55  7096 = 390280 кВтч

Транспортное оборудование:

Цепной элеватор: Wг = 4,4  3557 = 15650,8 кВтч

Тарельчатый питатель: Wг = 1  7096 = 7096 кВтч

Винтовой конвейер: 3  Wг = 3 2,2  7096 = 46833,6 кВтч

Электрофильтр: Wг = 240  7096 = 1703040 кВтч

= 2305180,4 кВтч

12 ОХРАНА ТРУДА НА ГИПСОВЫХ ЗАВОДАХ

При проектировании, строительстве и эксплуатации новых и реконструкции действующих предприятий по производству строительного гипса и других вяжущих следует руководствоваться «Санитарными нормами промышленных предприятий» и «Правилами по технике безопасности в гипсовой промышленности».

При производстве гипса и изделий из него неблагоприятные условия труда чаще всего обусловливаются:

· повышенной концентрацией пыли и влаги в воздухе помещений;

·        недостаточной тепловой изоляцией печей, варочных котлов, сушильных барабанов, а также выбиванием дымовых газов в помещение, что может привести к ожогам и отравлению;

·        ненадежным ограждением вращающихся частей отдельных аппаратов и механизмов, а также лестниц, приямков и т. п.

Для борьбы с пылью необходимо все технологическое и транспортное оборудование, в котором образуется пыль, заключать в герметические сплошные металлические и другие кожухи с плотно закрываемыми смотровыми и ремонтными люками, дверцами и другими отверстиями. В местах образования пыли и газов следует устраивать помимо общей вентиляции местную аспирацию для удаления пыли и газов непосредственно из точек их образования. Паропроводящие трубы из варочных котлов, сушильных барабанов и др. надо присоединять к пылеосадительной системе для улавливания пыли. Очищать дымовые газы, воздух следует в наиболее эффективных пылеосадительных устройствах, в частности в электрофильтрах, гарантирующих очистку газов от пыли не менее чем на 98%.

Общая и местная вентиляционные системы должны обеспечивать надлежащее санитарно-гигиеническое состояние производственных помещений. При этом допустимая концентрация пыли и токсических газов в воздухе не должна превышать (мг/м3) [Волженский, стр. 44]:

для пыли, содержащей: 10 - 70 % кварца 2

до 10 % кварца 5

для цемента, гипса, глин, известняков, не содержащих кварца 6

для угольной пыли 10

для окиси углерода 0,02

для сероводорода 0,01

Для улучшения санитарных условий работы на гипсовых и других заводах вяжущих веществ особое значение имеют замена механического транспорта пневматическим, а также применение для очистки запыленного воздуха электрофильтров и герметизация пылящего оборудования.

Все вращающиеся части приводов и других механизмов следует надежно ограждать. На заводах должна быть звуковая или световая сигнализация, предупреждающая обслуживающий персонал о пуске того или иного оборудования, а также о неполадках на отдельных технологических переделах, способных вызвать аварии. Все токопроводящие части (внутренняя проводка, рубильники и т. д.) должны быть изолированы, а металлические части механизмов и аппаратов заземлены на случай повреждения изоляции. Создание здоровых и безопасных условий труда должно обеспечиваться также дальнейшим совершенствованием технологии, полной механизацией и автоматизацией всех производственных процессов.

камень твердение строительный гипс

ЗАКЛЮЧЕНИЕ

В данном курсовом проекте рассчитан гипсовый завод с производительностью 45000 т/год.

Для этого завода выбрана технологическая схема с применением гипсоварочного котла, в которой используется следующее оборудование: щековая дробилки, шахтная мельница, гипсоварочный котел, пылеосадительные устройства - спареный циклон, батарейный циклон, электрофильтр, цепной элеватор, винтовые конвейеры; тарельчатый и винтовой питатели.

Завод с такой производительностью ежегодно потребляет 2305180,4 кВтч электроэнергии и 60719 т/год исходного продукта.

СПИСОК ЛИТЕРАТУРЫ

1. Бутт Ю. М., Сычев М.М., Тимашев В.В. Химическая технология вяжущих материалов: Учебник для вузов/ Под ред. Тимашева В.В. - М.: Высш. школа, 1980. - 472 с., ил.

. Волженский А.В. Минеральные вяжущие вещества: (технология и свойства). Учебник для вузов. - М.: Стройиздат, 1979. - 476 с.

. Вяжущие материалы. А.А. Пащенко, В.П. Сербин, Е.А. Старчевская. Издательское объединение «Вища школа», 1975. - 444с.

. Гипсовые материалы и изделия (производство и применение). Справочник. Под общей ред. А.В. Ферронской. - М.: Издательство АСВ, 488 с., с ил.

. Ильевич А. П. Машины и оборудование для заводов по производству керамики и огнеупоров: Учебник для вузов. - М.: Высш. шк., 1979. - 344с.

. Спиваковский А.О., Дьячков В.К. Транспортирующие машины: Учеб. пособие для машиностроительных вузов, - 3-е изд., перераб. - М.: Машиностроение, 1983. - 487 с., ил.

. Строительные материалы: Справочник/ А.С. Болдырев, П.П. Золотов, А.Н. Люсов и др.; Под ред. А.С. Болдырева, П.П. Золотова. - М.: Стройиздат, 1989. - 567 с.: ил.