Материал: Організація роботи виробничих підрозділів автотранспортного підприємства

Внимание! Если размещение файла нарушает Ваши авторские права, то обязательно сообщите нам

Організація роботи виробничих підрозділів автотранспортного підприємства

Зміст

Вступ

. Загальний розділ

.1 Технічна характеристика об’єкту обслуговування

.2 Режим роботи виробничих підрозділів автотранспортного підприємства

.3 Призначення і склад робіт в проектованому підрозділі

. Технологічний розділ

.1 Розрахунок виробничої програми

.2 Визначення загальної річної трудомісткості робіт в виробничому підрозділі

.3 Розрахунок кількості робітників виробничого підрозділу

.4 Розрахунок і підбір обладнання

.5 Визначення площі підрозділу

.6 Опис і обґрунтування плану підрозділу

.7 Розробка виробничого процесу в підрозділі

. Організаційні підрозділи

.1 Організація робочих місць в проектованому підрозділі

.2 Умови праці в проектованому підрозділі

.3 Режим праці і відпочинку

.4 Виробнича естетика

. Вимоги охорони праці в проектованому підрозділі

. Конструкторський розділ

.1 Обґрунтування необхідності розробки конструкції

.2 Призначення, будова і робота конструкції

. Показники проекту

Перелік використаних джерел

Вступ

Основними напрямками технічної політики в усіх галузях народного господарства є максимальне використання безвідходних та ресурсозберігаючих технологій, залучення в господарську сферу вторинних матеріальних та паливно-енергетичних ресурсів, задоволення потреб в запасних частинах до автомобілів та обладнання, нових матеріалів, покращення якості виконання ремонтних робіт. У виробництві, пов’язаному з ремонтом автомобілів та інших машин більше 50 відсотків робіт припадає на відновлення спрацьованих та пошкоджених деталей.

Деталі автомобіля можуть бути використані вдруге тільки після їх відновлення або ремонту. Відновлення деталей є вагомим резервом економії суспільної праці, фінансових ресурсів та дефіцитних матеріалів. Важливо, що при цьому заготовками є вже готові вироби, що мають деяке незначне спрацювання робочої поверхні, втрату правильної геометричної форми та специфічні дефекти. При механічній обробці заготовок витрати на матеріали і роботу значно нижчі при їх відновленні, ніж при їх виготовленні.

В цьому полягає основа економічної ефективності відновлення деталей автомобілів. Відновлення спрацьованих деталей економічно вигідне для економіки України. Воно дозволяє зекономити дефіцитні матеріали та витрачену працю за рахунок вторинного використання виробів і сприяє скороченню витрат як при ремонті, так і при експлуатації автомобілів. При застосуванні сучасних методів відновлення деталей, вони за своїми механічними показниками і ресурсами не лише поступаються новим виробам, а й переважають їх. У зв’язку з цим відновлення спрацьованих деталей дозволяє одержати значний ефект.

Необхідність структурної перебудови економіки України вимагає перебудови авторемонтних підприємств. Вдосконалення організації і технології капітального ремонту агрегатів, вузлів та деталей , підвищення якості і зниження собівартості продукції - ось що є найважливішою задачею авторемонтного виробництва (АРВ). За рахунок зниження цін на послуги АРВ стане вигідніше ремонтувати деталі, агрегати ніж купувати їх новими.

Капітальний ремонт агрегатів та окремих запасних частин на сьогоднішній день практикується, як на базі авторемонтних заводів, так і приватними підприємствами, тому що відновлення деталей є вагомим резервом економії суспільної праці, фінансових ресурсів та дефіцитних матеріалів. Собівартість відновлення переважної більшості деталей не перевищує, як правило, 60% нових деталей.

Зараз авторемонтні підприємства налагоджують зв’язки з автотранспортними підприємствами.

Створюються малі підприємства, які займаються ремонтом окремих деталей автомобіля.

Вдосконалення авторемонтного виробництва здійснюється по наступним основним напрямкам: поглиблення подетальної і технологічної централізації; покращення організації робочих місць; впровадження прогресивних технологічних процесів; механізації і автоматизації основних, допоміжних і обслуговуючих процесів ремонту автомобілів, використання прогресивних методів організації та оплати праці; вдосконалення системи управління виробництвом; покращення матеріально-технічного забезпечення виробництва.

В деяких випадках при застосуванні нових технологій механічні показники та якість відремонтованої деталі вищі ніж нової .

Таким чином, при правильній організації праці та використанні передових технологій, ремонтне виробництво можна розцінювати як ресурсозберігаюче, яке дає можливість поповнювати ринок дефіцитними запасними частинами.

Постійне вдосконалення організації та технології капітального ремонту, підвищення якості і зниження трудових та фінансових затрат є важливим і першочерговими задачами авторемонтного виробництва і підприємств, що займаються ремонтом ДТЗ.

1. Загальний розділ

.1      Технічна характеристика об’єкту обслуговування

Таблиця 1.1 Технічна характеристика автомобіля КрАЗ 6510

Вантажні характеристики

Маса спорядженого автомобіля,кг

11300

Навантаження на шини переднього моста,кг

4500

Навантаження на шини візка,кг

6800

Повна маса автомобіля

24900

Вантажопідємнісьть, кг

13500

Об’єм платформи м3

8

Технічні характеристики

Двигун

ЯМЗ-238М2 дизель без турбонадуву

Число і розміщення циліндрів

V-8

Діаметр і хід, мм

130-140

Робочий об’єм, л

14,86

Потужність кВт(к.с)при 2100мин-1

176(240)

Максимальний крутний момент двигуна1250-1450мин-1, Н*м\кгс*м

883/90

Потужність при 2100хв-1, кВт\к.с

170\232

Максимальний крутний момент при 1200хв-1 Н*м/кг*м

885/87

Трансмісія

Колісна формула

6*4

Зчеплення

Дводискове, сухе,фракційного типу,привід гідропневматичний

Коробка передач

механічна

Кількість передач

5

Передавальні числа коробки передач

5.25; 2.90; 1.57; 1.00; 0.66;

Задній хід

5.48;

Головна передача

Мости центральні двохступеневі, одношвидкісні

Передавальне число головної передачі

8.21;

Передавальне число роздавальної коробки

вища передача

0.95

нижча передача

2.28

Підвіска

Тип передньої підвіски

Залежна,збалансована з гідравлічними амортизаторами

Тип задньої підвіски

Залежна,збалансована на ресорах

Рульовий механізм

Гвинт-гайка-рейка-шестерня,механічний гідро підсилювач,передавальне число -23.6

Електрообладнання

Електрообладнання

З номінальною напругою 24В

Генератор

Г-288Е,змінного струму

Стартер

25.3708,чотирьох полюсний,з електромагнітним реле

Акумуляторна батарея

Дві батареї 6СТ-190А,(ємність190А*год)

Експлуатаційні показники

Об’єм паливного бака л.

165

Максимальна швидкість км/год

80

Розхід палива л/100км

33,0

Радіус повороту м.

12,0

Колеса

Без дискові з нерозрізаним обідом 216В-508(5.8-20)

Шини

12.00R20(300R508)

Заправочні ємності

система охолодження двигуна л.

39

Система змащування двигуна л.

32

Картер коробки передач л.

6,0

Картер роздавальної коробки л.

11,7

Картер мостів л.

13,1 в (кожний)

Кузов

Тип кузова

Самоскид

Тип кабіни

3-х місна

Габаритні розміри

Довжина автомобіля мм.

8350

Ширина автомобіля мм.

2950

Висота автомобіля мм.

2910


.2 Режим роботи виробничих підрозділів автотранспортного підприємства

Дні роботи виробничих підрозділів ТО і ПР рекомендується приймати за наступними вимогами:

дні роботи зони ЩО в році залежать від кількості днів роботи автомобілів в році;

випуск та повернення автомобілів (робота КТП) залежить від кількості днів роботи автомобілів в році;

дні роботи зон ТО і ПР, а також виробничих дільниць ПР, рекомендується приймати по п’ятиденному робочу тижні.

Таблиця 1.2 - Режим роботи виробничих підрозділів АТП

Назва підрозділів

Д РРП

Період роботи на протязі доби



3-я зміна

1-а зміна

2-зміна



1

2

3

4

5

6

7

8

9

10

11

12

13

14

15

16

17

18

19

20

21

22

23

24

Випуск автомобілів

305








X

X

X















Робота на лінії

305










X

X

X

X


X

X

X

X







Повернення автомобілів

305


















X

X

X





Зона ТО - 1

255

X

X

X

X
















X

X

X

X


Зона ПР

255










X

X

X

X


X

X

X

X







Зона ЩО

305

X

X

X

X
















X

X

X

X


Зона ТО - 2

255









X

X

X

X


X

X

X

X








Виробничі відділення

255









X

X

X

X


X

X

X

X








Моторна дільниця

255









X

X

X

X


X

X

X

X









де ДРРП - дні роботи виробничих підрозділів ТО і ПР в році, дн.

.3 Призначення і склад робіт в проектованому підрозділі

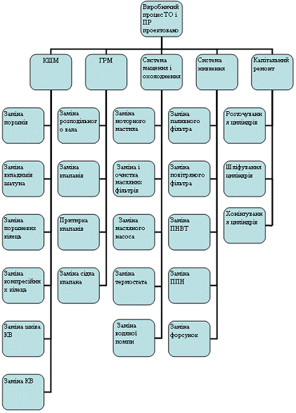
Моторна дільниця призначена для виконання ПР і КР двигуна ЯМЗ - 238 М2, які поступають із зони ПР.

На дільниці пропонується виконувати наступний перелік робіт:

• Система мащення:

Заміна моторного мастила;

Заміна і очистка масляних фільтрів;

Перевірка, заміна масляного насоса;

• Система охолодження:

Заміна водяної помпи;

Заміна термостата;

• Система живлення:

Заміна паливного фільтра;

Очистка або заміна повітряного фільтра;

Заміна ПНВТ;

Заміна ППН;

Заміна форсунок;

• Склад виконуваних робіт по ГРМ:

Регулювання теплових зазорів ГРМ;

Заміна штовхачів і їх втулок, штанг, деталей привода газорозподільних механізмів, клапанів, пружин різного призначення;

• Склад виконуваних робіт по КШМ:

Заміна поршневих кілець, поршнів, поршневих пальців, вкладишів шатунних і корінних підшипників а також притирні, ремонтні і контрольні роботи.

Крім того у моторному відділенні виконуватиметься розточення, шліфування та хонінгування циліндрів двигуна, шліфування колінчастого вала, кулачкового вала, шліфування клапанів і клапанних сідел, відновлення різьбових отворів.

трудомісткість автомобіль ремонт підшипник

2. Технологічний розділ

.1 Розрахунок виробничої програми

Таблиця 2.1 - Вихідні нормативи по ТО і ремонту

 

Марка автомобіля

Періодичність, км

Пробіг до КР

Простій в ТО і ПР

Простій в КР, Дкрв

Трудомісткість, люд - год

 


ТО-1

ТО-2




ЩО

ТО-1

ТО-2

ПР на 1000км


L

L

Lкрв

dторв

Дкрв

tшов

t

t

tпрв

 

КрАЗ 6510

4000

16000

300000

0,53

-

0,55

4,04

16,91

7,13

 


де      L - нормативна періодичність ТО - 1,км;       [ 1,.33] - нормативна періодичність ТО - 2,км;  [1,.33] крв - нормативний пробіг до капітального ремонту,км;  [1,.34]торв - тривалість простою рухомого складу при ТО і ПР, дн/1000км; [1,.34]щов - нормативна трудомісткість ЩО, люд-год;                  [1,.32] - нормативна трудоміскість ТО - 1, люд-год;              [1,.3 2] - нормативна трудоміскість ТО - 2, люд-год;             [1,.3 2]прв - нормативна трудомісткість ПР, люд-год/1000км;  [1,.3 2]

Прийняті коефіцієнти коректування нормативів

Прийняті коефіцієнти коректування нормативів наведені в таблиці 2.2.

Таблиця 2.2 - Прийняті коефіцієнти коректування нормативів

Коефіцієнти

Значення коефіцієнтів коректування


Періодичності

Простоїв в ТО і ПР

Трудомісткості


ТО

КР


ТО

ПР

К1

0,9

0,9

-

-

1,1

К2

-

0,85

-

1,15

1,15

К3

1,0

1,1

-

-

0,9

К4

-

-

-

0,7

К4/

-

-

0,7

-

-

К5

-

-

-

1,05

1,05


де К1 - коефіцієнт, що враховує категорії умов експлуатації; [1,.34]

К2 - коефіцієнт, що враховує модифікації рухомого складу і організації його роботи ; [1,.35]

К3 - коефіцієнт природно-кліматичних умов експлуатації рухомого складу;  [1,.35] 

К4 - коефіцієнт коректування нормативів питомої трудомісткості ПР; [1,. 35]

К4/ - коефіцієнт тривалості простою в ТО і ремонті в залежності від пробігу з початку експлуатації;  [1,.35]

К5 - коефіцієнт, що враховує кількість технологічно сумісних груп рухомого складу. [1,.36]

Розрахунок прийнятих нормативів по ТО і ремонту

Розрахунок періодичності до ТО - 1

Нормативна періодичність до ТО - 1 , км, обчислюється за формулою

 (2.1)

- нормативна періодичність ТО - 1,км;

К1 - коефіцієнт, що враховує категорії умов експлуатації;

К3 - коефіцієнт природно-кліматичних умов експлуатації рухомого складу; 

Розрахункова кратність пробігу до ТО - 1 , обчислюється за формулою

,   (2.2)

- нормативна періодичність до ТО-1, км;

- середньодобовий пробіг рухомого складу ; 

Приймаємо - ціле число.

Прийнята періодичність до ТО - 1 , км, обчислюється за формулою

. (2.3) 

- середньодобовий пробіг рухомого складу

- розрахункова кратність пробігу до ТО - 1

Розрахунок періодичності до ТО-2

Нормативна періодичність до ТО - 2 , км, обчислюється за формулою

 (2.4)

- нормативна періодичність ТО - 2,км;

К1 - коефіцієнт, що враховує категорії умов експлуатації;

К3 - коефіцієнт природно-кліматичних умов експлуатації рухомого складу;

Розрахункова кратність пробігу до ТО - 2 , обчислюється за формулою

, (2.5)

- нормативна періодичність до ТО - 2

- прийнята періодичність до ТО -1, км

Приймаємо  - ціле число.

Прийнята періодичність до ТО - 2 , км, обчислюється за формулою

. (2.6)

- прийнята періодичність до ТО -1, км

 - розрахункова кратність пробігу до ТО - 2

Розрахунок пробігу до капітального ремонту

Нормативний пробіг до капітального ремонту , км, обчислюється за формулою

     (2.7)

крв - нормативний пробіг до капітального ремонту,км;

К1 - коефіцієнт, що враховує категорії умов експлуатації;

К2 - коефіцієнт, що враховує модифікації рухомого складу і організації;

К3 - коефіцієнт природно-кліматичних умов експлуатації рухомого

 

Розрахункова кратність пробігу ТО - 2 до пробігу капітального ремонту , обчислюється за формулою

  (2.8)

- нормативний пробіг до капітального ремонту;

- прийнята періодичність до ТО - 2;

Приймаємо - ціле число.

Прийнятий пробіг до капітального ремонту (ресурс) автомобіля , км, обчислюється за формулою

,  (2.9)

- розрахункова кратність пробігу ТО - 2 до пробігу капітального ремонту

- прийнята періодичність до ТО - 2; 

Нормативний простій автомобіля в ТО і ПР , , обчислюється за формулою

.  (2.10)

торв - тривалість простою рухомого складу при ТО і ПР, дн/1000км;

К4/ - коефіцієнт тривалості простою в ТО і ремонті в залежності від пробігу з початку експлуатації;

Розрахунок нормативів трудомісткості ТО і ПР

Розрахунок нормативів трудомісткості ТО і ПР проводимо табличним методом.

Таблиця 2.3 - Розрахунок нормативів трудомісткості ТО і ПР

Вид дій

Розрахункова формула і розрахунок

ЩО

  (2.11)   

ТО-1

  (2.12)   

ТО-2

  (2.13)  

СО

  (2.14)

ПР

  (2.15)  


Прийняті до розрахунку основні нормативи по ТО і ПР автомобіля.

Прийняті до розрахунку основні нормативи по ТО і ПР автомобіля наведено в таблиці 2.4.

Таблиця 2.4 - Прийняті до розрахунку нормативи

Марка автомобіля

Lсд

L1

L2

Lкр

dтор

Дкр

tщо, люд- год

t1, люд- год

t2, люд- год

tсо, люд- год

tпр, люд- год

КрАЗ 6510

174

3654

14616

248472

0,371

-

0,63

4,88

20,42

4,084

5,96


Розрахунок загального річного пробігу автомобілів

Кількість днів експлуатації автомобіля за експлуатаційний цикл , дн., обчислюється за формулою

 .  (2.16)

- прийнятий пробіг до капітального ремонту (ресурс) автомобіля км;

- середньодобовий пробіг рухомого складу

Кількість днів простою автомобіля за експлуатаційний цикл , дн., обчислюється за формулою     

,          (2.17)

- прийнятий пробіг до капітального ремонту (ресурс) автомобіля км;

dтор - нормативний простій автомобіля в ТО і ПР

де Кв - коефіцієнт виконаних ТО і ПР в експлуатаційний час, який залежить від режимів роботи виробничих підрозділів, Кв=1.

Коефіцієнт технічної готовності рухомого складу , обчислюється за формулою        

. (2.18)

- кількість днів експлуатації автомобіля за експлуатаційний цикл , дн;

- кількість днів простою автомобіля за експлуатаційний цикл , дн

 

Коефіцієнт випуску рухомого складу  обчислюється за формулою

 (2.19)

 - дні роботи автомобілів в році, дн;

 - кількість календарних днів в році, дн;

- коефіцієнт технічної готовності рухомого складу;

        

Загальний річний пробіг автомобілів , км, обчислюється за формулою

  (2.20)

- середньодобовий пробіг рухомого складу

 - кількість календарних днів в році, дн;

 - коефіцієнт випуску рухомого складу;

 - інвентарна кількість автомобілів;

Розрахунок кількості дій за рік для всього АТП

Розрахунок кількості дій для всього АТП за рік проводимо табличним методом.

Таблиця 2.5 - Річна кількість ТО для всього АТП

Вид дій

Розрахункова формула і розрахунок

КР

  (2.21)

ТО-2

  (2.22)

СО

  (2.23)

ТО-1

  (2.24)

ЩО

  (2.25)


Розрахунок кількості ТО за зміну

Розрахунок кількості ТО за зміну проводимо табличним методом

Таблиця 2.6 - Кількість ТО за зміну

Вид дій

Розрахункова формула і розрахунок

ТО-2

  (2.26)

ТО-1

  (2.27)

ЩО

  (2.28)


  (2.29)


Вибір методів організації технологічного процесу ТО автомобіля

В сучасних АТП застосовують два методи організації технологічних процесів ТО автомобілів - методи універсальних та спеціалізованих постів.

При методі спеціалізованих постів весь об’єм робіт даного ТО виконується на декількох спеціалізованих (по агрегатах, вузлах, видах робіт) постах. Метод спеціалізованих постів найбільш прогресивний, оскільки при такому методі підвищується продуктивність праці.

Рекомендації по вибору методів ТО автомобілів:

1)      ЩО (мийка і сушка автомобіля) приймається потоковим методом на механізованих установках при кількості ЩО за годину - 15-30 авт/год. При меншій кількості приймається метод універсальних постів з ручною шланговою або частково механізованою мийкою.

)        ТО-1 і ТО-2 виконуються потоковим методом при кількості ТО за зміну не менше: для ТО-1 - 12-15 обслуговувань, для ТО-2 - 4-6 обслуговувань. Менше з вказаних значень для автомобілів з більш високою трудомісткістю ТО. При кількості ТО за зміну меншій вищевказаного приймається метод універсальних постів, як правило з відокремленням мастильних робіт на окремий пост.

Прийняті методи організації технологічного процесу наведено в таблиці 2.7.

Таблиця 2.7- Прийняті методи організації технологічного процесу

Вид дій

Прийнятий метод

Обґрунтування прийнятого методу

ЩО

універсальних постів

Nщог 13 < 15-30 авт./год.

ТО-1

універсальних постів

N1зм 5 < 12-15 обслуговувань

ТО-2

універсальних постів

N2зм 2 < 4-6 обслуговувань


Розрахунок кількості СО поєднаних з ТО1 і ТО2

Кількість СО поєднаних з ТО2 , обчислюється за формулою

 (2.30)

де  - прийнятий період виконання СО  днів.

Кількість СО поєднаних з ТО1 , обчислюється за формулою

.        (2.31)

Розрахунок нормативних річних трудомісткостей по ТО і ПР

Розрахунок річної трудомісткості ТО для всього автопідприємства проводимо табличним методом.

Таблиця 2.8- Річна трудомісткість ТО для всього автопідприємства

Вид дій

Розрахункова формула і розрахунок

ЩО

  (2.32)

ТО-1

  (2.33)

ТО-2

  (2.34)

СО

  (2.35)

ПР

  (2.36)

ТО і ПР

  (2.37)


Трудомісткість СО при ТО1, обчислюється за формулою

                       (2.38)

Трудомісткість СО при ТО2, обчислюється за формулою

 (2.39)

Трудомісткість ПР при ТО1, обчислюється за формулою

 (2.40)

де  - відсоток трудомісткості супутнього ПР, який виконується при ТО1  [2,с.79] 

Трудомісткість ПР при ТО2, обчислюється за формулою

          (2.41)

де  - відсоток трудомісткості супутнього ПР, який виконується при ТО2  [1,с.79] 

.2 Визначення загальної річної трудомісткості робіт в виробничому підрозділі

Трудомісткість робіт в виробничому підрозділі , обчислюється за формулою

,         (2.43)

де Т(пр) - загальна річна трудомісткість ПР

Впос - відсоток трудомісткості, який виконується в виробничому підрозділі [1, с.36]

Загальна трудомісткість робіт в виробничому підрозділі , обчислюється за формулою

     (2.44)


2.3 Розрахунок кількості робітників виробничого підрозділу

Штатна кількість працівників  обчислюється за формулою

   (2.45)

де  - річний обсяг робіт на дільниці, зоні, посту,  (за формулою 2.44);

 - річний ефективний фонд часу робітника,  [1. с.38].

Отриману кількість робітників необхідно розподілити по розрядах в табличній формі, враховуючи інтервал розрядів.

Таблиця 2.9 - Розподіл штатних робітників по розрядах

Всього

По розрядах

Фактичний середній розряд



1

2

3

4

5

6



2




2



3,9

4


де - середній розряд робітників при ТО і ПР автомобілів [2,с. 290]. ф - фактичний середній розряд

 (2.46)

.4 Розрахунок і підбір обладнання

При складанні відомості технологічного обладнання для проектованого підрозділу рекомендується все обладнання поділити на чотири групи (в залежності від його призначення) та записувати в такій послідовності:

1. Підйомно - транспортне і підйомно-оглядове обладнання;

. Основне технологічне обладнання і прилади;

. Організаційна оснастка і допоміжне обладнання;

. Пристрої та інструменти.

Таблиця 2.10 - Відомість технологічного обладнання проектованого підрозділу

Ч.ч.

Номер на плані

Обладнання, прилади, пристрої, інструмент

Модель, тип

Кіл-ть од.

Габаритні розміри, мм

Площа, м2

Потужність, кВт







Одиниці

Загальна


Підйомно - транспортне і підйомно оглядове обладнання

1

7

Кран-балка електрична, канатна

SD 30 RAV

1

-

-

-

3,6

Основне технологічне обладнання і прилади

2

1

Стенд для ремонту двигунів

R 11 RAV Італія

1

900Ч1630

1,467

1,467

-

3

3

Установка для миття деталей, вузлів і агрегатів

Karcher HDS 801-4E-24KW

1

1200Ч1500

1,8

1,8

36

4

8

Стенд для розбирання і збирання головок блоків циліндрів

ОПР-1071

1

1060Ч620

0,6572

0,6572

-

5

21

Компресор

MIOL 81-191

1

1200Ч600

0,72

0,72

8

6

13

Прес електро- гідравлічний

TY20005

1

1700Ч500

0,85

0,85

2,2

7

-

Пристрій для притирання клапанів

Р-177

-

-

-

0,18

8

-

Пристрій для шліфування клапанних гнізд

Р-176М

1

-

-

-

0,18

9

17

Заточувальний верстат

3E642E

1

920Ч650

0,598

0,598

0,37

10

16

Верстат для шліфування колінчастого вала

3С130В

1

2000Ч1500

3

3

13

11

14

Верстат для розточування циліндрів двигуна

Р-141

1

1200Ч700

0,84

0,84

3

12

6

Верстат для шліфування клапанів

Р-186

1

550Ч430

0,2365

0,2365

0,25

13

15

Верстат для хонінгування циліндрів двигуна

3Г833

1

1205Ч1180

1,4219

1,4219

4,4

14

4

Установка для заміни масла

3181 Flexbimek

1

500Ч400

0,2

0,2

7

Організаційна оснастка і допоміжне обладнання

15

9

Верстак слюсарний двотумбовий

ШП-17-05

2

1500Ч700

1,05

2,1

-

16

18

Шафа інструментальна

08.3004 Hicdoor

1

950Ч600

0,57

0,57

-

17

19

Шафа для зберігання деталей ШПГ і ГРМ


1

1000Ч700

0,7

0,7

-

18

12

Стелаж для інструментів і деталей

ГАРО 05.5.2000-500

2

1000Ч400

0,4

0,8

-

19

22

Візок інструментальний

UNBR3007

2

700Ч500

0,35

0,7

-

20

20

Шафа для одягу


2

1000Ч600

0,6

1,2

-

21

5

Стіл для дефектації

ОРГ - 1468-0 1-090А

1

2000Ч800

1,6

1,6

-

22

10

Лещата слюсарні

ТСС-140

2

-

-

-

-

23

2

Умивальник

Cersanit

1

400400-




24

11

Смітник


1

400Ч400

0,16

0,16

-

Пристрої та інструменти

25

-

Ключ динамометричний

USAG-810-200

1

-

-

-

-

26

-

Знімач гідравлічний

BALDUR

1

-

-

-

-

27

-

Знімач сальників КВ

ССКХ

1

-

-

-

-

28

-

Кліщі для установки поршневих кілець

FORCE 62302 F

1

-

-

-

-

29


Пістолет для обдуву стиснутим повітрям

7003 Fini

1

-

-

-

-

30


Гайковерт

АТ770 Snap-on

2

-

-

-

-

31

-

Комплект для ремонту головки блока

ГАРО-3

1

-

-

-

-

32

-

Хон для розточки циліндрів

FORCE 9G0902 F

1

-

-

-

-

33

-

Комплект для ремонту сідел клапанів

Neway

1

-

-

-

-

34

-

Комплект вимірювального інструменту

ГАРО-4

1

-

-

-

-

35

-

Набір щупів із подвійною шкалою

FB333O

1

-

-

-

-

36

-

Комплект мідних прокладок і болтів

Toptul 2019

1

-

-

-

-

37

-

Комплект інструментів

FORCE 41421

1

-

-

-

-

38

-

Набір головок

MASTER TOOL 78-5111

1

-

-

-

-

39

-

Набір для відновлення отворів для свічок

FORCE 64101 F

1

-

-

-

-

40

-

Розсухарювач клапанів

1238JTC

1

-

-

-

-

41

-

Комплект мітчиків і плашок

UNX110

1

-

-

-

-

42

-

Комплект зенкерів

ШАРМАСТ

1

-

-

-

-

43

-

Запресовка поршневого пальця універсальна

ЗППУН

1

-

-

-

-

2.5 Визначення площі підрозділу

Для розрахунку площі виробничих приміщень використовуємо аналітичний (приблизний) метод - за питомою площею, яка припадає на один автомобіль, одиницю обладнання або одного робітника.

Площа виробничої дільниці ПР обчислюється за формулою

     (2.47)       

де - сумарна площа виробничого обладнання, ;

- коефіцієнт щільності розташування обладнання [1, додаток 30].

.6 Опис і обґрунтування плану підрозділу

Моторна дільниця розташована в приміщенні розмірами 9Ч10, межує з агрегатною дільницею та із зоною ТО і ПР. Ширина двостулкових дверей 3000 мм., висота 2400 мм. На дільниці 1 вікно розмірами 4000 мм, і 2 вікна розмірами 3000 мм. Товщина стін становить - несучої 640 мм., розділової перегородки 240 мм.

У лівій частині посередині дільниці розташований стенд для ремонту двигунів вантажопідйомністю 1200 кг, ліворуч від стенда встановлена мийна установка, вага деталей, які завантажуються, 250 кг., праворуч мийної установки розташований стіл для дефектації деталей з верстатом для шліфування клапанів. Для транспортування двигунів посередині дільниці встановлена кран - балка електрична канатна вантажопідйомність 2 т. Позаду від стола дефекації розміщено стенд для розбирання та збирання ГБЦ, за стендом під вікном розташований верстак з лещатами,а правіше стенда розташований прес-електрогідравлічний, за пресом встановлено ще один верстак з лещатами, а правіше від нього встановлено верстат для розточування циліндрів двигуна. Правіше від преса розміщено верстат для хонінгування циліндрів двигуна,а з права нього біля стіни установлено заточувальний верстат і позаду нього верстат для шліфування колінчастого вала.

2.7 Розробка виробничого процесу в підрозділі

Виробничий процес - це комплекс первинних процесів основних, допоміжних і обслуговуючих підрозділів підприємства, що забезпечують своєчасний випуск заданої продукції.

Технологічний процес - це сукупність операцій які виконують в певній послідовності, планомірно та послідовно над автомобілем чи агрегатом. Технологічний процес складається з операцій.

Операція - це закінчена частина технологічного процесу, що виконується над об’єктом одним або декількома виконавцями на одному робочому місці. Операції складаються з переходів.

Перехід - це елементарна дія яка характеризується незмінністю вживаного інструменту чи устаткування.

Двигун, що поступив установлюємо на стенд для розбирання та збирання двигунів,на стенді проводимо розбирання двигуна,після того деталі які потребують очищення відправляємо в мийку, після очищення деталей проводимо дефектацію. Виконуємо ремонт для усунення виявлених несправностей.

Рисунок 2.1 Виробничий процес ТО і ПР .

3. Організаційний розділ

.1 Організація робочих місць в проектованому підрозділі

Робоче місце - зона трудової діяльності виконавця, оснащена технологічним устаткуванням, пристосуванням та інструментом для виконання конкретної роботи.

Таблиця 3.1 - Організація робочих місць в проектованому підрозділі

Номер робочого місця

Місце виконання робіт

Види робіт на робочому місці, агрегати і системи, які обслуговуються

Число виконавців

Спеціальність, розряд

 

I

Стенд для ремонту двигунів

1

4

 

II

Мийна установка

Миття деталей, вузлів і агрегатів




Стіл для дефектації

Дефектування деталей




Верстат для шліфування клапанів

Шліфування фасок клапанів



III

Верстак слюсарний з лещатами

Ремонт деталей




Стенд для ремонту головок блоків циліндрів

Заміна направляючої втулки клапанів; заміна розподільного вала



IV

Верстак слюсарний з лещатами

Ремонт деталей

1

4


Прес гідравлічний

Запресовка та випресовка поршневих пальців



V

Верстат для розточування циліндрів двигуна

Розточування циліндрів




Верстат для хонінгу вання циліндрів двигуна

Хонінгування циліндрів двигуна




Верстат для шліфування колінчастих валів

Шліфування шийок колінчастих валів




Заточувальний верстат

 Заточування інструментів




3.2 Умови праці в проектованому підрозділі

Умови праці - сукупність факторів виробничого середовища, що впливають на здоров’я і працездатність робітника під час виконання певної роботи. Несприятливі умови праці призводять до великих втрат робочого часу, підвищують захворюваність робітників і знижують якість виконуваних робіт.

Таблиця 3.2 - Норми температури, відносної вологості і швидкості руху повітря в робочій зоні виробничих приміщень [1, додаток 36].

Період року

Категорія робіт

Температура, °C

Відносна вологість

Швидкість руху, м/с



оптимальна

допустима

оптимальна

допустима

оптимальна, не більше ніж

допустима, не більше ніж




верхня межа

нижня межа








на робочих місцях








постійних

непостійних

постійних

непостійних





Холодний

Середньої важкості - II б

17-19

21

23

15

13

40-60

75

0,2

0,4

Теплий

Середньої важкості - II б

20-22

27

29

16

15

46-60

Прим. 1

0,3

0,2-0,5


Значення кратності повітрообміну hпов, год-1

Для дільниці ремонту двигунів значення кратності повітрообміну hпов становить 2-3 год-1  [1, додаток 37].

Таблиця 3.3 - Норми природного і штучного освітлення виробничих приміщень  [1, додаток 42].

Найменування приміщень, споруд, дільниць

Потужність освітлення, Вт/м2

Розряд зорової роботи

КПО, %

Освітлення, лк




верхнє

бічне

комбіноване

загальне

Моторна

19

IVа

2,4

0,9

750

300

 


3.3 Режим праці і відпочинку

Режим праці та відпочинку - це встановлені для кожного виду робіт порядок чергування та тривалості періодів роботи й відпочинку, які підтримують високу працездатність, зберігають здоров'я працівників, він передбачає правильне чергування часу роботи з мікропаузами та перервами на відпочинок з урахуванням специфіки виробництва або виконуваних функцій.

Таблиця 3.4 - Режим праці і відпочинку проектованого підрозділу

Назва

Зміни роботи 1

Всього

Примітка

1 Загальна кількість робітників


2

-

2 Початок роботи

 800


-

3 Обідня перерва

13…1400


-

4 Кінець роботи

 1700


-


.4 Виробнича естетика

Виробнича естетика приміщення проектованого підрозділу в значній мірі впливає на психологічний стан працюючого робітника, що в свою чергу впливає на продуктивність і якість виконання робіт, таким чином потрібно приділяти увагу не тільки дотриманню чистоти і порядку, але і різнокольоровому оформленню інтер’єру, який вибирають із врахуванням характеру приміщення.

Найкращий спосіб підвищення естетичного рівня інтер’єру приміщення дільниці це - раціональне колірне вирішення. Воно дає змогу забезпечити психофізіологічний комфорт, емоційно - естетичний вплив, орієнтацію у виробничому серидовищі. Психологічний комфорт забезпечують, застосовуючи фізіологічні кольори, і їх раціональне співвідношення. Емоційно - естетичний вплив забезпечують за допомогою урахувань композиційних особливостей приміщень та устаткування, гармонійного поєднання кольорів.

У виробничих приміщеннях із застосуванням середніх навантажень до яких відносяться моторна дільниця використовують світлі холодні кольори та відтінки невеликої насиченості, тому пропонується все основне обладнення вибирати в сіро - зелений колір, технологічне і організаційне оснащення в зелено - голубий, згідно каталогу виробника. Балки, перекриття та стіни необхідно побілити в білий колір. При виконанні таких дій, естетичне оформлення агрегатно моторної дільниці значно покращить і підвищить тонус і настрій працючих робітників [3,с. 331…335].

4. Вимоги охорони праці в проектованому підрозділі

─ Загальні положення

• До роботи автослюсарем по ремонту двигунів допускаються особи, що пройшли навчання, по спеціальній програмі і мають посвідчення про присвоєння їм кваліфікації.

• Автослюсар по ремонту двигунів зобов'язаний виконувати тільки ту роботу, що дозволена адміністрацією. Без дозволу й інструктажу робити роботу, що не входить в обов'язок - забороняється.

─ Вимоги безпеки перед початком роботи

• Упорядкувати робочий одяг, застібнути або обв'язати обшлаги рукавів, заправити одяг так, щоб не було кінців, що розвіваються, не можна працювати в легкому взутті: тапках, босоніжках.

• Уважно оглянути робоче місце, забрати всі предмети, що заважають роботі.

• Переконатися в тому, що робоче місце достатньо освітлене і світло, не буде сліпити очі. Напруга місцевого освітлення не повинна перевищувати 42 В, а в переносних електроламп - 12 Вольт.

• Перед початком роботи на вантажопідіймальному обладнанні (талі) перевірити їхню справність і переконатися у надійності гальма, строп і ланцюга, піднявши вантаж на невелику висоту. Зміцнювати талі тільки після дозволу механіка чи бригадира.

• Робочий інструмент і деталі розташувати в зручному і безпечному для користування порядку, переконатися в тому, що робочий інструмент, пристосування й засоби індивідуального захисту справні і відповідають вимогам охорони праці.

• Якщо ремонтні роботи виконуються поблизу електричних проводів і електроустановок, виключити подачу струму на час роботи.

─ Вимоги безпеки під час роботи

• Робоче місце утримувати в чистоті і не захаращувати сторонніми предметами. Не допускати недбалого звертання з олією, нігролом, солідолом і бензином. Зливати масло й воду тільки в спеціальну тару.

• Розбирання й збирання агрегатів виконувати тільки на спеціальних стендах, що оснащенні пристроями для закріплення.

• Випресовування втулок, підшипників та інших деталей проводити за допомогою знімачів і пресів.

• При запресовуванні та випресовуванні деталей на пресі не підтримувати деталі рукою.

• При роботі гайковими ключами підбирати їх відповідно до розмірів гайок, правильно накладати ключ на гайку; не підтискувати гайку ривком.

• Під час роботи з пневматичним інструментом подавати повітря тільки після установлення інструмента у робоче положення.

• Під час роботи на заточувальному, свердлильному верстатах виконувати вимоги безпеки згідно з правилами роботи на цих верстатах.

• Під час робіт з електроінструментом дотримуватися усіх вимог безпеки згідно з інструкцією з експлуатації.

• Перед тим як користуватися переносними світильниками (на 12 або36 В), перевірити наявність на лампі захисного скляного ковпака, захисної сітки і справність кабелю.

• Зняті деталі класти на спеціальні стелажі.

• Перевіряти співвісність отворів під час збирання вузлів за допомогою конусної оправки.

• Користуватися відкритим вогнем при огляді автомобіля "Забороняється", курити тільки в спеціально відведеному місці.

─ Вимоги безпеки після закінчення роботи

• Упорядкувати робоче місце. Інструмент і пристосування протерти й скласти на відведене місце.

• Повідомити бригадиру чи механіку про всі порушення й неполадки, що були виявлені в процесі роботи.

• Зняти і дати на збереження у встановленому порядку спецодяг і спец - взуття.

• Вимити руки й обличчя теплою водою з милом.

• Мити руки в моторній оливі, бензині, гасі і витирати їх ганчіркою, що забруднене об пилками - забороняється.

• Виносити спецодяг із підприємства, ходити в ній у їдальню чи житлові приміщення - забороняється.

─ Вимоги безпеки в аварійних випадках

• У разі виникнення будь-якої аварійної ситуації безпосередньо на робочому місці, на сусідніх ділянках, при небезпеці для людей тощо слід негайно повідомити викладача або керівника роботи та взяти участь в усуненні виниклої несправності чи її локалізації за вказівкою викладача або керівника робіт, не порушуючи при цьому вимог охорони праці.

• Якщо виникла пожежа, повідомити викладача або керівника робіт, виконувати всі їх вказівки щодо ліквідації небезпеки.

• При роботі на заточувальному верстаті уникати биття заточувального круга, наявності осколків, тріщин каменю - терміново виключити верстат, зняти й замінити заточувальної круг.

• При роботі з електроінструментом, у випадку, якщо відсутнє заземлення, пошкоджена ізоляція, іскріння, перегрів, - негайно відключити інструмент від мережі.

• У випадку відключення електроенергії слід терміново вимкнути все електрообладнання, яке знаходиться в роботі, підключення його можна виконувати тільки після того, як напруга електромережі буде відповідати нормам.

• При ураженні електричним струмом негайно звільнити потерпілого від дії електричного струму, відключивши електроустановку від джерела живлення, а при неможливості відключення - відтягнути його від струмоведучих частин за одяг або застосувавши підручний ізоляційний матеріал і викликати швидку медичну допомогу.

• У разі скоєння нещасного випадку і травмування людей треба:

− повідомити про нещасний випадок викладача;

− звільнити потерпілого від дій травмуючого фактора;

− визначити його стан, щоб вирішити, яка потребується допомога - у першу чергу - чи є загроза життю і чи є потреба негайного проведення штучного дихання й масажу серця, при проведенні штучного дихання і закритого масажу серця не припиняти цих дій до появи самостійного дихання і серцевої діяльності у потерпілого до прибуття медичних фахівців; смерть потерпілого можуть встановити тільки вони;

− залучити для цих дій осіб, що можуть знаходитись поблизу для спільного надання допомоги й виклику медичної допомоги;

− при прибутті медичних фахівців надавати потрібну їм допомогу;

− якщо потерпілий зможе самостійно йти до лікувально-профілактичного закладу або у медпункт - супроводити його, бо в цей час його стан може раптово погіршитись;

5. Конструкторський розділ

.1 Обґрунтування необхідності розробки конструкції

Пристрій для випресовування підшипників колінчастого вала призначений для виконання демонтажної операції по випресовувані підшипників колінчастого вала які в процесі експлуатації зношуються та потребують заміни.

.2 Призначення будова і робота конструкції

Пристрій складається із корпуса 1, у паз якого вварена шпонка, ручки 2, в отвір якої нарізана різьба М16-6Н, гвинта 3, у якому профрезерований паз, два важелі 4, які шарнірно кріпляться до гвинта 3, двох захватів 5, які з’єднані між собою віссю і шарнірно з’єднані з важелями 4.

Перед тим як випресовувати підшипник із колінчастого вала двигуна, необхідно зняти маховик, вставити захвати у внутрішнє кільце підшипника, натиснути пальцями у місцях шарнірного з’єднання захватів 5 з важелями 4, при цьому захвати розійдуться і своїми виступами захоплюють внутрішнє кільце підшипника, обертаючи ручку 2, гвинт 3 буде переміщуватися прямолінійно, корпус 1 впреться у торець колінчастого вала і випресовують підшипник.

6. Показники проекту

В даному розділі курсового проекту зводяться основні технічні показники розрахунку проектованого підрозділу та заносяться в таблицю.

Таблиця 6.1 - Показники проекту

Показники

Умовні позначення

Од. вим.

Значення

Річна кількість ТО - 1 для всього автопідприємства

N1

шт

1169

Річна кількість ТО - 2 для всього автопідприємства

N2

шт

390

Річна кількість КР для всього автопідприємства

Nкр

шт

-

Коефіцієнт технічної готовності

бт

-

0,94

Загальний річний пробіг

Lрп

км

5696847

Трудомісткість робіт в виробничому підрозділі

Тпрв

люд-год

2716

Кількість штатних працюючих

Рш

чол

2

Середній розряд працюючих

Rс

-

3,9

Загальна виробнича площа підрозділу

F

м2

195

Загальна потужність струмоспоживачів

N

кВт

91


Перелік використаних джерел

1. Станкевич В.В., Іванчук Р.М. Методичні рекомендації до виконання курсового проекту з дисципліни “Технічна експлуатація автомобілів” (Проектування виробничих підрозділів автотранспортних підприємств) для студентів денної форми навчання зі спеціальності 5.07010602 “Обслуговування та ремонт автомобілів і двигунів” - Надвірна, 2014. - 44с.

. Дипломне проектування виробничих підрозділів підприємств автомобільного транспорту: навчальний посібник для студентів вищих навчальних закладів / Ю.Ю. Кукурудзяк, О.В. Рудь, Л.В. Кукурудзяк. - Вінниця: Едельвейс і К, 2010. - 335 с. : рис., табл.

. Лудченко О.А. Технічне обслуговування і ремонт автомобілів: організація і управління: Підручник. - К.: Знання, 2004. - 478с.

. Пістун І.П. Правила охорони праці на автомобільному транспорті. - К.: П68 Основа, 2007