Материал: Оптимизация САУ в SIMOPT

Внимание! Если размещение файла нарушает Ваши авторские права, то обязательно сообщите нам

Оптимизация САУ в SIMOPT

Введение


Разработка систем, в том числе и сложных систем, как правило, требует применения математического моделирования, в частности, имитационного моделирования. При моделировании имитационных элементов моделируется поведение отдельных подсистем сложных систем (СС) и их взаимодействие с учётом влияющих факторов, координатных и параметрических возмущений.

Широкое применение имитационного моделирования в ходе проектирования и эксплуатации СС делает актуальной решение задач и создание методик построения и исследования имитационных моделей.

Реальные СС исследуются с помощью двух типов математических моделей:

·   аналитические;

·   имитационные.

В аналитических моделях поведение СС описывается некоторыми функциональными отношениями и логическими условиями, которые можно вычислить в процессе эксперимента. Наиболее полное исследование удаётся провести на имитационных моделях. Аналитические модели позволяют изучить общие свойства СС, например, оценить устойчивость времени доставки пакета. Когда явления в СС настолько сложны и многообразны, что аналитическая модель становится громоздкой или очень грубой, то исследователь вынужден применять имитационную модель. В имитационном моделировании поведение компонент системы описывается набором алгоритмов, которые затем реализуют ситуации, относящиеся к системе. Моделирующие алгоритмы позволяют по исходным данным содержащим сведения о начальном состоянии СС, о координатных и параметрических возмущениях, об изменении свойств СС во времени позволяют отобразить реальные явления и оценить поведение системы во времени.

Можно рекомендовать исследователю применение имитационного моделирования в следующих случаях:

·        если не существует законченной постановки задачи и идёт процесс познания объекта;

·        если аналитические методы имеются, но они настолько сложны и трудоёмки, что их применение затруднено, то имитационные модели позволяют упростить сложность свойств СС;

·        когда желательно оценить поведение имитационной модели в процессе определённого промежутка времени, причём контролировать выходы отдельных компонент в единую систему;

·        для построения тренажёров и эксплуатации техники.

Имитация и моделирование почти синонимы, практически все расчёты на ЭВМ выполняются моделями реальных объектов. Чтобы отличить математические модели друг от друга исследователи стали давать им различные названия: имитационные модели (ИМ) и математические модели (ММ).

Имитационное моделирование означает, что имеется дело с такими моделями, с помощью которых результат нельзя вычислить заранее, а поведение СС определяется в течение времени, модельного времени.

Имитация представляет собой численный метод проведения экспериментов на ЭВМ над моделями, описывающими поведение СС на заданном интервале времени.

Поведение компонент СС и их поведение в имитационной модели чаще всего описывается набором алгоритмов, реализованном на некотором языке моделирования. Программную имитационную модель необходимо вначале отладить и испытать на адекватность, а затем использовать в имитационных экспериментах. Поэтому под имитацией на ЭВМ понимают:

·   конструирование;

·   моделирование;

·   испытание;

·   многократное использование модели в экспериментах.

Пользователь на основании имитационных экспериментов принимает решения о качестве функционирования системы в различных режимах работы.


Задание на курсовую работу

 

Цель работы:

Провести моделирование замкнутой САР программным методом и при помощи системы имитационного моделирования SIMOPT.

Задачи работы:

1.   Выполнить программную реализацию имитационной модели системы управления в заданных режимах работы, состоящей из ПИ-регулятора и инерционного объекта с запаздыванием.

2.      В качестве результата вывести фазовый портрет графики переходного процесса при нулевом и единичном воздействии (с использованием графической подсистемы Excel).

.        Реализовать прогон модели на системе имитационного моделирования SIMOPT для двух указанных случаев.

.        Выполнить оптимизацию модели в SIMOPT. Представить результаты оптимизации.

.        Представить в качестве результатов оптимизации графики переходных процессов и фазовые характеристики при нулевом и единичном воздействии.

.        Оценить параметры системы до и после оптимизации.

Имитационное моделирование проводить для двух случаев:

) f=1, ys=0; 2) f=0, ys=1.

Примечание: постоянные времени, транспортное запаздывание и характеристики регулятора k1, k2 выбираются из таблицы согласно варианту по списку группы; для реализации инерционного звена использовать метод Эйлера.

№ варианта

К

Т

к1

к2

 


=3 сек

14

1

6

1,7

0,1

 


1. Теоретическая часть

.1 Методы моделирования

Моделирование систем автоматического регулирования

Характеристики промышленных объектов сведены к типовым характеристикам, поэтому многочисленные законы функционирования регуляторов, работающих с промышленными объектами тоже можно свести к типовым законам, а именно:

·        Пропорциональный закон

·        Интегральный закон

·        Пропорционально - интегральный закон

·        Пропорционально - дифференциальный закон

·        Пропорционально - интегрально - дифференциальный закон

1)       Пропорциональный регулятор

Описывается в динамике следующим уравнением:

x(t) = K1*Dy(t)

Любой регулятор по отношению к объекту, являющейся неизменной частью системы, можно считать последовательным корректирующим звеном, поэтому для определения влияния регулятора на систему найдем его передаточную функцию и определим, к каким типовым динамическим звеньям его нужно отнести:

W(p) = x(p)/ Dy(p) = K1

Пропорциональный регулятор относится к безинерционным звеньям и обеспечивает хорошие динамические свойства системы.

2)       Интегральный регулятор

Описывается в динамике следующим уравнением:

x(t)/t = K1*Dy(t)(p) = x(p)/ Dy(p) = K1/p

Интегральный регулятор относится к интегрирующим звеньям и обеспечивает хорошие статические свойства системы, но ухудшает при этом динамику систему.

3)       Пропорционально - интегральный регулятор

x(t) = K1*Dy(t) + K0*

W(p) = K1 + K0/p

Пропорционально - интегральный регулятор можно представить как последовательное соединение безинерционного, интегрирующего и пропорционально - дифференцирующего звеньев. Улучшает и статику и динамику системы.

4)       Пропорционально - дифференциальный регулятор

Описывается в динамике следующим уравнением:

x(t) = K1*Dy(t) + K2* Dy(t)/t(p) = K1 + K2*p

5)      Пропорционально - интегрально - дифференциальный регулятор

Описывается в динамике следующим уравнением:

x(t) = K1*Dy(t) + K2*  + K3* Dy(t)/t

W(p) = K1 + K2/p + K3*p

Пропорционально - интегрально - дифференциальный регулятор можно представить как последовательное соединение безинерционного звена, интегрирующего звена и пропорционально - дифференцирующего звена второго порядка. Улучшает как статику, так и динамику системы.

Моделирование объекта управления

Под моделированием какого-либо объекта, понимается воспроизведение и исследование другого объекта подобного оригиналу в форме, удобной для исследования, и перенос полученных результатов на моделируемый объект. При этом объекты считаются подобными, если характеристики процессов, протекающих в каком-либо из них отличаются от соответствующих характеристик другого объекта вполне определенными и постоянными коэффициентами в течение одного процесса.

Существуют различные методы моделирования:

·        геометрическое моделирование

·        физическое моделирование

·        моделирование методом прямых аналогий

·        математическое моделирование

·        полунатурное моделирование

Каждый из методов имеет свои плюсы и минусы. Применение конкретного метода обусловлено исследуемой системой и условиями ее работы.

В данной курсовой работе рассматривается только математическое моделирование. При математическом моделировании в качестве объекта моделирования выступают исходные уравнения, представляющие математическую модель объекта, а в качестве модели системы выступают те процессы, которые воспроизводятся на ЭВМ и решают по заданным уравнениям поведение отдельных компонент и их взаимосвязь в системе.

Моделирование на вычислительных машинах часто называют аналоговым и цифровым моделированием. Имитационное моделирование рассматривают также как управляемый эксперимент, проводимый не на реальном объекте, а на модели подобной оригиналу. В этом случае оценивается поведение отдельных компонент, входящих в систему в условиях направленного эксперимента: заданных входных координатах возмущений, параметрических и внешних случайных воздействий.

Моделирование звеньев

1)      Инерционное звено первого порядка.

В динамике описывается дифференциальным уравнением первого порядка, которое может быть приведено к виду:


где T - постоянная времени звена;

k - статический коэффициент передачи звена;

В операторной форме уравнение имеет вид:

Т py(p) + y(p) = kx(p)

А передаточная функция находится как:


Переходная характеристика в операторской форме:



Значение выходного сигнала инерционного звена 1-го порядка находится по формуле Yn+1 = Yn + Y¢HT, где НТ - приращение времени и

Y¢ = .

2)      Инерциальное звено второго порядка. Колебательное звено.

Дифференциальное уравнение инерционного звена второго порядка:


в операторной форме:

Т22p2yвых(p) + T1pyвых(p) + yвых(p) = kxвх(p)

Передаточная функция:


3)      Звено запаздывания (безинерционное).

Передаточная функция:


Для моделирования запаздывания, как правило, создается вспомогательный массив длины N (N=t/h, h - шаг моделирования), в который в соответствии с заданным временем запаздывания t осуществляется выборка и загрузка координат входящих переменных на время запаздывания.

Выходным значением звена является последний элемент очереди, при поступлении на вход нового значения все элементы очереди сдвигаются вправо, последний теряется, а в начало записывается новый.

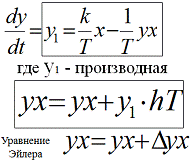
Описание метода Эйлера

В вычислительной практике наиболее часто используется метод Эйлера. Метод Эйлера для дифференциального уравнения 1-го порядка вида:


В этом методе величины yi+1 вычисляются по следующим формулам:

Параметрическая оптимизация

Интегральные показатели качества служат для анализа качества процесса регулирования. Оценка по интегральным критериям осуществляется следующим образом:

IAE

ITAE

ISE

ITSE

При анализе и синтезе систем используют обобщенные критерии с учетом сигналов ошибки и их производных, взятых с весовыми коэффициентами. При перемещении симплекса в процедуре оптимизации при поиске локального экстремума осуществляется оценка близости нахождения к локальному экстремуму. Данная ситуация оценивается путем анализа происхождения исследуемых точек и закрутки симплекса. Процедура закрутки симплекса считается итерацией и после ее возникновения осуществляется изменение размеров симплекса (уменьшения) после чего процедура повторяется.

Оценка динамических свойств системы

Качество САР

Устойчивость является необходимым, но не достаточным показателем САР. При исследовании систем автоматического регулирования приходится решать задачу обеспечения требуемых показателей качества переходного процесса: быстродействия, колебательности, перерегулирования, характеризующих точность и плавность протекания процесса.

Показатели качества принято определять по кривой переходного процесса и называть прямыми. Кривая переходного процесса может быть получена теоретически (как решение дифференциального уравнения системы, когда правая часть уравнения [входной сигнал] единичная ступенька) или экспериментально.

Пусть кривая переходного процесса системы имеет вид:


1.      Максимальное динамическое отклонение - максимальная разность между заданными и действительными значениями регулируемой величины в переходном режиме.

max дин = hуст

 

2.      Максимальное перерегулирование - максимальное отклонение переходной характеристики от установившегося значения переходной величины, выраженное в относительных единицах. Обычно уmax ≤ 20÷30%.


3.      Колебательность процесса:


(определяется как отношение разности двух соседних амплитуд, направленных в одну сторону, к большей из них в относительных единицах)

Для работоспособных систем ш ≥ 75÷90%

.        Время регулирования - tрегул - минимальное время от начала нанесения возмущения до момента, когда регулируемая величина будет оставаться близкой к установившемуся значению с заданной точностью; т.е.

|h(t) - hуст| ≤ ∆, где

.2 Описание пакета SIMOPT

Автоматическое проектирование систем управления является в настоящее время весьма актуальной задачей. Оно основывается на имитационном моделировании, которое стало возможным с появлением ЭВМ. Имитационное моделирование является продолжением существующих ранее физического и математического моделирования, и в большинстве случаев вытесняет их.

Физическое моделирование требует реальной установки, стоимость которой может быть высокой. Кроме того, физическое моделирование некоторых процессов практически невозможно. Математическое моделирование требует большого количества расчетов, высококлассных специалистов в области математики. Не все существующие в природе объекты

Можно достаточно полно описать математически. Существует большой класс объектов, математическое описание которых очень сложно.

Назначение и функции

Система имитационного моделирования SIMOPT предназначена для автоматизированного решения задач цифрового моделирования, исследования и оптимизации сложных динамических систем.

Система моделирования выполняет следующие основные функции:

1)   автоматизированное построение (сборка) имитационной модели (ИМ),

2)   сохранение ИМ на диске,

3)   параметрическая оптимизация ИМ,

4)   получение динамических характеристик ИМ,

5)   графическое представление результатов моделирования.

Главное окно системы моделирования

Окно системы моделирования содержит следующие элементы:

)        Главное меню;

)        Библиотека типовых элементов;

)        Редактор модели;

)        Окно проектов;

)        Консоль;

)        Окно ошибок;

)        Окно свойств объектов.

Все перечисленные окна приложения интегрированы в основное окно. Организация рабочего пространства имеет следующие возможности:

·        Динамическое изменение размеров окон, перераспределение места, занимаемого различными окнами;

·        Организация окон, размещенных в одном месте рабочего пространства в виде вкладок;

·        Создание новых областей для окон, деление старых областей для окон между несколькими окнами.

Все операции над окнами производятся в режиме Drag&Drop.

Главное меню пользователя.

Главное меню содержит 5 основных пунктов:

1)      Файл - работа с файлами в системе: открытие, сохранение моделей, закрытие окон и т.д.

)        Правка - работа с графическим редактором моделей: отмена, копирование, удаление и т.д.

)        Моделирование - настройки и непосредственный запуск моделирования.

)        Общие настройки системы - в частности, вход в систему в качестве администратора.

Пункты меню «Файл»:

.        Новый

·        Проект - создание нового проекта;

·        Схема - создание новой схемы в текущем проекте;

.        Открыть проект - открытие проекта;

.        Сохранить - сохранение текущей схемы;

.        Сохранить как - сохранение текущей схемы под новым именем;

.        Сохранить проект как - сохранение проекта под новым именем;

.        Сохранить все - сохранить все схемы в проекте и сам файл проекта;

.        Закрыть - закрыть текущую схему;

.        Закрыть проект - закрыть все схемы проекта и сам проект;

.        Выход - выход из приложения.

(Примечание: схемы проекта и файл проекта должны сохраняться в одной папке).

Пункты меню «Правка»:

.        Отменить - отмена последнего действия;

.        Повторить - повтор отмененного действия;

.        Вырезать - вырезать выделенные объекты из схемы;

.        Копировать - копировать выделенные объекты на схеме;

.        Вставить - вставить скопированные объекты в текущую схему.

.        Сохранить в библиотеку - сохранить измененные параметры блока в библиотеку;

.        Удалить - удалить выделенные объекты из схемы;

.        Выделить все - выделить все объекты на текущей схеме.

Пункты меню «Моделирование»:

.        Запустить - запуск моделирования модели текущего проекта;

.        Остановить - остановка процесса моделирования;

.        Параметры - вызов формы параметров моделирования.

Пункты меню «Настройки»:

Администратор - вход в режим администратора

Библиотека типовых элементов.

Библиотека имеет древовидную структуру, состоящую из 2-х уровней: разделы и непосредственно блоки.

Сверху окна библиотеки расположены кнопки с пиктограммами, которые соответствуют разделам библиотеки. Все кнопки снабжены всплывающими подсказками с названиями разделов. Нажатие на кнопку раздела приводит к тому, что окно библиотеки отображает только данный раздел в развернутом виде.

Добавление блока в редактор модели можно осуществить 2-мя способами:

1)    Произвести двойной щелчок ЛКМ по изображению блока в библиотеке (по названию или рисунку). Блок будет размещен на текущей схеме в левом верхнем углу;

2)      Произвести щелчок ЛКМ по изображению блока и не отпускаю клавишу перетащить блок в нужный редактор.

Состав библиотеки типовых элементов подробно описан в приложении 2.

Возможности по изменению библиотеки в режиме администратора описаны в приложении 3.

Возможности по расширению библиотеки обычным пользователям будут представлены в разделе 7, посвященному созданию ГЭС.

Оптимизация.



2. Практическая часть

.1 Программная реализация

В качестве среды разработки предпочтительна среда C++Builder 2010. Выбор обусловлен удобством среды в плане простоты написания и отладки кода. Простота языка в консоли позволяет сконцентрировать внимание на самих методах моделирования объекта управления, а не на создании «красивого интерфейса».

Цели, которые ставятся перед этой средой, ограничиваются написанием имитационной модели САУ, приведенной в задании.

Задачи. На месте задачи стоит вывод результатов моделирования в файл, в соответствии с требованиями задания.

Требования к программе

К программной реализации объекта управления предъявляются следующие требования:

         реализация программным методом;

-        программа на C++;

         запись результатов в файл.

Описание программы и моделируемых объектов

Объект регулирования

Y1=C1*XT+C2*YX;=YX+Y1*HT;



По полученной формуле производим решение дифференциального уравнения методом Эйлера. Значения производных хранятся в переменной: IT.

Y = YR[i];[i] = YX; i++;(i == N1) i = 0;

Код программы и блок схема алгоритма представлены в Приложении 1.

Результаты моделирования

Результаты работы выводятся в файл Lika.xls в 4 колонки. В первой колонке записано время, во второй колонке - Y, в третьей колонке - сигнал ошибки X1, в четвёртой колонке - скорость изменения сигнала ошибки X2. Файл можно открыть программой Microsoft Excel.

При помощи программного графического пакета Microsoft Excel строим график переходного процесса системы и график фазового портрета САУ. графики представлены для двух заданных случаев - входное воздействие либо 0, либо 1. Динамические свойства системы оцениваем с помощью фазового портрета САУ для двух вышеуказанных случаев. Фазовый портрет системы представляет собой зависимость производной (скорости изменения) сигнала ошибки от сигнала ошибки.

В ходе программного моделирования оптимизация не производится.

.2 Моделирование в системе SIMOPT

Прогон модели в SIMOPT

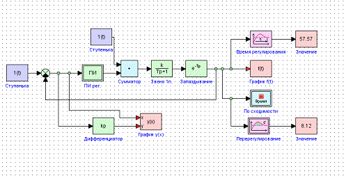
Для построения имитационной модели рассмотрим подробнее, что из себя представляет данная система. Система автоматического регулирования включает в себя ПИ - регулятор, сумматор на два входа, сравнивающее устройство и объект управления, представленный инерционным звеном II порядка с запаздыванием. Для начала примем задающее воздействие равное нулю, на вход объекта управления подадим возмущение в виде «единичной ступеньки». (Затем, наоборот, возмущение будет равно 0, а задающее воздействие 1).


Для второго случая ys = 1; f = 0 необходимо будет лишь поменять параметры ступенек в системе SIMOPT

Оценка параметров системы

Для случая ys = 0 & f = 1

А1 = 0,01; А2 = 0,23; А3 = 0,08;

·        Максимальное динамическое отклонение: hуст = 0.98;

·        Максимальное перерегулирование: smax = 1,02%


(для работоспособных систем уmax ≤ 20÷30%);

·        Колебательность: y = 7%


(для работоспособных систем ш ≥ 75÷90%)

·        Время регулирования: tpег = 57,23 с.

Для случая ys = 1 & f = 0

А1 = 0,48; А2 = 0,21; А3 = 0,22;

·        Максимальное динамическое отклонение: hуст = 0;

·        Максимальное перерегулирование: smax = 48%;

(для работоспособных систем уmax ≤ 20÷30%);

·        Колебательность: y = 54,2%


(для работоспособных систем ш ≥ 75÷90%)

·        Время регулирования: tpег = 199 с.

Из вышеперечисленных расчетов можно сделать вывод о неработоспособности и неэффективности данной системы в обоих случаях. Показатели (smax, y) не удовлетворяют основным показателям качества, поэтому требуется коррекция (оптимизация) параметров системы.

Оптимизация САУ в SIMOPT

Для оптимизации необходимо добавить в систему оптимизатор. Оптимизация ведется по интегральному квадратичному критерию качества:



где х - ошибка регулирования.

Добавляем оптимизатор и получаем результаты:

). Оптимизация для ys =0 & f = 1

А1 = 0,06; А2 = 0,015; А3 = 0,01;

·        Максимальное динамическое отклонение: hуст = 1;

·        Максимальное перерегулирование: smax = 6%;


·        Колебательность: y = 83%

·        Время регулирования: tpег = 17,94 с.

). Оптимизация для ys =1 & f = 0

А1 = 0,53; А2 = 0,005; А3 = 0,001;

·        Максимальное динамическое отклонение: hуст = 0;

·        Максимальное перерегулирование: smax = 53%;

·        Колебательность: y = 99%

·        Время регулирования: tpег = 199 с.

Для того чтобы оценить качество оптимизации, составим сводную таблицу по критериям качества САУ до оптимизации и после оптимизации:

Критерий Качества

До оптимизации

После оптимизации

ys=0, f=1

ys=1, f=0

ys=0, f=1

ys=1, f=0

Время регулирования

57,23 c

199 c

17,94 с

199 с

Максимальное перерегулирование

1%

48%

6%

53%

Колебательность

7%

54%

83%

99%


Как видно из сводной таблицы, качество системы улучшилось, так как в первом случае система стала работоспособной.

Заключение

В курсовой работе приведено описание различных методов моделирования систем автоматического управления, промышленных регуляторов, объектов управления. Изложен метод Эйлера для решения дифференциальных уравнений первого порядка. Приводится описание пакета SIMOPT, его назначение и функции, описание работы в этом пакете, систему графического представления результатов и оптимизацию.

Были выполнены поставленные перед нами задачи:

1.      В данной курсовой работе была выполнена программная реализация на языке С++ в среде C++Builder 2010 имитационной модели системы управления, состоящей из ПИ-регулятора и инерционного объекта 1-го порядка с запаздыванием.

.        Моделирование работы системы управления выполнено для двух случаев: ys=0 & f = 1 и ys =1 & f = 0. Данные, полученные в результате моделирования, использованы для построения графиков переходных процессов и фазовых портретов в MS Excel. Определены динамические показатели качества САР.

.        Изучены принципы работы с системой моделирования SIMOPT, и с ее помощью выполнен прогон имитационной модели для двух выше указанных случаев. Также были определены характеристики переходных процессов, полученных при помощи SIMOPT.

.        Выполнена оптимизация параметров ПИ-регулятора для обоих случаев средствами SIMOPT. В качестве критерия оптимизации использовался интегральный квадратичный критерий качества. Оптимизация проводилась симплекс - методом. Сравнение показателей качества переходных процессов, построенных при заданных настройках регулятора и оптимальных, показывает их значительное улучшение при использовании оптимальных настроек.

Список литературы

1. Клиначёв Н.В. Теория систем автоматического регулирования и управления: Учебно-методический комплекс. - Offline версия 3.6. - Челябинск, 2005. - 652 файла, ил.

2. Кельтон В., Лоу А. Имитационное моделирование. - СПб.: Питер; Киев: Издательская группа ВНV, 2004. - 847 с.: ил.

3. Советов Б.Я. Моделирование систем: Учеб. для вузов/ - М: Высш. Шк., 2005. - 343 с.: ил.

4. Автоматизированное проектирование систем управления. Под ред. М. Джамшиде, Ч.Дж. Херчета. - М.: Машиностроение, 1989. - 340 с.

5. Максимей И.В. Имитационное моделирование на ЭВМ. - М.: Радио и связь, 1988. - 231 с.

6. Труды Московского ордена Ленина Энергетического института. Вып. XVII. Под ред. Г.И. Круга. - М.: МЭИ, 1986. - 212 с.

7. Дейтел Х, Дейтел П. Как программировать на С++. М.: BHV, 2001.