Материал: Общая фармакология

Внимание! Если размещение файла нарушает Ваши авторские права, то обязательно сообщите нам

Введение

Фармакология — наука о взаимодействии лекарственных веществ с организмом и о путях изыскания новых лекарственных средств.

Действие лекарственных средств на организм обозначают тер­мином «фармакодинамика». Это понятие включает фармакологи­ческие эффекты, механизмы действия, локализацию действия, виды действия.

Влияние организма на лекарственные вещества относят к поня­тию «фармакокинетика», которое включает всасывание, распреде­ление, депонирование, превращения и выведение лекарственных веществ из организма.

Фармакодинамику и фармакокинетику фармакологи изучают в опытах на животных, используя фармакологические, физиологи­ческие, биохимические и патофизиологические экспериментальные методы. Кроме того, о фармакодинамике и фармакокинетике ле­карственных веществ судят, исследуя их свойства при применении в клинике. Такие данные относятся к области клинической фарма­кологии.

В фармакологических лабораториях ведется также работа по изыс­канию новых лекарственных средств. Основным их источником является химический синтез. Часть веществ извлекают из расти­тельного и животного сырья, продуктов жизнедеятельности микро­организмов. В последние годы появились рекомбинантные препа­раты (препараты эндогенных веществ, полученные методами генной инженерии), препараты моноклональных антител.

К новым лекарственным средствам предъявляют высокие требо­вания (особенно к их безопасности). Каждый новый лекарствен­ный препарат исследуют очень подробно; такие исследования дос­тупны только крупным фармакологическим лабораториям.

Если при лабораторных исследованиях нового средства получа­ют хорошие результаты, материалы исследования передают в Науч­ный центр экспертизы и государственного контроля лекарствен­ных средств, по заключению которого Минздрав РФ дает разрешение для клинических испытаний вещества. Только после успешных кли­нических испытаний принимают решение о промышленном про­изводстве нового лекарственного препарата.

В настоящее время большое количество лекарств импортируется из других стран. Многие лекарственные препараты производятся одновременно рядом фирм, и каждая фирма дает препарату свое название. Поэтому один и тот же препарат может поступать в апте­ки под разными названиями. В то же время для большинства ле­карств существуют международные названия, которые обычно ука­зываются на упаковке препарата после его фирменного названия. Так как запомнить все фирменные названия лекарственных препа­ратов невозможно, надо ориентироваться прежде всего на их меж­дународные названия.

В курсе фармакологии выделяют «Общую фармакологию», в ко­торой рассматриваются общие закономерности фармакокинетики и фармакодинамики, а также «Частную фармакологию», содержа­щую сведения об отдельных группах лекарственных веществ и от­дельных лекарственных препаратах.

В качестве прикладного раздела приводится «Общая рецептура (правила выписывания в рецептах основных лекарственных форм).

I. Общая фармакология

А. Фармакокинетика

Фармакокинетика — всасывание, распределение, депонирование, превращения и выведение лекарственных веществ.

Все эти процессы связаны с проникновением лекарственных веществ через клеточную (цитоплазматическую) мембрану. Основ­ные способы проникновения веществ через клеточную мембрану: пассивная диффузия, фильтрация, активный транспорт, облегчен­ная диффузия, пиноцитоз.

Пассивная диффузия - проникновение веществ через мембрану в любом ее месте по градиенту концентрации (если с одной стороны мембраны концентрация вещества выше, чем с дру­гой стороны, вещество проникает через мембрану в сторону мень­шей концентрации). Так как мембраны состоят в основном из ли-пидов, путем пассивной диффузии через клеточную мембрану легко проникают липофильные неполярные вещества, т.е. вещества, ко­торые хорошо растворимы в липидах и не несут электрических за­рядов. Наоборот, гидрофильные полярные вещества (вещества, хо­рошо растворимые в воде и имеющие электрические заряды) путем пассивной диффузии через мембрану практически не проникают.

Многие лекарственные вещества являются слабыми электролита­ми — слабокислыми соединениями или слабыми основаниями. В ра­створе часть таких веществ находится в неионизированной (неполяр­ной) форме, а часть — в виде ионов, несущих электрические заряды. Ионизация кислых соединений происходит путем их диссоциа­ции.

Ионизация оснований происходит путем их протонирования.

Путем пассивной диффузии через мембраны проникает неиони-зированная (неполярная) часть слабого электролита. Таким обра­зом, пассивная диффузия слабых электролитов обратно пропорци­ональна степени их ионизации.

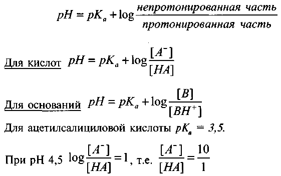
В кислой среде увеличивается ионизация оснований, а в щелоч­ной среде — ионизация кислых соединений. Однако при этом сле­дует учитывать показатель рКа — отрицательный логарифм константы ионизации. Численно рКа равен рН, при котором ионизирована половина молекул соединения.

Значения рКа для разных кислот и разных оснований могут су­щественно различаться. Можно предположить, например, что аце­тилсалициловая кислота (аспирин) при рН 4,5 будет мало диссоци­ировать. Однако для ацетилсалициловой кислоты рКа = 3,5, и результат получается неожиданным.

Для определения степени ионизации используют формулу Henderson-Hasselbalch:

Следовательно, при рН 4,5 ацетилсалициловая кислота почти полностью диссоциирована.

Фильтрация. В клеточной мембране имеются водные кана­лы (водные поры), через которые проходит вода и могут проходить растворенные в воде гидрофильные полярные вещества, если раз­меры их молекул не превышают диаметра каналов. Этот процесс называют фильтрацией.

Так как через водные каналы цитоплазматической мембраны нет постоянного однонаправленного движения воды, ряд авторов счи­тают, что через водные каналы гидрофильные полярные вещества

проникают путем пассивной диффузии по градиенту концентра­ции (пассивная диффузия в водной фазе).

Однако диаметр водных каналов цитоплазматической мембраны очень мал - 0,4 нм, поэтому большинство лекарственных веществ через эти каналы не проходят.

Фильтрацией называют также прохождение воды и растворен­ных в ней веществ через межклеточные промежутки. Путем фильт­рации через межклеточные промежутки проходят гидрофильные полярные вещества. Степень их фильтрации зависит от величины межклеточных промежутков.

В эндотелии сосудов мозга межклеточные промежутки отсутству­ют и фильтрация большинства лекарственных веществ невозмож­на. Эндотелий сосудов мозга образует барьер, который препятству­ет проникновению гидрофильных полярных веществ из крови в мозг, — гематоэнцефалический барьер.

В некоторых областях головного мозга имеются «дефекты» гематоэнцефалического барьера, через которые возможно прохождение гидрофильных полярных веществ. Так, в area postrema продолгова­того мозга гидрофильные полярные вещества могут проникать в триггер-зону рвотного центра.

Некоторые гидрофильные полярные вещества проникают через гематоэнцефалический барьер путем активного транспорта (напри­мер, леводопа).

Липофильные неполярные вещества легко проходят через гема­тоэнцефалический барьер путем пассивной диффузии.

В эндотелии сосудов периферических тканей (мышцы, подкож­ная клетчатка, внутренние органы) межклеточные промежутки до­статочно велики и большинство гидрофильных полярных лекар­ственных веществ легко проходят через них путем фильтрации. При внутривенном введении эти вещества быстро проникают в ткани. При подкожном, внутримышечном введении вещества проникают из тканей в кровь и распространяются по организму.

В желудочно-кишечном тракте промежутки между клетками эпи­телия слизистой оболочки невелики и фильтрация веществ ограни­чена, поэтому в желудочно-кишечном тракте гидрофильные поляр­ные соединения всасываются плохо. Так, гидрофильное полярное соединение неостигмин (прозерин) под кожу вводят в дозе 0,0005 г, а для получения сходного эффекта при приеме внутрь требуется до­за 0,015 г.

Липофильные неполярные вещества в желудочно-кишечном трак­те хорошо всасываются путем пассивной диффузии.

Активный транспорт — транспорт лекарственных веществ через мембраны с помощью специальных транспортных систем. Такими транспортными системами обычно являются фун­кционально активные белковые молекулы, встроенные в цитоплазматическую мембрану. Лекарственное вещество, имеющее аффи­нитет к транспортной системе, соединяется с местами связывания этой системы с одной стороны мембраны; затем происходит кон-формация белковой молекулы и вещество высвобождается с другой стороны мембраны.

Активный транспорт избирателен, насыщаем, требует затрат энергии, может происходить против градиента концентрации.

Облегченная диффузия— перенос вещества через мем­браны специальными транспортными системами по градиенту кон­центрации без затрат энергии.

Пиноцитоз - впячивания клеточной мембраны, окружаю­щие молекулы вещества и образующие вакуоли, которые проникают через клетку и высвобождают вещество с другой стороны клетки.

1. Всасывание (абсорбция)

При большинстве путей введения лекарственные вещества, преж­де чем они попадут в кровь, проходят процесс всасывания.

Различают энтеральные (через пищеварительный тракт) и па­рентеральные (помимо пищеварительного тракта) пути введения лекарственных веществ.

Энтеральные пути введения — введение веществ под язык, внутрь, ректально. При этих путях введения вещества всасываются в ос­новном путем пассивной диффузии. Поэтому хорошо всасываются липофильные неполярные вещества и плохо - гидрофильные по­лярные соединения.

При введении веществ под язык (сублингвально) всасыва­ние происходит быстро и вещества попадают в кровь, минуя пе­чень. Однако всасывающая поверхность невелика и таким путем можно вводить только высокоактивные вещества, назначаемые в малых дозах. Например, сублингвально применяют таблетки нит­роглицерина, содержащие 0,0005 г нитроглицерина; действие на­ступает через 1—2 мин.

При назначении веществ внутрь (per os) лекарственные сред­ства (таблетки, драже, микстуры и др.) проглатывают; всасывание веществ происходит в основном в тонком кишечнике.

Из тонкого кишечника вещества через систему воротной вены попадают в печень и только затем - в общий кровоток. В печени многие вещества подвергаются превращениям (биотрансформация); некоторые вещества выделяются из печени с желчью. В связи с этим в кровь может попасть лишь часть вводимого вещества; ос­тальная часть подвергается элиминации при первом прохождении (пас­саже) через печень.

Лекарственные вещества могут неполностью всасываться в ки­шечнике, подвергаться метаболизму в стенке кишечника. Поэтому часто используют более общий термин — «пресистемная элимина­ция».

Количество неизмененного вещества, попавшего в общий кро­воток, в процентном отношении к введенному количеству обозна­чают термином «биодоступность». Например, биодоступность про-пранолола 30%. Это означает, что при приеме внутрь в дозе 0,01 г (10 мг) только 0,003 г (3 мг) неизмененного пропранолола попадает в кровь.

Для определения биодоступности лекарственное вещество вводят в вену (при внутривенном введении биодоступность вещества — 100%). Через определенные интервалы времени определяют концентрации вещества в плазме крови и строят кривую изменения концентрации вещества во времени. Затем ту же дозу вещества назначают внутрь, определяют концентрации вещества в крови и строят кривую кон­центрация-время (рис. 1).

Измеряют площади под кривыми - AUC (Area Under the Curve). Биодоступность — F (Fraction) определяют как отношение AUC при назначении внутрь к AUC при внутривенном введении и обознача­ют в процентах

При одинаковой биодоступности двух веществ скорость их по­ступления в общий кровоток может быть различной. Соответствен­но различными будут время достижения пиковой концентрации, максимальная концентрация в плазме крови, величина фармаколо­гического эффекта. В связи с этим вводят понятие «биоэквивален­тность». Биоэквивалентность двух веществ означает сходные био­доступность, пик действия, характер и величину фармакологического эффекта.

Некоторые лекарственные средства вводят ректально (в пря­мую кишку) в виде ректальных суппозиториев (свечей) или лекар­ственных клизм. При этом 50% вещества после всасывания попадает в кровь, минуя печень.

Время, ч

Рис. 1. Биодоступность лекарственного вещества

Биодоступность (F - Fraction) определяется как отношение площадей под кривыми

концентрация - время (AUC) при приеме вещества внутрь и введении внутривенно.

Парентеральные пути введения — введение веществ, минуя пище­варительный тракт. Наиболее употребительные парентеральные пути введения - в вену, под кожу, в мышцы.

При внутривенном введении лекарственное вещество сра­зу попадает в кровь; действие вещества развивается очень быстро, обычно в течение 1—2 мин. Чтобы не создавать в крови слишком высокой концентрации вещества, большинство лекарственных средств перед внутривенным введением разводят в 10—20 мл изото­нического (0,9%) раствора натрия хлорида или изотонического (5%) раствора глюкозы и вводят медленно — в течение нескольких ми­нут. Нередко лекарственные вещества в 250—500 мл изотоническо­го раствора водят в вену капельно, иногда в течение многих часов.

В вену нельзя вводить масляные растворы и взвеси (суспензии) в связи с опасностью закупорки сосудов (эмболии). Однако внутри­венно иногда вводят небольшие количества гипертонических растворов (например, 10—20 мл 40% раствора глюкозы), которые быстро разводятся кровью.

При внутримышечном введении (чаще всего в мышцы яго­дицы) вещества могут всасываться путем пассивной диффузии и пу­тем фильтрации ( через межклеточные промежутки в эндотелии кро­веносных сосудов). Таким образом, внутримышечно можно вводить и липофильные неполярные, и гидрофильные полярные соединения.

В мышцы нельзя вводить гипертонические растворы и раздра­жающие вещества. В то же время, в мышцы вводят масляные ра­створы и взвеси (суспензии). При введении взвеси в мышце созда­ется депо препарата, из которого лекарственное вещество может медленно и длительно всасываться в кровь.

При подкожном введении (в подкожную жировую клетчат­ку) вещества всасываются так же, как и при внутримышечном вве­дении, но более медленно, так как кровоснабжение подкожной клет­чатки меньше, чем кровоснабжение скелетных мышц. Под кожу иногда вводят масляные растворы и взвеси. Однако по сравнению с введением в мышцы масляные растворы и взвеси медленнее вса­сываются и могут образовывать инфильтраты.

Из других путей введения лекарственных средств в клинической практике используют ингаляционное введение (вдыхание газообраз­ных веществ, паров летучих жидкостей, аэрозолей), введение веществ под оболочки мозга, внутриартериальное введение и некоторые другие.