Материал: Никитина Дарья ПИН-21Д КР2 (математический анализ)

Внимание! Если размещение файла нарушает Ваши авторские права, то обязательно сообщите нам

N=length(y);

for i=1:1:N

for j=1:1:N

z0(i,j)=sqrt(x(i)^2+y(j)^2);

end

end

figure(2);

mesh(x,y,z0);% поверхность f(x,y)

hold on;

q=[4.05 2.96 B;4.05 2.96 B1];

qx=q; qx(:,1)=0;

qy=q; qy(:,2)=0;

qz=q; qz(:,3)=0;

plot3(q(:,1),q(:,2),q(:,3),'*-');%

grid on;

Полученный ответ в командном окне:

Точное значение в точке (4,05;2,96):

B = 5.0164

Приближенное значение в точке (4,05;2,96),через дифференциал:

B1 =5.0160

Абсолютная погрешность:

E = 3.8316e-04

Приближенное значение в точке (4,05;2,96),через формулу Тейлора:

BT =5.0164

Абсолютная погрешность:

E2 =7.6408e-06

>>

Фигура 1. Ракурс 1.

Фигура 1. Ракурс 2.

Фигура 1. Ракурс 3.

Фигура 2. Ракурс 1.

Фигура 2. Ракурс 2.

5. Найти точки безусловного экстремума (добавить исследование в письменную часть). а) В MATLAB построить поверхность , по возможности, определить визуально наличие и примерное расположение точек безусловного минимума и максимума функции . Отметить точки на рисунках в матлаб, сравнить с письменным исследованием.

б) В MATLAB построить на поверхности кривую, определяемую ограничением . По возможности, определить визуально наличие и примерное расположение точек условного минимума и максимума этой функции при данном ограничении.

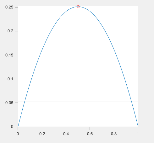
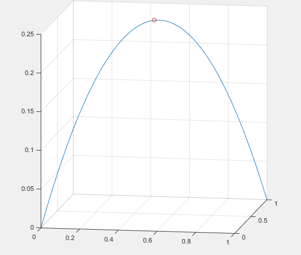
в,г,д) Изобразить эту же кривую без самой поверхности в пространстве и в различных ракурсах (в плоскости OZX, OZY), отметить на рисунке точки условного экстремума. Найти точки экстремума функции при условии, что (использовать прямой метод)

.

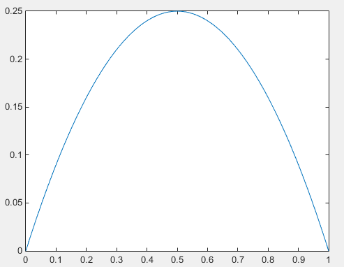
Решение: Из условия . Подставим в .

- парабола. ветви параболы направлены вниз. Критическая точка: точка максимума.

x=0:0.01:1;

y=x-x.*x;

plot(x,y);

Итак, координаты точки максимума: .

Поверхность и плоскость пересекаются по параболе

Показана точка максимума

В различных ракурсах (в плоскости OZX, OZY) изображения одинаковы