Материал: Модуль ввода аналоговых и вывода дискретных сигналов

Внимание! Если размещение файла нарушает Ваши авторские права, то обязательно сообщите нам


Затем найдем сопротивление нагрузки по формуле:


Определив сопротивление нагрузки, можем рассчитать значение емкости для конденсаторов C2 - C9 по формуле (16):

В результате расчетов выбираем керамические конденсаторы C2 - C9 из ряда E12 [6]:

К10 - 17А - 25В - 33 нФ ±10%.

Определим значение емкости конденсатора C1, приняв частоту f = 50 Гц. Суммарный потребляемый микросхемами ток:


Определим общее сопротивление схемы:


Емкость конденсатора С1:


В результате расчетов выбираем электролитический конденсатор C1 из ряда E12 [6]:

К53 - 4 - 6,3В - 10 мкФ ±10 %.

Расчет временных задержек :

Временные параметры работы дешифратора адреса при установке и снятии адреса на дешифратор адреса:


Время появления данных при чтении с АЦП:


Время появления данных при записи в регистр выходных дискретных сигналов:



4. МОДЕЛИРОВАНИЕ СХЕМЫ МОДУЛЯ В ССМ Multisim

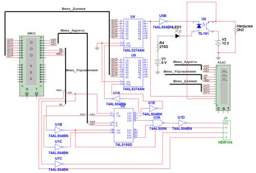
На рисунке 2 представлена принципиальная электрическая схема модели в виде рисунка, полученного посредством Print Screen экрана.

Рис.2 Схема модели в ССМ Multisim

Ввиду отсутствия ввиду отсутствия микросхем серии КР1533 в библиотеке ССМ Multisim, при моделировании использовались микросхемы серии 74ALS, являющиеся полным функциональным аналогом микросхем серии КР1533. Так же, в библиотеке ССМ Multisim отсутствуют МОП-реле, поэтому вместо элементов VU1-VU14 CMX60D10 использовано твердотельное реле TIL191. Это позволит проверить функционирование схемы, за исключением нагрузочной способности.

На схеме показан только блок А1 и не показаны блоки A2-A14, так как они повторяют по своим характеристикам блок А1.

Генератор слов XMG1 служит для задания управляющих воздействий, логический анализатор XLA1 - для снятия характеристик выходных сигналов модели. Младшие 8 разрядов генератора слов XMG1 формируют шину данных, разряды 16-18 - шину адреса, а разряды 20 - 22 - сигналы RD, WR и HBEN.

Проверим правильность работы схемы управления АЦП. Для этого на генераторе слов зададим тестовую последовательность. Зададим на шине адреса код 011, соответствующий записи в АЦП (Таблица 1), и подадим сигнал WR. Затем зададим на шине адреса код 111, соответствующий чтению из АЦП, и подадим сигнал WR. Повторим чтение при высоком уровне сигнала HBEN. Результат моделирования представлен на рисунке 3.

Рис. 3 Результат моделирования

По результатам моделирования видим, что задании нужного адреса и подачи соответствующего сигнала записи или чтения, формируются правильные управляющие сигналы АЦП.

Проведем моделирование работы схемы выходных дискретных сигналов. Для этого, в соответствии с таблицей 1, зададим на шине адреса код 000, на шине данных - код 0001h (т.к. в модели есть только блок А1), и подадим сигнал WR. Через несколько тактов снова подадим сигнал WR, на шине данных при этом все разряды выставим нулем.

Результат моделирования представлен на рисунке 4.

Рис. 4 Результат моделирования

По результатам моделирования видим, что схема работает правильно, при приходе управляющих сигналов, на выходе дискретных сигналов формируется сигнал, соответствующий коду на шине данных.

. РАЗРАБОТКА ПЕЧАТНОЙ ПЛАТЫ МОДУЛЯ

1. С помощью приложения Symbol Editor, входящего в состав САПР P-CAD 2006 создали условно-графическое изображение элементов, занесли в библиотеку.

. С помощью приложения Pattern Editor, по описаниям на элементы, создали чертеж посадочного места элемента, занесли в библиотеку.

. В приложении Library Executive объединили условно-графическое изображение элемента и чертеж его посадочного места, в библиотеке получили элементы Component.

. В приложении Schematic изобразили схему и сгенерировали список соединений.

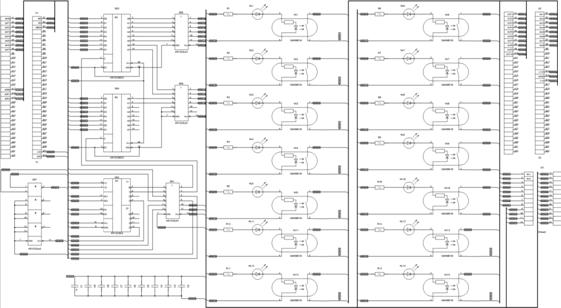
На рисунке 5 представлена схема электрическая принципиальная, разработанная в приложении Schematic пакета PCAD 2006.

Рис.5 - схема электрическая принципиальная, разработанная в PCAD

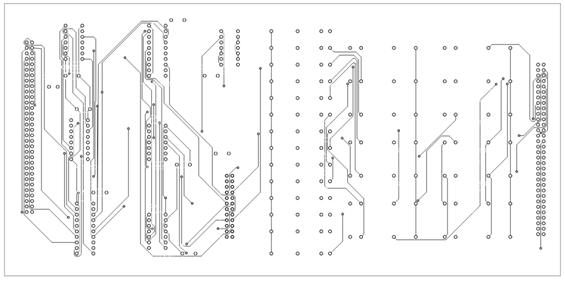
. C помощью подключаемого программного модуля Situs произвели автоматическую разводку печатной платы. На рисунке 6 представлено расположение элементов на плате.

Рис. 6 - расположение элементов на печатной плате.

На рисунке 7 представлен верхний слой проводников

Рис. 7 - вид на верхний слой печатной платы.

На рисунке 8 представлен нижний слой проводников

Рис. 8 - вид на нижний слой печатной платы.

ЗАКЛЮЧЕНИЕ

Тема курсового проекта - «Модуль ввода аналоговых и вывода дискретных сигналов».

В ходе выполнения курсового проекта была разработана принципиальная электрическая схема в соответствии с требованиями технического задания на курсовое проектирование с проведением расчетов основных электрических и временных параметров. Произведено моделирование схемы модуля в ССМ Multisim и разработана печатная плата модуля в САПР PCAD.

Модуль построен на базе современных элементов. Основной серией микросхем является КР1533.

Разработанный модуль имеет следующие характеристики:

2 аналоговых входа;

разрядность АЦП 10 бит;

разрядность шины процессора 8 бит

14 дискретных выходов

Были разработаны структурная схема СУ и принципиальная электрическая схема со следующими параметрами:

задержка при выводе данных: 1мкс

задержка при вводе данных с АЦП: 259 нс

Были подобраны следующие резисторы:

МЛТ-0,125-270 Ом±5%

С2-29В - 0.125 - 1,24 кОм ±0,1%

С2-29В - 0.125 - 3,74 кОм ±0,1%

Были подобраны следующие конденсаторы:

К53-4-6,3В- 10 МкФ±10%

К10-17А-25В-33 нФ±10%

К53-4-6,3В-47 МкФ±10%

К10-17А-25В-0,1 МкФ±10%

СПИСОК ЛИТЕРАТУРЫ

Логические ИС: КР1533б КР1554: справочник в 2 ч. / И.И. Петровский и др.-М.: ТОО "Бином": Фирма "Микаш", 1993 г. - 456 с.

Компанейц А. Н. Схемотехника систем управления. Методические указания для выполнения курсового проекта и СРС. Омск: Изд-во ОмГТУ, 2007.- 52 с.

Иванов, В.И. и др. Полупроводниковые оптоэлектронные приборы: справочник / В. И. Иванов, А. И. Аксенов, А. М. Юшин. - 2-е изд., перераб. и доп. - М.: Энергоатомиздат, 1988. - 448 с.

Компанейц, А. Н. Схемотехника средств автоматизации: конспект лекций / А. Н. Компанейц - Омск: Изд-во ОмГТУ, 2007. - 104 с.

Резисторы: справочник / В. В. Дубровский [и др.]; под ред. И. И. Четверткова и В. М. Терехова. - 2-е изд., перераб. и доп. - М.: Радио и связь, 1991. - 528 с.

Барнс, Д. Электронное конструирование: Методы борьбы с помехами.:- Перевод с английского. Д. Барнс - Москва: Мир, 1990г, 238стр.