Контрольная работа
по дисциплине
«Общая теория систем и системный анализ»
Оглавление
Введение
. Вербальное описание объекта исследования, организации «ООО Сектор»
. Исследование методик структуризации целей и функций
А. Методика структуризации целей, основанная на взаимодействие со средой
Б. Методика структуризации целей и функций для систем, стремящихся к идеалу
В. Методика структуризации целей, основанная на концепции деятельности
. Построение обобщенной структуры целей и функций
. Оценка составляющих обобщений структурой целей с применением методики Patern
. Перенос оценок со структуры целей на структуру средств, сравнение и выдачи рекомендации по совершенствованию организационной структуры компании
Вывод
Литература
Системный анализ в экономике исследует социально-экономические системы,
главной особенностью которых является наличие «активных элементов» (персонала).
Согласно теории систем: система не одинока в окружающем мире, она связана
коммуникациями с внешней средой, представляющие собой сложные образования,
включающие в себя «Надсистема», «Актуальную среду», а также «Подведомственную
систему».
Рис.1
Надсистема представляет собой объекты и системы более высокого порядка, которые взаимодействуют с нашей системой.
Актуальная среда делится на:
) Дружественную среду
) Конкурентную среду
) Безразличную среду (Такая среда интересует на лишь в той части, где она может перейти в дружественную или конкурентную)
Подведомственные системы включают в себя те объекты и системы, которые обеспечивают бесперебойное выполнение всех функций исследуемого объекта.
Таким образом, для того чтобы проанализировать систему, необходимо составить описание объекта исследования.
Классификация методом моделирования систем:
Постановление любой задачи заключается в том, чтобы перевести ее словесное, вербальное описанье в формальное. В случае относительно простых задач, такой переход осуществляется в сознании человека, который не всегда может объяснить как это он сделал. Если полученная формальная модель(математическая зависимость между величинами в виде формулы, уравнения, системы уравнений) опирается на фундаментальный закон или подтверждается экспериментально, то этим доказывается его адекватность отображаемой ситуации, и модель рекомендуется для решения задач подобного класса.
По мере усложнения задач получение модели и доказательство ее адекватности усложняется. Вначале эксперимент становится дорогим и опасным, а применительно к экономическим системам становиться практически не реализуемым, задача переносится в класс проблем по принятию решения. То есть перевод вербального описания в формальное , становиться важной составной частью процесса принятия решения. Причем эту составную часть не всегда можно выделить как отдельный этап, завершив который, можно обращаться с формальной моделью так же, как с обычным математическим описанием, строгим и абсолютно справедливым. Большинство реальных ситуаций проектирования сложных технических комплексов и управления экономикой необходимо отображать классом самоорганизующихся систем, модели которых должны постоянно корректироваться и развиваться. При этом возможно изменение не только модели, но и метода моделирования, что часто является средством развития представления ЛПР о моделируемой ситуации.
Иными словами, перевод вербального описания в формальное, осмысление, интерпретация модели и получаемых результатов становиться неотъемлемой частью практически каждого этапа моделирования сложной развивающейся системы. Часто, для того чтобы точнее охарактеризовать такой подход к моделированию процессов принятия решений, говорят о создании как бы «механизма» моделирования, «механизма» принятия решений.
Сразу возникает вопрос, как правильно формировать такие развивающиеся «Механизмы»? И как доказать адекватность моделей?
Для решения проблемы перевода вербального описания в формальное в различных областях деятельности стали развиваться специальный приемы и методы. Так, возникли методы типа «мозговой атаки», «сценариев», экспертных оценок, «дерева целей» и т.п.
В свою очередь, развитие математики шло по пути расширения средств постановки и решения трудно формализуемых задач. Наряду с детерминированными, аналитическими методами классической математики возникла теория вероятности и математическая статистика (как средство доказательства адекватности моделей на основе представительной выборки и понятия вероятности правомерности использования модели и результатов моделирования).
Таким образом, между неформальным, образным мышлением человека и
формальными моделями классической математики сложился как бы «спектр» методов,
которые помогают получать и уточнять вербальное описание проблемной ситуации, с
одной стороны, и интерпретировать формальные модели, связывать их с реальной
действительностью, с другой. Этот спектр условно представлен на рис. 1 ниже.
Рис. 2
Деятельность: Организация занимается созданием, сопровождением, адаптацией, а так же внедрением систем диспетчерского контроля для железной дороги и смежных областей.
Структура организации:
В организации существует 6 отделов:
) Отдел проектировщиков - занимается проектированием, сбором информации, а так же формализацией требований к системе. На этапе проектирования системы происходит полное исследование системы и согласования ее с заказчиком. Так же на данном этапе выбирается тип форма модели создаваемого проекта.
Согласуется с отделом программистов, заказчиком, начальством и отделом адаптации.
) Отдел программистов - отдел, в обязанности которого входит редактирование и согласование изменений вносимых в техническое задание, предоставляемое отделом проектировщиков. Так же в последующие обязанности входит создание программного обеспечения и документации к ней.
Согласуется с отделом проектировщиком, начальством, а так же с отделом адаптации.
) Бухгалтерский отдел - отдел, отслеживающий, фиксирующий, прогнозирующий экономическое состояние организации. А так же занимающий согласованием затрат и учет всех экономических обязательств организации перед законодательством Российской Федерации.
Согласуется со всеми отделами.
) Отдел адаптации - отдел, занимающий настройкой и оценкой эффективности внедряемой системы. В обязанности данного отдела входит : сбор статистической информации, анкетирование, тестирование системы, формализация выявленных проблем и передача данной информации либо в отдел проектирования, либо в отдел программистов.
Согласуется с отделом программистов, проектировщиков, и бухгалтерией.
) Отдел пусконаладочных работ - отдел, занимающийся заказом необходимого оборудования, внедрением и настройкой разрабатываемой системы, транспортировкой, отгрузкой, оформлением необходимой документацией и ее передачей в бухгалтерию. Так же данный отдел осуществляет прием товара с браком обратно.
Согласуется с отделом сборки, адаптации и бухгалтерии.
) Отдел сервисного обслуживания занимается приемом и обслуживанием
входящих вызовов, а так же сбором актуальной статистической информации у
пользователей системы. Так же в обязанности входит обслуживание бракованного
оборудования.
Рис.3
2.2 Методика структуризации целей и функций для систем,
стремящихся к идеалу
Рис 4
2.3 Методика структуризации целей, основанная на концепции
деятельности
Данная методика отличается от предыдущих тем, что исследует задачи,
формированные внутри компании, выставляя приоритетные задачи. В рамках методики
исследуются функции, которые мы выявили в рамках собственной системы.
Рис.5
) Внедрение информационной системы, которая позволит контролировать бизнес-процессы организации.
) Использовать, привлеченный в компанию, персонал, обладающий знаниями в прикладной области, для обучения остального персонала.
) Поиск новейших технологий и анализ уже применяемых.
) Материальные средства и рабочая сила персонала
) Необходимая информация
*) Строгое контролирование бизнес-процессов и взаимодействий в организации, начиная от поставщиков, заканчивая отделами и сотрудниками.
*) Снижение издержек при производстве и сокращение времени на исполнение договоров.
*) Нормативно-методическое обеспечение
*) Материальные средства и рабочая сила персонала
*) Информация от заказчиков и государства
Построение обобщенной структуры целей и функций позволяет обхватить весь перечень функций компании, необходимых для выполнения. Необходимо, только, исключить дублирование функций. За основу, при построении, мы выбрали ту структуру, которая наиболее полно охватывает построение компанию.
В нашем случае, мы воспользовались методикой структуризации целей и
функций, основанной на стремление к идеалу.

После того, как мы построили обобщенную структуру целей и функций, появилась необходимость в ее оценке. Для оценки обобщенной структуры целей и функций используется методика Patern.
Данная методика позволяет повысить объективность экспертной оценки, за счет учета весовых коэффициентов критериев. В качестве критериев могут быть рассмотрены следующее:
) Степень влияния данной функции на реализацию глобальной целей компании.
) Важность функции для компании в целом
) Трудоемкость реализации данной функции
Составим таблицу, на которой отобразим оценки соответствующих функций.
Табл.1
|
Критерий |
Вес |
Задачи, направленные на приоритетные цели |
Развитие и инновации |
Соверш. Организ. Управления |
Формирование имиджа компании |
Повышение эффективности работы организации |
|
Важность |
0.3 |
0.06 |
0.07 |
0.08 |
0.04 |
0.05 |
|
Трудоемкость |
0.3 |
0.06 |
0.08 |
0.1 |
0.03 |
0.03 |
|
Значение |
0.4 |
0.08 |
0.09 |
0.05 |
0.08 |
0.1 |
|
Общая оценка |
0.2 |
0.24 |
0.23 |
0.15 |
0.18 |
|
Табл.2
|
Критерий |
Вес |
Задачи, направленные на приоритетные цели |
Развитие и инновации |
Совершенствование Организационного Управления |
Формирование имиджа компании |
|||||||||||||||||
|
|
|
1.1 |
1.2 |
1.3 |
2.1 |
2.2 |
2.3 |
3.1 |
3.2 |
4.1 |
4.2 |
|||||||||||
|
Важность |
0.3 |
0.02 |
0.02 |
0.02 |
0.02 |
0.02 |
0.03 |
0.05 |
0.03 |
0.02 |
0.02 |
0.3 |
0.02 |
0.02 |
0.02 |
0.04 |
0.02 |
0.02 |
0.06 |
0.04 |
0.015 |
0.015 |
|
Значение |
0.4 |
0.04 |
0.02 |
0.02 |
0.03 |
0.03 |
0.03 |
0.025 |
0.025 |
0.04 |
0.04 |
|||||||||||
|
Общая оценка |
0.08 |
0.06 |
0.06 |
0.09 |
0.07 |
0.08 |
0.135 |
0.095 |
0.075 |
0.075 |
||||||||||||
|
% |
8% |
6% |
6% |
9% |
7% |
8% |
13.5% |
9.5% |
7.5% |
7.5% |
||||||||||||
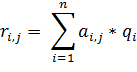
При процедуре оценки, реализуется нормирование, в рамках каждого критерия, по всем составляющим этого узла.
Оценка каждой составляющей вычисляется, как сумма произведений весового
значения критерия на соответствующую оценку этого критерия:
После проведения расчетов производится нормирование к 100%. Для всех
элементов идет оценка по одинаковым критериям.
При объединении структур, была проведена связь между функциями и их
исполнителями. Если одну функцию выполняют несколько исполнителей, то оценка
делится пропорционально доли участия. Если исполнитель реализует несколько
функций, то оценки суммируются.
В результате проведенной работы было выполнено:
) Проведено формальное и вербальное описание объекта исследования
) По трем методикам структуризации целей и функций была построена обобщенная структура целей и функций.
) Так же произведена оценка составляющих обобщенной структуры методикой- Patern
) Произведено сопоставление оценок структуры целей и структуры средств
Хотелось бы так же отметить некоторые рекомендации для организации «ООО Сектор»:
) Для увеличения производительности работы, необходимо распределить обязанности среди отделов. Перераспределить нагрузку между различными отделами. А так же рассмотреть возможность создать новые отделы.
) Обращаем ваше внимание, что вам необходимо заняться совершенствованием организационного управления внутри организации. Осуществить жесткую формализацию бизнес-процессов и взаимодействий внутри организации. Так же необходимо заняться формированием благоприятной обстановки внутри предприятия и улучшением мотивации сотрудников возможными премиями или организационными поощрениями.
) Так же, необходимо обратить внимание на формирование имиджа организации. Возможно, вам надо принимать участие в различных железнодорожных выставках и съездах.
Так же, мы перенесли оценки функций со структуры целей на организационную структуру и получили рейтинг важности подразделения для реализации целей:
) Отдел проектировщиков = 3+2,3+2,3 = 7,6 баллов
) Отдел программистов = 3+9+4,5+9 = 25,5 баллов
) Отдел бухгалтерии = 4+2,3+7,5+4,5 = 18,3 баллов
) Отдел адаптации = 6+2,3+2,3 = 10,6 баллов
) Отдел Пуско-наладки = 4+2,3 = 6,3
) Отдел сервисного обслуживания = 8 баллов
Эти данные необходимо учитывать при расчете загруженности и обеспечения подразделений, а так же при наборе специалистов и персонала.
вербальный
структуризация отдел организационный