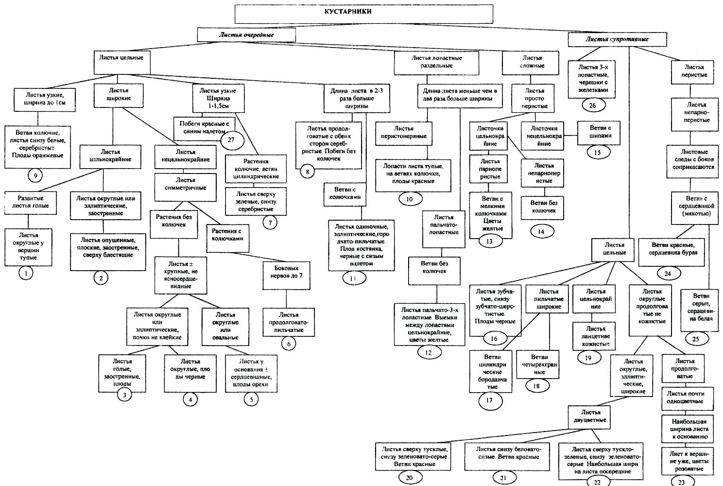
Рис. 5 - Определитель видов кустарников
Таблица 3 – Кустарники
|
Виды кустарников |
Стр. |
1 |
Скумпия |
64 |
2 |
Кизильник блестящий |
57 |
3 |
Вишня степная |
51 |
4 |
Ирга круглолистная |
55 |
5 |
Лещина обыкновенная (орешник) |
58 |
6 |
Алыча |
|
7 |
Лох узколистный |
59 |
8 |
Лох серебристый |
|
9 |
Облепиха |
60 |
10 |
Боярышник колючий |
49 |
11 |
Терн дикий |
66 |
12 |
Смородина золотистая |
65 |
13 |
Акация желтая |
47 |
14 |
Аморфа |
|
15 |
Шиповник |
61 |
16 |
Калина гордовина |
|
17 |
Бересклет бородавчатый |
|
18 |
Бересклет европейский |
|
19 |
Бирючина |
48 |
20 |
Свидина красная |
|
21 |
Свидина белая |
62 |
22 |
Жимолость обыкновенная |
|
23 |
Жимолость татарская |
53 |
24 |
Бузина красная |
50 |
25 |
Бузина черная |
|
26 |
Калина обыкновенная |
56 |
27 |
Ива остролистная (шелюга красная) |
54 |
2 ХАРАКТЕРИСТИКА ДЕРЕВЬЕВ И КУСТАРНИКОВ,
ИСПОЛЬЗУЕМЫХ ДЛЯ ЛЕСОМЕЛИОРАЦИИ
И ОЗЕЛЕНЕНИЯ
2.1 Главные древесные породы
Акация белая, робиния (Robinia pseudoacacia L.)
Дерево высотой более 25 м и диаметром до 1 м, живет 70-80 (100) лет. Крона ажурная раскидистая, листья перистые, цветки белые в повислых кистях, душистые, боб длиной до 10 см. Растет быстро. Размножается семенами и корневыми отпрысками. Светолюбива, теплолюбива, засухоустойчива, солеустойчива, может расти на каштановых и песчаных почвах. Ценна для облесения оврагов, оползней балок, откосов плотин. Древесина прочная, красивая, не поддается гниению.
Широко используется в полезащитном лесоразведении и озеленении в степи. Родина - Северная Америка, Аппалачские горы.
|
Акация белая (робиния):
1 - ветвь с плодами; 2 - вскрытый плод, видны семена.
|
Береза повислая (бородавчатая) (Betula pendula Roth)
Дерево высотой до 18-25 м, растет быстро, живет до 120 лет. Крона раскидистая с повислыми ветвями, ствол белокорый, молодые ветви бурые, покрыты бородавками. Листья простые, треугольно-яйцевидные. Плоды в сережках, созревают в июле. Корневая система мощная. При ранении корней иногда дает корневую поросль. Светолюбива, морозостойка, мало требовательна к почвенным условиям, но предпочитает среднеувлажненные места; засуху переносит плохо.
Рекомендуется в полезащитном лесоразведении на песчаных и глинистых средиеувлажнеиных почвах. Естественно растет в лес-ной и лесостепной зонах РФ в сосновых, еловых и дубовых лесах, образует и чистые насаждения, поселяется первой на обширных вырубках и гарях лесной зоны.
|
Береза бородавчатая: 1 - верхушка побега с тычиночными и пестичными сережками; 2 - часть пестичной сережки; 3 - пестичное соцветие сверху; 4 - соцветие изнутри; 5 - покровная чешуйка; 6 - тычиночный цветок снизу, изнутри, сбоку; 7 - тычинка; 8 - ветвь с листьями, плодовой и заложившимися тычиночньи сережками; 9 - плод; 10, 11 -чешуйки снаружи и изнутри; 12 - побег в зимнем состоянии; 13 - поперечный разрез побега; 14 - всход. |
Вяз перистоветвистый (Ulmus pinnato-ramosa Dieck)
Дерево высотой до 15-20 м, живет до 35-50 лет. Крона шатровидная с тонкими поникающими ветвями. Листья простые, голые, почти равнобокие, расположены двухрядно, поэтому кажутся перистыми. Размножается семенами, которые созревают в мае. Светолюбива, относительно теплолюбива, весьма засухоустойчива, переносит засоление, растет на каштановых почвах, рост в молодом возрасте быстрый.
Используется в полезащитном лесоразведении и озеленении в степи и лесостепи. Естественно растет в Средней Азии.
|
Вяз перистоветвистый |
Гледичия трехколючковая (Gleditschia triacantos L.)
Дерево высотой до 25-30 м и в диаметре до 60-70 см. До 20 лет растет быстро, долговечность свыше 100 лет. Крона раскидистая, ажурная. Листья крупные, просто - и дваждыперистые, листочки мелкие. Побеги и стволы усажены крупными трехраздельными колючками, но есть и безколючковая форма. Корневая система мощная, поверхностная, дает корневые отпрыски. Размножается семенами; плод - боб длиной до 50 см. Очень светолюбива (под кроной много света), теплолюбива и неморозостойка, но в степи достаточно зимостойка; засухоустойчива, солевынослива, малотребовательна к почвам.
Одна из лучших пород для полезащитного лесоразведения в степи. Родина - Северная Америка.
|
Гледичия обыкновенная:
1 - ветвь с плодами и колючкой; 2 - ветвь с листьями; 3 - часть вскрытого плода с семенами. |
Дуб черешчатый (Quercus robur L)
Дерево высотой до 35-40 м. В первые 10 лет растет медленно, после чего рост увеличивается до 1 м в год. Живет 500-600 лет. Крона густая, листья простые с тупыми лопастями. Корневая система мощная, стержневого типа, углубляется до 10-12 м. Размножается посевом желудей. Древесина прочная и красивая, ценится в строительстве и мебельной промышленности.
Дуб среднего светолюбия, но не выносит верхушечного затенения. Растет на разных по плодородию почвах, но лучше всего на темно-серых лесных оподзоленных суглинках, то есть порода довольно требовательная к почве. Засухоустойчив, морозо-и зимостоек. Однако при сочетании летней засухи с морозной зимой (1968/69 г.), особенно на уплотненных почвах (вдоль дорог), погибает.
Широко используется в полезащитном лесоразведении как наиболее устойчивая и долговечная порода в степи.
В европейской части РФ образует леса: в южной части лесной зоны, в лесостепи, в степи (байрачные и пойменные) и в предгорных районах Карпат, Крыма, Кавказа. Лучшие его спутники - клен остролистный, липа мелколистная.
|
Дуб летний или черешчатый:
1 - цветущий побег; 2 - ветвь с листьями и плодами; 3 - часть тычиночной сережки; 4 - пыльник (вид сверху, снизу и поперечный разрез); 5 - пестичный цветок (вид сбоку и продольный разрез); 6 - побег с почками. |
Дуб северный, красный (Quercus borealis Michk)
Дерево высотой до 25-30 м, растет быстрее дуба обыкновенного, долговечный. Листья темно-зеленые с острыми лопастями, осенью красные и оранжевые, весьма декоративные. Плоды созревают за два года, желуди широкоовальные, крупные. Весьма зимостоек, к почвам менее требователен, чем дуб обыкновенный, может расти на песчаных почвах, но к влаге более требователен. По качеству древесины не уступает дубу обыкновенному и не поражается мучнистой росой. Рекомендуется для использования в полезащитном лесоразведении и озеленении по более влажным местам, чем дуб обыкновенный. Родина - Северная Америка, где он заходит на север дальше, чем другие виды дубов.
|
Дуб красный побег, лист, женские цветы, желуди, всход, карта ареала.
|
Тополь дельтовидный (канадский) (Populus deltoides Marsch.)
Дерево высотой до 40 м, растет быстро, живет до 130 лет. Ствол прямой, крона широкопирамидальная. Листья треугольные, широкоромбические, у основания листа на черешке две красноватые железки (отличие от осокоря). Плоды созревают в мае-июне. Размножается семенами и стеблевыми черенками. Корневых отпрысков почти не образует. Светолюбив, морозостоек на Украине и в Центрально-Черноземной зоне, в Заволжье - недостаточно. Умеренно засухоустойчив, хорошо растет на свежих суглинистых и супесчаных почвах. Для облесения песков непригоден.
Родина - Северная Америка. Пригоден для полезащитных лесных полос и озеленения населенных пунктов.
|
Тополь канадский |
Тополь бальзамический (Populus balsamifera L.)
Дерево высотой до 30 м, в молодом возрасте растет быстро, до 1 м в год, живет до 100 лет, в лесополосах - до 40 лет. Кора серая гладкая, у основания ствола темно-серая трещиноватая. Молодые побеги угловаты Листья яйцевидные или овальные, к вершине суженные в острие. Цветет до распускания листьев, плоды созревают в июне. Размножается семенами, стеблевыми черенками, корневыми отпрысками. Светолюбив, морозостоек, к влаге и почве требователен.
Естественно растет в Северной Америке. В РФ используется в культуре в поймах рек, при обсадке прудов, водохранилищ, каналов и в полезащитных лесных полосах. В Сибири натурализовался и выделен в самостоятельный вид - тополь сибирский бальзамический.
|
Тополь бальзамический |
Тополь черный (Populus Negro L.)
Дерево высотой до 30 м, растет быстро, живет до 150 лет. Кора вначале гладкая серая, позднее черноватая с крупными продольными трещинами. Крона широкая. Листья ромбические или треугольные, с вытянутой вершиной. Цветет до распускания листьев, плоды созревают в июне. Размножается семенами, корневыми черенками и кольями. Стеблевые черенки укореняются плохо. Дает корневые отпрыски. Светолюбив, морозостоек, к почве менее требователен, чем осина, предпочитает влажные местообитания с близким уровнем грунтовых вод.
Растет в диком виде в южной части лесной зоны и по поймам рек в лесостепной и степной зонах РФ. Используется для облесения берегов прудов и водоемов.
|
Тополь черный |
Ясень обыкновенный (Fraxinus excelsior L.)
Дерево высотой до 30-40 м, в 10 лет достигает 4-5 м, живет до 180-250 лет. Ствол стройный, кора пепельно-серая, гладкая, крона высоко поднята, мощная. Корневая система поверхностная. Побеги голые, зеленовато-серые с черными почками. Листья непарноперистые, до 40 см, супротивные. Цветет в мае, плоды созревают в сентябре. Размножается посевом семян, отпрысков не дает. Относительно светолюбив, относительно холодостоек, повреждается заморозками, хорошо растет только на плодородных свежих и влажных почвах.
Растет в качестве примеси в дубовых лесах на плодородных почвах, однако восточнее Волги не встречается. Используется в полезащитных лесных полосах и озеленении. В противоэрозионных посадках не применяется, так как плохо растет на смытых почвах и в морозобойных местах (понижениях).
|
Ясень обыкновенный:
1 - побег с обоеполыми цветками; 2 - пучок пестичных цветков; 3 - обоеполый цветок; 4 - тычинка; 5 - пестик; 6 - продольный и поперечный разрезы завязи; 7 - побег с плодами-крылатками; 8 - семядоли и зародыш; 9 - разрез семени; 10 - всход.
|
Ясень пушистый (Fraxinus pubescens Lam.)
Дерево высотой до 20 м, в 10 лет достигает 4-5 м. Кора серая, красноватая. Корневая система поверхностная. Однолетние побеги опушенные, почки коричневые. Листья непарноперистые, снизу опушенные. Плоды созревают в сентябре, висят долго. Среднетеневынослив, устойчив к заморозкам, к влаге более требователен, чем ясень обыкновенный, выносит засоление почв.
Родина - Северная Америка, где растет на богатых почвах речных долин, на берегах озер. Используется в полезащитном лесоразведении на орошаемых участках, по днищам балок, на солонцеватых черноземах в лесостепи и для озеленения.
|
Ясень пушистый
побег, лист, плоды, семена, всходы, карта ареала. |
Ель обыкновенная (Picea excelsa Link)
Дерево высотой 20-50 м, до 10 лет растет медленно, после чего ежегодный прирост в высоту достигает 70 см и более, живет до 300 - 400 лет. Крона конусовидная, ветви слабопоникающие, хвоя одиночная четырехгранная. Семена созревают в октябре. Разводится посевом семян. Хороша переносит морозы, но чувствительна к весенним заморозкам, теневынослива. Хорошо растет на суглинистых почвах, к влаге требовательна.
Распространена в лесах Европы до Урала, образуя чистые насаждения и смешанные с пихтой, сосной и березой. В культуре применяется в лесостепных районах, где хорошо растет на старых лесных суглинках и деградированных черноземах. Широко используется при озеленении населенных мест.
Е
ль
обыкновенная:
1 — ветвь с мужскими колосками; 2 — тычинки; 3 — побег с женской шишечкой; 4 — зрелая шишка; 5 — чешуя от женской шишки снаружи; 6 — она же изнутри; 7 — семя; 8 — хвоя и поперечный разрез хвоинки; 9 — всход; 10 — вершина всхода.
| 00539 |
| 02.03 |
| 0501 Конунников ЛР1-1 |
| 10-2_ЛР |
| 10Лекция 10 |
| 1136 |
| 1304 |
| 131 |
| 1362 |
| 15.02.16 1 пара |