Материал: m33675

Внимание! Если размещение файла нарушает Ваши авторские права, то обязательно сообщите нам

Министерство сельского хозяйства Российской Федерации

ФГОУ ВПО «Воронежский государственный аграрный

университет имени К.Д. Глинки»

Агрономический факультет

Кафедра мелиорации и водоснабжения

Методические указания (определитель)

по теме «Лесоводственные и экологические свойства древесных и кустарниковых

растений, используемых в

агролесомелиорации и озеленении»

(для студентов агрономических и землеустроительных

специальностей очной формы обучения)

Воронеж 2006

Составители: доцент А.С. Спахова (кафедра мелиорации), профессор А.Ю. Черемисинов (кафедра мелиорации).

Рецензент: доцент В.Д. Дорофеева (ВГЛТА)

Методические указания одобрены и рекомендованы к изданию решением кафедры мелиорации (протокол № 5 от «28» февраля 2006 г.) и методической комиссии агрономического факультета ВГАУ (протокол № 5 от «11» апреля 2006 г.).

Содержание

ВВЕДЕНИЕ……………………………………………………

4

1 МОРФОЛОГИЧЕСКИЕ ПРИЗНАКИ ЛИСТЬЕВ…………

5

2 ХАРАКТЕРИСТИКА ДЕРЕВЬЕВ И КУСТАРНИКОВ,

ИСПОЛЬЗУЕМЫХ ДЛЯ ЛЕСОМЕЛИОРАЦИИ И

ОЗЕЛЕНИНИЯ……………………………..………………..

17

2.1 Главные древесные породы…………………………….

17

2.2 Сопутствующие древесные породы……………………

32

2.3 Кустарники ……………………………………………...

47

СПИСОК ЛИТЕРАТУРЫ…………………………………….

67

Введение

Курс агролесомелиорации удобнее всего начинать со знакомства с лесными породами в натуре и продолжать изучение пород по гербарию.

В результате лабораторных занятий студенты должны знать не менее 50 видов древесных и кустарниковых растений, уделяя главное внимание наиболее ценным и перспективным для защитного лесоразведения и озеленения.

Наряду с морфологическими отличиями пород студенты должны изучить их основные биологические особенности, знать условия, в которых они растут, а также их защитное значение.

Для изучения лесных пород по гербарию необходим определитель, который включены виды деревьев и кустарников, используемые в защитном лесоразведении.

Для определения видов древесных растений приводятся сведения о морфологии листьев и побегов, дается их описание и рисунки.

1 Морфологические признаки листьев

Лист состоит из листовой пластинки, черешка, влагалища и прилистников (рис 1).

Рис. 1 - Морфологические признаки листьев:

I - расчленение листовой пластинки: 1 - перистолопастный; 2 -перистораздельный; 3 - перисторассеченный; 4 - пальчатолопастный; 5 - пальчатораздельный; 6 - пальчаторассеченный; 7 - цельный;

II - сложные листья: 8 - парноперистосложный; 9 тройчатосложный; 10 - непарноперистосложный; 11 - пальчатое ложный; 12 - двоякоперистосложный;

III - жилкование листьев: 13 - перистонервный; 14 -пальчатонервный с пятью базальными жилками; 15 - дугонервный; 16 - совершенноперистонервный - главная жилка; 6 - боковые жилки первого порядка, или вторичные; в - третичные); 17 - несовершенноперистонервный

У листьев некоторых видов черешок отсутствует, тогда листья называются сидячими. Прилистники образуются на побегах в местах прикрепления листа; они обычно меньше листовой пластинки и имеют у разных видов разную форму. У одних видов прилистники быстро опадают, у других сохраняются до осени. У некоторых видов прилистники бывают пленчатыми, у других они превращаются в колючки.

Если черешок несет одну пластинку, то лист называется простым, если несколько - то сложным. У сложного листа листовые пластинки называются листочками, хотя они бывают значительных размеров.

Если листочки прикреплены последовательно к двум сторонам черешка, то лист называется перистосложным; если листочки прикреплены к вершине черешка и расходятся веером, то лист называется палъчатосложным. Перистые листья заканчивающиеся на вершине одним листочком, называются непарноперистыми, двумя - парноперистыми.

Если общий черешок у сложных листьев ветвится, то листья образуются двояко - или троякоперистые. Пальчатосложные листья с тремя листочками называются тройчатыми.

Простые листья могут быть цельные или расчлененные. Если вырезы у расчлененных листьев доходят до половины листовой пластинки и лопасти образуются тупые, то листья называются лопастными; если концы лопастей острые, то листья называются надрезанными.

Если вырезы заходят за середину, но не достигают главной жилки, листья называются рассеченными; если же вырезы доходят до главной жилки, то листья называются раздельными.

Пластинки простых листьев различаются по форме:

  • округлые - ширина и длина листовой пластинки равны;

  • овальные или эллиптические -длина превышает ширину в 1,5-2 раза и расширенная часть находится в средней части пластинки;

  • яйцевидные - такое же соотношение длины и ширины листовой пластинки, но широкая часть ее находится ближе к основанию;

  • широкояйцевидные - расширенная часть находится почти у основания пластинки;

  • обратнояйцевидные - соотношение длины и ширины пластинки то же, но широкая часть ее находится ближе к вершине листа;

  • ланцетные - длина листа превышает ширину в 3-5 раз, широкая часть находится ближе к основанию, вершина листа обычно бывает заострена;

  • обратноланцетные - такое же соотношение длины и ширины, но широкая часть находится ближе к вершине листа;

  • продолговатые - то же соотношение длины и ширины, но широкая часть находится в середине листовой пластинки, вершина и основание листа заострены,

  • линейные - когда длина листа во много раз превышает ширину;

  • игловидные - узкие листья в виде иглы, (рис. 2).

Вершины листьев по форме делятся на тупые, острые, заостренные и остроконечные; основание листьев может быть клиновидное, округлое, сердцевидное, стреловидное.

Листья имеют жилки. У одних видов на листьях хорошо выражена центральная (главная) жилка, от которой последовательно в обе стороны отходят боковые жилки; такое жилкование называется перистым.

Если боковые жилки доходят до края листа, то жилкование называется совершенноперистым; если же боковые жилки не доходят до края листа, концы их разветвляются и теряются, то такое жилкование называется несовершенноперистым.

У некоторых видов жилки на листьях берут начало от черешка листа и расходятся веером к краю листа, такое жилкование называется пальчатым. Есть еще параллельное жилкование у линейных листьев и дуговидное, когда жилки берут начало у основания листа, а концы их сходятся в вершине листа.

Рис. 2 - Морфологические признаки листьев:

а - форма основания листа: 1 - клиновидная; 2 - округлая; 3 - сердцевидная;

б - форма верхушки листа: 4 тупая; 5 - острая; 6 - заостренная; 7 -остроконечная;

в - форма края листа; 8 - цельнокрайная; 9 - зубчатая; 10 - пильчатая; 11 - городчатая; 12 - выемчато-зубчатая; 13 - двояко пильчатая;

г - форма листовой пластинки: 14 - линейная; 15 - машинная; 16 - продолговатая; 17 - эллиптическая; 18 - яйцевидная; 19 - обратно-яйцевидная; 20 - яйцевидно-заостренная; 21 - широкояйцевидная; 22 - сердцевидная; 23 - сердцевидно-заостренная: 24 - ромбическая; 25 - лопатовидная;

д - прикрепление листьев к стеблю; 26 - листья черешковые; 27 - листья сидячие.

Край листовой пластинки бывает цельный и с зубчиками. Если вершинки зубчиков направлены к вершине листа, то край листа называется пильчатым; если же оси зубчиков перпендикулярны к краю, то край листа называется зубчатым; при округлой форме вершин зубчиков край листа называется городчатым. Можно встретить край листа пильчато-зубчатый. Иногда на крупных зубчиках образуются более мелкие, тогда край листа называется двоякопилъчатым.

Существенным признаком при определении растений является опушение листьев и их окраска.

По окраске листья бывают одноцветные и двух цветные

При определении берется не отдельный лист, а побег с листьями, так чтобы видеть расположение листьев. Кроме того, в таблицах определения вида иногда использованы и разные признаки стебля: форма, окраска.

Место прикрепления листа к побегу называется узлом, а промежутки между узлами - междоузлиями.

  • Если в узле прикреплен один лист, то листорасположение называется очередным,

  • если два (обычно с двух сторон побега), то супротивным;

  • иногда в узле прикрепляется более двух листьев, тогда листорасположение называется мутовчатым.

При очередном листорасположении у ряда видов листья прикрепляются последовательно к двум противоположным сторонам побега, тогда листорасположение называется двурядным.

У многих видов древесных растений на двухлетних и более старых побегах образуются укороченные побеги, где междоузлия сближены и листья прикреплены как бы к одному узлу, в этом случае расположение листьев узнается по расположению удлиненных побегов.

Побеги по форме поперечного сечения бывают круглые, трех-или четырехгранные, ребристые или же сплюснутые, иногда на поверхности побега образуются продольные полосы из наростов пробковой ткани.

У некоторых видов сердцевина побега бывает полая; на побегах других видов образуются колючки или шипы.

Для определения вида древесно-кустарниковых растений по листьям и побегам составлены схемы (рис. 3, 4, 5) по лесоводственным группам:

  • главные,

  • сопутствующие,

  • кустарники.

Определив вид, по таблицам 1, 2, 3 необходимо найти страницу, на которой помещено описание растения и далее заполнить таблицу в рабочей тетради.

Рис. 3 – Определитель видов главных древесных пород

Таблица 1 – Главные древесные породы

Название породы

Стр.

1

Тополь бальзамический

24

2

Тополь канадский

23

3

Тополь черный

25

4

Береза бородавчатая

18

5

Вяз мелколистный, перистоветвистый

19

6

Вяз обыкновенный

-

7

Дуб летний

21

8

Акация белая

17

9

Гледичия обыкновенная

20

10

Ясень обыкновенный

26

11

Ясень пушистый

27

12

Ясень зеленый

-

13

Сосна обыкновенная

30

14

Сосна крымская

-

15

Лиственница сибирская

31

16

Ель обыкновенная

28

17

Ель колючая (голубая)

-

18

Сосна веймутова

29

19

Дуб красный, северный

22

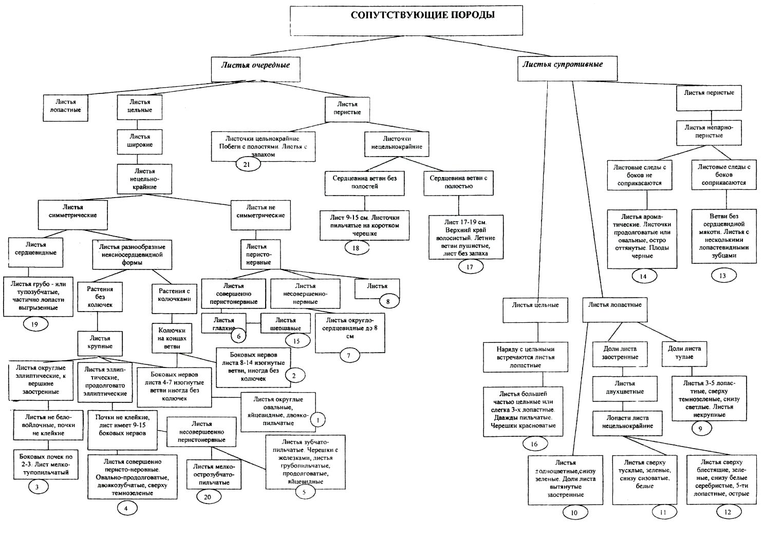
Рис. 4 - Определитель видов сопутствующих пород

Таблица 2 – Сопутствующие древесные породы

Название породы

Стр.

1

Яблоня лесная

46

2

Груша обыкновенная

35

3

Абрикос

4

Граб обыкновенный

34

5

Черешня

6

Вяз гладкий (обыкновенный)

33

7

Липа мелколистная

41

8

Каркас

9

Клен полевой

37

10

Клен остролистный

36

11

Клен явор

12

Клен серебристый

38

13

Клен ясенелистный

40

14

Бархат амурский

32

15

Вяз шершавый

16

Клен татарский

39

17

Орех серый

42

18

Рябина обыкновенная

43

19

Шелковица белая

44

20

Черемуха обыкновенная

45

21

Орех грецкий