Министерство образования и науки Российской Федерации
Федеральное государственное автономное образовательное
учреждение высшего образования
Национальный исследовательский университет “МИЭТ”
Факультет Прикладных информационных технологий
Отчет по лабораторной работе №5
Дисциплина: Электроника
Исследование влияния отрицательных обратных
связей на технические характеристики усилительного
каскада с емкостной связью
Выполнили:
Студенты П-31
Татьяна
Москва, 2020 год
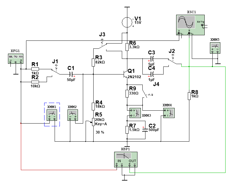
1. Макетная схема RC-каскада на биполярном транзисторе с эмиттерной
стабилизацией представлена на рисунке 1.
2. Определение режима каскада по постоянному току
UБЭ = UБ - UЭ = 3,732 – 2,56 = 1,172 В
UКЭ = EV1 - IKR6 – UЭ = 15 – 0.001707*3300 - 2,56 = 6,8069 В
Нагрузочная линия
R5, % |
20 |
30 |
40 |
50 |
60 |
70 |
80 |
90 |
100 |
Iк, мА |
1.78 |
1.707 |
1.63 |
1.547 |
1,46 |
1.37 |
1,27 |
1.17 |
1.06 |
Еп, В |
12.33 |
12.44 |
12.555 |
12.678 |
12,81 |
12.94 |
13,1 |
13.243 |
13,408 |
3. Исследование усилительного каскада с отрицательной обратной связью по току.
Разомкните резистор R9 ключом J4 («правое» положение ключа), и ключом J3 подключите резистор R3 к точке +V1 («верхнее» положение ключа).
Er(амп.) |
2 |
5 |
10 |
15 |
20 |
30 |
50 |
80 |
100 |
мВ |
er(действ.) |
1,414 |
3,536 |
7,07 |
10,607 |
14,142 |
21,213 |
35,355 |
56,568 |
70,71 |
мВ |
Uвых |
2,767 |
6,917 |
13,834 |
20,751 |
27,668 |
41,501 |
69,162 |
110,637 |
138,269 |
мВ |
Kv1 = 13,834/ 7,07 = 1,956
Kv2 = 80.965/ 7,07 = 11,45
rвх = 1000/ (10,607/ 9,773 -1) = 1000/0,085 = 11 764
При Er = 10
|
J2 |
Rr |
Fн |
Fв |
Kv |
1 |
5 мкФ |
1 КОм |
2,965 |
15,14 MHz |
-3,473 |
2 |
1 мкФ |
1 КОм |
13,895 |
14,298 MHz |
-3,378 |
3 |
5 мкФ |
10 КОм |
5,891 |
1,45 MHz |
-3,206 |
4 |
1 мкФ |
10 КОм |
29,231 |
1,37 MHz |
-3,133 |
4. Исследование усилительного каскада с отрицательной обратной связью по напряжению.
Замкните резистор R9 ключом J4 («левое» положение ключа), и ключом J3 подключите резистор R3 к точке соединения коллектора транзистора Q1 и резистора R6 («нижнее» положение ключа).
Er(амп.) |
2 |
5 |
10 |
15 |
20 |
30 |
50 |
80 |
100 |
мВ |
er(действ.) |
1,414 |
3,536 |
7,07 |
10,607 |
14,142 |
21,213 |
35,355 |
56,568 |
70,71 |
мВ |
Uвых |
19,281 |
48,18 |
96,194 |
143,878 |
191,072 |
283,37 |
455,775 |
672,65 |
787,150 |
мВ |
Kv1 = 96,194/ 7,07 = 13,606
Kv2 = 206,586/ 7,07 = 29,22
rвх = 1000/ (10,607/ 6,322 -1) = 1000/0,678 = 1 474,9
При Er = 10
|
J2 |
Rr |
Fн |
Fв |
Kv |
1 |
5 мкФ |
1 КОм |
1,987 |
23,927 MHz |
-3,054 |
2 |
1 мкФ |
1 КОм |
4,686 |
25,335 MHz |
-3693 |
3 |
5 мкФ |
10 КОм |
4,426 |
2,427 MHz |
-3,274 |
4 |
1 мкФ |
10 КОм |
20,738 |
2,57 MHz |
-3,122 |
Опираясь на результаты, полученные при выполнении лабораторных работ №3 и №5, можно сказать, что видно изменение входного сопротивления, а так же расширение полосы пропускания усилительного каскада с отрицательной обратной связью в связи с альтернативным подходом для решения поставленной задачи.