Материал: лр4

Внимание! Если размещение файла нарушает Ваши авторские права, то обязательно сообщите нам

ИВТ-34

Лабораторная работа №4

Операционные усилители

Задание

1. Разработать схему стабилизатора напряжения и источника тока, обеспечивающие напряжение питания и ток нагрузки согласно варианту.

2. Разработать схему измерителя напряжения, обеспечивающего усиление K и напряжение смещения Vop.

3. Вывести зависимость выходного напряжения Vout от Rн для своего варианта, проверить ее с помощью моделирования.

4. Ответить на вопросы преподавателя.

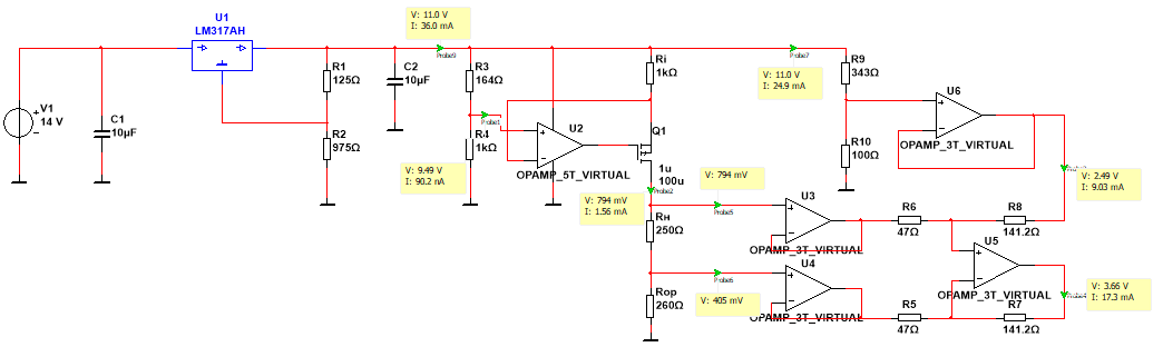
Задание 1

Рассчитаем IRi

По первому закону Кирхгофа: IRi = Iвх + Iн

У идеального ОУ: Iвх = 0. Тогда Iн = IRi

Пусть Ri = 1 кОм, тогда найдем Vref по формуле: Iн = (Vcc ‐ Vref) / Ri, следов.,

Vref = 9.5 В

Рассчитаем номиналы резисторов R6, R7 для стабилизатора напряжения:

Vout = Vref1 * (1+ R1/R2) + Iadj* R2,

Vref1 ≈ 1.25 B, Iadj ≈ 50 мкА

Получим R2/R1 = Vout/1.25 -1

Пусть R1 =125 Ом, тогда R2 = 975 Ом

Задание 2

Проведем расчет измерителя напряжения.

Требуемое выходное напряжение: Vout = (VH - VL) *K + Vop,

Vout = 3.667 В

Определим сопротивления R9 и R10.

Т.к U6 – буферный повторитель, то его Uвх = Uвых = Vop

Uвых = Vсс * R10/(R9 + R10), значит,

R9/R10 = 3.43

Пусть R10 = 100 Ом, тогда R9 = 343 Ом

Зная, как соотносятся резисторы и, сняв значение тока на выходе буферного повторителя U6, можем найти сопротивления R8, R9

K = = = 3

I6 = = т.к R8 = 3* R6

I6= 0.85 мА

Тогда R6 = 47 Ом, следоват., R8 = 141.2 Ом

Рассчитаем R5, R7.

Их номинал повлияет на Iout, но Uout останется неизменным. Выбираются как в верхней ветке, т.е.

R6 = R5 = 141.8 Ом

R8 = R7 = 1832 Ом

В результате модуляции Uout = 3.66 В, что примерно равно результату теоретических расчетов.

Задание 3

Uout

100

2,96

110

3,01

120

3,05

130

3,1

140

3,15

150

3,2

Из табл. видно, что зависимость линейная.