Материал: ЛР3 физика

Внимание! Если размещение файла нарушает Ваши авторские права, то обязательно сообщите нам

  1. Цель работы:

Определение горизонтальной составляющей напряжённости магнитного поля Земли при помощи тангенс-гальванометра, электрической постоянной СИ и скорости электромагнитных волн в вакууме.

  1. Описание лабораторной установки:

Тангенс-гальванометр состоит из деревянного круга, на внешней стороне которого намотана катушка. В центре круга горизонтально расположена магнитная стрелка, угол отклонения которой определяется при помощи круговой шкалы, разделённой на градусы. Электрическая схема установки для определения горизонтальной составляющей напряжённости магнитного поля Земли приведена на рис.1. Необходимая величина силы тока через тангенс-гальванометр устанавливается с помощью реостата R и контролируется миллиамперметром mA. Электрическая схема установки для определения электрической постоянной системы СИ приведена на рис.2. В качестве переключателя используется реле, обмотка которого включена в сеть.

Таблица технических характеристик прибора

Прибор

Макс.

значение

Цена

деления

Класс

точности

Систематическая погрешность

Тангенс-

гальванометр

90 o

1 o

-

0.5 o

Вольтметр

15 B

0.5 B

2.5

0.375 B

Миллиамперметр

200 mA

5 mA

1.0

2.5 mA

Таблица 2.1

K – постоянная установки – 4.5*10-7

Ro = 0.2 м

N = 36 витков

V = 50 Гц

U = 12 В

Рисунок 1 – Схема установки

Рисунок 2 – Схема установки

1) Тангенс – гальванометр

2) Реостат

3) Миллиамперметр

4) Источник питания

5) Ключ

1) Тангенс гальванометр

2) Реле

3) Источник питания

4) Конденсатор

5) ключ

  1. Рабочие формулы.

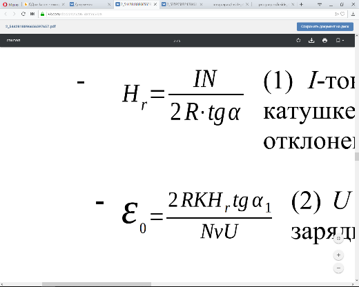
(1)

где, I-ток, протекающий по катушке, N-число витков в катушке, R - радиус витков катушки, tgα- угол отклонения магнитной стрелки;

(2)

где, U – напряжение зарядки конденсатора,  - частота зарядки/разрядки конденсатора, K=4,5*107 ;

(3)

где, I и  соответственно погрешности измерения силы тока и угла отклонения;

(4)

где, u0 =4π*10-7 Гн/м – магнитная постоянная системы СИ;

(5)

систематическая погрешность вычисления электрической постоянной;

(6)

где, систематическая погрешность магнитной постоянной системы СИ.

  1. Результаты измерений и вычислений.

Для схемы №1

Таблица 4.1

I, mA

1, градусы

2, градусы

ᾶСР

Hr1, А/м

75

31

33

32

11,25

91

35

34

34,5

11,7

111

41

41

41

11,5

Для схемы №2

1, градусы

2, градусы

ср, градусы

0, Ф/м

с, м/c

5

6

~5,5

8,61∗1012

3.04*108

Таблица 4.2

  1. Примеры расчётов.

Hr1 = = 11,25 A/M

0 = ≈ 8,61*10-12 ф/м

С = 3,04*108 м/с

  1. Вычисления погрешностей

  1. Систематическая погрешность:

  1. Вывод:

Чем больше сила тока в катушке гальванометра, тем на больший угол отклоняется его стрелка. Также результате исследования выяснилось, что при отсутствии силы тока в обмотке магнитная стрелка под действием горизонтальной составляющей устанавливает в плоскости магнитного меридиана, а при присутствии тока перпендикулярно ей.

Hr = 11,3 ± 0,3 (А/м)

0 =(8,61 ± 2) * 10-12 (Ф/м)

С = (3.08±0,34)*108 (м/c)

6