Материал: Л.Р. №2 Шерстюк

Внимание! Если размещение файла нарушает Ваши авторские права, то обязательно сообщите нам

Министерство образования и науки Российской Федерации

Федеральное государственное бюджетное образовательное учреждение

высшего образования

ТОМСКИЙ ГОСУДАРСТВЕННЫЙ УНИВЕРСИТЕТ

СИСТЕМ УПРАВЛЕНИЯ И РАДИОЭЛЕКТРОНИКИ (ТУСУР)

Кафедра промышленной электроники (ПрЭ)

Отчет по лабораторной работе №2

«Исследование инвертора напряжения»

Выполнил

студент группы З-66

_______ Шерстюк П.В.

Проверил

К.Т.Н., доцент кафедры ПрЭ

________ Осипов А.В.

Томск 2020

Цель работы: исследование инвертора напряжения.

Программа работы

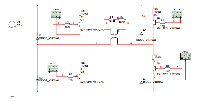
1. Для сборки в программе NI Multisim схемы инвертора напряжения (Рисунок 1) произведём расчёт элементов силовой цепи.

Рисунок 1 – схема инвертора напряжения.

Исходные данные к лабораторной работе № 2:

- напряжение источника питания 30 В;

- напряжение на нагрузке 50 В;

- частота преобразования 20 кГц;

- нагрузка активно-индуктивная, 50 Ом 50 мкГн.

1.1 Напряжение на обмотках трансформатора имеет прямоугольную форму, следовательно:

1.2 Определим величину размаха тока в нагрузке по выражению:

1.3 Амплитуда тока в нагрузке:

1.4 Амплитуда тока в первичной обмотке, она же амплитуда тока диода:

1.5 Напряжение на транзисторе и диоде:

1.6 Теоретические осциллограммы токов и напряжений на элементах схемы:

2. Собираем заданную схему в программе NI Multisim и проводим необходимые измерения.

Рисунок 2 - схема в NI Multisim

В результате исследования получены следующие данные:

- амплитудное значение тока на диоде составило 0,0823 А;

- амплитудное значение тока в нагрузке составило 0,048 А;

- размах тока в нагрузке составил 0,096 А;

- максимальные значения напряжения на транзисторе и диоде составили 40,766 В и 40,767 В соответственно;

- действующее напряжение на нагрузке составляет UН=2,984 В.

Ниже приведены практически полученные осциллограммы токов и напряжений на элементах схемы.

Рисунок 3 - Осциллограммы iVD1.4, iVD2,3,

Рисунок 4 - Осциллограммы iVT2,3, iVT1,4

Рисунок 5 - Осциллограмма iН

Рисунок 6 - Осциллограмма iп

Рисунок 7 - Осциллограмма uН

Вывод:

В ходе выполнения лабораторной работы был исследован инвертор напряжения.

Формы токов и напряжений на элементах схемы, полученные в ходе лабораторной работы похожи на теоретические, но имеют искажения.

Ни одно из полученных значений токов и напряжений не совпало с расчётным, напряжение на первичной обмотке трансформатора оказалось меньше расчётного на 4,6 В. Без нагрузки напряжение на выходе вторичной обмотки трансформатора составляло 69,194 В, на первичной - 39,958 В. При моделировании схемы в программе NI Multisim был применён "идеальный трансформатор" (в NI Multisim - TS_IDEAL) при следующих его парамтерах: индуктивность первичной обмотки - 100 мГн, индуктивность вторичной обмотки - 306 мГн, коэффициент связи - 0,99. Также при расчётах все элементы были приняты идеализированными, без сопротивлений. Однако, чтобы привести схему к корректной работе пришлось вводить сопротивления в коллекторные цепи транзисторов, что не могло не повлиять на значения тока в первичной обмотке трансформатора.

Во время переходных процессов при запуске схемы многократных превышений токов и напряжений не наблюдалось.