Материал: ЛБ1

Внимание! Если размещение файла нарушает Ваши авторские права, то обязательно сообщите нам

Исследование работы диодов на переменном токе

Рис. 7. Имитационная схема для исследования диода и./в. на переменном токе

Рис. 8. Имитационная схема для исследования диода Шоттки на переменном токе

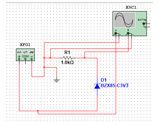
Рис. 9. Имитационная схема для исследования стабилитрона на переменном токе

Осциллограммы токов и напряжений:

1) Для диода и./в.

Ток

Напряжение

2) Для диода Шоттки

Напряжение

Ток

3) Для стабилитрона:

В нормальном режиме (амплитуда – 1 В)

Ток

Напряжение

В режиме пробоя (амплитуда - 15 В)

Ток

Напряжение

Вольт-амперные характеристики:

1) Диод и./в.

2) Диод Шоттки

3) Стабилитрон

Исследование диодов при работе на высоких частотах входного напряжения

Рис. 10. Имитационная схема для исследования диода и./в. на высокой частоте

Рис. 11. Имитационная схема для исследования диода Шоттки на высокой частоте

Рис. 12. Имитационная схема для исследования стабилитрона на высокой частоте

Осциллограммы:

1) Для диода и./в.

Частота f= 50 Гц

Ток

Напряжение

Частота

Ток

Напряжение

2) Для диода Шоттки

Частота

Ток

Напряжение

Частота

Ток

Напряжение

Вывод: В ходе лабораторной работы были изучены основные свойства диодов 1N4151, 1N5820G и стабилитрона BZX85-C3V3 . Были получены данные, по которым была построена вольтамперная характеристика для каждого из диодов при прямом и обратном включении. Из ВАХ диодов видно, что параметры диодов изменяются нелинейно и зависят от значения входного напряжения. По полученным ВАХ были определены такие параметры как статическое и дифференциальное сопротивление диода. Диоды 1N4151 и 1N5820G обладают наибольшим статическим и дифференциальным сопротивлением при прямом и обратном включении.напряжения. На ВАХ для обратного тока стабилитрона BZX85-C3V3, мы наблюдаем его устойчивое состояние. Отличительной способностью стабилитрона от диодов является относительно низкое напряжение пробоя.

Ответы на вопросы:

  1. Объясните выпрямляющее действие диода.

Выпрямляющее действие диодов основано на том, что они обладают разным электрическим сопротивлением для тока разных направлений. Выпрямляющие диоды обладают высокой проводимостью при прямом включении и низкой при обратном.

  1. Приведите основные параметры выпрямительного диода.

  • Номинальный средний прямой ток – среднее значение тока, проходящего через открытый диод и обеспечивающего допустимый его нагрев при номинальных условиях охлаждения.

  • Номинальное среднее прямое напряжение – среднее значение прямого напряжения на диоде при протекании номинального среднего прямого тока. Этот параметр является очень важным для обеспечения параллельной работы нескольких диодов в одной электрической цепи.

  • Напряжение отсечки , определяемое точкой пересечения линейного участка прямой ветви вольт-амперной характеристики с осью напряжений.

  • Пробивное напряжение – обратное напряжение на диоде, соответствующее началу участка пробоя на вольт-амперной характеристике, когда она претерпевает излом в сторону резкого увеличения обратного тока.

  • Номинальное обратное напряжение – рабочее обратное напряжение на диоде; его значение для отечественных приборов составляет 0,5 . Этот параметр используется для обеспечения последовательного включения нескольких диодов в одну электрическую цепь.

  • Номинальное значение обратного тока – величина обратного тока диода при приложении к нему номинального обратного напряжения.

  • Статическое сопротивление диода

  • Динамическое сопротивление

  • Скорость нарастания прямого тока

  • Скорость нарастания обратного напряжения

  1. Как влияет температура на характеристики диодов?

С изменением температуры несколько меняется ход как прямой, так и обратной ветви ВАХ. Например, увеличение температуры приводит к возрастанию концентрации неосновных носителей зарядов в кристалле полупроводника и тогда прямой и обратный токи растут, а напряжение пробоя снижается.

  1. Как влияет температура на стабилитрон?

В сильно легированных полупроводниках вероятность туннельного пробоя с увеличением температуры возрастает. Поэтому напряжение стабилизации у них при нагревании уменьшается, т.е. они имеют отрицательный температурный коэффициент напряжения стабилизации, который показывает, на сколько процентов изменится напряжение стабилизации при изменении температуры прибора на 1℃

  1. Чем определяется рабочая область стабилитрона?

Рабочая область стабилитрона ограничена минимальным Iстmin и максимальным Iстmax токами стабилизации. При токе стабилитрона ниже Iстmin начинает существенно уменьшаться напряжение на стабилитроне и в конечном итоге стабилитрон может закрыться. При превышении максимального тока Iстmax стабилитрон выходит из строя.

  1. Как включается стабилитрон в схемах?

У стабилитрона два вывода - это катод и анод. Следовательно, есть всего два варианта его включения:

- включение в прямом направлении, когда анод подключается к плюсу питания, а катод к минусу,

- включение в обратном направлении, когда анод подключается к минусу питания, а катод к плюсу.

В прямом включении стабилитрон ведет себя как обычный диод, а вот в обратном включении в стабилитроне возникает пробой.

  1. Почему у диода Шоттки пороговое напряжение меньше, чем у выпрямительного диода, а обратный ток – больше?

Пороговое напряжение у диода Шотки меньше, чем у выпрямительного диода, а ток больше, потому что в диоде Шотки используется переход металл-полупроводник