Материал: Лазеры в системах наведения и слежения за подвижными объектами

Внимание! Если размещение файла нарушает Ваши авторские права, то обязательно сообщите нам

Рисунок 4 - Функциональная схема двухволнового рециркуляционного лазерного дальномера [12]

Дальномер работает следующим образом. В начальный момент времени блок “Таймер” формирует два импульса, разнесенные во времени на интервал Т. Блок “Генератор накачки” формирует соответствующие амплитуды импульсов тока для запуска лазера на длинах волн λ1 и λ2. Для рециркуляционных датчиков дальности измеряемое расстояние играет роль оптической линии задержки в петле обратной связи. При замыкании оптической обратной связи в системе устанавливается процесс рециркуляции с частотой, которая определяется задержкой излучения на дистанции и постоянной электрической задержки в функциональных блоках системы. Таким образом, измеряя частоту рециркуляции, можно определить расстояние до объекта.

Используя описанный выше режим работы полупроводникового лазера, на дистанцию поочередно посылаются оптические импульсы на длинах волн λ1 и λ2. Так как скорость распространения излучения в воздухе зависит от длины волны, причем λ2 < λ1, то задержка на дистанции излучения при λ2 будет больше, чем при λ1. Разность оптических задержек за один период рециркуляции составляет


где L - измеряемое расстояние;

n1 и n2 - показатели преломления воздуха при λ1 и λ2 соответственно.

При разности длин волн, равной 20 нм, значение ∆t на расстоянии L = 1 км составляет порядка 1 пс. Очевидно, что измерение таких коротких временных интервалов вызывает большие сложности. Однако в режиме рециркуляции происходит накопление разности временных задержек, и за число периодов рециркуляции N = 104-105 разность задержек становится равной Т = N∆t и достигает десятков или сотен наносекунд. В разработанной системе для измерения ∆t определяется число периодов рециркуляции N, за которое разность задержек станет равной 100 нс. В этом случае дальность вычисляется по формуле


где topt - время задержки излучения на дистанции при λ1;

n1 - показатель преломления воздуха при λ1;

∆n = n2 - n1 - разность показателей преломления при λ2 и λ1 в условиях измерений.

Значения n1 и ∆n1 можно рассчитать на основании справочных данных [15]. В частности, как международный стандарт утверждена следующая формула для дисперсии воздуха:

Здесь α = 0,00367 - коэффициент объемного расширения воздуха;

t - температура (°С);

p - барометрическое давление (мм рт. ст.);

е - параметр, учитывающий влажность воздуха;

nC - дисперсия сухого воздуха (е = 0) при условиях t = 15°С и p = 760 мм рт. ст.

Очевидно, при наличии флуктуаций температуры и давления на трассе берутся средние значения t и р.

Из выражения (11) можно увидеть, что если заданы λ1 и λ2, то обратная относительная дисперсия воздуха, равная отношению (n1 - 1)/(n2 - n1), оказывается практически постоянной независимо от условий окружающей среды. Далее для удобства используем значения n0 и ∆n0 при определенных условиях окружающей среды, например, t = 0 °С и р = 760 мм рт. ст. Эти значения можно рассчитать или найти из справочных данных. Тогда на основании соотношения


получаем окончательную формулу для расчета длины трассы


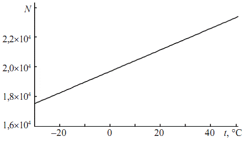
На рисунке 5 приведены значения числа периодов рециркуляции N, необходимого для измерения дальности с учетом дисперсии на трассе, для дистанции L ~ 3 км в зависимости от температуры окружающей среды при ∆λ = 50 нм. N показывает число периодов рециркуляции, за которые разность оптических задержек на дистанции ∆t при λ1 = 837 нм и λ2 = 787 нм достигнет Т = 100 нс. Для расстояний L ~ 0,5-5 км и ∆λ = 20 - 70 нм разность оптических задержек излучения на дистанции ∆t в зависимости от температуры окружающей среды изменяется в пределах 1 - 15 пс. Для частот рециркуляции порядка сотен килогерц время определения дальности с учетом дисперсии на трассе составит менее 1 с.

Рисунок 5 - Число периодов рециркуляции в зависимости от температуры окружающей среды для ∆λ = 50 нм, L = 3 км [12]

.2 Двухволновой импульсно-фазовый дальномер

Функциональная схема двухволнового импульсно-фазового лазерного дальномера показана на рисунке 6. В качестве излучателя дальномера предлагается использовать лазерный диод с асимметричной квантоворазмерной гетероструктурой [16]. Активная область лазера состоит из двух или трех квантоворазмерных слоев, излучающих одновременно на двух разных длинах волн. Благодаря подбору параметров квантоворазмерных слоев и легированию барьерных слоев между ними осуществляется неоднородное возбуждение активной области, и лазер излучает регулярные импульсы излучения на двух длинах волн с частотой повторения сотни МГЦ и длительностью импульса меньше 1 нс. При этом разность длин волн генерации достигает ∆λ = 20 - 70 нм в зависимости от материала гетероструктуры, а стабильность разностной длины волны обеспечивается синхронизацией электронно-оптических процессов в активной области лазера.

Рисунок 6 - Функциональная схема двухволнового импульсно-фазового лазерного дальномера [13]

Принцип измерения дальномера заключается в установлении такой частоты следования зондирующих импульсов, при которой на дистанции будет укладываться ее целое число периодов, т. е. фаза оптического импульса, прошедшего измеряемое расстояние, будет равна фазе опорного импульса, прошедшего контрольную линию задержки, используемую в качестве нулевого отсчета. Лазер излучает на дистанцию оптические импульсы с частотой f на длинах волн λ1, λ2. Согласно [16] частота следования лазерных импульсов следующим образом зависит от тока накачки:


где ν - скорость света;

τ - время жизни носителей тока;

j - плотность тока накачки;

jth - плотность порогового тока.

Значение частоты f находится в пределах сотни МГц - 1 ГГц, и с помощью тока легко обеспечивается перестройка частоты на 10-20%. При этом благодаря подбору параметров квантоворазмерных слоев и легированию барьерных слоев между ними [16] значения λ1, λ2 генерации и разностной длины волны ∆λ практически не изменяются. Полупрозрачное зеркало направляет часть излучения лазера для использования в качестве опорного сигнала. Оптическое излучение лазера, прошедшее опорную линию задержки, и излучение, пришедшее с дистанции, попадают, соответственно, на первый и второй спектральные селекторы СС1 , СС2, где происходит пространственное разделение излучения на два пучка, в одном из которых концентрируется излучение на λ1, в другом - λ2. Затем излучение регистрируется фотоприемниками ФП1 - ФП4.

В дальномере реализуется режим автоматической подстройки частоты зондирующих импульсов таким образом, что при частоте следования импульсов fλ1 на дистанции будет укладываться целое число периодов на длине волны λ1, а при частоте fλ2 - целое число периодов на длине волны λ2. Управляющие сигналы для автоподстройки берутся с выходов фазовых детекторов ФД1 и ФД2. Целое число периодов зондирующих импульсов К, укладывающихся за время распространения излучения на дистанции, определяется в блоке “Процессор” путем измерения разности числа импульсов по входу К и счетному входу fλ1.

Используя выражение (13), формула для расчета дальности будет иметь вид


где Δt - разность оптических задержек излучения при λ1 и λ2 на измеряемой дистанции.

Время задержки излучения определяется по значениям частоты fλ1 и числа периодов зондирующих импульсов К, укладывающихся за время распространения излучения на дистанции, а разность оптических задержек определяется по разности периодов следования импульсов с частотами fλ1 и fλ2.


Из выражений (15) и (16) получаем окончательную формулу для расчета дальности:


На рисунке 7 приведены значения ∆f = fλ1 - fλ2 для дистанции L ~ 3 км в зависимости от температуры окружающей среды при ∆λ = 50 нм для частоты импульсов порядка сотни мегагерц. При этом разность оптических задержек Δt на дистанции на λ1 = 837 нм и λ2 = 787 нм находится в пределах 5-6 пс. Очевидно, что прямое измерение таких коротких временных интервалов вызывает большие сложности, поэтому в разработанном дальномере измеряются не временные интервалы, а частоты fλ1 и fλ2, при этом измерение частоты практически проще и возможно с высокой степенью точности. Время измерения дальности с учетом дисперсии на дистанции составляет 2-3 с.

Рисунок 7 - Зависимость разности частот от температуры окружающей среды для ∆λ = 50 нм, L = 3 км [13]

Сравнение результатов измерения дальности одноволновым дальномером (λ = 837 нм) и разработанными двухволновыми импульсно-фазовым и рециркуляционным дальномерами (λ1 = 837 нм, λ2 = 787 нм) представлено на рисунке 8, где показана зависимость разности показаний дальномеров ΔL = L1 - L2 от измеряемого расстояния L при различных температурах окружающей среды и давлении 760 мм рт. ст. Очевидно, показания дальномеров будут совпадать лишь при 0 °С. При других температурах одноволновый дальномер дает погрешность до 10 см, что связано с отсутствием информации о скорости распространения излучения на трассе. Значения дистанции при одноволновых измерениях будут завышены при минусовых температурах по шкале Цельсия и занижены при плюсовых температурах по Цельсию по сравнению с показаниями двухволнового дальномера.

Рисунок 8 - Зависимости разности показаний одно- и двухволнового дальномеров ΔL от измеряемого расстояния L при различных температурах окружающей среды:

- -20°С, 2 - 0°С, 3 - +20°С, 4 - +30°С.

Погрешность измерений одноволновым дальномером по сравнению с двухволновыми измерениями можно оценить по формуле


Как видно, ошибка ΔL растет линейно с длиной измеряемой трассы L, слабо изменяется с атмосферным давлением и практически не зависит от длины волны лазерного излучения. При 760 мм рт. ст. на длинах волн вблизи 1 мкм приближенно находим


где δ = 1,06×10-6.

Заключение

В первой главе данной работы были рассмотрены основные принципы работы лазерных систем слежения и навигации, была произведена оценка точности наведения лазерного луча на объект и разработка системы определения координат (целеуказания) и наведения на объект лазерного пучка с заданной точностью. По полученным результатам можно сделать вывод о возможности построения системы определения координат движущихся объектов с лазерным сопровождением, удовлетворяющей требованиям по точности.

Во второй главе данной работы были рассмотрены прецезионные лазерные дальномеры. Благодаря использованию в качестве источника излучения полупроводникового лазера с асимметричной квантоворазмерной гетероструктурой удается сформировать в дальномере зондирующий сигнал на двух различных длинах волн оптического диапазона. Это позволяет получить информацию о скорости распространения излучения вдоль линии наблюдения и учесть ее значение при расчете дальности по величине оптической задержки, что повышает точность измерения расстояний. По сравнению с другими известными двухволновыми дальномерами разработанная система имеет преимущества в том, что оба зондирующих сигнала на разных длинах волн генерируются в одном оптическом резонаторе, что обеспечивает стабильность разностной длины волны в результате синхронизации электронно-оптических процессов в активной области лазера, а информационные импульсы проходят через одну и ту же систему оптико-электронной обработки. Лазеры на асимметричных квантоворазмерных гетероструктурах [16] также способны излучать пробные оптические сигналы со стабильной амплитудой и частотой повторения в гигагерцовом диапазоне. Это обеспечивает дополнительные возможности для создания новых высокоэффективных импульсных систем лазерной дальнометрии.

Список литературы

лазер наведение слежение

1.     Якушенков Ю.Г. Теория и расчет оптико-электронных приборов: пособие для инженеров / Ю.Г. Якушенков - М.: Машиностроение, 2005. - 512 с.

2.      Бесенерский В.А. Цифровые системы автоматического управления: учебник для технических вузов / В.А. Бесенерский - М.: Наука, 2007.- 411 с.

.        Васильев Ю.В. Система определения координат движущихся объектов c лазерным сопровождением: / Ю.В. Васильев, А.В. Камышев //Компоненты и технологии. - 2005. - № 9. - С. 13-22.

.        Латухин А.Н. Противотанковое вооружение: учебник для военнослужащих / А.Н. Латухин - М.: Воениздат, 2004. - 235 с.

.        Перцев И.М. Вооружение танка Т-72: учебник для военнослужащих / И.М. Перцев - М.: Воениздат, 2006. - 291 с.

.        Еськов Д.Н. Оптико-электронный аппарат // Патент РФ №2122745. 2004. Бюл. №43.

7.      Федоров Б.Ф. Лазеры. Основы устройства и применение: пособие для технических вузов / Б.Ф. Федоров - М.: ДОСААФ, 2006.- 1900 с.

.        Федоров В.Ф. Лазерные приборы и системы летательных аппаратов: пособие для инженеров / В.Ф. Федоров - М.: Машиностроение, 1978. - 368 с.

.        Лазеры в авиации: учебник / Под ред. В.М. Сидорина. - М.: Воениздат, 2002. - 419 с.

.        Курикша А.А. Квантовая оптика и оптическая локация: учебник для технических вузов / А.А. Курикша. - М.: Советское радио, 2002. - 476 с.

.        Изнар А.Н. Оптико-электронные приборы летательных аппаратов: учебник / А.Н. Изнар - М.: Машиностроение, 2003. - 383 с.

.        Козлов В.Л. Прецезионный рециркуляционный дальномер // Патент Республики Беларусь № 8172. 2006.

.        Козлов В.Л., Кононенко В.К., Манак И.С. Прецезионный лазерный дальномер // Патент Республики Беларусь № 6263. 2004

14.    Ikeda S., Shimizu A. Evidence of the wavelength switching caused by a blocked carrier transport in an asymmetric dual quantum well laser // Appl. Phys. Lett. 1991. V. 59. №5. P.504-506.

15.    Эберт Г. Краткий справочник по физике: учебник для технических вузов / Г. Эберт - М.: ГИФМЛ, 1963. - 305 с.

.        Афоненко А.А., Кононенко В.К., Манак И.С. Полупроводниковый лазер // Патент Республики Беларусь № 1385. 1996