Материал: Лабораторная работа 1

Внимание! Если размещение файла нарушает Ваши авторские права, то обязательно сообщите нам

МИНИСТЕРСТВО ЦИФРОВОГО РАЗВИТИЯ,

СВЯЗИ И МАССОВЫХ КОММУНИКАЦИЙ РОССИЙСКОЙ ФЕДЕРАЦИИ Федеральное государственное бюджетное образовательное учреждение высшего образования «Санкт-Петербургский государственный университет телекоммуникаций им. проф. М. А. Бонч-Бруевича»

(СПбГУТ)

Факультет инфокоммуникационных сетей и систем Кафедра программной инженерии и вычислительной техники

ЛАБОРАТОРНАЯ РАБОТА №1

по дисциплине «Проектирование и архитектура программных систем»

Графические структурные нотации алгоритмов «передачи управления»

студент гр. ИКПИ-84

__________________

Коваленко Л. А.

преподаватель каф. ПИиВТ

__________________

д.т.н., проф. Фомин В. В.

Санкт-Петербург

2021

ПОСТАНОВКА ЗАДАЧИ

Необходимо разработать автоматизированную информационную систему учета работы строительной компании, предназначенную для поддержания и ведения базы данных материалов, работ, сотрудников, бригад,

графиков выполняемых работ. Основные возможности: ведение списка заявок,

ведение списка договоров, ведение списка клиентов, прием заявок,

составление отчетов, составление графика работ, формирование бригад,

ведение списка сотрудников, ведение списка строительных материалов,

оформление смет на строительные работы.

СПЕЦИФИКАЦИИ

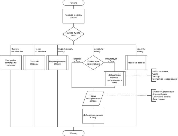
На рисунках 1-2 изображена работа с формой списка «Заявки» в виде блок-схемы и диаграммы Насси — Шнейдермана.

Рисунок 1. Блок-схема работы с формой списка «Заявки»

2

Рисунок 2. Диаграмма Насси — Шнейдермана работы с формой списка «Заявки»

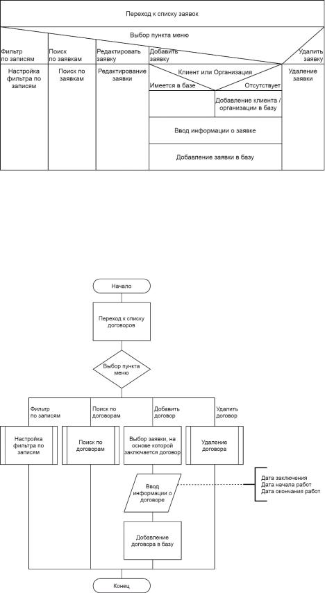
На рисунках 3-4 изображена работа с формой списка «Договоры» в виде блок-схемы и диаграммы Насси — Шнейдермана.

Рисунок 3. Блок-схема работы с формой списка «Договоры»

3

Рисунок 4. Диаграмма Насси — Шнейдермана работы с формой списка «Договоры»

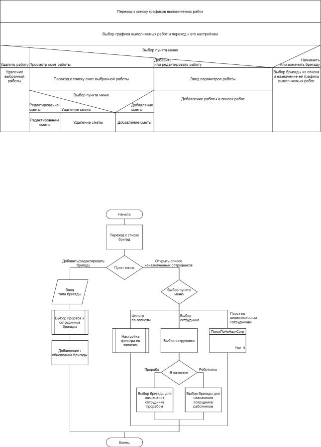
На рисунках 5-6 изображена работа с графиками выполняемых работ в виде блок-схемы и диаграммы Насси — Шнейдермана.

Рисунок 5. Блок-схема работы с графиками выполняемых работ

4

Рисунок 6. Диаграмма Насси — Шнейдермана работы с графиками выполняемых работ

На рисунках 7-8 изображена работа с бригадами в виде блок-схемы и диаграммы Насси — Шнейдермана.

Рисунок 7. Блок-схема работы с бригадами

5