Материал: Лабораторная работа 1 Теплоотдача вертикального цилиндра при естественной конвекции

Внимание! Если размещение файла нарушает Ваши авторские права, то обязательно сообщите нам

По полученным значениям найдем критерии Nu, Pr, Gr.

Запишем необходимые физические свойства воздуха:

при U = 0.60 В:

при U = 0.95 В:

при U = 060 В

при U = 0.95 В

Tm = 296.35 при U = 0.60 В

β = 3.37∙10-3 Δ β =

Tm = 306.25 при U = 0.95 В

β = 3.27∙10-3 Δ β =

при U = 0.60 В:

при U = 0.95 В:

Nu

Gr ∙ 108

Pr

209±13

58±3

0.698

251±7

106.0±2.5

0.698

lg(Nu)

lg(Gr∙Pr)

2.320 ± 0.027

9.607 ± 0.021

2.399 ± 0.011

9.869 ± 0.009

Из графика получим n=0,32

Таким образом

По Кириллову:

при – турбулентный режим

5. Вывод

В данной лабораторной работе мы изучили явлением теплоотдачи вертикального цилиндра при естественной конвекции. Определили значения: числа Нуссельта, числа Прандтля и числа Грасгофа. Построили график зависимости .

Контрольные вопросы

1. Понятие конвективного теплообмена. Механизм передачи тепла. Под конвекцией понимают распространение теплоты в среде с неоднородным распределением температуры, осуществляемое макроскопическими частицами жидкости при ее перемещении. В чистом виде конвекция в природе не встречается, а всегда сопровождается теплопроводностью.

2. Что такое свободная конвекция? Если движение текучей среды возникает под действием неоднородного поля массовых сил (градиент плотности, силы тяжести, центробежные силы), то такой процесс называют свободной или естественной конвекцией.

4. Условия однозначности.

Замыкают отношения, которые выделяют конкретную задачу из общего класса задач.

1 Геометрические условия – форма и размеры среды

2 Физические условия – свойства среды λ,ρ

3 Временные условия – значение температуры в начальный момент времени τ=0

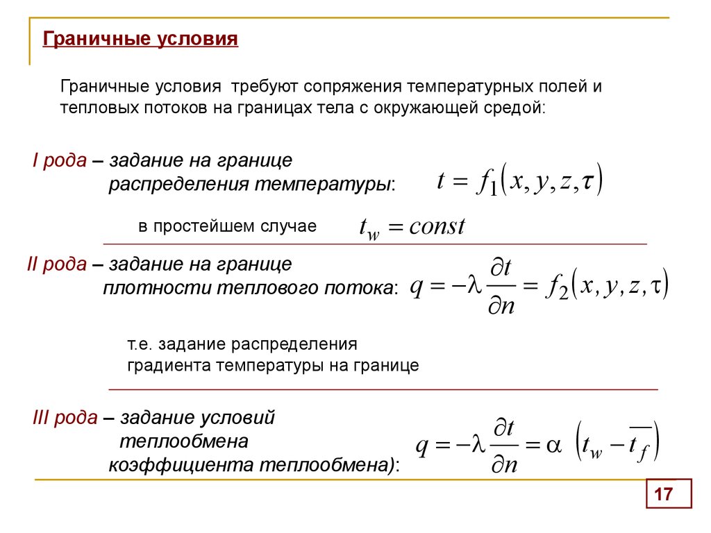
4 Граничные условия

-Требуют сопряжения температурных полей и тепловых поток на границах тела с окружающей средой

5. Закон Ньютона-Рихмана:

6. Физический смысл коэффициента теплоотдачи. Коэффициента теплоотдачи α характеризует интенсивность теплообмена между поверхностью тела и окружающей средой. Коэффициент показывает, какое количество тепла передается от единицы поверхности стенки к жидкости в единицу времени при разности температур между стенкой и жидкостью в 1 градус (К),

8. Как изменяется коэффициент теплоотдачи по выстое трубы при свободной конвекции? Уменьшится т.к. уменьшится температурный напор.

Где:

– коэффициент теплоотдачи

- определяющий размер

- коэффициент теплопроводности жидкости

V – коэффициент кинематической вязкости

а – коэффициент температурапроводности

g - ускорение свободного падения

– коэффициент термического расширения

9. Физический смысл критериев.

число Нуссельта

число Прандтля

число Грасгофа

Число Нуссельта характеризует теплообмен на границе стенка-жидкость и показывает меру отношения, определяющего (характерного) размера к толщине пограничного слоя.

Число Прандтля является физическим параметром среды и характеризует отношение между полями скоростей и температур.

Число Грасгофа характеризует подъёмную силу, возникшую в жидкости вследствие разности плотностей.