ЛАБОРАТОРНАЯ РАБОТА №6
Исследование генератора с базовой, эмиттерной и коллекторной амплитудной модуляцией
Цель работы: Изучение принципа работы амплитудно-модулирующего генератора при подаче модулирующего сигнала на базу, эмиттер и коллектор транзистора, а также исследование работы нелинейного элемента в линейном и нелинейном режимах работы, анализ спектрального состава колебаний до и после фильтрации с помощью встроенных функций анализа в среде MULTISIM,снятие и построение статистических модуляционных характеристики других зависимостей генератора.
Снятие характеристик нелинейных элементов в среде Multisim
Для получения входных характеристик транзисторов необходимо их подключить к характериографу или к BJT Analyzer таким образом, как показано на рис. 1 в окне справа в правом нижнем углу.
На рисунке b − база транзистора, e − эмиттер транзистора, c −коллектор транзистора. Также необходимо выбрать тип устройства из раскрывающегося списка Device Type, в данном примере это NPN транзисторы.

Рис. 1. Построение входных характеристик транзисторов BC547BG и 2N4424 с помощью BJT Analyzer (окно слева) и с помощью характериографа (окно справа) соответственно
Принцип работы генератора с амплитудной модуляцией
Принцип работы генератора с амплитудной модуляцией следующий: на транзистор подаются два гармонических сигнала, несущий и модулирующий (ВЧ и НЧ). За счет нелинейности характеристик транзистора, спектральный состав поданного бигармонического сигнала «обогащается» новыми гармониками, среди которых будут частоты НЧ, ВЧ, ВЧ − НЧ, ВЧ + НЧ, 2ВЧ, 2ВЧ − 2НЧ, 2ВЧ + 2НЧ и т. д.
С помощью полосового фильтра можно выделить только три составляющих спектра, которые определяют АМ сигнал, а именно ВЧ, ВЧ −НЧ и ВЧ + НЧ.
Задание 1. Амплитудный модулятор с базовой модуляцией
Для исследования амплитудный модулятор с базовой модуляцией построить схему, приведенную на рис. 2.
С генератора XFG1 подается несущее колебание с частотой 105 кГц и амплитудой 0.4 В, а с генератора XFG2 − модулирующее колебание с частотой 3.5 кГц и амплитудой 0.15 В. Контур L1C2 настроен на несущую частоты. Транзистор Q2 играет роль простейшего усилителя, поскольку за счет «непрямоугольности» АЧХ контура, который по сути выполняет роль полосового фильтра, подавляются и боковые составляющие спектра АМ сигнала. Напряжение питания с V1 должно задавать нелинейный режим работы транзистора Q1 с отсечкой коллекторного тока и линейный режим для транзистора Q2 (без угла отсечки). Поскольку транзисторы Q1 и Q2 разные, то при одном и том же напряжении питания и одинаковых резистивных делителях они будут работать в разных режимах. Бигармонический сигнал частично «срезается» нелинейным элементом, тем самым изменяется его спектральный состав, затемпростейшая фильтрация − избавление от ненужных гармоник.

Рис. 2. Схема амплитудного модулятора c базовой модуляцией

Рис. 3. Осциллограммы бигармонического сигнала до отсечки и после при резистивной нагрузке
На рис. 3 изображена осциллограмма сигнала с базы транзистора (сверху) и осциллограмма сигнала с выхода генератора при резистивной нагрузке, т. е. без фильтра (снизу). При подключенном контуре L1C2 вместо резистора R6 получаем красивый АМ сигнал без лишних гармоник (рис. 4).

Рис. 4. Осциллограммы бигармонического сигнала до отсечки и послепри колебательной нагрузке
1. Изучить порядок выполнения работы и описание исследуемых схем. Снять входную и семейство выходных характеристик данного транзистора (необходимо для управления режимами работы транзистора – линейным или нелинейным) при помощи характериографа или BJT Analyzer, а также рассчитать параметры колебательного контура или спроектировать полосовой фильтр в создателе схем (в программе).
Построить амплитудный спектр выходного АМ колебания дофильтрации (в программе моделирование/вид анализа/Фурье) и снять АЧХ рассчитанного контура или спроектированного ПФ (в программе моделирование/вид анализа /режим АС).
АБМ: несущая частота 105 кГц, модулирующая частота 3.5 кГц,амплитуда несущей 0.4 В, амплитуда модулирующего колебания 0.15 В,контур L1C2 рассчитан в резонанс с несущей, транзисторы 2N2218A(в нелинейном режиме) и транзистор 2N3904 (в линейном режиме усилительный каскад), источник питания подобран по входной характеристике транзисторов на 5 В;
2. Снять амплитудно-модуляционные характеристики для ???? = ????(????Ω).
Таблица 1 АБМ
|
????Ω, ???? |
|
|
|
|
|
|
|
|
|
|
????, % |
|
|
|
|
|
|
|
|
|
3.
Снять частотно-модуляционные
характеристики????
= ????(Ω).
Амплитуда боковых составляющих
,
значит, если мы сможем фиксировать
изменение амплитуд боковых составляющих
АМ сигнала с помощью анализ Фурье, при
????0
= ????????????????????,то
сможем определить коэффициент модуляции
.
Таблица 2 АБМ
|
Ω, кГц |
|
|
|
|
|
|
|
|
|
|
????, % |
|
|
|
|
|
|
|
|
|
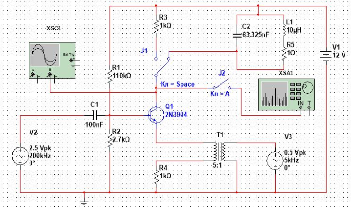
На рис. 5 изображена схема генератора с амплитудной модуляцией, в котором модулирующее колебание подается на эмиттер, а несущее – на базу транзистора.

Рис. 5 Схема генератора с амплитудной эмиттерной модуляцией

Рис. 6 Осциллограмма с выхода генератора при эмиттерной модуляции,в качестве нагрузки которого используется колебательный контур
1. Изучить порядок выполнения работы и описание исследуемых схем. Снять входную и семейство выходных характеристик данного транзистора (необходимо для управления режимами работы транзистора – линейным или нелинейным) при помощи характериографа или BJT Analyzer, а также рассчитать параметры колебательного контура или спроектировать полосовой фильтр в создателе схем (в программе).
Построить амплитудный спектр выходного АМ колебания дофильтрации (в программе моделирование/вид анализа/Фурье) и снять АЧХ рассчитанного контура или спроектированного ПФ (в программе моделирование/вид анализа /режим АС).
АЭМ: несущая частота 200 кГц, модулирующая частота 5 кГц,амплитуда несущей 2.5 В, амплитуда модулирующего колебания 0.5 В,контур L1C2R5 рассчитан в резонанс с несущей, транзистор 2N3904,источник питания подобран по входной характеристике транзистора2N3904 на 12 В (резистивный делитель R1/R2 задает рабочую точку);
2. Снять амплитудно-модуляционные характеристики для АЭМ ???? = ????(????Ω).
Таблица 3 (АЭМ)
|
????Ω, ???? |
|
|
|
|
|
|
|
|
|
|
????, % |
|
|
|
|
|
|
|
|
|
3.
Снять частотно-модуляционные
характеристики????
= ????(Ω).
Амплитуда боковых составляющих
,
значит, если мы сможем фиксировать
изменение амплитуд боковых составляющих
АМ сигнала с помощью анализ Фурье, при
????0
= ????????????????????,то
сможем определить коэффициент модуляции
.
Таблица 4 (АЭМ)
|
Ω, кГц |
|
|
|
|
|
|
|
|
|
|
????, % |
|
|
|
|
|
|
|
|
|
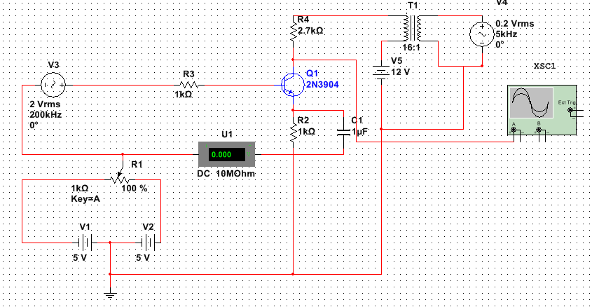
Данный вид амплитудной модуляции немного сложнее, но и, с другой стороны, интереснее предыдущих, поскольку в данной схеме в качестве фильтра будет выступать не просто контур, а полноценный полосовой фильтр, созданный при помощи встроенного в программу Multisim создателя схем. И полученный фильтр будет оформлен в виде отдельной подсхемы (блока).

Рис. 7. Схема генератора с амплитудной коллекторной модуляцией (без фильтра)
При запуске моделирования этой схемы с коллектора просмотрим бигармонический сигнал с отсечкой при резистивной нагрузке. Далее, запустив анализ Фурье, видим спектральные составляющие, присущие АМ колебанию.

Рис. 8. Осциллограмма напряжений генератора с коллекторной модуляцией при резистивной нагрузке

Рис. 9. Спектр колебания с выхода амплитудного генератора с коллекторной модуляцией при резистивной нагрузке
На рис. 9 виден спектр АМ колебания (по центру), а так же низкочастотные составляющие (слева) и гармоники высших порядков(справа). Нам необходимо убрать из спектра НЧ сигнал и высшиегармоники с помощью полосового фильтра.

Рис. 2.10. Нахождение приложения по созданию фильтров
Открываем создатель фильтров как показано на рис. 10, и выбираем тип полосовой, как показано на рис. 11.

Рис. 11. Окно создания полосового фильтра
В данном окне необходимо выставить четыре первых параметра, а именно четыре частоты − нижняя частота среза, нижняя частота подавления, верхняя частота среза, верхняя частота подавления. Это делается на основании ранее полученного спектра (рис. 9) и графической подсказке в правом верхнем углу окна создателя ПФ.
Необходимо мысленно наложить эту графическую подсказку на центральный спектр с рис. 9 и выставить частоты, затем нажать «Проверить», и если порядок фильтра не будет превышать 10-ти, то нажать «Создать». Остальные параметры в окне можно менять по усмотрению, зная, что они означают.

Рис. 12. Созданный при помощи создателя схем полосовой фильтр
На рис. 12 изображен автоматически рассчитанный полосовойфильтр по примерно известной АЧХ. Теперь посмотрим его настоящую АЧХ. При этом проделываем следующие операции:Моделирование ==> Вид анализа ==> Режим AC...

Рис. 13. Переменные АС анализатора
Выбираем напряжение в точке, с которой будем снимать АЧХ (выход ПФ в точке 18).

Рис. 14. Параметры частоты АС анализатора
Здесь задаем примерную частотную область, в которой ожидаем АЧХ фильтра.

Рис. 15. АЧХ созданного полосового фильтра
Переносим эту АЧХ на спектр рис. 9 и совмещаем его со спектром АМ. При этом все гармоники, не соответствующие АМ сигналу,подавляются.

Рис. 16. Процесс корпусирования полосового фильтра
Необходимо вставить миниатюрный блок в наш фильтр, и в итогесхема будет выглядеть следующим образом:

Рис. 17. Схема генератора с амплитудной коллекторной модуляцией
Процедура корпусирования в MULTISIM необходима для сложных схем или представления схем в виде блоков для наглядного описания, например, модулятор, ПФ, усилитель − целое устройствов трех блоках, которые затем можно объединить в один и т. д.

Рис. 18. Осциллограммы с выхода генератора с коллекторной модуляцией при
резистивной и колебательной нагрузках
1. Изучить порядок выполнения работы и описание исследуемых схем. Снять входную и семейство выходных характеристик данного транзистора (необходимо для управления режимами работы транзистора – линейным или нелинейным) при помощи характериографа или BJT Analyzer, а также рассчитать параметры колебательного контура или спроектировать полосовой фильтр в создателе схем (в программе).
Построить амплитудный спектр выходного АМ колебания дофильтрации (в программе моделирование/вид анализа/Фурье) и снять АЧХ рассчитанного контура или спроектированного ПФ (в программе моделирование/вид анализа /режим АС).
АКМ: несущая частота 200 кГц, модулирующая частота 5 кГц,амплитуда несущей 2 В, амплитуда модулирующего колебания 0.2 В,полосовой фильтр спроектирован в соответствии с ожидаемым спектром АМ колебания (см. пункт 2 рис. 2.9, рис. 2.12, рис. 2.15), транзистор 2N3904, особая схема питания V1-V2-R1.
Примечание: поскольку при математическом расчете контура (по формуле Томсона) не учитывается ни добротность контура Q, ни сопротивление контура ????k, ни коэффициент включения, то на выходе могут появиться нежелательные нелинейные искажения и сильные подавления боковых составляющих спектра АМ сигнала. Поэтому если при базовой и эмиттерной модуляции рассчитанный контур не будет обеспечивать оптимальной фильтрации, то необходимо спроектировать полосовой фильтр, как в случае с коллекторной модуляцией.
2. Снять амплитудно-модуляционные характеристики для АКМ ???? = ????(????Ω).
Таблица 5 (АКМ)
|
????Ω, ???? |
|
|
|
|
|
|
|
|
|
|
????, % |
|
|
|
|
|
|
|
|
|
3.
Снять частотно-модуляционные характеристики
????
= ????(Ω).
Амплитуда боковых составляющих
,
значит, если мы сможем фиксировать
изменение амплитуд боковых составляющих
АМ сигнала с помощью анализ Фурье, при
????0
= ????????????????????,то
сможем определить коэффициент модуляции
.