Лабораторная работа №1
«Исследование цифровых сигналов и портов»
Цель работы: Получение базовых знаний о параметрах цифровых компонентов различных типов (ТТЛ, КМОП), типах выходных каскадов, правилах их совместного использования.
Задачи:
1. Определить значения напряжений высокого и низкого уровней для цифровых входов и выходов ТТЛ и КМОП, а также для входов типа «триггер Шмитта» и выходов с «открытым коллектором»
2. Оценить влияние нагрузок (логических входов и резистивных) на параметры выходных портов цифровых схем.
3. Оценить возможные проблемы совместного использования цифровых схем различных типов.
Порядок выполнения работы:
Задание 1. Изучить и записать в отчет:
• Значения уровней напряжения цифрового сигнала и нагрузочной способности (коэффициента разветвления по выходу) для входных и выходных портов цифровых микросхем с различными типами внутренней схемотехники;
• Значения уровней напряжения цифрового сигнала для схем с различным напряжением питания;
• Проблемы совместимости цифровых схем различных типов (в частности, ТТЛ и КМОП);
• Функционирование и области применения входов типа «Триггер Шмитта»;
• Особенности построения и функционирования основных типов выходных каскадов цифровых схем (логический выход, выход с тремя состояниями, выход с открытым коллектором);
Задание 2. Создать экспериментальную схему, как показано на рис. 1. В этой и в последующих схемах в качестве элементов ТТЛ нужно использовать логические элементы серии 74S (Master Database → TTL → 74S → 74S*), а в качестве элементов КМОП —логические элементы серии 74HC (Master Database → CMOS → 74HC_4V → 74HC*).
Несмотря на то, что это лишь варианты существующих типов микросхем среди многих других, данные семейства близки по параметрам к «идеальным» ТТЛ и КМОП, их готовые модели имеются в среде Multisim и на практике они применяются достаточно часто.

Рисунок 1. Определение уровней напряжения ТТЛ и КМОП элементов
В схеме измерить при помощи осциллографа высокий и низкий уровни напряжения выходов ТТЛ и КМОП.
Задание 3. Дополнить схему, подключив к каждому из двух выходов по 5 входов элементов ТТЛ (то есть разместить на схеме еще 10 элементов). Можно использовать те же самые (74S04D) или другие элементы серии 74S; главное — обеспечить нагрузку и 5 логических входов. В полученной схеме измерить высокий и низкий уровни напряжения нагруженных выходов ТТЛ и КМОП. Сравнить результаты с измерениями в п. 2 и сделать выводы о влиянии нагрузки (в виде цифровых входов) на параметры цифровых выходов различных типов.
Задание 4. Доработать схему: вместо нагрузки цифровыми входами (их отключить), подключить резистивную нагрузку, в виде постоянного резистора. Моделировать следующие варианты: резисторы 1 КОм, 500 Ом, 300 Ом, 100 Ом подключенные к цепи питания VCC (+5В) и к GND (0В).
Задание 5. Для всех вариантов (в том числе ранее моделированный вариант без нагрузки) составить таблицу зависимости напряжения «0» и «1» от сопротивления нагрузки.
Сделать общую оценку влияния различных типов резистивной нагрузки на параметры цифровых выходов. Определить, для какого типа и сопротивления нагрузки параметры выходного сигнала остаются в рамках допустимых для ТТЛ и КМОП выходов соответственно.
Примечание: типовыми случаями использования резистивной нагрузки в цифровых схемах являются:
• Управление индикаторными элементами (светодиодами, лампочками) с резистором — ограничителем тока;
• Принудительное смещение цифровых цепей к высокому «pullup» или низкому «pulldown» уровням с целью защиты от помех при отключенном («высокоомном») состоянии цифровых выходов, питающих эти цепи.
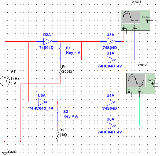
Задание 6. Проверить взаимную совместимость входов и выходов ТТЛ и КМОП. Для этого следует создать схему, изображенную на рисунке 2.

Рисунок 2. Схема пля анализа взаимной совместимости входов и выходов ТТЛ и КМОП
В верхней части схемы (элементы U1A, U2A, U3A) проверяется совместимость выхода ТТЛ со входами ТТЛ и КМОП. В нижней части (U4A, U5A, U6A) проверяется совместимость выхода КМОП с входами ТТЛ и КМОП. Включатели S1 и S2 обеспечивают при замыкании предельно допустимые уровни цифровых сигналов.
В рамках данного опыта следует провести исследование совместимости для «благоприятного» режима (включатели разомкнуты), когда уровни напряжений имеют номинальные — по паспорту микросхем — значения и для неблагоприятного режима (выключатели замкнуты) – когда значения напряжений близки к предельно допустимым по паспорту. Это показывает: что неработоспособность может проявляться не постоянно, а только в определенных (критических) режимах –помехи, перегрузки.
По результатам опыта следует определить недопустимые варианты взаимного подключения.
Задание 7. Определить пороговые значения для цифровых входов различных типов: стандартных ТТЛ, КМОП и специального - с триггером Шмитта.
• Создать и выполнить симуляцию работы схемы, показанной на рисунке 3. В данной схеме используется функциональный генератор в режиме пилообразного сигнала. Так как сигнал данного генератора двухполярный, то следует указать амплитуду 2,5 В и смещение 2,5 – получим размах от 0В до 5В. Частота – 1000 Гц. Для удобства измерения используем 3 осциллографа, на вход «А» у каждого подключен исходный пилообразный сигнал, а на вход «В» - выходной сигнал логического элемента. Уровень срабатывания входа определяем по точке пересечения «наклонной линии» входного сигнала и вертикальной линии фронта (перепада) выходного сигнала. Измерения удобно выполнять, совместив маркеры осциллографа с линиями фронтов выходного сигнала.

Рисунок 3: Определение пороговых значений цифровых сигналов
• Результаты опыта для всех элементов следует свести в таблицу и сравнить.
Задание 8. Исследовать работу цифрового выхода типа «открытый коллектор». Для этогособрать простейшую схему, аналогичную схеме на рис.1, но с одним испытуемым элементом и использовать элемент с выходом «открытый коллектор» 74S05D.
Провести испытание для следующих вариантов:
• Выход не имеет нагрузки:
• Выход имеет нагрузку резистор 1000 Ом, подключенную к цепи GND.
• Выход имеет нагрузку резистор 1000 Ом, подключенную к цепи питания VCC+5В;
• Выход имеет нагрузку резистор 1000 Ом, подключенную к дополнительному источнику питания напряжением постоянного тока (Меню Place/Component:Master Database/Sources/POWER_SOURCES/DC_POWER). Этот источник полюсом «-» должен быть соединен с цепью GND. Испытания должны быть выполнены для напряжений 3В, 5В, 10В.
Результаты испытаний в форме соответствия ожидаемого выходного логического уровня («0» и «1») и напряжения на выходе должны быть сведены в таблицу.
Контрольные вопросы для защиты:
1. Что такое максимальное и минимальное напряжение ВЫСОКОГО и НИЗКОГО уровней для цифровых ВЫХОДОВ?
2. Что такое максимальное и минимальное напряжение ВЫСОКОГО и НИЗКОГО уровней для цифровых ВХОДОВ?
3. Почему допустимые диапазоны напряжений ВЫСОКОГО и НИЗКОГО уровней различные для входов и выходов?
4. Что такое коэффициент разветвления по выходу?
5. Какие варианты соединения входов и выходов ТТЛ и КМОП ошибочны и почему?
6. Совместимы ли по выходам-входам цифровые микросхемы с различными уровнями напряжений питания?
7. В чем особенности входов с триггером Шмитта?
8. В чем особенности использования выходов типа «открытый коллектор» по сравнению с обычным цифровым выходом?
9. Для каких целей может быть использован выход с открытым коллектором?