Материал: Лабораторная №3

Внимание! Если размещение файла нарушает Ваши авторские права, то обязательно сообщите нам

Предмет В помещается вблизи переднего фокуса объектива (Fоб) с таким расчетом, чтобы его действительное, увеличенное изображение B' находилось между окуляром и его передним фокусом. При

Ход лучей в микроскопе.

этом окуляр дает мнимое увеличенное изображение B", которое и рассматривает глаз.

Изменяя расстояние между предметом и объективом, добиваются того, чтобы изображение В" оказалось в плоскости дальней аккомодации глаза (в этом случае глаз не утомляется). Для человека с нормальным зрением В' располагается в фокальной плоскости окуляра, а В" получается на бесконечности.

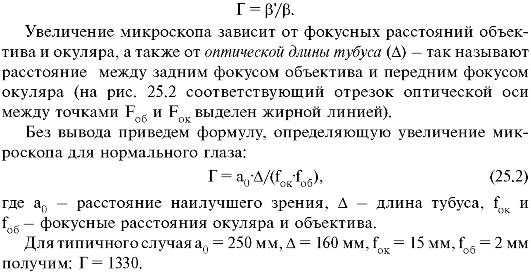
25.3. Увеличение микроскопа

Основной характеристикой микроскопа является его угловое увеличение. Это понятие аналогично угловому увеличению лупы.

Увеличение микроскопа - отношение угла зрения β', под которым видно изображение предмета в окуляре, к углу зрения β, под которым предмет виден «невооруженным» глазом с расстояния наилучшего зрения (а0):

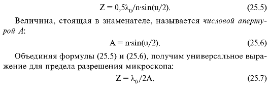
Предел разрешения. Разрешающая способность микроскопа

Может сложиться впечатление, что, увеличивая оптическую длину тубуса, можно добиться сколь угодно большого увеличения и, следовательно, рассмотреть самые мелкие детали предмета.

Однако учет волновых свойств света показывает, что на размеры мелких деталей, различимых с помощью микроскопа, накладываются ограничения, связанные с дифракцией света, проходящего через отверстие объектива. Вследствие дифракции изображением освещенной точки оказывается не точка, а небольшой светлый кружок. Если рассматриваемые детали (точки) предмета расположены достаточно далеко, то объектив даст их изображения в виде двух отдельных кружков и их можно различить (рис. 25.3, а). Наименьшему расстоянию между различимыми точками соответствует «касание» кружков (рис. 25.3, б). Если точки расположены очень близко, то соответствующие им «кружки» перекрываются и воспринимаются как один объект (рис. 25.3, в).

Рис. 25.3. Разрешающая способность

Основной характеристикой, показывающей возможности микроскопа в этом отношении, является предел разрешения.

Предел разрешения микроскопа (Z) - наименьшее расстояние между двумя точками предмета, при котором они различимы как отдельные объекты (т.е. воспринимаются в микроскопе как две точки).

Величина, обратная пределу разрешения, называется разрешающей способностью. Чем меньше предел разрешения, тем больше разрешающая способность.

Теоретический предел разрешения микроскопа зависит от длины волны света, используемого для освещения, и от угловой апертуры объектива.

Угловая апертура (u) - угол между крайними лучами светового пучка, входящего в линзу объектива от предмета.

Укажем без вывода формулу для предела разрешения микроскопа в воздушной среде:

где λ - длина волны света, которым освещается объект.

У современных микроскопов угловая апертура достигает 140°. Если принять λ = 0,555 мкм, то получим для предела разрешения значение Z = 0,3 мкм.

25.5. Полезное увеличение микроскопа

Выясним, насколько большим должно быть увеличение микроскопа при заданном пределе разрешения его объектива. Примем во внимание, что у глаза имеется собственный предел разрешения, обусловленный строением сетчатки. В лекции 24 мы получили следующую оценку для предела разрешения глаза: ZГЛ = 145-290 мкм. Для того чтобы глаз мог различить те же точки, которые разделяет микроскоп, необходимо увеличение

Это увеличение называют полезным увеличением.

Отметим, что при использовании микроскопа для фотографирования объекта в формуле (25.4) вместо ZГЛ следует использовать предел разрешения пленки Z ПЛ.

Полезное увеличение микроскопа - увеличение, при котором предмет, имеющий размер, равный пределу разрешения микроскопа, имеет изображение, размер которого равен пределу разрешения глаза.

Используя полученную выше оценку для предела разрешения микроскопа Zм 0,3 мкм), найдем: Гп ~500-1000.

Добиваться большего значения для увеличения микроскопа не имеет смысла, так как никаких дополнительных деталей увидеть все равно не удастся.

Полезное увеличение микроскопа - это разумное сочетание разрешающих способностей и микроскопа, и глаза.

Специальные приемы микроскопии

Специальные приемы микроскопии используются для увеличения разрешающей способности (уменьшения предела разрешения) микроскопа.

1. Иммерсия. В некоторых микроскопах для уменьшения предела разрешения пространство между объективом и предметом заполняют специальной жидкостью - иммерсией. Такой микроскоп называют иммерсионным. Эффект иммерсии заключается в уменьшении длины волны: λ = λ0/n, где λ0 - длина световой волны в вакууме, а n - показатель преломления иммерсии. В этом случае предел разрешения микроскопа определяется следующей формулой (обобщение формулы (25.3)):

Отметим, что для иммерсионных микроскопов создают специальные объективы, так как в жидкой среде изменяется фокусное расстояние объектива.

2. УФ-микроскопия. Для уменьшения предела разрешения используют коротковолновое ультрафиолетовое излучение, невидимое глазом. В ультрафиолетовых микроскопах микрообъект исследуется в УФлучах (в этом случае линзы выполняются из кварцевого стекла, а регистрация ведется на фотопленке или на специальном люминесцентном экране).

3. Измерение размеров микроскопических объектов. С помощью микроскопа можно определить размеры наблюдаемого объекта. Для этого применяют окулярный микрометр. Простейший окулярный микрометр представляет собой круглую стеклянную пластинку, на которой нанесена шкала с делениями. Микрометр устанавливают в плоскости изображения, получаемого от объектива. При рассматривании в окуляр изображения объекта и шкалы сливаются, можно отсчитать, какое расстояние по шкале соответствует измеряемой величине. Предварительно определяют по известному объекту цену деления окулярного микрометра.

4. Микропроекция и микрофотография. С помощью микроскопа можно не только наблюдать объект через окуляр, но и фотографировать его или проецировать на экран. В этом случае применяют специальные окуляры, которые и проецируют промежуточное изображение A'B' на пленку или на экран.

5. Ультрамикроскопия. Микроскоп позволяет обнаружить частицы, размеры которых лежат за пределами его разрешения. Этот метод использует косое освещение, благодаря чему микрочастицы видны как светлые точки на темном фоне, при этом строение частиц увидеть нельзя, можно только установить факт их наличия.

Теория показывает, что, как бы силен не был микроскоп, всякий предмет размерами меньше 3 мкм будет представляться в нем просто как одна точка, без всяких подробностей. Но это не означает, что такие частицы нельзя видеть, следить за их движениями или считать их.

Для наблюдения частиц, размеры которых меньше предела разрешения микроскопа, служит приспособление, называемое ультрамикроскоп. Главную часть ультрамикроскопа составляет сильное осветительное приспособление; освещенные таким образом частицы наблюдаются в обыкновенном микроскопе. Ультрамикроскопия основана на том, что мелкие частицы, взвешенные в жидкости или газе, делаются видимыми при сильном боковом освещении (вспомним пылинки, видимые в солнечном луче).

Основные понятия и формулы