МИНИСТЕРСТВО ВЫСШЕГО ОБРАЗОВАНИЯ И НАУКИ РОССИЙСКОЙ ФЕДЕРАЦИИ
ФЕДЕРАЛЬНОЕ ГОСУДАРСТВЕННОЕ БЮДЖЕТНОЕ ОБРАЗОВАТЕЛЬНОЕ УЧРЕЖДЕНИЕ
ВЫСШЕГО ОБРАЗОВАНИЯ
«МАГНИТОГОРСКИЙ ГОСУДАРСТВЕННЫЙ ТЕХНИЧЕСКИЙ УНИВЕРСИТЕТ ИМ. Г.И. НОСОВА»
Кафедра автоматизированного электропривода и мехатроники
Лабораторная работа № 1
Исследование однофазной мостовой
схемы выпрямления
Выполнил:
Проверил:
Магнитогорск, 2020
Установить связь между средним значением выпрямленного напряжения и действующего значения вторичного напряжения.
Связь между действующим значением вторичного напряжения U2 трансформатора со средним значением выпрямленного напряжения Ud:

Пояснить, как работает мостовая схема, когда какие диоды открыты, а когда закрыты
В положительный полупериод напряжения U2 верхний конец обмотки трансформатора имеет положительную полярность, а нижний – отрицательную. В соответствии с этим открываются диоды VD1 и VD4, а диоды VD3 и VD2 запираются. В результате, к нагрузке прикладывается положительная полуволна напряжения U2. В следующий полупериод полярность напряжения изменяется. При этом диоды VD1, VD4 запираются, а диоды VD3, VD2 оказываются открытыми. Направление тока через нагрузку осталось таким же, как и в предыдущий полупериод. Нужно заметить, что ток протекает всегда по двум последовательно соединенным диодам. Следовательно, падение напряжения в диодах в мостовой схеме в два раз выше, чем в нулевой.
Найти максимальное значение обратного напряжения на закрытых диодах
Обратное
напряжение прикладывается одновременно
у 2-м диодам на интервале проводимости
2-х других диодов. Максимальное обратное
напряжение определяется амплитудным
значением напряжения
:

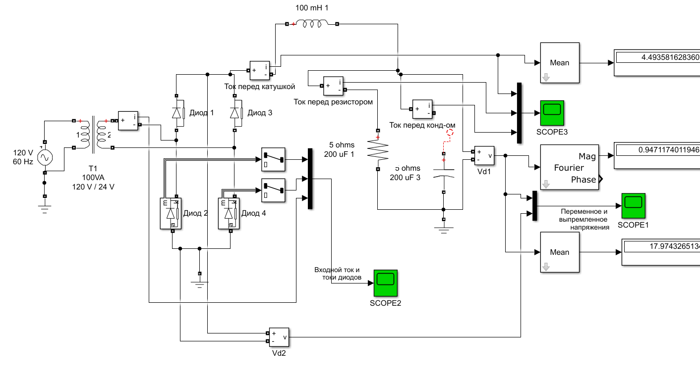
Опыт первый
Режим работы выпрямителя на активную нагрузку R= 4 Ом, L=0.00001 Гн, С=0 Ф

Рисунок 1 – Схема первого опыта.

Рисунок 2 – Диаграмма тока нагрузки.

Рисунок 3 – Диаграмма напряжения на нагрузке.

Рисунок 4 – Временные зависимости токов, протекающих через соответствующую пару диодов.
При данном типе нагрузки напряжение и ток имеют пульсирующую и одинаковую форму.
Опыт второй
Режим работы выпрямителя на активно-емкостную нагрузку R=4 Ом, L=0.00001 Гн, С=4000е-6 Ф.

Рисунок 5 – Схема второго опыта.

Рисунок 6 – Диаграмма тока нагрузки.

Рисунок 7 – Диаграмма напряжения на нагрузке.

Рисунок 8 – Временные зависимости токов, протекающих через соответствующую пару диодов.
Включение конденсатора параллельно нагрузке изменяет режим работы выпрямителя по сравнению с работой при чисто активной и активно-индуктивной нагрузках. Поведение схемы, обусловливаемое процессами заряда и разряда конденсатора. Кривая напряжения отличается от аналогичной кривой при чисто активной нагрузке. Наличие конденсатора делает её сглаженной, напряжение не уменьшается до нуля, а пульсирует в некоторых пределах, увеличивая среднее значение выпрямленного напряжения, ток также получается достаточно хорошо слаженным.
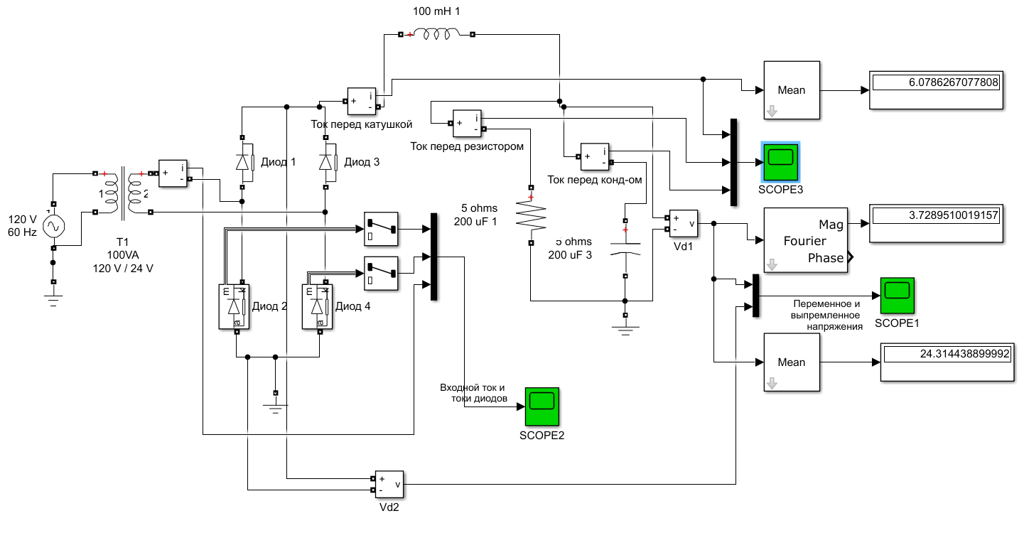
Опыт третий
Режим работы выпрямителя на активно-индуктивную нагрузку R= 4 Ом,
L=0.1 Гн, С=0 Ф.

Рисунок 9 – Схема третьего опыта.

Рисунок 10 – Диаграмма тока нагрузки

Рисунок 11 – Диаграмма напряжения на нагрузке.

Рисунок 12 – Временные зависимости токов, протекающих через соответствующую пару диодов.
Вследствие влияния индуктивности ток в цепи нагрузки получается сглаженным. Под действием индуктивности ток не спадает до нуля при нулевых значениях напряжения. Поскольку ток в цепи с индуктивностью отстает от напряжения, максимумы токов действуют с некоторой задержкой во времени относительно максимумов напряжения. Сглаживающее действие фильтра обусловлено наличием индуктивности дросселя фильтра, Э.Д.С. самоиндукции которого частично компенсирует переменную составляющую выпрямленного напряжения. Форма кривых тока и напряжения в нагрузке одинакова. При увеличении индуктивности её сглаживающее действие и пульсации в кривой напряжения уменьшаются. Изменение формы кривой тока, по сравнению со случаем чисто активной нагрузки, приводит к изменению вида кривых токов выпрямителя и их форма близка к прямоугольной. Отличие от прямоугольной формы становится менее заметным с увеличением L.
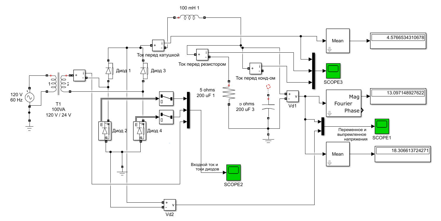
Опыт четвертый
Режим работы выпрямителя с LC-фильтром R= 4 Ом, L=0.1 Гн, С=4000е-6 Ф.

Рисунок 13 – Схема четвертого опыта.

Рисунок 14 – Диаграмма тока нагрузки

Рисунок 15 – Диаграмма напряжения на нагрузке.

Рисунок 16 – Временные зависимости токов, протекающих через соответствующую пару диодов.
Снижение пульсаций LC-фильтром объясняется совместными действиями индуктивной катушки и конденсатора. Снижение переменных составляющих выпрямленного напряжения обусловлено как сглаживающим действием конденсатора Сф, так и значительным падением переменных составляющих напряжения на дросселе Lф. В то же время постоянная составляющая напряжения на нагрузочном резисторе не уменьшается, так как отсутствует сколько-нибудь значительное падение напряжения этой составляющей на очень малом активном сопротивлении дросселя.