Материал: Л-9 - Методы доступа к данным

Внимание! Если размещение файла нарушает Ваши авторские права, то обязательно сообщите нам

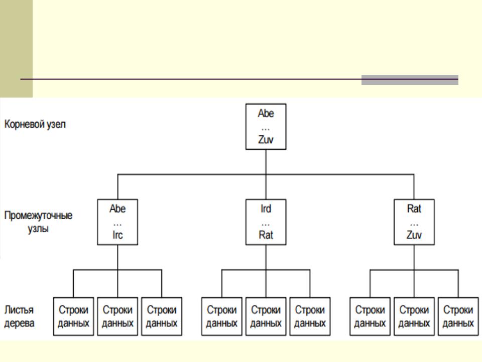
Физическая структура кластеризованных индексов

Особенности кластеризованного индекса

Кластеризованный индекс создается по умолчанию для каждой таблицы, в которой определен первичный ключ.

Каждый кластеризованный индекс однозначен по умолчанию. Если кластеризованный индекс создается для столбца с повторяющимися значениями, СУБД принудительно обеспечивает однозначность, добавляя 4-байтовый идентификатор к строкам, содержащим дубликаты.

Кластеризованные индексы обеспечивают очень быстрый доступ к данным, когда запрос осуществляет поиск в диапазоне значений.

Некластеризованные индексы

Структура некластеризованного индекса такая же, как и кластеризованного, но с двумя важными отличиями:

некластеризованный индекс не изменяет физическое упорядочивание строк таблицы;

страницы листьев некластеризованного индекса состоят из ключей индекса и закладок.

Если для таблицы определить один или более некластеризованных индексов, физический порядок строк таблицы не будет изменен.

Для каждого некластеризованного индекса СУБД создает индексную структуру в индексных страницах.

Физическая структура некластеризованных индексов

Использование индексов

Индекс создается командой:

CREATE INDEX <имя_индекса>

ON <имя_таблицы> (<поле1> [, <поле2>, ... ] ) [<параметры>];

Имя индекса должно быть уникальным среди объектов БД. Поля составного индекса перечисляются через запятую; <параметры> зависят от СУБД.

Составной индекс для таблицы СОТРУДНИКИ (ЕМР) по полям Фамилия (fam) и Имя (name):

CREATE INDEX ind_emp_name ON emp(fam, name);