Материал: курсовая

Внимание! Если размещение файла нарушает Ваши авторские права, то обязательно сообщите нам

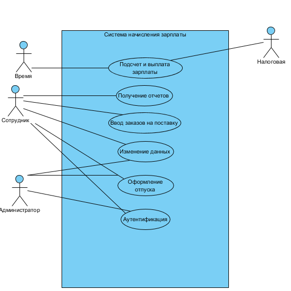
Исполнители

Задача

Прецедент

Время

Подсчет и выплата зарплаты

Подсчет и выплата зарплаты

Пользователь

Получение отчета

Получение отчетов

Пользователь

Изменение своих параметров

Изменение данных

Изменение параметров сотрудника

Сотрудник

Успешный ввод

Ввод заказа на поставку

Неуспешный ввод

Пользователь

Успешное оформление

Оформление отпуска

Отказ в оформлении

Пользователь

Успешная аутентификация

Аутентификация

Неуспешная аутентификация

Прецедент П1. Подсчет и выплата зарплаты

Рамки. Система начисления зарплаты

Уровень. Задача, осуществляемая по времени

Основной исполнитель. Время

Заинтересованные лица и их требования.

  • Сотрудник. Хочет получить зарплату

Предусловия. Отсутствуют

Результаты. Сотрудник получает заработную плату.

Основной успешный сценарий.

  1. В условленное время включается модуль подсчета зарплаты

  2. Модуль выбирает пользователей, чью зарплату надо выплатить

  3. Модуль подсчитывает число рабочих дней пользователя, число заказов и суммы дополнительных выплат

  4. Модуль формирует и перечисляет зарплату для каждого выбранного сотрудника

  5. Модуль завершает работу

Расширение

2а. Если модуль включился в пятницу

1 Модуль выбирает всех сотрудников, которые получают зарплату каждую пятницу

2б. Если модуль включился в конце месяца

1 Модуль выбирает всех сотрудников, которые получают зарплату в конце месяца

Частота использования: регулярно по времени

Прецедент П2. Получение отчетов

Рамки. Система начисления зарплаты

Уровень. Задача, определенная пользователем

Основной исполнитель. Пользователь

Заинтересованные лица и их требования.

  • Пользователь. Хочет получить отчет

Предусловия. Пользователь должен выбрать нужный отчет

Результаты. Пользователь получает необходимый отчет

Основной успешный сценарий.

  1. Пользователь уведомляет систему о желании получить отчет

  2. Система формирует соответствующий отчет

  3. Система выводит отчет пользователю

  4. Система завершает работу с пользователем

Частота использования: часто

Прецедент П3. Изменение данных

Рамки. Система начисления зарплаты

Уровень. Задача, определенная пользователем

Основной исполнитель. Пользователь

Заинтересованные лица и их требования.

  • Пользователь. Хочет изменить параметры пользователя

Предусловия. Отсутствуют

Результаты. Пользователь изменяет параметры пользователя и новые значения сохраняются в системе.

Основной успешный сценарий.

  1. Система проверяет атрибут “должность” пользователя

  2. Пользователь вносит желаемые и подтверждает изменения в форме

  3. Система принимает изменения и сохраняет их

  4. Система завершает работу с пользователем

Расширение

1а. Если значение атрибута “должность” равно “администратор”

1 Пользователю выдается список всех сотрудников

2 Пользователь выбирает нужного для изменения сотрудника

1б. Если значение атрибута “должность” равно “сотрудник”

1 Пользователю разрешается изменить только свои параметры

Частота использования: редко

Прецедент П4. Ввод заказа на поставку

Рамки. Система начисления зарплаты

Уровень. Задача, определенная сотрудником

Основной исполнитель. Сотрудник

Заинтересованные лица и их требования.

  • Сотрудник. Хочет внести заказ на поставку

Предусловия. Отсутствуют

Результаты. Сотрудник вносит заказ на поставку, и он сохраняется в системе.

Основной успешный сценарий.

  1. Сотрудник заполняет форму для формирования заказа на поставку

  2. Система сохраняет запрос на поставку

  3. Система завершает работу с сотрудником

Частота использования: редко

Прецедент П5. Оформление отпуска

Рамки. Система начисления зарплаты

Уровень. Задача, определенная пользователем

Основной исполнитель. Пользователь

Заинтересованные лица и их требования.

  • Пользователь. Хочет оформить отпуск

Предусловия. Отсутствуют

Результаты. Пользователь оформляет отпуск.

Основной успешный сценарий.

  1. Пользователь заполняет форму для оформления отпуска

  2. Система подтверждает, сохраняет изменения и завершает работу с пользователем

Расширение

1а Если форма заполнена неверно

1 Пользователю выдается сообщение об ошибке

2 Переход к пункту 1

1б Если невозможно выдать отпуск пользователю

1 Пользователю выдается сообщение о невозможности оформить отпуск

Частота использования: редко

Прецедент П6. Аутентификация

Рамки. Система начисления зарплаты

Уровень. Задача, определенная пользователем

Основной исполнитель. Пользователь

Заинтересованные лица и их требования.

  • Пользователь. Хочет авторизоваться в системе

Предусловия. Пользователь должен быть в базе данных.

Результаты. Пользователь авторизуется в системе.

Основной успешный сценарий.

  1. Пользователь заполняет форму авторизации

  2. Система авторизует пользователя

  3. Система заканчивает работу с пользователем

Расширение

2а. Если форма заполнена неправильно

1 Система выдает сообщение об ошибке

2 Переход к пункту 1

Частота использования: постоянно

Словарь терминов

Термин

Определение

Формат

Верификация

Синоним

Пользователь

Любой человек использующий систему

User

Администратор

Пользователь, обладающий расширенными правами по изменению данных системы

Admin

Сотрудник

Любой пользователь, кроме администратора

Employee

Система

Система начисления зарплаты

System

Логин

Уникальная последовательность символов, которая выдается пользователю для авторизации в системе

Не может повторяться

Пароль

Последовательность символов, связанная с определенным логином, позволяющая пользователю авторизоваться

Модуль подсчета зарплаты

Часть системы, которая отвечает за расчет зарплаты и формирование чеков на оплату

Module

Отчет

Структурированная информация на определенную тему

Параметры сотрудника

Набор ключевой информации об определенном сотруднике

ФИО, дата рождения, адрес, способ оплаты

Форма параметров сотрудника

Форма, содержащая в себе поля, в которых указаны параметры сотрудника. Используется для просмотра и редактирования данных параметров.

Каждое поле должно соответствовать своей верификации

Форма заказа на поставку

Форма, содержащая в себе ключевые поля, которые необходимо заполнить для формирования заказа на поставку.

Каждое поле должно соответствовать своей верификации

Форма авторизации

Форма, содержащая в себе поля для ввода логина и пароля. Используется для авторизации в системе

Каждое поле должно соответствовать своей верификации

Форма заполнена неверно

Не выполняется верификация формы

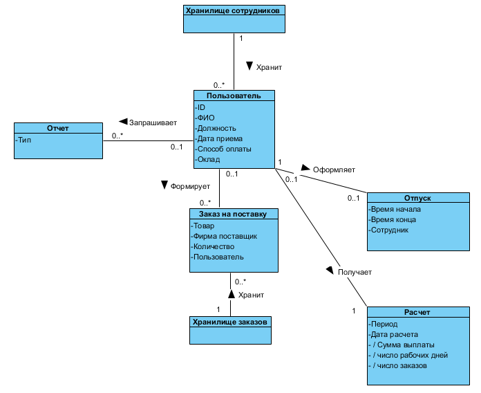
Диаграмма классов предметной области

Диаграмма прецедентов

СДП

Описание операции ОП1: Get Payment

Операция: payment(currTime: date)

Ссылка: П1.Начисление зарплаты

Предусловия: должны существовать экземпляры класса сотрудник

Постусловия: для каждого сотрудника создан экземпляр account класса Расчет

account.period присвоено значение текущего периода

account.fillDate присвоено значение currTime

account.salaryAmount присвоено соответствующее значение зарплаты сотрудника

account.workDays присвоено соответствующее значение трудовых дней сотрудника

account.orderCount присвоено соответствующее значение заказов сотрудника

Экземпляр account связан с классом Пользователь на основе ФИО пользователя

Описание операции ОП2: Get report

Операция: getReport(reportType: int)

Ссылка: П2.Получение отчетов

Предусловия: должен существовать экземпляр user сотрудника

Постусловия:

Описание операции ОП3: Make order

Операция: makeOrder(supplier: string, prodId: int, amount: int, userName: string)

Ссылка: П3.Ввод заказа на поставку

Предусловия: должен существовать экземпляр user сотрудника

Постусловия: создан экземпляр order класса Заказ на поставку.

order.Товар присвоено значение prodId

order.Фирма_поставщик присвоено значение supplier

order.Количество присвоено значение amount

order.Пользователь присвоено значение userName

Описание операции ОП4: User edit

Операция: userEdit(ID: int, newFIO: string, newPosition: string, paymentMeth: int)

Ссылка: П4.Изменение данных

Предусловия: должен существовать экземпляр user пользователя

Постусловия: изменен экземпляр user класса Сотрудник.

user.ФИО присвоено значение newFIO

user.Способ_оплаты присвоено значение paymentMeth

user.Должность присвоено значение newPosition

Описание операции ОП5: Vacation request

Операция: vacationReg(vacBegin: date, vacEnd: date, FIO: string)

Ссылка: П5.Оформление отпуска

Предусловия: должен существовать экземпляр user сотрудника

Постусловия: создан экземпляр vacation класса Отпуск.

vacation.Время_начала присвоено значение vacBegin

vacation.Время_конца присвоено значение vacEnd

vacation.Сотрудник присвоено значение FIO

Экземпляр vacation связан с классом Сотрудник на основе ФИО сотрудника.

Описание операции ОП6: Authentication

Операция: auth(UserLogin: string, UserPass: string)

Ссылка: П6.Аутентификация

Предусловия: должен существовать экземпляр user пользователя

Постусловия: