Материал: Курс лекций по гистологии

Внимание! Если размещение файла нарушает Ваши авторские права, то обязательно сообщите нам

ОБЩАЯ ГИСТОЛОГИЯ

Лекция 4. ЭПИТЕЛИАЛЬНАЯ ТКАНЬ. ЖЕЛЕЗЫ

Эпителиальные ткани покрывают поверхность тела, слизистых и серозных оболочек внутренних органов, а также образуют большую часть желез организма.

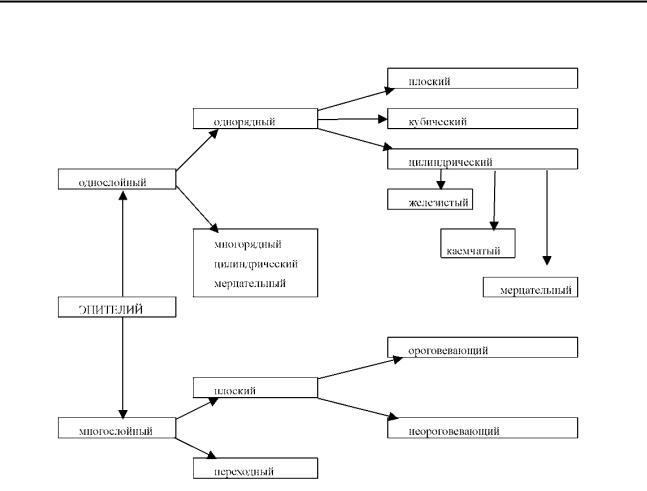
Морфофункциональная классификация покровных эпителиев приведена на следующем рисунке:

Рис. 1.

Покровный эпителий располагается на границе двух сред, отделяя внутреннюю среду от внешней, выполняет функции всасывания и выделения продуктов обмена.

Железистый эпителий специализирован на секреторной функции, т.е. на синтезе и выделении секретов – биологически активных веществ, участвующих в различных процессах организма.

Эпителиальные ткани развиваются из всех трѐх зародышевых листков: эктодермы, энтодермы и различных участков мезодермы.

Эпителии встречаются в разных органах и имеют разнообразные морфофизиологические свойства и признаки.

Однако есть и общие основные свойства эпителия всех видов:

1.Эпителиальные клетки объединяются в непрерывный пласт, лежащий на базальной мембране.

2.Между клетками практически нет межклеточного вещества, они плотно соединены друг с другом с помощью специальных контактов (десмосом, замыкательных пластинок и т.д.).

3.Эпителий не содержит кровеносных сосудов и питается диффузно через базальную мембрану со стороны рыхлой соединительной ткани (кроме эпителия сосудистой полоски внутреннего уха).

4.Эпителий обладает свойством полярности, что проявляется как на уровне каждой клетки наличием базального и апикального полюсов, так и на уровне слоѐв: в многослойных эпителиях глубокие слои клеток отличаются от поверхностных.

5.Для эпителиев характерна высокая способность к регенерации. Восстановление эпителия происходит за счет митотического деления и дифференцировки камбия (камбий – запас малодифференцированных клеток,

способных активно делиться и обеспечивать регенерацию ткани).

Однослойный эпителий отличается от многослойного тем, что в нем каждая клетка пласта связана с базальной мембраной, в то время как в многослойном на базальной мембране лежит только часть клеток (базальный слой), а остальные наслаиваются друг на друга.

Однорядный эпителий называется так потому, что его клетки имеют одинаковую высоту и их ядра расположены на одном уровне – в один ряд. В многорядном эпителии клетки имеют разную форму и высоту, поэтому их ядра образуют несколько рядов, однако этот эпителий относится к однослойным, так как все его клетки лежат на базальной мембране.

11

Плоским называется эпителий, в котором размеры основания клеток больше, чем их высота; в кубическом эпителии основание и высота клеток одинаковы, в столбчатом (призматическом, цилиндрическом) – высота клеток больше их основания.

В многослойных эпителиях название учитывает лишь форму клеток наружных слоев.

Характеристика различных типов покровного эпителия

Однослойный плоский эпителий – например, мезотелий. Он покрывает листки плевры, брюшины и околосердечной сумки (т.е. выстилает серозные оболочки). Развивается из листков спланхнотома мезодермы, состоит из одного ряда плоских клеток с неровными фестончатыми краями и единичными микроворсинками на поверхности. Основная функция – предотвратить сращение органов серозной полости, облегчить их подвижность; клетки способны к секреции, экскреции и всасыванию, что в норме выражено незначительно. Камбий диффузный, делиться митозом способны многие клетки мезотелия.

Однослойный кубический эпителий встречается в канальцах нефрона почки, которые развиваются из нефрогонотома мезодермы. Клетки кубической формы, имеют на поверхности всасывающую каѐмку, а в основании

– базальную исчерченность, образованную складками базальной мембраны и расположенными между ними митохондриями. Клетки специализированы на процессе всасывания. Подобный вид эпителия встречается также в выводных протоках желез, где он развивается соответственно из эктоили энтодермы.

Однослойный столбчатый (призматический) железистый эпителий выстилает полость желудка. Каждая клетка в нѐм является секреторной и выделяет муцин (слизь), защищая стенку желудка от переваривания ферментами, которые выработаны железами желудка. Источник развития – энтодерма. Камбий локальный, сосредоточен в области шеек желез желудка (фундальных, кардиальных и пилорических).

Однослойный столбчатый (призматический) каемчатый эпителий выстилает кишечник, имеет хорошо выраженную всасывающую каемку, состоящую из микроворсинок, и выполняет в основном функции переваривания и всасывания. В составе эпителиального пласта есть много клеток и с другими функциями (бокаловидные, апикально-зернистые, эндокринные). Камбий – клетки, лишенные каемки, локализованные в области крипт. Источник развития этого эпителия – энтодерма.

Однослойный столбчатый (призматический) мерцательный эпителий встречается в семявыносящих канальцах придатка семенника, в маточных трубах и развивается в этих случаях из нефрогонотома. Движение ресничек на его поверхности способствует перемещению жидкого содержимого, несущего половые клетки. Похожий тип эпителия отмечается в мелких бронхах, развитие его идет из прехордальной пластинки.

Многорядный столбчатый мерцательный эпителий выстилает воздухоносные пути, развивается из прехордальной пластинки. В нѐм различают клетки четырех основных видов: базальные (камбий), эндокринные, бокаловидные (вырабатывающие слизь) и мерцательные (адлюминальные). Движение ресничек на его поверхности способствует очищению вдыхаемого воздуха от пыли и микробов.

Многослойный плоский ороговевающий эпителий кожи (эпидермис) развивается из эктодермы, представляет собой многодифферонную систему.

Первый дифферон – эпидермальный, состоит из пяти слоев (при этом клетки, созревая, переходят из нижних слоев в верхние):

а) базального – ряд столбчатых эпителиоцитов, лежащих на базальной мембране; б) шиповатого – 7–12 клеточных пластов, расположенных друг над другом и содержащих отростчатые (шиповатые)

клетки, связанные десмосомами; в) зернистого – 2–5 пластов уплощенных клеток, содержащих гранулы кератогиалина, имеющие сложный состав;

г) блестящего, имеющего такую же толщину, как и предыдущий: здесь клетки уже утратили ядра и органеллы, их цитоплазма заполнена веществом, обладающим двойным лучепреломлением;

д) рогового, образованного роговыми чешуйками, заполненными пузырьками воздуха и кератиновыми фибриллами.

Второй дифферон – фагоцитарный. Источник его развития – стволовая клетка крови, развивающаяся в моноцит крови, который, выходя под базальную мембрану эпидермиса, превращается в вуалевую клетку, а она, мигрируя в базальный и шиповатый слои, превращается в отростчатую клетку Лангерганса (внутриэпидермальный макрофаг).

Третий дифферон – пигментный, представлен клетками меланобластами, способными синтезировать меланин, и меланоцитами, теряющими эту способность. Клетки имеют нейральное происхождение, лежат в базальном слое эпидермиса. Главная роль – противолучевая защита. Синтезированный меланин фагоцитируется эпидермальными клетками базального и шиповатого слоев, отчего кожа выглядит загорелой.

Четвѐртый дифферон представлен клетками Меркеля, расположенными тоже в базальном слое и выполняющими двойную функцию:

-к ним подходят и опутывают их нервные волоконца, и таким образом формируются вторично чувствующие осязательные диски;

-после редукции тимуса (примерно с 13 лет) клетками Меркеля в небольшом количестве вырабатываются гормоны, подобные по действию тималину, тимулину и др.

Пятый дифферон – иммунный, представлен Т-лимфоцитами, проникающими через базальную мембрану в

эпидермис и работающими совместно с клетками второго дифферона.

Многослойный плоский неороговевающий эпителий покрывает роговицу глаза, выстилает полость рта, глотки и пищевода. Развивается из эктодермы и прехордальной пластинки. Состоит из трѐх слоев: базального, шиповатого и слоя уплощенных клеток. Напоминает по строению и функции описанный выше эпидермис, но клетки верхних слоев здесь заканчивают жизненный цикл и отмирают без ороговения. Камбий одинаков для этого вида эпителия и

12

эпидермиса: это клетки базального слоя и нижних пластов шиповатого, в которых еще не начались необратимые процессы, приводящие к гибели клеток.

Переходный эпителий (уротелий) характерен для мочевыводящих путей: почечных чашечек и лоханок, мочеточников, мочевого пузыря, верхних отделов мочеиспускательного канала, стенки которых подвержены сильному растяжению при заполнении этих органов мочой. В растянутом состоянии в эпителии видно два слоя: базальный, в котором есть мелкие тѐмные базальные клетки и более светлые клетки грушевидной формы, формирующие промежуточный слой, а также покровный, состоящий из очень крупных клеток уплощенной или куполообразной формы. При сокращении органа толщина эпителия резко возрастает, поскольку клетки как бы «выдавливаются» кверху, наползая друг на друга. Камбий – клетки базального слоя. Источником развития этого эпителия является мезонефральный проток и, возможно, аллантоис – один из провизорных органов, возникающих в эмбриогенезе.

Строение железистого эпителия. Железы

Железистый эпителий состоит из железистых клеток – гландулоцитов, которые настроены на синтез, накопление, хранение и выведение секрета. Классификация желез показана на рис 2.

Рис. 2.

По форме концевых отделов различают железы:

-трубчатые,

-альвеолярные,

-трубчато-альвеолярные.

По способу выделения секрета из клеток железы разделяют на три типа:

-мерокриновые (железистые клетки при секреции не разрушаются) – слюнные железы, поджелудочная, большая часть потовых и т.д.;

-апокриновые (при секреции разрушаются верхушечные части клеток) – молочные железы, потовые железы подмышечных впадин и др.;

-голокриновые (каждая клетка, накапливая секрет, разрушается. В организме человека так работает только сальная железа).

По химическому составу секрета железы делят на слизистые, белковые, сальные и др.

Лекция 5. КРОВЬ

Кровь – жидкая ткань, составляющая около 7% массы организма. При массе 70 кг это примерно 5,0–5,5 литра. Кровь состоит из межклеточного вещества – плазмы и форменных элементов, которые развиваются из стволовой клетки крови (СКК). Эта клетка возникает на второй неделе эмбриогенеза из мезенхимы в стенке желточного мешка.

Кровь выполняет в организме много разнообразных функций: дыхательную, трофическую, защитную (иммунную), теплообменную, а также обеспечивает регуляторную связь между органами, осуществляя транспорт гормонов и других биологически активных гуморальных факторов.

Состав крови: плазма 55–60%, форменные элементы 40–45%.

В составе плазмы 90–93% воды, 7–10% сухого остатка, причем из этого количества 6–8% составляют белки: альбумины, протеины, протромбин, фибриноген, глобулины, в том числе иммуноглобулины (антитела), в составе которых классы G, M, D, A, E. В состав сухого остатка входят также углеводы, глицерин, липоротеиды жирные кислоты, хиломикроны, минеральные соли и т.д.

13

Форменные элементы – это эритроциты, тромбоциты и лейкоциты. Количество форменных элементов каждого типа в одном литре крови (показатели гемограммы) у взрослого человека в среднем таково:

-эритроцитов 3,9–4,9 х 1012/л у женщин, 4,0–5,2 х 1012/л у мужчин,

-тромбоцитов 150–420 х 109/л,

-лейкоцитов 3,8–9,1 х 109/л.

Эритроциты в процессе созревания теряют ядро и органоиды и представляют собой

высокоспециализированные элементы в форме двояковогнутого диска диаметром 7,2–7,5 мкм и толщиной 1,5 мкм в центре и 2,5 мкм по краям. Такая форма увеличивает площадь поверхности эритроцита и улучшает газообмен в тканях.

Эритроциты содержат 65–66% воды, 33% особого вещества – гемоглобина, способного присоединять и переносить кислород и углекислый газ, 2–3% других веществ, в основном ферментов, в частности, ферментов анаэробного гликолиза, а также липидов. Есть несколько форм гемоглобина – Р, F, А. При рождении у ребенка 80% гемоглобина А и 20% гемоглобина F, у взрослого не больше 2% гемоглобина F. Фетальный гемоглобин (F) и примитивный (Р) отличаются тем, что связывают больше кислорода, но образуют с ним менее прочную связь, чем гемоглобин взрослого (А). В капиллярах легкого гемоглобин эритроцитов присоединяет кислород – образуется оксигемоглобин (HbO2), в тканях при пониженной концентрации кислорода происходит отщепление кислорода от гемоглобина и присоединение углекислого газа – образуется карбгемоглобин (HbCO2).

Эритроциты выполняют в организме две функции:

-дыхательную – за счѐт гемоглобина, расположенного внутри клеток и связывающего кислород;

-транспортную – за счет очень большого количества активных специфических рецепторов на поверхности клеточной мембраны. К этим рецепторам могут фиксироваться антигены и антитела, токсины, гормоны, лекарства и т.д.

Цитолемма эритроцитов имеет на поверхности гликокаликс, а изнутри – сеть филаментов, являющихся частью цитоскелета и состоящих из белков спектрина, актина, анкерина и других. Гликокаликс представлен гликолипидами

игликопротеинами цитолеммы, образующими антигены крови – агглютиногены (А,В, Н и др.). Агглютиногены А и В были открыты в 1901 году К. Ландштейнером, за что ему была присуждена Нобелевская премия в 1930 г. Агглютиногены способны связываться с белками плазмы – агглютининами и вызывать гемолиз, то есть распад эритроцитов. Агглютинины и агглютиногены встречаются в четырех сочетаниях и определяют четыре группы крови.

Местом прикрепления

белков цитоскелета к плазмолемме эритроцита является интегральный

белок

полосы 3, он обеспечивает

транспорт ионов в клетку. Другой белок мембраны – гликофорин также соединяется с

цитоскелетом, содержит сиаловые кислоты, расположенные над мембраной и создающие отрицательный заряд на поверхности эритроцита, которй он теряет при старении. Наличие отрицательных зарядов на поверхности эритроцитов способствует их отталкиванию друг от друга и току крови в сосудах.

Филаменты цитоскелета эритроцита, представленные комплексом спектрин – актин, связанным с белком полосы 4.1 и анкерином, присоединяющим комплекс с помощью белка полосы 3 к мембране, обеспечивают прочность и гибкость эритроцита, поддерживают его двояковогнутую форму.

2-10% эритроцитов содержат в цитоплазме рибонуклеопротеиды и остатки органоидов, обеспечивающих ранее синтез гемоглобина. При окрашивании крезилвиолетом выявляются в цитоплазме клеток сетевидные структуры (ретикулофиламентозное вещество), такие клетки называются ретикулоциты. Они дозревают в кровотоке в течение 24 – 30 часов.

Эритроциты живут в токе крове около 120 дней. У стареющих эритроцитов нарушаются энергетические процессы в цитоплазме, изменяется поверхностный заряд и они легко распознаются макрофагами селезенки, где фагоцитируются. В макрофагах гемоглобин эритроцитов распадается на билирубин и содержащий железо гемосидерин.

Тромбоциты (кровяные пластинки) – это не клетки, а кусочки цитоплазмы мегакариоцита – гигантской многоядерной клетки, живущей в красном костном мозге и имеющей размеры 40–80 мкм и более. Размер тромбоцита – всего 2–3 мкм. Различают пять групп тромбоцитов: юные, зрелые, старые, дегенеративные, гигантские. Время пребывания их в токе крови состовляет 8 – 11 суток.

В центре каждого тромбоцита располагается зернистая часть – грануломер, по краям – гиаломер. Клеточная мембрана тромбоцита содержит толстый слой гликокаликса, на поверхности определяются факторы свертывающей системы, антитела, белки системы комплемента. Под мембраной расположен цитоскелет и система спирально расположенных микротрубочек (краевой пучок микротрубочек), поддерживающих дисковидную форму тромбоцита.

Гиаломер содержит актомиозиновый комплекс, а также канальцы двух типов: часть канальцев открывается на поверхность в области инвагинаций цитолеммы (открытая система канальцев), другая представлена разветвленными плотными трубочками неправильной формы, которые накапливают и выделяют кальций (система плотных трубочек).

В грануломере имеется три типа гранул. Первый тип - альфа-гранулы размером 0,2–0,5 мкм с фибриногеном, факторами свертывания крови, плазминогеном, тромбоцитарным фактором роста. Второй тип - дельта -гранулы, более мелкие и плотные, содержащие серотонин, гистамин, ионы кальция, АТФ, около 12 факторов свертывающей системы. Третий тип – гамма-гранулы, сходные с лизосомами с набором гидролитических ферментов.

В покое тромбоциты однозаряжены и отталкиваются друг от друга, но при повреждении стенки сосуда запускаются реакции агглютинации (склеивание тромбоцитов между собой) и адгезии (прилипание к неровной поверхности сосуда при повреждении эндотелия), наблюдается выделение содержимого гранул и в результате происходит агрегация тромбоцитарного сгустка на месте повреждения – формируется так называемый белый тромб.

14

Далее на нем фиксируются нити фибрина и эритроциты – идѐт формирование красного тромба. Со временем тромб организуется, т.е. прорастает соединительной тканью, может рассасываться. В патологических условиях тромб может оторваться от стенки сосуда и закупорить просвет сосудов меньшего диаметра в сердце, головном мозге, легких и других органах. Таким образом, тромбоциты участвуют в работе системы свертывания крови. В организме есть и противосвертывающая система. Нарушение равновесного состояния между ними, повышение либо понижение свертываемости крови приводит к заболеваниям.

Лейкоциты – группа клеток крови, обеспечивающих защитные реакции. Лейкоциты разделяют на пять основных типов. Из них три типа содержат специфическую зернистость в цитоплазме и называются гранулоцитами: это нейтрофилы (65–72% от общего количества лейкоцитов), эозинофилы (2–5%) и базофилы (0,5–1%). Два других типа клеток не содержат специфической зернистости и называются агранулоцитами или незернистыми лейкоцитами: это моноциты (6–8%) и лимфоциты (20–30%). Приведенное выше процентное соотношение всех пяти типов клеток называется лейкоцитарной формулой.

Все зернистые лейкоциты активно подвижны, образуют псевдоподии, все они - микрофаги (максимально активны при этом нейтрофилы, минимально – базофилы). В крови эти клетки проводят несколько часов, затем уходят в соединительную ткань или кроветворные органы, где живут ещѐ 2–5 суток. В тканях лейкоциты перемещаются самостоятельно благодаря актиновым филаментам, связанным с белками цитоскелета. В них содержится два вида гранул – неспецифические азурофильные (лизосомы) и специфические, по окраске которых клетки и получили свои названия.

Нейтрофилы(34-72%) по степени зрелости делятся на юные (с бобовидным ядром) – до 0 - 1%, палочкоядерные

– 1 -5%, сегментоядерные – 34–70%. Размер клеток – 10–12 мкм. В цитоплазме нейтрофилов содержатся единичные митохондрии, слабо выраженный комплекс Гольджи, множество зерен гликогена для обеспечения энергией. Различают два типа гранул: 10–20% - неспецифические гранулы, 0,5 мкм в диаметре, содержащие кислую фосфатазу, миелопероксидазу, катинные белки, лизоцим и набор протеолитических ферментов. 80–90% составляют специфические (нейтрофильные) гранулы, диаметром 0,2 мкм, которые окрашиваются в лиловый цвет, содержат щелочную фосфатазу, катионные белки, лизоцим, фагоцитин, лактоферрин.

Основные функции – микрофагоцитоз, то есть фагоцитоз микроорганизмов и мелких частиц, защита организма от бактериального вторжения, а также выработка неспецифических факторов иммунитета и образование кейлонов, снижающих синтез ДНК в других клетках и регулирующих таким образом их количество. В процессе фагоцитоза микроорганизмов с фаголизосомой сливаются специфические, а потом неспецифические гранулы, убивающие бактерии. Отмечается усиление окислительных реакций и

потребления кислорода в нейтрофиле, в результате чего образуются активные формы кислорода, инактивирующие микробы. Часть ферментов и окислителей выделяется в ткани, вызывая их повреждение и усиливая воспалительную реакцию.

Базофилы(0-2%) – клетки размером 10 - 12 мкм со слабодольчатым ядром. В цитоплазме их содержатся метахроматические гранулы (0,5–1,5 мкм) с гепарином (вещество, препятствующее свертыванию крови) и гистамином (повышает сосудистую проницаемость, проницаемость клеточных мембран), медленно реагирующей субстанцией анафилаксии (МРСА), пероксидазой. Органеллы малочисленны. Клетка имеет на поверхности рецепторы к иммуноглобулину класса Е и к его комплексу с антигеном. В ответ на действие данных комплексов клетка дегранулирует и выделяет большое количество гистамина в ткани, что приводит к отеку, зуду, покраснению, способствует развитию воспалительных реакций и реакций гиперчувствительности немедленного и замедленного типа..

Эозинофилы(0,5-5%) клетки размером 12–17 мкм, чаще имеют двухсегментное ядро, в цитоплазме содержатся митохондрии, рибосомы, единичные профили эндоплазматической сети, комплекс Гольджи, гликоген. Специфические гранулы двух видов: крупные (большая эозинофильная гранула - 0,5 - 1,5 мкм) – содержат кристаллоид, состоящий из главного основного белка, богатого аргинином, погруженного в тонкозернистый матрикс, содержащий катионные белки, миелопероксидазу, гистаминазу, фосфолипазу, нейротоксин и гидролитические ферменты. Мелкие (малая эозинофильная гранул – 0,1-0,5мкм) гранулы содержат мурамидазу, арилсульфатазу, кислую фосфатазу Содержимое гранул способно убивать бактерии и разрушать кутикулу паразитов (простейших, гельминотов). Эозинофилы фагоцитируют и инактивируют гистамин и фактор анафилаксии с помощью гистаминазы и других ферментов, что приводит к ограничению воспалительных и аллергических реакций.

Моноциты(3-12%) – клетки размером до 18–20 мкм, ядро чаще бобовидное, цитоплазма серо-голубая, светлая, содержит многочисленные азурофильные гранулы (лизосомы), фаголизосомы, остаточные тельца, имеются мелкие митохондрии, единичные канальцы эндоплазматической сети, рибосомы, комплекс Гольджи. В цитоплазме выявляются ферменты: неспецифическая эстераза, пероксидаза, лизоцим, 5-нуклеотидаза. На плазмолемме расположены антигены главного комплекса гистосовместимости – ГКГ I и II, Fc и C3 – рецепторы. В кровотоке моноциты находятся 2 – 3 дня, затем выселяются в ткани, где преобразуются в макрофаги, объединенные в систему мононуклеарных фагоцитов. К ней относятся моноциты крови и разнообразные тканевые макрофаги, например: микроглия, клетки Купфера в печени, Лангерганса в коже, альвеолярные макрофаги легких, остеокласты и т.д. Главная функция – фагоцитоз. Моноциты/макрофаги фагоцитируют антигены (микробы, токсины и другие), предоставляя информацию об антигене иммунокомпетентным клеткам, вырабатывают неспецифические факторы иммунитета (лизоцим, интерферон, комплемент) и медиаторы специфического иммунитета (интерлейкины); запускают все виды иммунных реакций.

Лимфоциты(19-50%) клетки с базофильной цитоплазмой и круглым с небольшими углублениями ядром. Ядро интенсивно окрашивается из-за плотно конденсированного хроматина, в цитоплазме выявляются

15