Документ о концепции и границах проекта
В настоящее время люди тратят много времени на поиск новостей, которые их интересуют, перемещаясь между большим количеством новостных ресурсов. Каждый из этих ресурсов уникален, что влечёт за собой проблему их усвоения, ведь у каждого из них свой пользовательский интерфейс и возможности.
В связи с потребностью людей в системе, которая позволила бы агрегировать новости из разных источников, наша компания собирается разработать соответствующее приложение. Реализация подобной системы позволит компании получить доход от монетизации внутри системы и сторонних инвестиций. Подобная система сэкономит значительное время пользователей и позволит получать новости сразу из нескольких новостных ресурсов, а для новостных ресурсов приложение станет источником дополнительного трафика.
Нефинансовые:
1. Разработать надёжную платформу для семейства связанных продуктов (новостных ресурсов).
2. Сокращение количества фейк-новостей.
3. Привлечение наибольшего кол-ва пользователей приложения.
Финансовые:
1. Через 8 месяцев получить ~20.000$ прибыли.
2. Получить 20% прибыли по инвестициям в течение 6 месяцев.
1. Достигнуть 100.000 скачиваний в течение 3 месяцев.
2. Достигнуть 40.000 активных пользователей в течение 3 месяцев.
3. Сохранять рейтинг не ниже 3.5/5 условных единиц спустя полгода после запуска приложения.
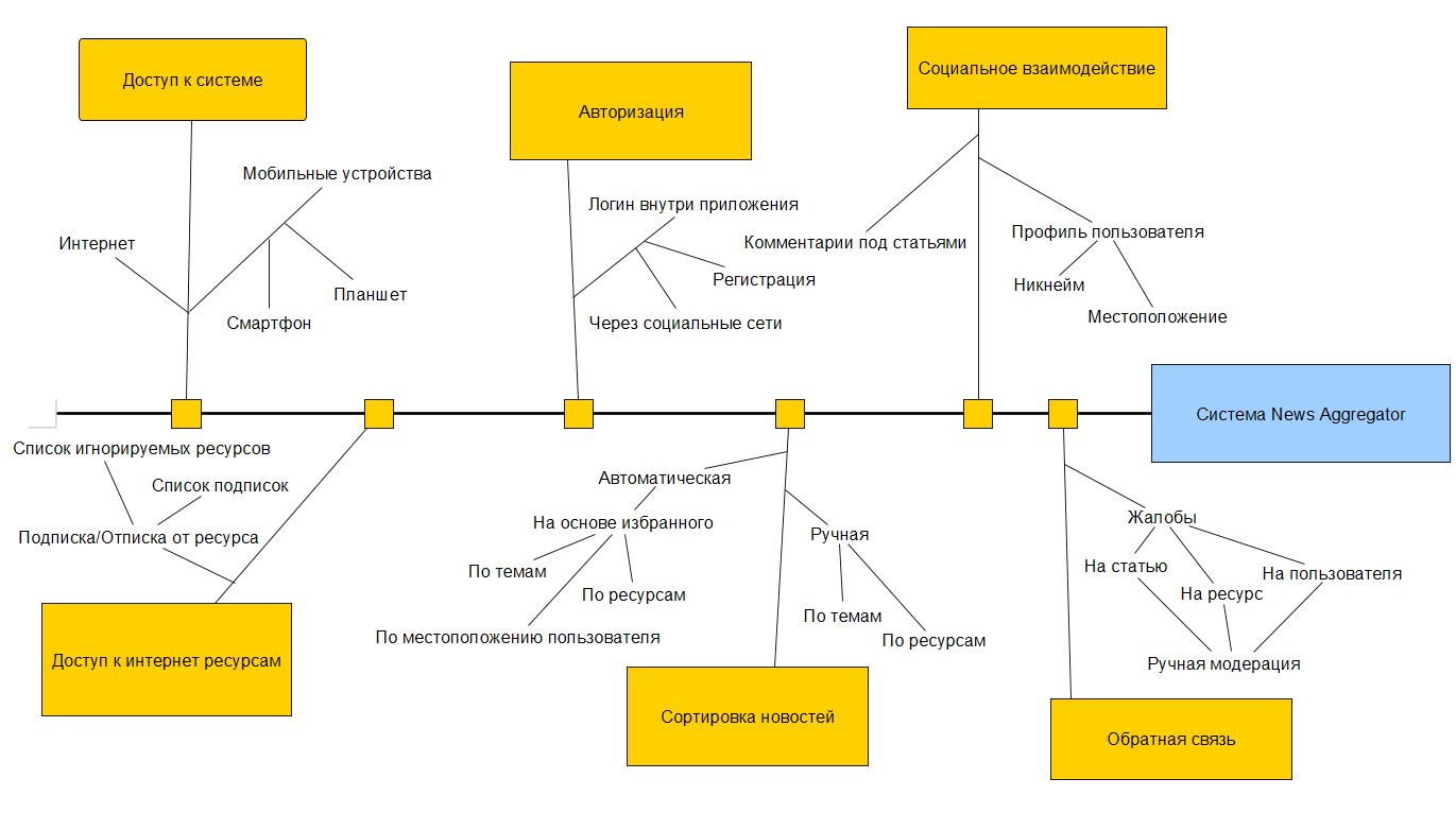
Создание приложения для смартфона, которое агрегирует новостные статьи из разных ресурсов, сортирует их по предпочтениям пользователя и упорядочивает их в ленту. В отличие от уже имеющихся решений, пользователь сможет жаловаться на статьи (с дальнейшей ручной модерацией), самостоятельно сортировать свою новостную ленту, оставлять комментарии внутри приложения и интегрировать их в новостной ресурс, если он это позволяет.
1.6. Бизнес-риски
1. Новостной ресурс может отказать в предоставлении своих статей и/или комментариев к статьям.
2. Малое количество активных пользователей спустя несколько месяцев после третьего релиза.
3. Низкая заинтересованность целевой аудитории в приложении
4. Низкая заинтересованность инвесторов
1.7. Предположения и зависимости
1. Число модераторов должно быть таким, чтобы они успевали обрабатывать жалобы и обращения пользователей.
2. Существует зависимость приложения от поставщиков статей — новостных ресурсов.
2. Рамки и ограничения проекта
2.1. Основные функции
1. Возможность использовать приложение с помощью современного мобильного устройства
2. Авторизация в приложении с помощью социальных сетей, либо регистрация.
3. После авторизации возможность просмотра доступных новостных ресурсов и дальнейшая подписка на понравившиеся пользователю ресурсы.
4. Создание новостной ленты, состоящей из выбранных источников.
5. Автоматическая и ручная сортировка ленты по предпочтениям.
6. Возможность выбора избранных статей и новостных ресурсов.
7. Возможность комментирования статей внутри приложения.
8. Возможность обратной связи, путём быстрых жалоб и развёрнутых отзывов.
9. Ручная модерация статей и ресурсов, исходя из жалоб и отзывов пользователей

|
Функция |
Выпуск 1 |
Выпуск 2 |
Выпуск 3 |
|
1F.Использование приложения на любом мобильном ус-ве. |
Доступно на Android |
Доступно на iOS |
Доступно на Windows Platform |
|
2F. Авторизация в приложении с помощью соц. сетей и регистрация |
Реализована обычная регистрация через приложение |
Реализована полностью |
Реализована полностью |
|
3F. Просмотр доступных источников с возможностью подписки |
Реализована Полностью |
Реализована полностью |
Реализована полностью |
|
4F. Создание новостной ленты |
Реализована полностью |
Реализована полностью |
Реализована полностью |
|
5F. Автоматическая и ручная сортировка ленты |
Реализована автоматическая сортировка |
Реализована ручная сортировка |
Реализована полностью |
|
6F. Возможность выбора избранных статей
7F. Возможность комментирования статей
8F. Обратная связь (быстрые жалобы, развёрнутые отзывы) |
Не реализована
Не реализована
Реализована возможность отчёта об ошибках приложения и быстрые жалобы на статью |
Реализована для хранения избранных статей
Реализована полностью
Реализована полностью |
Избранные статьи участвуют в алгоритме сортировки
Реализована полностью
Реализована полностью |
1. Неавторизованный пользователь теряет большинство функционала, но всё ещё может просматривать автоматически составленную ленту и вручную открывать нужный новостной ресурс.
2. При отсутствии интернет-соединения пользователь может просматривать только раннее добавленные в «Избранное» статьи, они будут сохраняться в памяти телефона.
3. Приложение составляет подборку только из русскоязычных новостных ресурсов.
4. Поставщик новостей может запретить доступ к своему ресурсу.
|
Заинтересованное лицо |
Основная ценность |
Отношение |
Основные интересы |
Ограничения |
|
Руководство компании |
Увеличение производительности труда сотрудников |
Сильная поддержка вплоть до выпуска 2; поддержка выпуска 3 в зависимости от результатов предыдущих выпусков |
Привлечение финансовых инвестиций на дальнейшее развитие |
Необходимо разрешение со стороны новостного источника на свободное использование статей в приложении. |
|
Пользователи |
Оптимизация времени, которое тратится на поиск новостей |
Большой энтузиазм пользователей в отношении данного приложения |
Возможность выбора новостных ресурсов, сортировки новостей по предпочтениям |
Требуется современное мобильное устройство и доступ к сети Интернет |
|
Руководство новостных ресурсов |
Привлечение дополнительного трафика на свой ресурс |
Предполагается большая заинтересованность, в связи с отсутствием весомых минусов |
Возможность публикации статей своего ресурса в рамках данного приложения и получение дополнительного дохода (процент от стоимости рекламных объявлений) |
Возможная блокировка, в связи с большим кол-вом жалоб внутри приложения |
|
Инвесторы |
Инвестиции в потенциально перспективный проект |
Предполагается большая заинтересованность, в связи с отсутствием значимых конкурентов в данной сфере |
Дальнейшее получение прибыли |
Проект может оказаться убыточным, в связи с бизнес-рисками |
|
Область |
Ограничения |
Движущая сила |
Степень свободы |
|
Функции |
Все функции, запланированные на выпуск 1.0, должны быть полностью реализованы |
|
|
|
Качество |
95% пользовательских проверочных тестов должны быть выполнены; все тесты на защищенность должны быть выполнены |
В команде есть тестировщик, работающий на полную ставку, а также возможно привлечение ещё одного тестировщика на полставки, ради достижения 95% успешных пользовательских тестов |
|
|
Сроки |
|
|
По плану выпуск 1 должен быть доступен к концу IV квартала этого года, выпуск 2 — к концу I квартала следующего года, допустима задержка до одной недели без пересмотра сроков куратором проекта |
|
Расходы |
Изначально финансовые возможности ограничены стартовым бюджетом проекта |
Помимо имеющегося изначально бюджета, есть вероятность получения сторонних инвестиций |
До 10% перерасхода по бюджету возможны без пересмотра куратором проекта |
|
Персонал |
|
Планируемый состав команды: менеджер проекта, 2 разработчика, тестировщик; при необходимости могут быть дополнительно привлечены разработчик и тестировщик, работающие на полставки |
|
Готовое решение будет включать в себя стабильную систему, оптимизированную для добавления в неё нового функционала, ради упрощения этого процесса в будущем. В случае успешной реализации будет организован веб-сервер, который будет хранить информацию о пользователях, комментарии, отзывы и различные запросы.
Приложение будет доступно для скачивания на любой мобильной платформе после третьего выпуска. В рамках ограничений выпуск приложения на некоторые из них может задержаться.
Архитектура проекта не должна подвергаться серьёзным изменениям и сохранять своё состояние вплоть до выпуска приложения.
Варианты использования
Различные классы пользователей определили следующие варианты использования и основных действующих лиц для системы новостного агрегатора.
|
Основное действующее лицо |
Вариант использования |
|
Пользователь |
Авторизация с помощью социальных сетей Просмотр ленты новостей Ручная сортировка ленты Комментирование статей Отправка жалоб на статью, новостной ресурс и комментарии Добавление статьи в избранное Подписка на новостные ресурсы Просмотр списка подписок на ресурсы Переход на оригинальный источник статьи |
|
Модератор |
Просмотр статистики жалоб на ресурс или статью Просмотр развёрнутых жалоб Блокировка ресурса или статьи Удаление нежелательных комментариев Блокировка пользователей |
|
Руководство новостных ресурсов |
Просмотр статистики, касающейся ресурса Добавление новостного ресурса в общий перечень |
Далее рассмотрим различные варианты использования
|
Идентификатор и название варианта использования |
1U. Создание учётной записи, авторизация |
||
|
Автор |
|
Дата создания |
|
|
Описание |
Пользователь может авторизоваться в приложении с помощью своей учётной записи в социальной сети, либо авторизоваться вручную с помощью своей электронной почты. |
||
|
Исключения |
При попытке зарегистрировать учётную запись на почту, которая уже имеется в базе данных, выдать ошибку с сообщением о том, что данная электронная почта уже зарегистрирована. |
||
|
Нормальное направление |
1.0 Создание учётной записи 1. Пользователь входит в систему. 2. Пользователь переходит в раздел регистрации в системе. 3. Пользователь вводит краткие данные о себе, почту и пароль. 4. Пользователь приступает к использованию системы. |
||
|
Альтернативные направления |
1.1 Авторизация при помощи социальной сети 1. Пользователь входит в систему. 2. Пользователь выбирает одну из социальных сетей для авторизации. 3. Пользователь вводит данные для входа в учётную запись социальной сети. 4. Пользователь вводит дополнительные данные при необходимости. 5. Пользователь приступает к использованию системы. |
||
|
Приоритет |
Обычный |
||
|
Дополнительная информация |
Если при авторизации пользователя через социальную сеть его почта не будет обнаружена, то выдать дополнительное поле для ввода электронной почты. |
||
|
Идентификатор и название варианта использования |
2U. Просмотр ленты новостей |
||
|
Автор |
|
Дата создания |
|
|
Описание |
Пользователь имеет возможность просматривать ленту новостей, которая создаётся на основе его предпочтений и подписок. |
||
|
Исключения |
Если пользователь не авторизован в приложении, он сможет просматривать ленту актуальных новостей, либо просматривать все новости, на основе ручной сортировки. |
||
|
Предварительные условия |
PRE-1. Клиент вошел в систему News Aggregator. PRE-2. Клиент авторизовался в системе. |
||
|
Выходные условия |
POST-1. Список просмотренных статей в процессе просмотры ленты сохраняется для дальнейшей обработки. POST-2. Список новостей обновлён с учётом текущего просмотра. |
||
|
Нормальное направление |
1.0 Пользователь авторизован в системе 1. Пользователь открывает ленту новостей 2. Система отображает последние новости в зависимости от предпочтений пользователя и его подписок. 3. Пользователь просматривает статью. |
||
|
Альтернативные направления |
1.1 Пользователь не авторизован в системе 1. Пользователь открывает ленту новостей 2. Система отображает новости из сформированного системой списка актуальных новостей 3. Пользователь просматривает статью. |
||
|
Приоритет |
Высокий |
||
|
Дополнительная информация |
У неавторизованного пользователя нет подписок, следовательно он получает ленту последних актуальных новостей. |
||