Материал: Клинический протокол. Миома матки

Внимание! Если размещение файла нарушает Ваши авторские права, то обязательно сообщите нам

Приложение А2. Методология разработки клинических рекомендаций

Целевая аудитория данных клинических рекомендаций:

1.Врачи акушеры-гинекологи, терапевты, врачи общей практики;

2.Студенты, ординаторы, аспиранты;

3.Преподаватели, научные сотрудники.

Вданных клинических рекомендациях все сведения ранжированы по уровню убедительности рекомендаций и достоверности доказательств в зависимости от количества и качества исследований по данной проблеме (Таблица П1, Таблица П2).

Таблица П1 – Уровни достоверности доказательств*

Уровень

Тип данных

достоверности

 

 

 

Мета анализ рандомизированных контролируемых исследований (РКИ)

 

 

1b

Хотя бы одно РКИ

 

 

Хотя бы одно хорошо выполненное контролируемое исследование без

 

рандомизации

 

 

2b

Хотя бы одно хорошо выполненное квазиэкспериментальное

 

исследование

 

 

3

Хорошо выполненные не экспериментальные исследования:

 

сравнительные, корреляционные или «случай-контроль»

 

 

4

Экспертное консенсусное мнение либо клинический опыт признанного

 

авторитета

 

 

Таблица П2 – Уровни убедительности рекомендаций*

Уровень

Основание рекомендации

убедительности

 

 

 

А

Основана на клинических исследованиях хорошего качества, по своей

 

тематике непосредственно применимых к данной специфической

 

рекомендации, включающих по меньшей мере одно РКИ

 

 

В

Основана на результатах клинических исследований хорошего

 

дизайна, но без рандомизации

 

 

С

Составлена при отсутствии клинических исследований хорошего

 

качества, непосредственно применимых к данной рекомендации

 

 

* Цит. по: «Медицина, основанная на доказательствах. Руководство для начинающих пользователей»/ Под ред Г.Т.Сухих.-

М.: ООО "Верди".-2011.- 179 с. [адапт. из «Levels of Evidence», Oxford Centre for Evidence-based Medicine (2009)].

Порядок обновления клинических рекомендаций: пересмотр 1 раз в 3 года.

Приложение А3. Связанные документы

Данные клинические рекомендации разработаны с учётом следующих нормативно-правовых документов:

1)Порядок оказания медицинской помощи по профилю «акушерство и гинекология (за исключением использования вспомогательных репродуктивных технологий)»( приказ Министерства здравоохранения Российской Федерации от 1 ноября 2012 г. N 572н);

2)Порядок использования вспомогательных репродуктивных технологий, противопоказаниях и ограничениях к их применению (приказ Министерства здравоохранения Российской Федерации от 30 августа 2012 г. № 107н).

Приложение Б. Алгоритмы ведения пациента

Общая схема

Стр.7

Схема 1

10

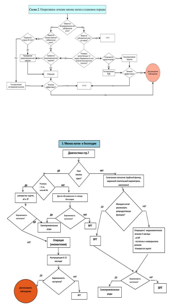
Схема 2.

Схема 3.