Материал: Каталитические процессы гидрокрекинга нефтяного сырья-1

Внимание! Если размещение файла нарушает Ваши авторские права, то обязательно сообщите нам

ГУАП группа 4736 https://new.guap.ru/i03/contacts

Каталитические процессы гидрокрекинга нефтяного сырья

Гидрокрекинг – каталитический процесс переработки нефтяных дистиллятов и остатков при умеренных температурах и повышенных давлениях водорода на полифункциональных катализаторах, обладающих гидрирующими и кислотными свойствами. Гидрокрекинг позволяет получать с высокими выходами широкий ассортимент высококачественных нефтепродуктов (сжиженных газов С3-С4, бензина, реактивного и дизельного топлив, компонентов масел) практически из любого нефтяного сырья путем подбора соответствующих катализаторов и технологических условий и является одним из экономически эффективных, гибких и наиболее углубляющих нефтепереработку процессов.

В современной нефтепереработке реализованы следующие типы промышленных процессов гидрокрекинга:

1)гидрокрекинг бензиновых фракций с целью получения легких изопарафиновых углеводородов, представляющих собой ценное сырье для производства синтетического каучука, высокооктановых добавок к автомобильным бензинам;

2)селективный гидрокрекинг бензинов с целью повышения октанового числа; реактивных и дизельных топлив с целью понижения температуры их застывания;

3)гидродеароматизация прямогонных керосиновых фракций и газойлей каталитического крекинга с целью снижения содержания в них ароматических углеводородов;

4)легкий гидрокрекинг вакуумных газойлей с целью облагораживания сырья каталитического крекинга с одновременным получением дизельных фракций;

5)гидрокрекинг вакуумных дистиллятов с целью получения моторных топлив и основы высокоиндексных масел;

6)гидрокрекинг нефтяных остатков с целью получения моторных топлив, смазочных масел, малосернистых котельных топлив и сырья для каталитического крекинга.

Гидрокрекинг можно рассматривать как совмещенный процесс, в котором одновременно осуществляются реакции как гидрогенолиза (т.е. разрыв связей C–S, C– N и С–О) и дегидрирования, так и крекинга (т.е. разрыв связи С–С), но без коксообразования. Получаются продукты более низкомолекулярные по сравнению с исходным сырьем, очищенные от гетероатомов, не содержащие олефинов и менее ароматизированные, чем при каталитическом крекинге. Результаты гидрокрекинга (материальный баланс и качество продуктов) нефтяного сырья в сильной степени определяются свойствами катализатора: его гидрирующей и крекирующей и их соотношением. В зависимости от целевого назначения могут применяться катализаторы с преобладанием либо гидрирующей, либо крекирующей активности. В результате будут получаться продукты соответственно легкого или глубокого гидрокрекинга.

ГУАП группа 4736 https://new.guap.ru/i03/contacts

В основе каталитических процессов гидрокрекинга нефтяного сырья лежат реакции:

гидрогенолиза гетероорганических соединений серы, азота, кислорода и гидрирования ароматических углеводородов и непредельных соединений;

крекинга парафиновых и нафтеновых углеводородов, деалкилирования циклических структур и изомеризации образующихся низкомолекулярных парафинов.

Реакции ароматизации и поликонденсации до кокса, протекающие при каталитическом крекинге, в процессах гидрокрекинга, проводимых при высоком давлении водорода и пониженных температурах, сильно заторможены из-за термодинамических ограничений и гидрирования коксообразующих веществ посредством водорода.

Гидрогенолиз серо-, азот- и кислородсодержащих соединений протекает по механизму так же, как в процессах гидроочистки, и завершается образованием сероводорода, аммиака, воды и соответствующего углеводорода. (схематически р-

цию)

Гидрирование ароматических углеводородов осуществляется последовательным насыщением ароматических колец с возможным сопутствующим разрывом образующихся нафтеновых колец и деалкилированием. (схематически р-цию)

Катализаторы

Ассортимент современных катализаторов гидрокрекинга достаточно обширен, что объясняется разнообразием назначений процесса. Обычно они состоят из следующих трех компонентов: кислотного, дегидрогидрирующего (т.е. гидрирующего и дегидрирующего одновременно) и связующего, обеспечивающего механическую прочность и пористую структуру.

В качестве кислотного компонента, выполняющего крекирующую и изомеризующую функции, используют цеолиты, алюмосиликаты и оксид алюминия. Для усиления кислотности в катализатор иногда вводят галоген.

Гидрирующим компонентом обычно служат те металлы, которые входят в состав катализаторов гидроочистки: металлы VIII группы (Ni, Co, иногда Pt или Pd) и VI группы (Мо или W). Для активирования катализаторов гидрокрекинга используют также разнообразные промоторы (активаторы): рений, родий, иридий, редкоземельные элементы и др.

Функции связующего часто выполняет кислотный компонент (оксид алюминия, алюмосиликаты), а также оксиды кремния, титана, циркония, магний- и цирконийсиликаты.

Значительно лучшие результаты гидрокрекинга достигаются при использовании катализаторов с высокой кислотной и оптимальной гидрирующей активностями, достоинства которых применительно к промышленным видам сырья заключаются в следующем:

1. Низок выход парафинов C1-С3 и особенно метана и этана.

ГУАП группа 4736 https://new.guap.ru/i03/contacts

2.Бутановая фракция содержит 60-80 % изобутана.

3.Пентановая и гексановая фракции на 90-96 % состоят из изомеров. Циклопарафины С5 содержат около 90 % метилциклопентана. В результате легкий бензин (до 85 °С), содержащий 80-90 % парафинов, до 5 % бензола и 10-20 % нафтенов, имеет достаточно высокие антидетонационные характеристики: ОЧ составляет 85-88.

4.Бензины С7 и выше содержат 40-50 % нафтенов, 0-20 % ароматических и являются исключительно качественным сырьем для риформинга.

5.Керосиновые фракции ввиду высокого содержания изопарафинов и низкого содержания бициклических ароматических углеводородов являются высококачественным топливом для реактивных двигателей. Дизельные фракции содержат мало ароматических углеводородов и преимущественно состоят из производных циклопентана и циклогексана, имеют высокие цетановые числа и относительно низкие температуры застывания.

В случае переработки тяжелого сырья наибольшую опасность для дезактивации катализаторов гидрокрекинга представляют кроме азотистых оснований асфальтены и прежде всего содержащиеся в них металлы, такие как никель и ванадий. Поэтому гидрокрекинг сырья, содержащего значительное количество гетеро- и металлоорганических соединений, вынужденно проводят в две и более ступени. На первой ступени в основном проходит гидроочистка и неглубокий гидрокрекинг полициклических ароматических углеводородов, а также деметаллизация. Катализаторы этой ступени идентичны катализаторам гидроочистки.

На второй ступени облагороженное сырье перерабатывают на катализаторе с высокой кислотной и умеренной гидрирующей активностью. При гидрокрекинге нефтяных остатков исходное сырье целесообразно подвергнуть предварительной деметаллизации и гидрообессериванию на серо- и азотостойких катализаторах с высокой металлоемкостью и достаточно высокой гидрирующей, но низкой крекирующей активностью.

Основные параметры процессов гидрокрекинга

1. Температура

Оптимальный интервал температур для процессов гидрокрекинга составляет 360-440 °С с постепенным их повышением от нижней границы к верхней по мере падения активности катализатора. При более низкой температуре реакции крекинга протекают с малой скоростью, но при этом более благоприятен химический состав продуктов: большее содержание нафтенов и соотношение изопарафин : н-парафин.

Чрезмерное повышение температуры ограничивается термодинамическими факторами и усилением роли реакций газо- и коксообразования. Тепловой эффект гидрокрекинга определяется соотношением реакций гидрирования (экзотермический процесс) и расщепления гидрирования (эндотермический процесс). Обычно отрицательный тепловой эффект расщепления перекрывается положительным

ГУАП группа 4736 https://new.guap.ru/i03/contacts

тепловым эффектом гидрирования. Естественно, экзотермический тепловой эффект суммарного процесса тем больше, чем выше глубина гидрокрекинга. Поэтому при его аппаратурном оформлении обычно предусматривается возможность отвода избыточного тепла из зоны реакции, чтобы не допустить перегрева реакционной смеси. При использовании реакторов со стационарным катализатором последний насыпают несколькими слоями так, чтобы между ними можно было осуществить охлаждение потока.

2. Давление

Установлено, что лимитирующей стадией суммарного процесса гидрокрекинга является гидрирование ненасыщенных соединений сырья, особенно полициклических ароматических углеводородов. Поэтому катализаторы глубокого гидрокрекинга должны обладать кроме высокой кислотной активности и достаточной гидрирующей активностью.

На скорость реакций гидрирования существенное влияние оказывает фазовое состояние реакционной смеси, которое является функцией от давления, температуры, концентрации водорода, глубины конверсии и фракционного состава исходного сырья. В целом на катализаторах гидрирующего типа с повышением давления возрастают как скорость реакций, так и глубина гидрокрекинга. Минимально приемлемое давление тем выше, чем менее активен катализатор и чем тяжелее сырье гидрокрекинга.

Большинство промышленных установок гидрокрекинга работает под давлением 15-17 МПа. Для гидрокрекинга нефтяных остатков с использованием относительно дорогостоящих катализаторов применяют давление 20 МПа. Гидрокрекинг прямогонных легких газойлей с низким содержанием азота можно проводить при относительно низком давлении – около 7 МПа.

3. Расход водорода зависит от назначения процесса, используемого сырья, катализатора, режима процесса, глубины гидрокрекинга и других факторов. Чем легче продукты гидрокрекинга и тяжелее гидрокрекируемое сырье, тем больше расход водорода и тем выше должно быть соотношение водород : сырье.

Гидрокрекинг вакуумного дистиллята при 15 МПа

Гидрокрекинг является эффективным и исключительно гибким каталитическим процессом, позволяющим комплексно решить проблему глубокой переработки вакуумных дистиллятов (ГКВД) с получением широкого ассортимента моторных топлив в соответствии с современными требованиями и потребностями в тех или иных топливах. За рубежом (особенно на НПЗ США, Западной Европы и Японии) получили широкое развитие процессы ГКВД при давлении 15-17 МПа, направленные на получение бензина.

Одноступенчатый процесс гидрокрекинга вакуумных дистиллятов проводят в многослойном (до пяти слоев) реакторе с несколькими типами катализаторов. Для того чтобы градиент температур в каждом слое не превышал 25°С, между отдельными

ГУАП группа 4736 https://new.guap.ru/i03/contacts

слоями катализатора предусмотрен ввод водородсодержащего газа и установлены контактно-распределительные устройства, обеспечивающие тепло- и массообмен между газом и реагирующим потоком и равномерное распределение газожидкостного потока над слоем катализатора.

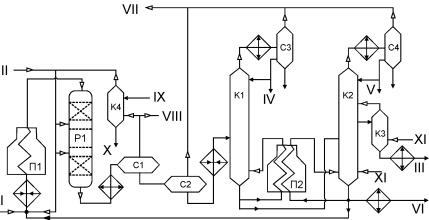
На рисунке приведена принципиальная технологическая схема одной из двух параллельно работающих секций установки одноступенчатого гидрокрекинга вакуумного дистиллята производительностью 1 млн т/год по дизельному варианту или 0,63 млн т/год при получении реактивного топлива.

Принципиальная технологическая схема установки одноступенчатого гидрокрекинга вакуумного газойля

I – сырье; II – ВСГ; III – дизельное топливо; IV – легкий бензин; V – тяжелый бензин; VI – тяжелый газойль; VII – углеводородные газы на ГФУ; VIII – газы отдува; IX – регенерированный раствор МЭА; X – раствор МЭА на регенерацию; XI – водяной пар

Сырье (фракция 350-500°С) и рециркулируемый гидрокрекинг-остаток смешивают с водород содержащим газом (ВСГ), нагревают сначала в теплообменниках, затем в печи П-1 до температуры реакции и подают в реактор Р-1. Реакционную смесь охлаждают в сырьевых теплообменниках, далее в воздушных холодильниках и с температурой 45-55°С направляют в сепаратор высокого давления С-1, где происходит разделение на ВСГ и нестабильный гидрогенизат. ВСГ после очистки от H2S в абсорбере К-4 компрессором подают на циркуляцию. Нестабильный гидрогенизат направляют в сепаратор низкого давления С-2, где выделяют часть углеводородных газов, а жидкий поток подают через теплообменники в стабилизационную колонну К-1 для отгонки углеводородных газов и легкого бензина.

Стабильный гидрогенизат далее разделяют в атмосферной колонне К-2 на тяжелый бензин, дизельное топливо (через отпарную колонну К-3) и фракцию >360°С, часть которой может служить как рециркулят, а часть – как сырье для пиролиза, основа смазочных масел и т.д.