МИНОБРНАУКИ РОССИИ
Санкт-Петербургский государственный
электротехнический университет
«ЛЭТИ» им. В.И. Ульянова (Ленина)
Кафедра биотехнических систем
отчет
по лабораторной работе №7
по дисциплине «Электроника и микропроцессорная техника»
Тема: Изучение базовых схем на операционных усилителях
|
Студент гр. 7501 |
|
Исаков А.О. |
|
Преподаватель |
|
Анисимов А.А. |
Санкт-Петербург
2020
Цель работы
Исследование работы операционных усилителей общего назначения при работе в составе базовых схем: инвертирующего усилителя, неинвертирующего усилителя, дифференциального усилителя (усиление разностного сигнала, подавление синфазного), релаксационного генератора низких частот с фиксированной и изменяемой скважностью, генератора треугольных импульсов.
Используемое оборудование
Работа выполняется в виде компьютерной симуляции с использованием САПР Micro-Cap 12.
Основные теоретические положения
Операционный усилитель (ОУ) – интегральный компонент, обладающий дифференциальным входом и имеющий очень большой коэффициент усиления.
Свойства идеального ОУ:
Входное сопротивление идеального ОУ стремится к бесконечности.
Выходное сопротивление идеального ОУ равняется нулю.
Коэффициент усиления в идеальном ОУ бесконечно большой.
Коэффициент усиления в идеальном ОУ не зависит от частоты сигнала и постоянен на всех частотах (бесконечная рабочая полоса частот).
Разность потенциалов между инвертирующим и неинвертирующим входами равна нулю.
Из вышеуказанных свойств следуют два правила расчета ОУ:
Разность
входа между инвертирующим и неинвертирующим
входом равна нулю:


.
Входы
ОУ не потребляют ток:
.
Рассмотрим базовые схемы на операционном усилителе.
Ход выполнения лабораторной работы:
Входные данные:
Входной сигнал – синусоида
F = 6 Гц
A = 0.5
;
Операционный усилитель LF411

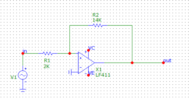
Рисунок 1 - Инвертирующий усилитель

Рисунок 2 - Анализ переходных процессов инвертирующего усилителя
Исходя из рисунка заметно, что коэффициент усиления 7, исходя из соотношения входного и выходного сигналов, как и планировалось.
Входные данные:
Входной сигнал – синусоида
F = 6 Гц
А = 0.5

Операционный усилитель LF411

Рисунок 3 - Неинвертирующий усилитель

Рисунок 4 - Анализ переходных процессов неинвертирующего усилителя
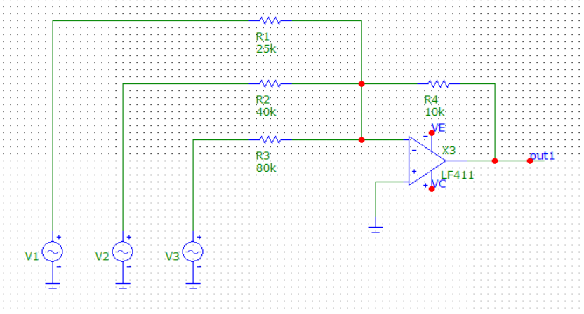
С помощью сумматора можно суммировать сигналы на инвертирующем входе ОУ (благодаря виртуальному нулю), при этом, играя номиналами резисторов в цепи обратной связи, получать взвешенную сумму этих сигналов. В ходе задания складываются три синусоиды с разной частотой (200 мГц, 4 Гц и 30 Гц). Эта схема может быть очень полезной при моделировании на практике тех или иных сигналов, содержащих разные частотные составляющие.

Рисунок 5 - Сумматор

Рисунок 6 - Анализ переходных процессов сумматора
Входные данные:
Входной сигнал – синусоида
F = 6 Гц
A = 0,5

Операционный усилитель LF411

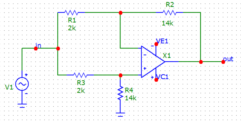
Рисунок 7 - Дифференциальный усилитель

Рисунок 8 - Анализ переходных процессов дифференциального усилителя
Из
рис. 8 видно, что коэффициент подавления
синфазного сигнала
.
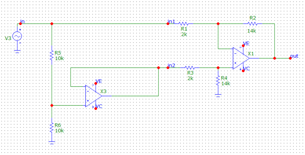
Собираем схему дополнительного источника сигнала для проверки усиления дифференциального сигнала (рис. 9). Анализ переходных процессов для данной схемы приведён на рис. 10.

Рисунок 9 - Дополнительный источник сигнала для проверки усиления дифференциального сигнала
В качестве второго источника используется сигнал с того же самого генератора, который подается на делитель напряжения и повторитель. Использовать инвертированный сигнал сразу с генератора нельзя, поскольку собрать такую схему на стенде не выйдет.

Рисунок 10 - Анализ переходных процессов дополнительного источника сигнала
По
результатам расчетов Кдифф
Ксинф
КОСС
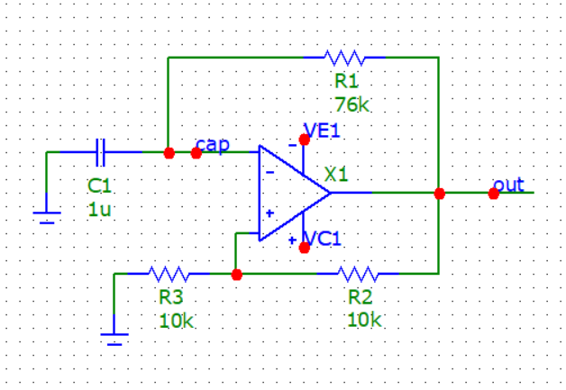
Входные данные:
F = 6 Гц
Скваженность 2
Конденсатор
начинает заряжаться до напряжения UПИТ+
с постоянной времени τ = R⸱C. Когда
напряжение на конденсаторе достигнет
половины напряжения источника питания,
ОУ переключает свой выход в состояние
отрицательного насыщения (поскольку
положительная обратная связь через
делитель обеспечивает работу ОУ как
триггера Шмитта) и конденсатор начинает
разряжаться до UПИТ– с той же самой
постоянной времени. Этот цикл повторяется
бесконечно, с периодом
,
который не зависит от напряжения
источника питания.
Конденсатор в данной схеме заряжается от питания ОУ. Для того, чтобы схема работала адекватно, необходимо в VALUE для компонента конденсатора задать условие, отражающее, что конденсатор изначально заряжен IC.



Рисунок 11 - Релаксационный генератор

Рисунок 12 - Анализ переходных процессов релаксационного генератора
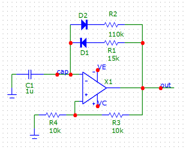
Далее собираем схему с переменной скважностью, добавляя пару диодов 1N4148 (рис. 13).

Рисунок 13 - Релаксационный генератор с переменной скваженностью
Меняя соотношение резисторов R2 и R1, задаем разную скважность.

Рисунок 14 - Скваженность импульсов релаксационного генератора (приблизительно 90% периода)
R1=15
кОм, R2=110
кОм, скважность
.

Рисунок 15 - Скваженность импульсов релаксационного генератора (приблизительно 10% периода)
R1=15
кОм, R2=110
кОм, скважность
.
Входные данные:
F = 6 Гц

Рисунок 16 - Генератор треугольных импульсов на двух ОУ

Рисунок 17 - Анализ переходных процессов простого генератора треугольного напряжения
Выводы
В ходе данной лабораторной работы была исследована работа операционных усилителей общего назначения в схемах инвертирующего и неинвертирующего, дифференциального усилителя, а также сумматора, релаксационного генератора низких частот с фиксированной и изменяемой скважностью и генератора треугольных импульсов. Схемы сопровождают необходимые теоретические сведения и математические расчёты, приведены графики переходных процессов для каждой исследуемой схемы.