Министерство образования и науки России
Государственное образовательное учреждение высшего профессионального образования
Костромской государственный технологический университет
Кафедра
информационных технологий
ВЫПУСКНАЯ КВАЛИФИКАЦИОННАЯ РАБОТА
Информационная
поддержка принятия решений в управлении Росимущества
Кострома
Реферат
Тема: "Информационная поддержка принятия решений в управлении Росимущества"
Исполнитель: Александров А.С.
Руководитель: Шаблова Г. Л.
Страниц: 70
Рисунков: 30
Таблиц: 3
Ключевые слова: СУБД, Информационная Система, UML, Проектирование Систем.
Целью выпускной работы является повышение эффективности работы сотрудников отдела оценки, управления и распоряжения недвижимым имуществом и земельными участками Территориально Управления Росимущества в Костромской области за счёт использования приложения "Автоматизированная система учета арестованного имущества".
Основная функция разрабатываемого приложения - это хранение полной информации о различных справочниках ТУ, журналах ареста, обращения в суд, уголовных делах, имуществе.
Выпускная работа включает техническое задание на разработку системы.
Теоретическая часть выпускной работы рассматривает все аспекты затрагиваемых
вопросов. В практической части представлены вопросы проектирования, разработки
и функционирования системы "Автоматизированная система учета арестованного
имущества". В экономической части представлено экономическое обоснование
создания и внедрения системы. В разделе обеспечения безопасности
жизнедеятельности приведены основные требования к обеспечению безопасности при
возникновении пожара.
Содержание
Перечень условных сокращений
Введение
. Проектирование информационной системы
1.1 Анализ технического задания
1.1.1 Общие сведения
1.1.2 Назначение и цели создания системы
.1.3 Характеристики объектов автоматизации
.1.4 Требования к системе
.1.5 Состав и содержание работ по созданию системы
.1.6 Порядок контроля и приемки системы
.1.7 Требования к составу и содержанию работ по подготовке объекта автоматизации к вводу системы в действие
.1.8 Источники разработки
1.2 Технико-организационное обоснование
.2.1 Выбор методов, технологий и средств моделирования
.2.2 Проектирование ИС с помощью средств UML
.3 Теоретико-методические основы проектирования ИС
1.3.1 Проектирование реляционной БД
1.3.2 Выбор СУБД
.3.3 Требования, предъявляемые к СУБД
.3.4 Общие сведения о реляционных БД
.3.5 Информационная безопасность
.4 Описание автоматизированной системы
.4.1 Определение основных понятий
.4.2 Общие характеристики программного продукта
.4.3 Обоснование выбора программных средств
.4.4 Используемая реляционная база данных
.4.5 Описание работы программного продукта
. Расчёт стоимости разрабатываемой системы
.1 Определение стоимости разработки автоматизированной системы учета арестованного имущества
.2 Расчет экономической эффективности
.3 Основные критерии эффективности разработки
.4 Выводы
. Безопасность жизнедеятельности
.1 Инструкция о мерах пожарной безопасности ТУ Росимущества в Костромской области
.1.1 Общие требования
.1.2 Требования пожарной безопасности при эксплуатации электроустановок
.1.3 Первичные средства пожаротушения
.1.4 Об организации места для курения
.1.5 Порядок действий при пожаре
.2 Порядок эвакуации при пожаре
.3 Обязанности работников при пожаре
Заключение
Список используемых источников
информационный автоматизированный имущество арестованный
Перечень условных сокращений
1. IDEF - ICAM DEFinition;
2. SQL - Structured Query Language;
3. UML - Unified Modeling Language;
. БД - база данных;
. ГОСТ - государственный стандарт РФ;
. ИС - информационная система;
. ПО - программное обеспечение;
. ППБ - правила пожарной безопасности;
. СУБД - система управления базами данных;
. ТЗ - Техническое задание;
. ИТ - информационные технологии
. АС - автоматизированная система
Введение
В любом административном учреждении, возникает необходимость в хранении накопленной документации не в бумажных архивах и папках, и не разбросанной на разных компьютерах, а в одном специализированном месте, так называемом банке данных, который вмещал бы в себя всё, что есть и будет появляться в дальнейшем. Не последнее место занимает систематизация данных.
Объектом исследования является Территориальное Управление Росимущества в Костромской области. В ходе моего исследования внутренней структуры отдела оценки, управления и распоряжения недвижимым имуществом и земельными участками я составил следующее представление о его работе.
Вся информация поступившая в Территориальное Управление Росимущества в Костромской области, по арестованному имуществу передается в отдела оценки, управления и распоряжения недвижимым имуществом и земельными участками, который обязан следить за учетом арестованного имущества. Сотрудники отдела частично вносили информацию в отдельные файлы с документами, что приводило к неудобности использования нескольких источников информации.
Процесс проектирования любой программы начинается с точной постановки задания. Далее идет определение основных алгоритмов на основе технического задания. После разработки основных алгоритмов проектируется технология взаимодействия пользователя и интерфейса программы. Далее создается программный продукт, производится его тестирование и передача заказчику.
В данном проекте постановка задания производилась на основе темы дипломного проекта и сведений, собранных в процессе изучения темы.
В процессе разработки основных алгоритмов, была создана концептуальная
модель хранения данных, спроектирована база данных и рассмотрены алгоритмы
взаимодействия с ней.
Полное наименование системы
Наименование системы: "Автоматизированная система учета арестованного имущества".
Наименование заказчика (пользователя) системы
Территориальное Управление Росимущества в Костромской области
Плановые сроки начала и окончания работы по созданию системы
Плановый срок начала работ по созданию системы: 30.05.2013.
Плановый срок окончания работ по созданию системы: 01.06.2013.
Назначение и цели создания системы
Разрабатываемая система предназначена для автоматизации процесса учета арестованного имущества.
Использовать систему предполагается на IBM - совместимых компьютерах
сотрудников управления с возможностью использования внутренней локальной сети.
1.1.2 Назначение и цели создания системы
Назначение системы
Разрабатываемая система "Автоматизированная система учета арестованного имущества" предназначена для хранения и обработки информации, касающейся учета и реализации принудительно изъятого и бесхозяйного имущества.
Цели создания системы
В результате создания и внедрения системы предполагается повышение эффективности обработки и хранения информации, учет и быстрый поиск хранимых дынных об изъятом имуществе а так же подведение итоговых данных, формирование отчетов.
Для достижения цели в процессе работы решаются следующие задачи:
· составление структурной, функциональной и информационной моделей предметной области;
· анализ моделей "как есть", составление моделей "как должно быть";
· выбор методов и технологий проектирования, в том числе выбор способа организации данных;
· проектирование и реализация реляционной базы данных и её объектов;
· расчёт цены программного продукта.
В результате реализации вышеописанных целей планируется сокращение нагрузки
на сотрудников отдела оценки, управления и распоряжения недвижимым имуществом и
земельными участками и повышение эффективности хранимой информации. Снижение
нагрузки предполагается за счет перехода на электронные средства хранения,
обработки и пересылки информации.
1.1.3 Характеристики объектов автоматизации
Краткие сведения об объектах автоматизации или ссылки на документы, содержащие такую информацию
На данный момент часть работ по учету сведений об имуществе ведется
традиционным способом - заполнение вручную таблиц Excel.
1.1.4 Требования к системе
Требования к структуре и функционированию системы
Информационная система "Автоматизированная система учета арестованного имущества" представляет собой приложение из двух частей: базы данных, хранящей информацию, и пользовательской оболочки, предназначенной для управления базой данных. Руководителем работы была поставлена задача создания системы на основе архитектуры "клиент - сервер" для обеспечения одновременной работы нескольких приложений с данными сервера.
Разрабатываемая система располагается на нескольких компьютерах; Доступ к данным осуществляется несколькими пользователями одновременно; Посторонние лица, имеющие доступ к компьютеру, не должны иметь возможность запускать и использовать систему.
Требования к численности и квалификации персонала системы и режиму его работы
Обязанности администратора должны быть прописаны в должностных обязанностях сотрудника организации.
Администратор обязан обладать теоретическими сведениями, об управлении данными и навыками работы с приложением Access 2003/2007 из офисного пакета MS Office 2003/2007. В связи с тем, что большинство функций работы системы автоматизировано, от пользователя требуется знание предметной области и наличие опыта работы в операционной системе MS Windows. Подготовка пользователя системы сводится к подробному ознакомлению с руководством по использованию системы.
Показатели назначения
Соответствие системы ее назначению определяется безотказной работой в требуемом режиме, обеспечением высокого уровня безопасности данных.
Требования к надежности
Надежная работа системы подразумевает обеспечение защиты от сбоев при работе ПО, сети или прочих внешних факторов. Также обеспечивается целостность, сохранность и защищенность данных.
Требования к эксплуатации, техническому обслуживанию, ремонту и хранению компонентов системы
Эксплуатация системы осуществляется по расписанию, установленному в организации. Временных ограничений на эксплуатацию системы нет.
Для корректной эксплуатации системы необходимо наличие приложения Access 2003/2007 из пакета прикладных программ MS Office 2003/2007.
Для обеспечения функционирования программы достаточно наличие системного администратора, отвечающего за периодическую проверку и обслуживание БД, а так же, своевременное резервирование необходимых данных.
График работы обслуживающего персонала определяется расписанием предприятия-заказчика.
Требования к защите информации от несанкционированного доступа
Система обеспечивает защиту информации, хранящейся в базах данных от несанкционированного доступа. Это достигается за счет использования системы регистрации.
Требования по сохранности информации при авариях
Для обеспечения восстановления системы в случае сбоев рекомендуется осуществлять резервное копирование данных в конце каждой смены, а сжатие базы данных проводить ежемесячно. Для восстановления работоспособности системы необходимо иметь компакт-диск установки системы, и резервные копии используемой базы данных.
Требования к защите от влияния внешних воздействий
Требования к защите от влияния внешних воздействий определяются соответствующими требованиями для компьютерной техники.
Требования к функциям (задачам), выполняемым системой
Компоненты программного комплекса выполняют следующие функции:
- файл базы данных - хранение информации;
клиентское приложение - обеспечение доступа к данным, ввод данных, редактирование информации, вывод результатов запроса.
Требования к видам обеспечения
Для ввода системы в эксплуатацию необходимо:
• установить систему на жёсткий диск компьютера;
• установить дополнительное приложение Access 2003/2007 из пакета MS Office 2003/2007;
Программное обеспечение
Для организации хранения данных используется хранилище на базе MS Access.
Для функционирования системы управления БД и в качестве основной платформы для развертывания АС должна быть использована операционная система Windows.
Техническое обеспечение
Состав технического обеспечения должен включать:
· компьютер на базе процессоров фирмы Intel или AMD, монитор, клавиатура, мышь;
· сетевое оборудование;
· принтер
(необязательно).
1.1.5 Состав и содержание работ по созданию системы
В таблице 1 приведены стадии и этапы разработки системы [13].
В ходе разработки ИС предъявляются следующие документы:
· на стадии "Техническое задание" - ТЗ на создание
информационной системы;
Таблица 1 - Стадии и этапы разработки ИС
Стадии
Этапы разработки
1. Формирование требований
к ИС
1.1 Обследование предметной
области и обоснование необходимости создания ИС; 1.2 Формирование требований
пользователя к ИС; 1.3 Оформление отчёта о выполненной работе и заявки на
разработку ИС
2. Разработка концепции ИС
2.1 Изучение объекта; 2.2
Проведение необходимых научно-исследовательских работ; 2.3 Разработка
вариантов концепции ИС, удовлетворяющего требованиям пользователя; 2.4
Оформление отчёта о выполненной работе.
3. Техническое задание.
Разработка и утверждение ТЗ
на ИС.
4. Эскизный проект.
4.1 Разработка
предварительных проектных решений по системе и её частям
5. Технический проект.
5.1 Разработка проектных
решений по ИС и её частям; 5.2 Разработка документации на ИС и её части; 5.3
Разработка и оформление документации на поставку изделий для комплектования
ИС и (или) технических требований (ТЗ) на их разработку; 5.4 Разработка
заданий на проектирование в смежных частях проекта объекта автоматизации.
6. Рабочая документация.
6.1 Разработка рабочей
документации на ИС и её части. 6.2 Разработка или адаптация программ.
7. Ввод в действие.
7.1 Подготовка объекта
автоматизации к вводу ИС в действие; 7.2 Подготовка персонала; 7.3 Комплектация
ИС поставляемыми изделиями (программными и техническими средствами,
программно-техническими комплексами, информационными изделиями); 7.4
Установка ИС; 7.5 Настройка ИС; 7.6 Проведение предварительных испытаний; 7.7
Проведение опытной эксплуатации; 7.8 Проведение приёмочных испытаний.
8. Сопровождение ИС
8.1 Выполнение работ в
соответствии с гарантийными обязательствами. 8.2 Послегарантийное
обслуживание.
1.1.6 Порядок контроля и приемки системы
Приемка и контроль готовой ИС производится на основании приемных
испытаний комиссией, сформированной из представителей заказчика.
1.1.7 Требования к составу и содержанию работ по подготовке объекта
автоматизации к вводу системы в действие
Для ввода системы в действие необходимо:
· установить требуемый компонент системы (БД, клиентские
приложения);
· настроить сетевые соединения и работу с БД;
· заполнить БД с помощью приложения.
1.1.8 Источники разработки
Разработка системы ведется на основе знаний, полученных в ходе обучения,
преддипломной практики, а также в ходе самостоятельного изучения предметной
области.
.2 Технико-организационное обоснование
1.2.1 Выбор методов, технологий и средств моделирования
Поскольку этапы анализа и проектирования вне зависимости от модели ЖЦ
являются определяющими при построении корпоративных информационных систем, были
изучены современные методики анализа и проектирования на предмет их
применимости в разрабатываемом проекте.
Важнейшими из подходов являются: структурный (функциональный),
объектно-ориентированный. Рассмотрим каждый из них подробнее.
1) Структурный (функциональный) подход. Его сущность заключается в
декомпозиции (разбиении) ИС на автоматизируемые функции: система разбивается на
функциональные подсистемы, которые в свою очередь делятся на подфункции,
подразделяемые на задачи и так далее. В качестве средств структурного анализа и
проектирования наиболее распространенными являются нотации:
· SADT (Structured Analysis
and Design Technique). Для
новых систем SADT (IDEF0) применяется для определения требований для разработки
системы. Для уже существующих - для анализа функций, выполняемых системой;
· DFD (Data Flow Diagrams) - диаграммы потоков данных.
Диаграммы DFD обычно строятся для наглядного
изображения текущей работы системы документооборота организации;
· IDEF3 - методология, которая позволяет
описывать процессы с учетом последовательности выполняемых операций;
ER (Entity-Relationship Diagrams) - диаграммы "сущность-связь". Применение универсальных графических
языков моделирования IDEF0, IDEF3 и DFD обеспечивает логическую целостность и
полноту описания, необходимую для достижения точных и непротиворечивых
результатов на этапе анализа [6];
2) Объектно-ориентированный подход использует объектную декомпозицию,
при этом статическая структура системы описывается в терминах объектов и связей
между ними, а поведение системы описывается в терминах обмена сообщений между
объектами. UML (Unified Modeling Language) - стандартная нотация визуального
моделирования программных систем. UML предоставляет средства для создания визуальных
моделей, которые единообразно понимаются всеми разработчиками, вовлеченными в
проект, и являются средством коммуникации в рамках проекта.
В настоящее время объектный подход стал особенно популярен и
характеризуется разработчиками как универсальное средство проектирования.
Сравнение структурного и объектно-ориентированного подходов приведено в
таблице 2.
Таблица 2 - Сравнение подходов к анализу и проектированию ИС
Подход
Достоинства
Недостатки
Структурный
1) Возможность проведения
глубокого анализа бизнес-процессов, выявления узких мест: комплексное
применение позволяет выявить все возможные рассогласования и неточности; 2)
Применение универсальных графических языков моделирования IDEF0,
IDEF3 и DFD обеспечивает логическую целостность и полноту описания,
необходимые для достижения точных и непротиворечивых результатов; 3)
Проверенность временем и широкое распространение среди аналитиков и
разработчиков.
1) Низкая наглядность для
неподготовленных пользователей модели: при увеличении количества уровней представления
анализ и модификация моделей становятся затруднительными; 2) Сложность
восприятия иерархически упорядоченной информации; 3) Необходимость следования
жесткой структуре, которая не всегда необходима.
Объектно-ориентированный
1) Сравнительная легкость,
наглядность, эффективность моделей; 2) Гибкость, возможность адаптировать
методологию UML собственными элементами и видами диаграмм; 3)
Возможность автоматической генерации кода на основе построенных моделей.
1) Невозможность проведения
детального анализа процессов; 2) Неполнота и незавершенность некоторых видов
диаграмм, возможность их неверной интерпретации.
.2.2 Проектирование ИС с помощью средств UML
Унифицированный язык моделирования (UML) является стандартным
инструментом для создания "чертежей" программного обеспечения. С
помощью UML можно визуализировать, специфицировать, конструировать и
документировать артефакты программных систем [12].пригоден для моделирования
любых систем: от информационных систем масштаба предприятия до распределенных
Web-приложений и даже встроенных систем реального времени. Это очень
выразительный язык, позволяющий рассмотреть систему со всех точек зрения,
имеющих отношение к ее разработке и последующему развертыванию.
Несмотря на свои достоинства, UML - это всего лишь язык; он является
одной из составляющих процесса разработки программного обеспечения.- это язык
для визуализации, специфицирования, конструирования и документирования
артефактов программных систем.
Язык состоит из словаря и правил, позволяющих комбинировать входящие в
него слова и получать осмысленные конструкции. В языке моделирования словарь и
правила ориентированы на концептуальное и физическое представление системы.
Язык моделирования, подобный UML, является стандартным средством для
составления "чертежей" программного обеспечения [9].позволяет
специфицировать все существенные решения, касающиеся анализа, проектирования и
реализации, которые должны приниматься в процессе разработки и развертывания
системы программного обеспечения.
Этот этап процесса проектирования является критически важным, поскольку
только правильный выбор технологических и программных решений способен в
дальнейшем дать тот результат, ради которого собственно и создавалась система.
Кроме того необходимо предусмотреть не возможность изменения, дополнения и
развития системы, соединения с предыдущими и последующими разработками,
поскольку данная система лишь одно из звеньев цепи, призванной автоматизировать
процесс хранения и обработки информации в данной сфере.
Общие сведения
На предприятии в данный момент имеются справочники по реализаторам,
оценщикам, контрагентам, страховщикам, подразделениям, судам, а также имеются
журналы по документам на реализацию, обращениям в суд, актам ареста, уголовным
делам и имуществу.
В справочнике "Реализаторы" накапливается следующая информация:
· Наименование;
· Статус;
· ОПФ;
· Должность;
· ФИО;
· Юридический адрес;
· Почтовый адрес;
· Фактический адрес;
· Телефон;
· Электронная почта;
· Учредители;
· Склады;
· Примечание;
· Номер свидетельства;
· Дата выдачи свидетельства;
· Кем выдано свидетельство;
· ИНН;
· КПП;
· ОКПО;
· ОКВЭД;
· ОКОГУ;
· ОКАТО;
· Расчетный счет;
· Корреспондентский счет;
· БИК.
В справочнике "Оценщики" накапливается следующая информация:
· Наименование;
· Должность;
· ФИО;
· Юридический адрес;
· Почтовый адрес;
· Телефон;
· Электронная почта;
· Примечание.
В справочнике "Контрагенты" накапливается следующая информация:
· Наименование;
· Должность;
· ФИО;
· Юридический адрес;
· Почтовый адрес;
· Телефон;
· Электронная почта;
· Примечание.
В справочнике "Страховщики" накапливается следующая информация:
· Наименование;
· Должность;
· ФИО;
· Юридический адрес;
· Почтовый адрес;
· Телефон;
· Электронная почта;
· Примечание.
В справочнике "Подразделения" накапливается следующая
информация:
· Наименование;
· Тип;
· Координаты;
· Номер;
· ОКАТО;
· ИНН;
· КПП;
· КБК.
В справочнике "Суды" накапливается следующая информация:
· Наименование;
· Координаты.
В журнале "Документы на реализацию" накапливается следующая
информация:
· Статус;
· Тип документа;
· Регистрационный номер;
· Дата регистрации;
· Подразделение;
· Стоимость;
· Правовой статус;
· Дата изменения;
· Исполнитель.
В журнале "Обращения в суд" накапливается следующая информация:
· Суд;
· Номер обращения;
· Дата обращения;
· Решение суда;
· Дата;
· Примечание;
· Лицо;
· Номер дела;
· Дата дела.
В журнале "Акты ареста" накапливается следующая информация:
· Подразделение;
· Основание ареста;
· Номер акта ареста;
· Дата акта ареста;
· Должник;
· Тип должника;
· Взыскатель;
· Тип взыскателя;
· Номер дела;
· Дата дела.
В журнале "Уголовные дела" накапливается следующая информация:
· Подразделение;
· Номер;
· Примечание;
· Административное дело.
В журнале "Имущество" накапливается следующая информация:
· Подразделение;
· Описание;
· Количество;
· Единица измерения;
· Стоимость;
· Категория имущества;
· Дебитор;
· Балансовая стоимость;
· Местонахождение;
· Форма реализации;
· Дата торгов;
· Номер акта;
· Дата акта;
· Номер поручения;
· Дата поручения;
· Срок реализации;
· Контроль;
· Номер договора;
· Дата договора;
· Срок договора;
· Примечание;
· Оценщик;
· Реализатор.
Проектирование базы данных
Представив информацию, накапливающуюся на предприятии в журналах и
справочниках, в виде универсального отношения, видим, что оно находится в
первой нормальной форме, т.к. все его атрибуты атомарны. Данное отношение также
будет находится во второй и третьей нормальных формах. Отношение находится во
второй нормальной форме, если каждый не первичный атрибут отношения зависит от
ключа функционально полно. Отношение находится в третьей нормальной форме, если
каждый не первичный атрибут отношения зависит от ключа нетранзитивно.
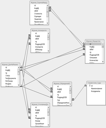
Схема реляционной базы данных
Нормализовав универсальное отношение, получаем схему базы данных, которая
представлена на рис. 1.
Рис. 1. Схема базы данных
Список полей таблиц базы данных представлен на рис. 2 - 12.
Рис. 2. Список полей справочника "Реализаторы"
Рис. 3. Список полей справочника "Оценщики"
Рис.4. Список полей справочника "Контрагенты"
Рис. 5. Список полей справочника "Страховщики"
Рис. 6. Список полей справочника "Подразделения"
Рис. 8. Список полей журнала "Документы на реализации"
Рис. 9. Список полей журнала "Обращения в суд"
Рис. 10. Список полей журнала "Акты ареста"
Рис. 11. Список полей журнала "Уголовные дела"
Рис. 12. Список полей журнала "Имущество"
На сегодняшний день на рынке программного обеспечения представлен широкий
спектр СУБД, среди них есть и СУБД, позволяющие реализовать базовые функции,
необходимые несложному приложению, не предъявляющему повышенных требований к
функционалу, есть и серьезные решения, которые могут лишь в полной мере быть
использованы крупными корпорациями. Одним из ключевых аспектов при разработке
автоматизированной системы было использование тех программных средств, которые
уже присутствуют на данный момент в управлении. Проведя исследования всех
программных продуктов присутствующих, а так же установленных на рабочих
станциях сотрудников ТУ Росимущества в Костромской области, пришел к выводу что
в качестве системы управления базами данных принять СУБД Access, относящуюся к СУБД реляционного
типа, работающую в среде Windows.
К тому же данный программный продукт является составной частью пакета Microsoft Office Professional.
Для правильного выбора какого-либо компонента нужно точно определиться с
предъявляемыми к нему требованиями. Проектируемая система должна поддерживать
(обеспечивать):
· ОС семейства Windows (так как
большинство работников в НИИ, для которых создается данная система пользуются
именно этой платформой);
· Хорошая масштабируемость (поскольку предполагается хранение
большого количества информации и в будущем может возникнуть необходимость
увеличения числа процессоров/объема памяти);
· Безопасность. Необходимы средства безопасности,
предусматривающие доступ на основе ролей, шифрование на уровне файлов и сети,
которые бы обеспечили защиту приложений в любом сетевом окружении;
· Высокая доступность. Предполагает максимальное повышение
приложений, журналы, резервное копирование в реальном времени и
отказоустойчивость в серверных кластерах;
· Репликация. Выполнение репликации слияний, транзакций и
мгновенных снимков данных из разнородных систем;
· Службы преобразования данных. Предназначены для автоматизации
извлечения, преобразования и загрузки данных из разнородных источников;
· Извлечение данных.
Реляционная база данных - это совокупность взаимосвязанных таблиц, каждая
из которых содержит информацию об объектах определенного типа. Строка таблицы
содержит данные об одном объекте (например, товаре, клиенте), а столбцы таблицы
описывают различные характеристики этих объектов - атрибутов (например,
наименование, код товара, сведения о клиенте). Записи, т. е. строки таблицы,
имеют одинаковую структуру - они состоят из полей, хранящих атрибуты объекта.
Каждое поле, т. е. столбец, описывает только одну характеристику объекта и
имеет строго определенный тип данных. Все записи имеют одни и те же поля, только
в них отображаются различные информационные свойства объекта.
В реляционной базе данных каждая таблица должна иметь первичный ключ -
поле или комбинацию полей, которые единственным образом идентифицируют каждую
строку таблицы. Если ключ состоит из нескольких полей, он называется составным.
Ключ должен быть уникальным и однозначно определять запись. По значению ключа
можно отыскать единственную запись. Ключи служат также для упорядочивания
информации в БД.
Таблицы реляционной БД должны отвечать требованиям нормализации
отношений. Нормализация отношений - это формальный аппарат ограничений на
формирование таблиц, который позволяет устранить дублирование, обеспечивает
непротиворечивость хранимых в базе данных, уменьшает трудозатраты на ведение
базы данных.
Над реляционными таблицами возможны следующие операции:
Объединение таблиц с одинаковой структурой. Результат- общая таблица:
сначала первая, затем вторая (конкатенация).
• Пересечение таблиц с одинаковой структурой. Результат - выбираются
те записи, которые находятся в обеих таблицах.
• Вычитание таблиц с одинаковой структурой. Результат - выбираются
те записи, которых нет в вычитаемом.
• Выборка (горизонтальное подмножество). Результат - выбираются
записи, отвечающие определенным условиям.
• Проекция (вертикальное подмножество). Результат - отношение,
содержащее часть полей из исходных таблиц.
Декартово произведение двух таблиц Записи результирующей таблицы
получаются путем объединения каждой записи первой таблицы с каждой записью
другой таблицы.
Реляционные таблицы могут быть связаны друг с другом, следовательно,
данные могут извлекаться одновременно из нескольких таблиц. Таблицы связываются
между собой для того, чтобы в конечном счете уменьшить объем БД. Связь каждой
пары таблиц обеспечивается при наличии в них одинаковых столбцов.
Существуют следующие типы информационных связей:
• один-к-одному;
• один-ко-многим;
• многие-ко-многим.
Связь один-к-одному предполагает, что одному атрибуту первой таблицы
соответствует только один атрибут второй таблицы и наоборот.
Связь один-ко-многим предполагает, что одному атрибуту первой таблицы
соответствует несколько атрибутов второй таблицы.
Связь многие-ко-многим предполагает, что одному атрибуту первой таблицы
соответствует несколько атрибутов второй таблицы и наоборот.
Для обеспечения безопасности в управлении используются многоуровневые
глобальные доменные сети, связывающие все ТУ Росимущества во всех областях.
Для обеспечения безопасности внутри ТУ и разграничения прав пользователей
используются стандартные службы Windows Server. К таким
службам в первую очередь необходимо отнести службу управления правами Active
Directory.
Так как в управлении для защиты информации используется данная служба,
рассмотрим общую информацию о службе и некоторые преимущества от ее
использования.
Общая информация о Active Directory
В крупных современных компаниях, имеющих разветвленную организационную
структуру и неоднородную инфраструктуру, возникают проблемы по использованию
информационных ресурсов, которое не является прозрачным с точки зрения
информационной безопасности. При расширении сети приходится управлять все
большим количеством объектов ресурсов, поэтому наличие средства организации и
упрощения доступа к ресурсам сетевой компьютерной системы становится насущной
необходимостью. Служба каталога Microsoft Active Directory предоставляет такие
средства, а также обеспечивает прозрачное использование информационных ресурсов
за счет разграничения прав пользователей..
Служба каталогов Active Directory является службой, интегрированной с MS
Windows начиная с Windows 2000 Server. Active Directory обеспечивает
иерархическую структуру построения организации, наращиваемость и расширяемость,
а также функции распределенной безопасности.Directory ("Активный каталог",
AD) - LDAP-совместимая реализация службы каталогов корпорации Microsoft для
операционных систем семейства Windows NT. Active Directory позволяет
администраторам использовать групповые политики для обеспечения единообразия
настройки пользовательской рабочей среды, разворачиватьпрограммное обеспечение
на множестве компьютеров через групповые политики или посредством System Center
Configuration Manager (ранее Microsoft Systems Management Server),
устанавливать обновления операционной системы, прикладного и серверного
программного обеспечения на всех компьютерах в сети, используяСлужбу обновления
Windows Server. Active Directory хранит данные и настройки среды в
централизованной базе данных. Сети Active Directory могут быть различного
размера: от нескольких десятков до нескольких миллионов объектов.
Преимущества Active Directory
Служба каталогов Active Directory является
службой, интегрированной с MS Windows начиная с Windows 2000 Server.
Active Directory обеспечивает иерархическую структуру
построения организации, наращиваемость и расширяемость, а также функции
распределенной безопасности. Эта служба позволяет использовать простые и
интуитивно понятные имена объектов, которые в ней содержатся, при этом доступ к
ней может быть осуществлен с помощью таких инструментов, как программа
просмотра ресурсов Интернет.
Распределенные службы безопасности также используют Active Directory в качестве хранилища учетной
информации.
Преимущества интеграции управления учетными записями со службой каталогов
Active Directory таковы:
·
учетные записи
пользователей, групп и машин могут быть организованы в виде контейнеров
каталога, называемых организационными подразделениями или просто
подразделениями. В домене может быть произвольное число подразделений,
организованных в виде древовидного пространства имен. Это пространство имен
может быть выстроено в соответствии с подразделениями и отделами в организации.
Так же как и организационные подразделения, учетные записи пользователей
являются объектами каталога и могут быть легко переименованы внутри дерева
доменов при перемещении пользователей из одного отдела в другой;
·
в каталоге Active Directory поддерживается большое число
объектов: размер одного домена не ограничивается производительностью сервера,
хранящего учетные записи. Дерево связанных между собой доменов может
поддерживать большие и сложные организационные структуры;
·
администрирование
учетной информации расширено за счет использования графических средств
управления Active Directory, а также за счет поддержки OLE в
языках сценариев. Общие задачи могут быть реализованы в виде сценариев,
позволяющих автоматизировать администрирование;
·
служба
тиражирования каталогов позволяет иметь несколько копий учетной информации,
причем обновления этой информации могут выполняться в любой копии, а не только
на выделенных первичных контроллерах домена. Протокол LDAP и синхронизация
каталогов позволяют обеспечивать механизмы связи каталога Windows с другими каталогами на предприятии;
·
хранение учетной
информации в Active Directory означает, что пользователи и группы
представлены в виде объектов каталога. Права на чтение и запись могут быть
предоставлены как по отношению ко всему объекту целиком, так и по отношению к
отдельным его свойствам. Администраторы могут точно определять, кто именно и какую
именно информацию о пользователях может модифицировать. Например, оператору
телефонной службы может быть разрешено изменять информацию о телефонных номерах
пользователей, но при этом он не будет обладать привилегиями системного
оператора или администратора.
Если в компании-заказчике заинтересованы в выполнении наиболее сильно
интегрированной службы каталога для Windows Server 2003, то Active Directory является логичным выбором. Другая
очень популярная причина, подталкивающая к реализации службы Active Directory, состоит в поддержке Microsoft Exchange Server 2000. Далее описаны несколько ключевых преимуществ
службы Active Directory Windows Server 2003.
·
Централизованный
каталог. Active Directory является единственной
централизованной службой каталога, которая может быть реализована в пределах
предприятия. Это упрощает сетевое администрирование, поскольку администраторы
не должны соединяться с несколькими каталогами, чтобы выполнять управление
учетными записями. Другая выгода от применения централизованного каталога
состоит в том, что он может также использоваться другими приложениями, такими
как Exchange Server 2000. Это упрощает полное сетевое администрирование,
так как используется единая служба каталога для всех приложений.
·
Единая
регистрация. После успешной идентификации пользователям будет предоставлен
доступ ко всем сетевым ресурсам, для которых им было дано разрешение, без
необходимости регистрироваться снова на различных серверах или доменах.
·
Делегированное
администрирование. Active Directory предоставляет администраторам
возможность передавать административные права. Используя мастер Delegation Of Control Wizard (Делегирование управления) или устанавливая
определенные разрешения на объекты Active Directory,
администраторы могут предлагать тонко настроенные административные права.
Например, можно назначить определенной учетной записи пользователя
административное право сбрасывать пароли в домене, но не создавать, удалять или
как-либо изменять пользовательский объект.
·
Интерфейс общего
управления. Есть несколько способов, которыми можно получить выгоду от
интеграции между Active Directory и операционной системой. Один из
путей состоит в использовании интерфейса общего управления - консоли управления
Microsoft (ММС - Microsoft Management Console). При взаимодействии с Active Directory через графический интерфейс
пользователя ММС все инструментальные средства управления дают согласующееся
друг с другом впечатление и ощущение от их использования. Для Active Directory эти средства включают Active Directory Users And Computers
(Active Directory: пользователи и компьютеры), Active Directory Domains And
Trusts (Active Directory: домены и доверительные отношения) и Active Directory Sites
And Services (Active Directory: сайты и службы). Оснастки ММС функционируют так же,
как все другие средства администрирования Windows Server 2003, например оснастки DHCP и DNS.
·
Интегрированная
безопасность. Служба Active Directory работает
рука об руку с подсистемой безопасности Windows Server 2003 при аутентификации безопасных пользователей и
обеспечении защиты общедоступных сетевых ресурсов. Сетевая защита в сети Windows Server 2003 начинается с аутентификации во время
регистрации. Когда безопасный пользователь входит в домен Windows Server 2003, подсистема защиты вместе с Active Directory создает лексему доступа, которая
содержит идентификатор защиты (SID - Security Identifier) учетной записи пользователя, а
также идентификаторы SID
всех групп, членом которых является данный пользователь. Идентификатор SID является атрибутом пользовательского
объекта в Active Directory. Затем лексема доступа сравнивается
с дескриптором защиты на ресурсе, и, если устанавливается соответствие, то
пользователю предоставляется требуемый уровень доступа.
·
Масштабируемость.
Поскольку организация либо постепенно растет в процессе бизнеса, либо это
происходит быстро, через ряд слияний с другими компаниями и в результате
приобретений, служба Active Directory
спроектирована масштабируемой, для того чтобы справляться с этим ростом. Можно
расширить размер доменной модели или просто добавить больше серверов, чтобы
приспособиться к потребностям увеличения объема. Любые изменения в
инфраструктуре Active Directory должны быть тщательно реализованы в
соответствии с проектом Active Directory, который
предусматривает такой рост. Отдельный домен, представляющий самый маленький
раздел инфраструктуры Active Directory, который
может реплицироваться на единственный контроллер домена, может поддерживать
более одного миллиона объектов, так что модель отдельного домена подходит даже
для больших организаций.
Аутентификация пользователей
Так же одним из важнейших требований безопасности является аутентификация
пользователей. Компьютер каждого сотрудника входит в общий домен.
Средством аутентификации сотрудника является учетные запись.
Учетные записи компьютеров позволяют применять к компьютерам, входящим в
домен, во многом такие же средства защиты, как и для пользователей. Эти записи
дают возможность выполнять аутентификацию компьютеров - членов домена
прозрачным для пользователей образом, добавлять серверы приложений как рядовые
серверы (member servers) в доверяемые домены и запрашивать аутентификацию
пользователей или служб, которые обращаются к этим серверам ресурсов.
Так как разрешается помещать учетные записи компьютеров в OU и назначать
им групповую политику, то можно управлять тем, как выполняется аутентификация и
обеспечивается защита компьютеров различных типов. Например, для компьютеров,
установленных в общедоступном информационном киоске, действуют другие требования
безопасности, чем для рабочих станций, установленных в управляемой среде с
ограниченным доступом.
Всякий раз, когда в домен добавляется новый компьютер, создается новая
учетная запись компьютера.
Учетные записи пользователей позволяют идентифицировать пользователей,
входящих в сеть, задавать, к каким ресурсам они вправе обращаться, и указывать
о них всевозможную информацию. Администраторы - тоже пользователи, но с более
широкими правами доступа к ресурсам, связанным с управлением сетью. Группы служат
для того, чтобы формировать наборы пользователей, для которых нужно задать одни
и те же требования к безопасности или права доступа.
Учетные записи пользователей предоставляют пользователям возможность
входить в домен или на локальный компьютер и обращаться к ресурсам. Объекты
учетных записей пользователей содержат информацию о пользователях и связывают с
ними определенные привилегии или ограничения. Каждый объект Active Directory связан со списком управления
доступом (Access Control List, ACL), который представляет собой список разрешений
на доступ к объекту, заданных для пользователей и групп
Физическая безопасность
Физическую безопасность необходимо обеспечить не
только для БД , но и для других компьютерных данных. В сетях многих компаний об
этом жизненно важном уровне системы безопасности нередко забывают. В результате
сети не защищены от хищения информации, вандализма и стихийных бедствий.
Физическая безопасность подразумеваем защиту жизненно важного сервера и
сетевого оборудования путем размещения их на территориях с ограниченным
доступом. Для очень крупных сетей это может быть целое здание или группа
зданий, а для сетей среднего размера - центр хранения и обработки данных. Для
небольшой сети достаточного единственного запираемого помещения. Для защиты от
стихийных бедствий необходимо планировать и регулярно создавать резервные
копии, которые следует хранить отдельно от места эксплуатации сервера.
1.4 Описание автоматизированной системы
.4.1 Определение основных понятий
В таблице 3 приведены все основные понятия, входящие в автоматизированную
систему.
Таблица 3 - основные понятия АС
Сокращенное наименование
Полное наименование
РФФИ
Российский Фонд
Федерального Имущества.
Фонд
Российский Фонд
Федерального Имущества.
ПИБИ
Принудительно изъятое и
бесхозяйное имущество
Система
Система учета деятельности
Фонда по реализации принудительно изъятого и бесхозяйного имущества
Документ
Зафиксированная на
материальном носителе информация с реквизитами, позволяющими ее
идентифицировать.
Пользователь
Сотрудник Фонда, имеющий
возможность входить в Систему с уникальным именем и паролем и имеющий
определенные права в соответствии со своими служебными обязанностями.
Администратор
Пользователь, обладающий
правами, позволяющими определять права Пользователей и проводить другие
действия по администрированию Системы
Роль
Поименованное объединение
Пользователей, сопоставленное с определенным набором прав для работы в
Системе
Поверенный
Доверенное лицо
(юридические и физические лица), заключившие с Фондом договор поручения на
реализацию имущества.
Реализатор
Сотрудник подразделений
Фонда или поверенный, занимающийся реализацией ПИБИ
ООВ
Орган, осуществляющий
взыскание
ЛОВ
Лицо, осуществляющее
взыскание
Ввод Документа
Процесс ввода реквизитов
Документов, отражающих операции по учету ПИБИ
Идентификатор
Параметр, отображающий
уникальный признак объекта в Подсистеме, к которому он относится
.4.2 Общие характеристики программного продукта
Разработанная в рамках выпускной квалификационной работы информационная
система представляет собой специализированное программное обеспечение для учета
арестованного имущества Территориально управления Росимущества в Костромской
области.
Система состоит из двух частей: локальной базы данных и программной
оболочки. В базе данных хранятся сведения о арестованном имуществе, справочники
и журналы. Это позволяет автоматизировать учет вышеперечисленных данных,
избавляя от необходимости ведения бумажных журналов. Программная оболочка
представляет собой приложение с однооконным интерфейсом, которое предназначено
для ведения учета имущества и управления базой данных.
Приложение имеет модульную структуру, где каждый модуль предназначен для
решения узкого круга задач.
Рисунок 13 - Структура пользовательского приложения
Данный программный продукт предназначен для использования сотрудниками
отдела оценки, управления и распоряжения недвижимым имуществом и земельными
участками Территориально управления Росимущества в Костромской области.
Минимальная конфигурация аппаратных средств:
процессор (Celeron)-1500 (или совместимый);
оперативная память - 256 Мб;
свободное место на жестком диске - 18 Мб;
SVGA
видео адаптер;
Клавиатура.
Мышь.
.4.3 Обоснование выбора программных средств
В процессе выбора инструментальных средств для разработки программного
продукта был произведен анализ имеющихся программных систем и средств
разработки приложений для платформы Windows, кроме того, анализ систем управления базами данных.
Borland Delphi 7. В
настоящее время на рынке широко распространены визуальные среды
программирования для платформы Windows
двух фирм Borland и Microsoft. Для реализации пользовательского
приложения был выбран продукт Delphi
фирмы Borland (текущая на момент начала разработки
версия 7). Так как эта система (наряду с библиотеками сторонних разработчиков)
предоставляет широкие возможности в области визуального программирования, а
создание интуитивно понятного пользовательского интерфейса - один из пунктов
технического задания.
Основной инструмент Delphi
- язык программирования высокого уровня Object Pascal наиболее приспособлен для написания пользовательских
программ. Более мощный и гибкий язык C# больше подходит для создания системных приложений, драйверов и т.д.
Синтаксис Object Pascal более строг, в нём удачно реализован контроль над
типами данных, что исключает множество ошибок при разработке.
Для реализации интерфейса программы применялись некоторые библиотеки
визуальных компонентов сторонних разработчиков. Именно поэтому нам была
необходима визуальная среда программирования.
Delphi
- одна из самых мощных систем, позволяющих на самом современном уровне
создавать как отдельные прикладные программы Windows, так и разветвленные комплексы, предназначенные для
работы в корпоративных сетях и в Интернет.
Среди большого разнообразия продуктов для разработки приложений Delphi занимает одно из ведущих мест. Delphi отдают предпочтение разработчики с
разным стажем, привычками, профессиональными интересами. С помощью Delphi написано колоссальное количество
приложений, десятки фирм и тысячи программистов-одиночек разрабатывают для Delphi дополнительные библиотеки
компонентов.
1.4.4 Используемая реляционная база данных
Реляционная база данных - база данных, в которой для представления
предметной области используется набор таблиц. В основе реляционной модели
данных лежит понятие отношения (таблица). Отношения используются как для
представления объектов, так и связей. Все операции над базой данных сводятся к
манипуляциям со строками и столбцами таблиц.
В терминологии теории реляционных баз данных таблицам (отношениям)
соответствуют сущности, столбцам - атрибуты, строкам - экземпляры сущности.
Сущность предметной области - некоторый объект, представляющий интерес в
рамках данной предметной области;
Экземпляр сущности - некоторый объект из подмножества объектов сущности;
Атрибут - качественный показатель, принимающий значение из некоторого
множества значений. Каждая сущность имеет некоторый набор атрибутов (в то время
как все экземпляры сущности имеют одинаковый набор атрибутов), один из
атрибутов однозначно идентифицирует сущность - ключевой атрибут.
1.4.5 Описание работы программного продукта
Запуск программы.
Для того чтобы установить информационную систему "Автоматизированная
система учета арестованного имущества" необходимо скопировать папку с
программой на жесткий диск. Далее из бэкапа восстанавливается база данных ,
находящаяся на диске с программой.
После описанных выше действий вы можете запускать приложение, и начинать
работу с нашей программой. Исполняемый файл находится в папке \bin дистрибутива и называется pibi.exe.
При запуске основного файла программы pibi.exe на
вашем мониторе должно появиться окно диалога входа в программу. (рис. 14).
Рисунок 14 - Окно диалога.
После ввода учетных данных, появляется главное окно системы.
Главное окно системы показано на рисунке (рис. 15)
Рисунок 15 - Главное окно программы
Для выхода из программы нужно воспользуется команда меню Файл / Выход.
Или кнопку она Windows.
Выбор, экспорт, импорт БД
Выбор БД
Эта команда используется для подключения к уже имеющейся БД (рис. 16)
автоматизированной системы. После выполнения команды следует указать
местоположение выбираемой БД.
Рисунок 16 - Выбор БД
Экспорт данных
Данная команда позволяет выгрузить данные из текущей БД во временную БД
для архивации либо для использования на других рабочих станциях.
После процесса экспорта, папку с временной БД можно передать
пользователю-получателю на любом носителе (рис. 17)
Рисунок 17- Экспорт данных
Импорт данных
Позволяет загрузить текущую БД, экспортированную ранее.
Выполнить команду Импорт… (рис. 18) откроется оно диалога (рис. 19), в
котором требуется указать путь к импортируемой БД.
Рисунок 18 - Импорт БД
Рисунок 19 - Путь к БД
Общие сведения о программе.
АС учета арестованного имущества содержит следующие типы справочников:
• реализаторы;
• оценщики;
• контрагенты;
• страховщики;
• подразделения ООВ;
• суды.
Справочники АС содержат справочную информацию которая используется при
ведении документации Росимущества (рис. 20)
Рисунок 20 - Справочники.
Выбор справочника осуществляется в меню функций программы в разделе
Справочники.
Управляющие элементы окна табличного типа
Справочник "Реализаторы"
Справочник "Реализаторы" содержит информацию обо всех
реализаторах, зарегистрированных в АС.
Справочник "Реализаторы" представляет собой таблицу с
множеством записей (рис. 21)
Рисунок 21 - Справочник "Реализаторы".
Каждая запись справочника "Реализаторы" содержит следующие
поля:
• идентификатор;
• наименование - обязательное поле;
• ОПФ - организационно-правовая форма реализатора;
• должность;
• Фамилия Имя Отчество (далее - ФИО) руководителя;
• юридический адрес;
• почтовый адрес;
• фактический адрес.
Справочник "Оценщики"
Выбор справочника производится в меню функций системы командой
"Справочники/Оценщики". Справочник "Оценщики" представлен в
окне табличной формы (рис. 22)
Рисунок 22 - Вид справочника "Оценщики".
Каждая запись справочника "Оценщики" содержит следующие поля:
• идентификатор;
• наименование - обязательное поле;
• ФИО руководителя;
• должность руководителя;
• телефон;
• е-mail;
• юридический адрес;
• почтовый адрес;
• примечания
Справочник "Контрагенты"
Выбор справочника производится в меню функций командой
"Справочники/Контрагенты". Справочник "Контрагенты"
представлен в окне табличной формы (рис. 23)
Рисунок 23 - Вид справочника "Контрагенты".
Каждая запись справочника "Контрагенты" содержит следующие
поля:
• идентификатор;
• наименование - обязательное поле;
• ФИО руководителя;
• должность;
• телефон;
• e-mail;
• юридический адрес;
• почтовый адрес;
• примечание;
• тип контрагента - выбирается из выпадающего
списка:экспертиза;сертификация;переработка;уничтожение.
Справочник "Страховщики"
Выбор справочника производится в меню функций командой
"Справочники/Страховщики". Справочник "Страховщики"
представлен в окне табличной формы (рис. 24)
Рисунок 24 - Вид справочника "Страховщики".
Каждая запись справочника "Страховщики" содержит следующие
поля:
• идентификатор (задается автоматически);
• наименование - обязательное поле;
• должность;
• ФИО руководителя;
• телефон;
• e-mail;
• юридический;
• почтовый адрес;
• примечания.
Карточка Страховщика представлена на рис. 25
Рисунок 25 - Карточка Страховщика.
Для Страховщика могут быть указаны Лицензии. Они указываются в табличной
части окна "Страховщик". Для работы с Лицензиями используются кнопки
"Добавить", "Редактировать" и "Удалить",
расположенные в нижней части оконной формы. С помощью кнопки "Создать
копию" можно создать новую Лицензию с параметрами, в точности совпадающими
с выбранной лицензией.
Добавление Лицензии возможно только после того, как данные о Страховщике
введены и сохранены в БД.
Лицензия страховщика представлена на рис. 26
Рисунок 26 - Аккредитация Контрагента.
Справочник "Подразделения ООВ"
Выбор справочника производится в меню функций командой
"Справочники/Подразделения ООВ". Справочник "Подразделения
ООВ" представлен в окне табличной формы (рис. 27)
Рисунок 27 - Вид справочника "Подразделения ООВ"
Запись справочника "Подразделения ООВ" содержит следующие поля:
• идентификатор;
• наименование подразделения ООВ - обязательное поле;
• тип ООВ:
• Государственная противопожарная служба (далее - МЧС);
• Министерство внутренних дел (далее - МВД);
• Прокуратура;
• Федеральная налоговая служба (далее - ФНС);
• Федеральная таможенная служба (далее - ФТС);
• Федеральное агентство по рыболовству (далее - Росрыболовство);
• Федеральная служба безопасности (далее - ФСБ);
• Федеральная служба судебных приставов (далее - ФССП);
• Координаты подразделения.
Карточка Подразделения ООВ
Карточка Подразделения ООВ представлена на рис. 28 Для Подразделения ООВ
могут быть указаны Лица ООВ. Они указываются в табличной части окна
"Подразделение ООВ".
Рисунок 28 - Карточка подразделения ООВ.
Для работы с Лицами ООВ используются кнопки "Добавить",
"Редактировать" и "Удалить", расположенные в нижней части
оконной формы. Добавление Лица ООВ возможно только после того, как данные о
самом ООВ введены и сохранены в БД.
Лицо ООВ
Лицо ООВ - это стандартное окно диалога системы, представленное на рис.
29. ФИО лица, осуществляющего взыскание (далее - ЛОВ) является обязательным
полем.
Рисунок 29 - ЛОВ
Журналы
Автоматизированная система поддерживает ведение следующих типов журналов
· документы на реализацию. Содержит данные заявки на реализацию имущества,
данные о реализуемом по этой заявке имуществе, данные документов-оснований для
реализации имущества;
· акты ареста. Содержит информацию об актах ареста, на основании которых
созданы документы по реализации имущества;
· уголовные дела. Содержит информацию об уголовных делах, на основании
которых созданы документы по реализации имущества;
· обращения в суд. Содержит информацию об обращениях в суд, на
основании которых созданы документы по реализации имущества;
· имущество. Содержит информацию об имуществе и об операциях по реализации
для этого имущества
Сервис "Пользователи"
Безопасность доступа к программе, контролируется через сервис
"Пользователи" (рис. 30) в котором хранятся данные о всех
пользователя зарегистрированных в данной системе.
"Пользователи" содержит информацию обо всех пользователях,
зарегистрированных в системе. Выбор справочника производится в меню функций
командой "Сервис/Пользователи".
Рисунок 30 - Вид Сервис "Пользователи".
В этом окне диалога указываются следующие параметры:
• идентификатор (задается автоматически);
• имя - обязательное поле;
• группа - группа определяет набор прав пользователя;
• уровень прав пользователя на доступ к БД.
2. Расчёт стоимости разрабатываемой системы
Себестоимость - это стоимостная оценка используемых в процессе
производства продукции (работ, услуг) природных ресурсов, сырья, материалов,
топлива, энергии, основных фондов, трудовых ресурсов и других затрат на ее
производство и реализацию.
В плановую себестоимость продукта включают все затраты, связанные с
реализацией, независимо от источника их финансирования. Смета затрат состоит из
прямых и накладных расходов. Расходы на разработку проекта включают в себя
следующие статьи:
. Материальные затраты;
. Основная заработная плата;
. Социальные начисления;
. Накладные расходы .
. Исходные данные:
. Материалы и комплектующие изделия
№
Наименование
Количество
Цена за ед., руб.
Стоимость, руб.
1
Картридж
1
2584
2584
2
Книга (справочник)
1
1000
1000
3
Бумага (пачка)
1
200
200
ИТОГО
3784
Заработная плата разработчика принимается равной 23000 руб/мес.
Разработка системы длилась 3 месяца.
Расчет заработной платы по тарифу:
З/Ппо_тарифу=23000 Расчет премий:
Премии= Расчет основной заработной платы:
ОснЗ/П = З/Ппо_тарифу+ Премии = 69000 + 20700=89700(3)
Расчет дополнительной заработной платы:
ДопЗ/П= Расчет общего фонда заработной платы:
ОбщФондЗ/П= ОснЗ/П+ ДопЗ/П=89700 + Отчисления на социальные нужды:
СоцНалог= Расчет накладных расходов:
НакладРасходы= Расчет себестоимости разработки:
С/С = Мат.Затраты + ОбщФондЗ/П + СоцНалог + НакладРасходы (8)
С/С = 3784 + 98670 + 29601 + 49335 = 181390 (руб)
Таким образом, оценочная себестоимость разработки системы составила
181390 рублей.
.2 Расчет экономической эффективности
Экономическая эффективность - результативность экономической системы,
выражающаяся в отношении полезных конечных результатов её функционирования к
затраченным ресурсам. Главным критерием социально-экономической эффективности
является степень удовлетворения конечных потребностей общества и прежде всего,
потребностей, связанных с развитием человеческой личности.
Экономическая эффективность в данном дипломном проекте будет выражаться в
экономии затрат времени отделов работающих с базой данных. Разработанная
система упрощает доступ к информации и позволяет работать с ней одновременно
множеству сотрудников.
Для измерения эффективности системы используются показатели
производительности труда, фондоотдачи, рентабельности, прибыльности,
окупаемости и др. С их помощью сопоставляются различные варианты развития
производства, решения его структурных проблем.
Экономия работы отделов будет равна затратам связанным с разработкой
системы, т. е экономия будет составлять размер затрат проектировщиком системы
на её разработку.
2.3 Основные критерии оценки эффективности разработки
Основными критериями оценки эффективности разработки являются:
обеспечение централизованного учета действий сотрудников Росимущества по
реализации принудительно изъятого и бесхозяйного имущества;
обеспечение оперативного доступа к информации о АС принудительно изъятого
и бесхозяйного имущества в соответствии с правами доступа пользователей;
обеспечение формирования сводных отчетов по итогам работы Росимущества;
Целями создания данного ПО является создание информационной среды,
обеспечивающей должностных лиц, участвующих в процессах реализации
принудительно изъятого и бесхозяйного имущества текущей актуальной информацией
о состоянии данных процессов.
При этом также достигается:
• повышение прозрачности прохождения
документов за счет формализации, стандартизации процедур и возможности контроля
их прохождения; • улучшение пользовательского
интерфейса;
• расширение спектра формируемых
аналитических отчетов;
• обеспечение своевременности и
качества обработки увеличивающихся объемов документооборота (делопроизводства)
за счет автоматизации процессов и разнесения точек ввода информации по местам
ее возникновения, при возможном минимальном числе специализированных рабочих
мест управления документооборотом.
2.4 Выводы
Применение ИТ позволяет представить в концентрированном виде, удобном для
практического использования концентрированное выражение знаний и практического
опыта для реализации и организации социальных процессов. При этом наблюдается
экономия затрат труда, времени, энергии, материальных ресурсов, необходимых для
осуществления этих процессов. ИТ в настоящее время играют важную стратегическую
роль , которая быстро возрастает. Это объясняется рядом свойств ИТ:
· информационные технологии позволяют активизировать и
эффективно использовать информационные ресурсы общества, что приводит к
экономии других видов ресурсов - сырью, энергии, материалов, оборудования,
труда;
· информационные технологии реализуют наиболее важные,
интеллектуальные функции социальных процессов;
· информационные технологии позволяют автоматизировать и
оптимизировать информационные процессы;
· информационные технологии обеспечивают ускоренное
информационное взаимодействие людей, что способствует распространению
информации;
· информационные технологии занимают центральное место в
процессе интеллектуализации общества, развитии системы образования;
· информационные технологии играют ключевую роль в процессах
получения, накопления, распространения новых знаний.
В результате проведённых расчётов выяснилось, что применение программного
продукта экономически обосновано:
. Экономия времени доступа к информации от 5 до 50%;
. Удобство работы для пользователей, не имеющих навыков работы с
СУБД MS SQL.
. Доступ к информации может производиться сразу многим
сотрудникам, при наличии доступа к программе каждого из них (для изменения или
добавления информации нет необходимости на своем рабочем месте, достаточно
знать учетные данные для доступа к БД).
Разработка системы по организации работы с
распределённой БД через LAN сеть
является экономически выгодной.
3. Безопасность жизнедеятельности
В главе рассмотрена инструкция о мерах пожарной безопасности и порядок
эвакуации при пожаре
3.1 Инструкция о мерах пожарной безопасности Территориального управления
Федерального агентства по управлению государственным имуществом в Костромской
области
Настоящая Инструкция о мерах пожарной безопасности в Территориальном
управлении Федерального агентства по управлению государственным имуществом в
Костромской области (далее по тексту - - Инструкция), устанавливает требования
пожарной безопасности в помещениях и на территории, занимаемых Территориальным
управлением Федерального агентства по управлению государственным имуществом в
Костромской области (далее по тексту - Управление), и является обязательной для
исполнения всеми ~ сотрудниками Управления.
3.1.1 Общие требования
1) Все сотрудники, независимо от занимаемой должности, обязаны знать и
строго соблюдать правила пожарной безопасности.
2) Все сотрудники должны допускаться к работе только после прохождения
вводного противопожарного инструктажа, в соответствии с требованиями ГОСТ
"Организация обучения работающих безопасности труда. Общие требования".
3) Сотрудник, в установленном порядке назначенный ответственным за
обеспечение пожарной безопасности, должен обеспечивать своевременное выполнение
требований пожарной безопасности, предписаний, постановлений и иных требований
инспекторов по пожарному надзору.
4) Все двери эвакуационных выходов должны свободно открываться в
сторону выхода из помещений.
5) На видных местах располагаются планы эвакуации людей в случае
пожара, а на путях эвакуации вывешиваются указатели и табло.
6) В помещениях Управления следует размещать только необходимые для
рабочего процесса принадлежности, офисные мебель и оборудование.
7) Каждый сотрудник несет персональную ответственность за пожарную
безопасность своего рабочего места и обязан:
8) Содержать в чистоте рабочее место, своевременно убирать бумаги и
другие сгораемые материалы.
9) Сотрудникам запрещается:
- загромождать
эвакуационные пути и выходы (в том числе подступы к первичным средствам
пожаротушения, проходы, коридоры, тамбуры,
лестничные площадки, двери) различными материалами, оборудований мусором
и другими предметами, а также забивать двери эвакуационных выходов;
- оставлять
без присмотра включенные в электросеть нагревательные приборы, компьютеры,
средства оргтехники, аудио-, видеотехнику и т.п.;
- приносить и использовать электронагревательные приборы,
легковоспламеняющиеся и горючие жидкости без разрешения ответственного за
противопожарное состояние;
пользоваться самодельными электроприборами, неисправными
электропроводкой, выключателями, розетками и вилками;
- самовольно
устанавливать предохранители, выключатели, штепсельные розетки, прокладывать
электропроводку;
- обертывать
плафоны светильников и другие электроприборы бумагой или материей;
- развешивать
на стенах, шкафах, сейфах, дверях плакаты, рисунки, вырезки из газет и журналов
- сушить
и хранить сгораемые предметы на приборах отопления;
- использовать
пожарный инвентарь и оборудование не по назначению.
10) Лица, виновные в нарушении правил пожарной безопасности, в
зависимости от характера нарушений и последствий несут ответственность в
соответствии с действующим законодательством Российской Федерации и правилами
внутреннего распорядка.
3.1.2 Требования пожарной безопасности при эксплуатации электроустановок
1) При эксплуатации электроустановок запрещается использовать
электроустановки, имеющие неисправности, которые могут привести к пожару, а
также использовать провода и кабели с поврежденной или потерявшей защитные
свойства изоляцией.
2) Для предупреждения возгораний не следует пользоваться
электронагревательными приборами без подставок из негорючих материалов.
3) Во избежание возможности возникновения пожара нельзя пользоваться
неисправными электроприборами и поврежденными розетками.
4) Запрещается применять самодельные электронагревательные приборы,
использовать нестандартные предохранители и другие самодельные устройства
защиты от перегрузки и короткого замыкания.
5) Ответственным за пожарную безопасность кабинетов по окончании
каждого рабочего дня (в 18.00) необходимо обесточивать всю оргтехнику находящуюся
в кабинетах Управления (компьютеры, множительную технику, принтеры,
кондиционеры и т.д.). По окончании рабочего дня (в 18.00) под напряжением
должны оставаться только системы сигнализации, система противопожарной защиты.
Другие электроустановки и электротехнические изделия могут оставаться под
напряжением, если это обусловлено их
6) функциональным назначением и (или) предусмотрено требованиями
инструкции по эксплуатации.
7) Ответственным за пожарную безопасность кабинетов, обеспечивать
качественный осмотр помещений перед их закрытием по окончании рабочего дня (в
18.00):
- обратить
особое внимание на отключение всех электроприборов и оргтехники от электросети;
- проверить
уборку помещений от горючего мусора;
- исключить
хранение легковоспламеняющихся и горючих жидкостей (ЛВЖ и ГЖ) в помещениях;
- организовать
сдачу и хранение ключей от помещений в кабинете №6.
8) Ответственным за пожарную безопасность кабинетов, производящим
осмотр помещений перед их закрытием, при обнаружении нарушений Правил"
пожарной безопасности не закрывать эти помещения до устранения данных
нарушений.
9) При пожаре, сотрудники Управления должны отключить от электросети
все без исключения электроприборы.
10) Ответственному за пожарную безопасность Управления, в случае
возникновения пожара, произвести отключение электроэнергии в электрощите,
расположенном в кабинете № 14.
3.1.3 Первичные средства пожаротушения
1) Места расположения первичных средств пожаротушения (огнетушители,
пожарные рукава с прикрепленными брандспойтами, пожарные краны) должны быть
обозначены соответствующими указательными знаками.
2) Ведущего специалиста - эксперта отдела контроля, приватизации и
работы с государственными предприятиями, учреждениями и коммерческими
организациями Петрову Наталью Павловну, назначить ответственной за учет и
проверку наличия и состояния первичных средств пожаротушения.
3) Каждый огнетушитель, установленный в Управлении, должен иметь
порядковый номер, нанесенный на корпус белой краской и паспорт по установленной
форме.
4) Огнетушители должны иметь маркировочные надписи и быть окрашены в
красный сигнальный цвет.
5) Огнетушители должны всегда содержаться в исправном состоянии,
периодически осматриваться, проверяться и своевременно перезаряжаться.
Перезарядка огнетушителей всех типов должна выполняться в соответствии с
инструкциями по их эксплуатации.
6) Информация о состоянии первичных средств пожаротушения ведется
лицом, ответственным за пожарную безопасность Управления в специальном журнале
произвольной формы.
7) Сотрудники, участвующие в тушении пожара должны знать, что
помещения Управления оборудованы:
- огнетушителями
углекислотными OY-2-BCE, которые след применять при
возгорании электроприборов, компьютеров, множительной техники;
- огнетушителями
порошковыми С)П-4(3)-АВСЕ-01, которые следует применять для тушения твердых,
жидких, газообразных веществ, электроустановок.
3.1.4 Об организации места для курения
Определить место для курения на территории Управления - крыльцо запасного
выхода.
3.1.5 Порядок действий при пожаре
1) Сотрудник, обнаруживший пожар или признаки горения, обязан
немедленно уведомить об этом пожарную охрану по телефону 01 (при этом назвать
адрес объекта, место возникновения пожара и сообщить свою фамилию), а также
сообщить Руководителю Управления, заместителю Руководителя Управления или
ответственному за пожарную безопасность.
2) До прибытия пожарной охраны сотрудник Управления обязан принять
меры по эвакуации людей и приступить к тушению пожара.
) Руководитель Управления, заместитель Руководителя Управления или
ответственный за пожарную безопасность обязаны:
- продублировать
сообщение о возникновении пожара в пожарную охрану;
- организовать
эвакуацию людей, а в случае угрозы жизни людей немедленно организовать их
спасение;
- прекратить
все работы в здании и помещениях и удалить за пределы опасной зоны всех людей,
не участвующих в тушении пожара;
- при
необходимости обеспечить отключение электроэнергии (за исключением систем
противопожарной защиты) и выполнить другие мероприятия, которые способствуют
предотвращению развития пожара и задымлению помещений Управления;
- обеспечить
соблюдение требований безопасности сотрудниками, участвующими в тушении пожара;
- осуществить
общее руководство по локализации пожара до прибытия пожарной охраны;
- одновременно
с тушением пожара организовать эвакуацию и защиту документов и материальных
ценностей;
- организовать
встречу подразделений пожарной охраны и оказать помощь в выборе кратчайшего
пути к очагу пожара;
- сообщить
руководителю пожарной охраны об очаге возгорания, о принятых мерах по его
ликвидации, о наличии людей в помещениях Управления и т.п;
В Территориальном управлении Федерального агентства по управлению
государственным имуществом в Костромской области согласно приказам ежемесячно
проводятся тренировочные занятия по эвакуации в соответствие с планом эвакуации
(рис.21)
.2 Порядок эвакуации при пожаре
1) При возникновении пожара немедленно сообщить о пожаре в ближайшую
пожарную часть, администрации Учреждения.
2) Немедленно оповестить работников и учащихся о пожаре с помощью
установленной системы оповещения.
) Открыть все эвакуационные выходы из здания.
) Быстро, без паники и суеты эвакуировать учащихся и работников из
здания согласно плану эвакуации, не допуская встречных и пересекающихся потоков
людей.
) Покидая помещение, отключить все электроприборы, выключить свет,
плотно закрыть за собой двери, окна и форточки во избежание распространения
огня и дыма в смежные помещения.
) Организовать сбор эвакуированных в специально установленном
ранее месте
) Проверить отсутствие учащихся и работников во всех помещениях
здания и наличие по спискам в месте сбора.
) Администрации организовать встречу работников пожарной охраны и
проводить их к месту пожара.
) До приезда работников пожарной охраны членам добровольной
пожарной дружины организовать тушение пожара первичными средствами
пожаротушения.
3.3 Обязанности работников при пожаре
При проведении эвакуации работники Учреждения обязаны:
) С учетом сложившейся обстановки определить наиболее безопасные
эвакуационные пути и выходы, обеспечивающие возможность эвакуации работников и
учащихся, в безопасную зону в кратчайший срок;
2) Исключить условия, способствующие возникновению паники. С этой
целью педагогам (преподавателям) и другим работникам Учреждения нельзя
оставлять учащихся без присмотра с момента обнаружения пожара и до его
ликвидации;
) Эвакуацию учащихся следует начинать из помещения, в котором
возник пожар, и смежных с ним помещений, которым угрожает опасность
распространения огня и продуктов горения. Учащихся младшего возраста следует
эвакуировать в первую очередь;
) Тщательно проверять все помещения, чтобы исключить возможность
пребывания в опасной зоне учащихся, спрятавшихся под столами, в шкафах или
других местах;
) Выставлять посты безопасности на входах в здание, чтобы
исключить возможность возвращения учащихся и работников в здание, где возник
пожар;
) При тушении необходимо в первую очередь обеспечить благоприятные
условия для безопасной эвакуации учащихся;
) Запрещается открывать окна и двери, а также разбивать стекла во
избежание распространения огня и дыма в смежные помещения.
В результате работы были проанализированы основные источники информации
по данному предмету исследования. Цель дипломного проекта достигнута, так как
решены все поставленные задачи - создан программный продукт, способный
обеспечить достаточный уровень систематизации данных. Продукт прошёл успешную
апробацию. Все функции, а также интерфейс системы соответствуют запросам
сотрудников отдела оценки, управления и распоряжения недвижимым имуществом и
земельными участками Территориально Управления Росимущества в Костромской
области. Теперь целый работа отдела будет выполняться с помощью
автоматизированного приложения. Созданная система уменьшила время,
затрачиваемое на работу с информацией.
Проведенное тестирование доказали работоспособность информационной
системы решать поставленные задачи.
Список используемых источников
1. Аппак М. Автоматизированные рабочие места на основе
персональных ЭВМ/ М. Аппак. М.: Радио и связь, 1989. - 112 с.
. Архангельский А. Программирование в Delphi 6/ А. Архангельский - М.: Бином,
2001. - 1120с.
. Базы данных: достижения и перспективы на пороге 21-го
столетия [текст]/ Под ред. Ави Зильбершатца, Майка Стоунбрейкера и Джеффа
Ульмана// Системы Управления Базами Данных. - 1996. - №3. - С. 103-117.
. Виноградова Г.Л. Методическое руководство по выпускной
квалификационной работе 23.02.01 (для студентов специальностей
"Информационные системы и технологии", 22.03 "Системы
автоматизированного проектирования") [текст]/ Г.Л. Виноградова. -
Кострома: КГТУ, 2005. - 24 с.
. Дейт К. Дж. Введение в системы баз данных [текст]/ Пер. с
англ. Ю.Г.Гордиенко, В.В.Репецкого, А.В.Слепцова. - М.: Вильямс, 2002. - 1072
с.
. Маклаков С.В. BPwin и ERwin. CASE-средства разработки информационных систем [текст]/
С.В. Маклаков. - М.: ДИАЛОГ-МИФИ, 2001. - 304 с.
. Проектирование баз данных с помощью UML [Текст] / Нейбург
Э.Дж., Максимчук Р.А. // Пер. с англ. - М.: Издательский дом
"Вильямс", 2002.-288с.:ил.-Парал. тит. англ.
. Умнова Э. Автоматизированные системы обработки
учетно-аналитической информации/ В.С. Рожнов, В.Б. Либерман, Э.А. Умнова, Т.В.
Воропаева. - М.: Финансы и статистика, 1992. - 250 с.
. Шмуллер Д. Освой UML самостоятельно за 24 часа [Текст]: Пер. с англ. - М. : Издательский дом
"Вильямс", 2005. - 416 с.
. Шумаков П. Delphi и создание баз данных/ П. Шумаков - М.:
Hаука, 1991. - 216 с.
. Вендров, А.М. CASE-технологии. Современные методы и
средства проектирования информационных систем [текст]/ А.М. Вендров// www.citforum.ru/database/case/index.shtml
. ГОСТ Р 50948-96 Средства отображения информации
индивидуального пользования. Общие эргономические требования и требования
безопасности [текст]// www.russ-doc.ru/gdocs-5401.html
. ГОСТ 34.601-90 Информационная технология. Комплекс
стандартов на автоматизированные системы. Автоматизированные системы. Стадии
создания [текст]// www.norm-docs.com/gstdoc-27357.html
. Официальный сайт Softkey - Россия [Электронный ресурс] : [web-сайт]. http://www.softkey.ru/
. Официальный сайт компании IBM [Электронный ресурс] : [web-сайт]. http://www.ibm.com/
. Официальный сайт компании Microsoft [Электронный ресурс] : [web-сайт]. http://www.microsoft.com/
Официальный сайт компании Microsoft [Электронный ресурс] : [web-сайт]. http://www.microsoft.com/
. Сайт SQL.RU [Электронный ресурс] : [web-сайт]. http://www.sql.ru/
18. Методология внедрения Active Directory http://lbz.ru/
1.3
Теоретико-методические основы проектирования ИС
1.3.1
Проектирование реляционной БД

1.3.2 Выбор
СУБД
1.3.3 Требования,
предъявляемые к СУБД
1.3.4 Общие
сведения о реляционных БД
1.3.5
Информационная безопасность
Добавить запись: открывает диалоговое окно добавления новой
записи в таблицу. Созданная запись отображается внизу таблицы
Перечитать
таблицу: заново получает данные из БД и обновляет таблицу
Экспорт данных: выгрузка данных в файл MS Excel. Открывает диалоговое окно для указания файла для
экспорта
Удалить
запись удаляет текущую или все выделенные записи из таблицы и из БД;
Закрыть
окно
2.1
Определение стоимости разработки автоматизированной системы учета арестованного
имущества
3 = 69000 (руб)(1)
(руб)(2)
(руб) (4)
= 98670 (руб) (5)
(руб) (6)
(руб) (7)
Рис.21
План эвакуации ТУ Федерального агенства по упправлению государственным
имуществом в Костромской области
Заключение