Минобрнауки России
Федеральное государственное бюджетное образовательное учреждение
высшего профессионального образования
"Ижевский государственный технический университет
имени М.Т. Калашникова"
Кафедра
"Радиотехника"
Лабораторная работа
Импульсные
стабилизаторы напряжения
Выполнил студент
группы Б05-283-1
Ворсина А.С.
Проверил
д.т.н., профессор
Шелковников Ю.К.
Ижевск 2014
Содержание
напряжение стабилизатор импульсный радиотехнический
Введение
. Цель работы
. Краткие теоретические сведения
. Задание на моделирование в среде Micro-Cap
.1 Построение схемы импульсного стабилизатора напряжения
.2 Построение графиков, нахождение параметров ИСН
Заключение
Список
литературы
Введение
Современные электрические и радиотехнические устройства должны отличаться надежностью и экономичностью работы, длительным сроком службы, зачастую небольшими массогабаритными показателями и весьма высокой точностью. Как для маломощных источников, так и при подключении к сетям большой мощности для обеспечения постоянства напряжения обычно используются специальные устройства - стабилизаторы напряжения, которые включаются между источником и потребителем. Особо следует выделить компенсационные стабилизаторы напряжения (КСН). В одних случаях они используются как высокостабильные источники питания, в других - как источники образцового напряжения.
Образцовое напряжение необходимо в системах авторегулирования и
телеметрии, измерительных схем, в схемах электрического моделирования. Техника
стабилизации напряжения в настоящее время достигла значительных успехов и,
используя достижения измерительной техники, электроники, радиотехники и техники
автоматического регулирования, продолжает бурное развитие. При помощи
достижений в области полупроводниковой техники удалось получить простые
высокостабильные источники образцового напряжения практически любой мощности.
Наиболее характерной чертой научно-технического прогресса является переход к
полностью автоматизированному производству на базе использования электронной
техники.
1. Цель работы
Целью работы являются исследование принципа работы импульсного
стабилизатора, а также его моделирование в среде Micro-Cap.
2. Краткие теоретические сведения
Стабилизатор напряжения - преобразователь электрической энергии, позволяющий получить на выходе напряжение, находящееся в заданных пределах при значительно больших колебаниях входного напряжения и сопротивления нагрузки.
Импульсный стабилизатор напряжения - это стабилизатор напряжения, в котором регулирующий элемент работает в ключевом режиме, то есть бо́льшую часть времени он находится либо в режиме отсечки, когда его сопротивление максимально, либо в режиме насыщения - с минимальным сопротивлением, а значит может рассматриваться как ключ. Плавное изменение напряжения происходит благодаря наличию интегрирующего элемента: напряжение повышается по мере накопления им энергии и снижается по мере отдачи её в нагрузку. Такой режим работы позволяет значительно снизить потери энергии, а также улучшить массогабаритные показатели, однако имеет свои особенности.
По соотношению входного и выходного напряжения
· Понижающие
· Повышающие
· С произвольным изменением напряжения
· Инвертирующие
По типу ключевого элемента
· На полевых транзисторах
· На тиристорах
· На биполярных транзисторах
Интегрирующим элементом может быть
· Дроссель
· Конденсатор
· Аккумулятор
В зависимости от режима работы могут быть стабилизаторы
· на основе широтно-импульсной модуляции
· двухпозиционные (или релейные)
Важнейшими элементами импульсного источника питания являются ключ - устройство, способное за короткое время изменить сопротивление прохождению тока с минимального на максимальное, и наоборот, и интегратор, напряжение на котором не может измениться мгновенно, а плавно растёт по мере накопления им энергии и так же плавно падает по мере отдачи её в нагрузку. Простейшим примером такого элемента может служить конденсатор, перед которым включено некоторое ненулевое сопротивление (в качестве которого может служить, к примеру, внутреннее сопротивление источника питания)
Импульсный стабилизатор напряжения является источником высокочастотных помех в связи с тем, что содержит ключи, коммутирующие ток. Сложно подобрать такой режим работы ключей, чтобы коммутация происходила в моменты, когда через ключ не протекает ток при размыкании, или на ключе нулевое напряжение при замыкании. Поэтому в моменты коммутации возникают довольно значительные броски напряжения и тока, распространяющиеся как на вход, так и на выход стабилизатора. Для поглощения помех помехоподавляющие фильтры устанавливаются как на входе, так и на выходе стабилизатора.
Рассмотренные импульсные преобразователи напряжения преобразуют постоянный ток на входе в постоянный ток на выходе. Для питания устройств от сети переменного тока необходимо устанавливать на входе выпрямитель и сглаживающий фильтр. Стоит отметить, что импульсный стабилизатор напряжения под нагрузкой имеет отрицательное дифференциальное сопротивление: при повышении напряжения на входе для сохранения выходного напряжения уменьшается входной ток, и наоборот. Если подключить такой стабилизатор через мостовой выпрямитель в сеть переменного тока, он станет источником нечётных гармоник[11]. Поэтому, чтобы обеспечить достаточный коэффициент мощности, требуется компенсатор.
· Импульсные помехи. В связи с этим недопустимо применение низкочастотных импульсных БП для некоторых видов аппаратуры (напр., УМЗЧ);
· Невысокий cosφ, что требует включения компенсаторов коэффициента мощности;
· Меньшая надёжность, обусловленная как сложностью схемы, так и режимом работы ключевых элементов (высокое напряжение, большие мгновенные токи, большое число переключений за период эксплуатации, тяжёлый температурный режим кристалла диода или транзистора);
· Трудность самостоятельной настройки или ремонта, обязательно требующая специальных навыков;
· Тяжесть последствий при выходе из строя ключевых элементов;
· Меньшее время наработки на отказ;
· В случае их наличия, сердечники из
распылённого железа содержат органический диэлектрик, вследствие чего
подвержены термическому старению;
3. Задание на моделирование в среде Micro-Cap
Параметры и условия эксплуатации ИСН приведены в таблице 1.
Таблица 1
|
Напряжение питания меняется не более чем на |
ΔUпит = ±4 В |
|
|
Амплитуда пульсаций выходного напряжения не более, мВ |
100 |
|
|
Нестабильность выходного напряжения при изменении входного напряжения, тока нагрузки и температуры окружающей среды от номинального значения, % |
δUн < ± 2% |
|
|
Интервал рабочей температуры окружающей среды, °С |
-20...+70 |
fпр = 30 кГц |
|
Среднее значение КПД при максимальном токе нагрузки во всем интервале изменения входного напряжения, % |
70 |
|
|
Нагрузка в пределах |
от 3 Ом до 30 Ом |
|
|
Номинальное значение выходного напряжения |
Uн = (21±3) В |
|
|
Ток нагрузки |
Iн = (2,5±0,5) А |
|
|
Температурный коэффициент стабилизатора |
γ = 5 мВ/°С |
|
|
Заданный коэффициент пульсаций не более |
1% |
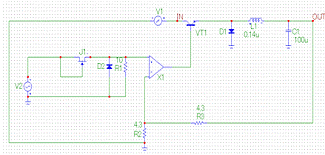
.1 Построение схемы импульсного стабилизатора напряжения
В лабораторной работе исследуется принципиальная схема ИСН с релейной
системой регулирования (рис. 1).
Рис. 1. Принципиальная схема исследуемого ИСН
Перечень элементов схемы приведен в таблице 2.
Таблица 2
Моделирование схемы проводим по 1-му варианту.
. Построение графика АПХ, расчет Kст, расчет КПД стабилизатора:
Используем анализ по постоянному току DC. В окне Micro-Cap 10.0.7.0
выбираем вкладку Анализ-Анализ по постоянному току. В появившемся окне
Установки анализа по постоянному току необходимо указать диапазон изменения
входного напряжения. Для этого в строке Variable 1 установить: Method=Auto,
Name=Vl, Range=10,0,.5. В нижней части окна задать параметры графика АПХ:
Выражение по оси X=V(IN), Выражение по оси Y =V(OUT), Масштаб оси X
=AutoAlways, Масштаб по оси Y = AutoAlways. Для начала анализа нажать кнопку
Запустить (рис. 3).
Рис. 2. Окно Установки анализа по постоянному току
Рис. 3. График зависимости V(OUT)=f(V(IN))
На экране появляется график зависимости V(OUT)=f(V(IN))(Рис.4). Для определения минимального допустимого входного напряжения стабилизатора найдем и обозначим параметры точки излома АПХ, используя кнопку Точка перегиба на панели инструментов. Первое значение соответствует координате по горизонтали и принимается как искомая величина, второе значение соответствует координате по вертикали и является выходным напряжением стабилизатора в рабочем режиме.
Найдем коэффициент стабилизации схемы, определяемый в виде
=
(1)
где
=0,980- наклон АПХ.
Наклон АПХ определяется в окне результатов моделирования при использовании двух перемещаемых курсоров в виде перекрестий линий, сопровождающихся показаниями координат их местоположения на графике. Курсоры могут быть точно установлены в заданные точки как по оси Y, так и по оси X. На панели инструментов выбираем Идти по X. И на экране появляется дополнительное окно Перейти к X, где нужно указать координату левого или правого курсора и нажать соответствующую кнопку (Left или Right). По окончании перемещения курсоров экрана окно закрыть кнопкой Close. При этом в нижней части экрана выводятся координаты точек по осям в колонках Левая и Правая. В колонке Разность приводится разница координат точек по осям, а в колонке Наклон в первой строке указывается наклон АПХ, рассчитанный по точкам пересечения, а во второй строке - единичное значение.
Для перемещения курсоров в рабочую часть АПХ можно использовать мышь.
Курсор мыши выводится в точку АПХ, где должен находиться, например, левый
курсор экрана, затем нажимается левая кнопка мыши, и курсор экрана занимает
положение курсора мыши. Для перемещения правого курсора экрана необходимо
использовать правую кнопку мыши.
Рис. 4.Определение параметра Slope
. Расчет коэффициента сглаживания пульсаций:
Коэффициент сглаживания пульсаций определяется по формуле:

, (2)
где Uвх, Uвых - амплитуды пульсаций входного и выходного напряжений
стабилизатора соответственно. Для определения амплитуд воспользуемся анализом
переходных процессов. Для этого во вкладке Анализ выбираем Анализ переходных
процессов. В настройках анализа выберем диапазон времени 25 мкс. В нижней части
окна задать параметры графика: Выражение по оси X=Т, Выражение по оси Y
=V(IN);Выражение по оси X=Т, Выражение по оси Y =V(OUT); Масштаб оси X
=AutoAlways, Масштаб по оси Y = AutoAlways. Для начала анализа нажать кнопку
Запустить (Рис. 6).
Рис. 5. Окно Установки анализа переходных процессов
На экране появляется график зависимости V(1)=f(t) и V(2)=f(t). Далее следует определить амплитуды этих сигналов. Для этого воспользуемся функцией определения глобального максимума и минимума.
Из графиков можно определить значения амплитуды сигнала на входе и на
выходе схемы. Подставляя эти значения в формулу, находим коэффициент
сглаживания пульсаций.
Рис. 6. график зависимости V(1)=f(t) и V(2)=f(t)
. Динамический анализ по постоянному току (температурный коэффициент стабилизатора; внутреннее сопротивление стабилизатора).
Температурный коэффициент стабилизатора равен отношению приращения выходного напряжения ∆Uвых к приращению температуры окружающей среды ∆tокр при неизменном входном напряжении и токе нагрузки (Uвх=const,Iвх=const): γ=∆Uвых/∆tокр.
Для определения температурного коэффициента воспользуемся динамическим
анализом по постоянному току. Для этого во вкладке Анализ выбираем Динамический
анализ по постоянному току. Для начала определим напряжение выхода при
температуре -20°С. Также определим, какой потенциал будет в этой точке при
60°С.
Рис. 7. Динамический DC анализ: а - T=-20°С; б - T=60°С
Подставляем полученные значения в формулу:
![]()
Внутреннее сопротивление стабилизатора ri, определяется как отношение приращения выходного напряжения ∆Uвых к приращению тока нагрузки ∆IН, при неизменном входном напряжении Uвх=const:ri =∆Uвых /∆Iн.
В стабилизаторах напряжения внутреннее сопротивление может достигать тысячных долей ома.
Для определения внутреннего сопротивления стабилизатора воспользуемся
динамическим анализом по постоянному току(dynamic DC). Далее необходимо
измерить значения тока и напряжения в нагрузке, так же зафиксировать их
изменения при изменении сопротивления нагрузки. В установках анализа укажем
комнатную температуру (т.е. 27°С). Нажмём на кнопки, позволяющие отобразить
токи и узловые потенциалы.
Рис. 8. Установки динамического DC анализа
На основе полученных данных находим внутреннее сопротивление
стабилизатора.
. Метод Монте-Карло.
Для проведения анализа методом Монте-Карло необходимо задать разброс
параметров пассивных элементов схемы. Проделаем это на примере резистора R1.
Дважды щелкнем на резисторе левой кнопкой мыши и вызовем тем самым окно
настройки компонента. В пункте MODEL пропишем RES1 и щелкнем клавишу Enter.
Далее пройдем в меню Models в нижней левой части экрана. В поле пропишем
команду RES1 RES (R=1 DEV=10%). Что означает - варьировать случайным разбросом
сопротивление модели RES1 в пределах 10% относительно номинала. Проделаем
аналогичную операцию для всех пассивных элементов цепи.