Материал: ИДЗ 1. Расчёт параметров инвертирующего и неинвертирующего усилителей

Внимание! Если размещение файла нарушает Ваши авторские права, то обязательно сообщите нам

МИНИСТЕРСТВО НАУКИ И ВЫСШЕГО ОБРАЗОВАНИЯ РОССИЙСКОЙ ФЕДЕРАЦИИ

Федеральное государственное автономное образовательное учреждение высшего образования

«НАЦИОНАЛЬНЫЙ ИССЛЕДОВАТЕЛЬСКИЙ ТОМСКИЙ ПОЛИТЕХНИЧЕСКИЙ УНИВЕРСИСТЕТ»

Инженерная школа энергетики

Отделение электроэнергетики и электротехники

Индивидуальное задание №1

РАСЧЁТ ПАРАМЕТРОВ ИНВЕРТИРУЮЩЕГО И НЕИНВЕРТИРУЮЩЕГО УСИЛИТЕЛЕЙ

Вариант 17

Выполнил студент группы 5А8Д Нагорнов А.В.

(подпись)

________________

(дата)

Проверил к.т.н., _______________ Чернышев А.Ю.

доцент ОЭЭ ИШЭ (подпись)

_______________

(дата)

Томск-2021

Цель: рассчитать параметры инвертирующих и неинвертирующих усилителей.

Задание №1

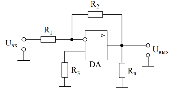
Рассчитать параметры инвертирующего усилителя (рис. 1), выполненного на операционном усилителе, который обеспечивает коэффициент усиления по напряжению при сопротивлении нагрузки . Для расчетов принимаем  44,4 и  54 кОм.

Рисунок 1 – Схема инвертирующего усилителя

Для выполнения инвертирующего усилителя выбираем операционный усилитель марки К140УД6, который имеет следующие основные параметры:

Значение сопротивления резистора при заданной нагрузке определяем из условия ограничения выходного тока операционного усилителя на допустимом уровне:

Выразим из уравнения :

Для ограничения выходного тока операционного усилителя увеличиваем в 10 раз.

Далее сопротивление резистора выбираем из ряда номинальных значений Е24.

Более всего подходит значение .

Чтобы определить мощность резистора , для начала нужно найти максимальный ток, который протекает по нему:

Тогда мощность резистора:

Промышленность выпускает резисторы стандартного ряда мощностей, поэтому выбираем резистор с запасом: МЛТ – 0,25 – 51 кОм 5%

Коэффициент усиления инвертирующего усилителя определяется в соответствии с выражением:

Сопротивление первого резистора также выбираем из ряда номинальных значений Е24:

Определим мощность резистора, для этого найдём максимальное входное напряжение:

Из ряда стандартных мощностей выбираем резистор типа SMD 0603 – 0.063 - 1.2 кОм 5%

С целью уменьшения токов и напряжений сдвигов в схему (рис. 1) включают резистор . Резистор выбирают из условия равенства входных сопротивлений по инвертирующему и неинвертирующему входам операционного усилителя.

Сопротивление третьего резистора выбираем из ряда номинальных значений:

Так как операционный усилитель охвачен обратной связью и по входным цепям не потребляет тока, то мощность резистора мала.

Выбираем резистор SMD 0603 – 0.063 - 1.2 кОм 5%.

Проведем проверку коэффициента усиления инвертирующего усилителя:

Погрешность вычислений находим из формулы:

Погрешность не превышает 5%, поэтому найденные значения резисторов можно считать приемлемыми.

Правильность нахождения параметров инвертирующего усилителя проверим с помощью программы Electronics Workbench.

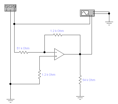
Рисунок 2 – Модель инвертирующего усилителя в программной среде Electronic Workbench

С помощью осциллографа снимем показания схемы:

Рисунок 3 – Лицевая панель и осциллограммы цифрового осциллографа

Тогда коэффициент усиления по напряжению инвертирующего усилителя можно определить по уравнению:

Следовательно параметры инвертирующего усилителя с заданным коэффициентом усиления найдены верно.

Вывод: Параметры инвертирующего усилителя рассчитаны верно, но в измерениях присутствует некоторая погрешность коэффициента усиления, относительно заданного по условию, равная 4.3 %. Погрешность обусловлена субъективными причинами: например, неточностью установки рейки на лицевой панели осциллографа (рис. 3), что приводит к отклонению результата измерения от изначальных данных, или округлению сотых значений числа, что в дальнейших вычислениях так же становится погрешностью.

Задание 2

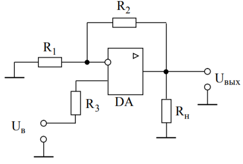
Рассчитать параметры неинвертирующего усилителя (рис. 4), выполненного на операционном усилителе, который обеспечивает коэффициент усиления по напряжению при сопротивлении нагрузки . Для расчетов принимаем и кОм.

Рисунок 4 – Схема неинвертирующего усилителя

Определяем сумму сопротивлений резисторов и при заданной нагрузке из условия ограничения выходного тока операционного усилителя на допустимом уровне:

Выразим из выражения :

Коэффициент усиления неинвертирующего усилителя:

Из приведённого выше выражения найдём отношение сопротивлений и и составим систему уравнений.

Решим систему уравнений относительно :

Используя стандартный ряд номинальных значений, выбираем:

Найдём ток, который протекает через эти резисторы:

Зная ток, определим мощность резисторов:

С учётом ряда стандартных мощностей выбираем ЧИП резистор типа RC0603JR-07110RL – 0.0625 – 110 Ом 5%, а – ЧИП резистор RC0603JR-074K7L – 0.0625 – 4.7 кОм 5%.

С целью уменьшения токов и напряжений сдвигов в схему (рис. 4) включают резистор . Сопротивление выбирают из условия равенства входных сопротивлений по инвертирующему и неинвертирующему входам операционного усилителя.

Согласно стандартному ряду значений принимаем .

Так как ОУ охвачен обратной связью и не потребляет ток по входным цепям, то ток, протекающий через чрезвычайно мал. Поэтому мощность резистора принимаем равной 0,01 Вт, а резистор выбираем типа RC0603JR-07110RL – 0.0625 – 110 Ом 5%

Проведем проверку коэффициента усиления неинвертирующего усилителя по выражению:

Определим погрешность вычислений:

Погрешность не превышает 5%, поэтому найденные значения резисторов можно считать приемлемыми.

Правильность нахождения параметров инвертирующего усилителя проверим с помощью программы Electronics Workbench.

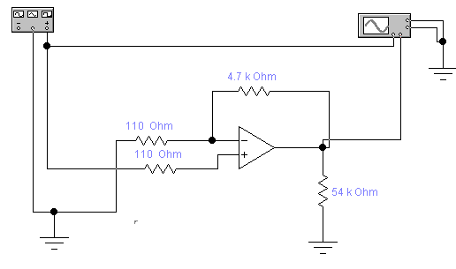
Рисунок 5 – Модель неинвертирующего усилителя в программной среде Electronics Workbench

Рисунок 6 - Диаграммы входного и выходного напряжений неинвертирующего усилителя

Коэффициент усиления по напряжению неинвертирующий усилитель определяется как отношение выходного напряжения к входному напряжению:

Анализ полученных диаграмм (рис. 6) показывает, что коэффициент усиления неинвертирующего усилителя составляет 43.725. Следовательно, параметры неинвертирующего усилителя с заданным коэффициентом усиления найдены верно.

Вывод: параметры неинвертирующего усилителя рассчитаны верно, но присутствует некоторая погрешность. Как видно из работы, результат проверки коэффициента усиления практически полностью совпадает с экспериментальным значением, но незначительно отличается от данного в условии задачи с погрешностью в 1.5 %. Из этого можно сделать вывод о том, что значение коэффициента усиления из условия является неточным, что, по всей видимости, обусловлено округлениями в течении произведения расчётов.