Построить два графика. Вывести таблицу значений функции, заданной в
параметрическом виде.
Таблица 1
Исходные данные
|
Функция, заданная в параметрическом виде |
Функция, заданная в полярных координатах |
|
|
|
.2 Результат - полученный график

Рисунок 1 - Задание 1
.1 Формулировка задания
Найти решение СЛАУ:
. с помощью обратной матрицы;
. с помощью встроенной функции lsolve;
. используя вычислительный блок Given-Find.
3.2 Результат - выполненное решение

Рисунок 2 - Задание 2
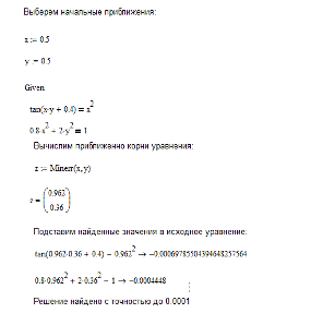
.1 Формулировка задания
Решить систему нелинейных уравнений.
Построить графики функций, задающих уравнения системы.
Графически убедиться в правильности решения.
операционный система сеть mathcad
4.2 Результат - выполненное решение

Рисунок 3 - Задание 3
.1 Формулировка задания
Найти решение нелинейного уравнения:
. с помощью встроенной функции root;
. с помощью встроенной функции polyroots;
.2 Результат - выполненное решение
Рисунок 4 - Задание 4