Материал: Эмоциональный интеллект и его формирование в процессе обучения в высшем учебном заведении

Внимание! Если размещение файла нарушает Ваши авторские права, то обязательно сообщите нам

Эмоциональный интеллект и его формирование в процессе обучения в высшем учебном заведении

Министерство образования и науки Российской Федерации

Государственное образовательное учреждение

высшего профессионального образования

"Башкирский государственный педагогический университет им. М. Акмуллы"

Факультет психологии

Кафедра психологии развития




Курсовая работа

Эмоциональный интеллект и его формирование в процессе обучения в высшем учебном заведении

Направление: 030300 - Бакалавриат Психологии

профиль "Социальная психология"


Курс 3 группа 305

Гафурова Раушания Робертовна

Научный руководитель:

доцент кафедры

Моисеева Н.Н.



Уфа - 2014

Содержание

 

Введение

Глава 1. Теоретическое исследование феномена эмоционального интеллекта

1.1 Понятие эмоционального интеллекта и предпосылки развития эмоционального интеллекта

1.2 Развитие эмоционального интеллекта студентов-психологов

Выводы по главе 1

Глава II. Эмпирическое исследование эмоционального интеллекта студентов-психологов

2.1 Организация и методы эмпирического исследования

2.2 Интерпретация результатов эмпирического исследования

Выводы по II главе

Заключение

Список использованной литературы

Приложения

Введение

Актуальность.

Проблема становления личности всегда является ключевой в гуманистической психологии. Социализация понимается как процесс, посредством которого индивид приобретает знания, ценности, социальные навыки и социальную чувствительность, которые позволяют ему интегрироваться в общество и вести себя в нем адаптивно. Однако для того, чтобы интегрироваться в такое сложное общество, как нынешнее, каждому индивиду нужен именно эмоциональный интеллект - особый комплект социальных навыков.

До сих пор в любой системе образования интеллект больше связан с понятием IQ. Однако высокий IQ определяет успех в жизни только на 20%. Не гарантирует успех IQ особенно в условиях социальных изменений. Зачастую уверенность в своих глубоких научных познаниях заводит людей в "интеллектуальную ловушку", когда акцент внимания смещается в сторону критики вместо конструктивного диалога и поиска нестандартных решений.

Профессия психолога относится к тем профессиям, где личностные качества и умение общаться и понимать людей являются инструментами для профессиональной деятельности, где личность психолога обуславливает результат его взаимодействия с другими людьми. Поэтому формирование у студентов-психологов не только знаний, умений и навыков, необходимых для работы, но также и определенных личностных качеств, будет способствовать достижению наибольшего результата в обучении, а это в свою очередь будет способствовать достижению высоких результатов в будущей профессиональной деятельности.

Анализ работ, связанных с профессиональной подготовкой психологов, показывает, что до настоящего времени не преодолен разрыв между профессиональным и личностным развитием будущих психологов в условиях обучения в вузе. Содержание, формы и методы организации обучения в высшем учебном заведении больше ориентированы на наполнение теоретическими дисциплинами, что не является гарантией подготовки высококвалифицированного специалиста.

Но при этом предполагается, что студенты-психологи уже на первом курсе обучения должны отличаться от студентов других специальностей, а именно - обладают более высоким уровнем эмоционального интеллекта - выраженные уровни развития эмпатии, коммуникативной компетентности, контроля и управления эмоциями и общего уровня эмоционального интеллекта.

Важность изучения эмоционального интеллекта будущих психологов в ходе профессиональной подготовки определила проблему нашего исследования.

Под определением эмоционального интеллекта мы понимаем группу ментальных способностей, которые способствуют осознанию и пониманию собственных эмоций и эмоций окружающих.

Методологической базой нашего исследования стали работы Дж. Мейера, П. Сэловея, Д. Карузо, которые являлись авторами оригинальной концепции эмоционального интеллекта.

Цель исследования: изучение эмоционального интеллекта студентов-психологов.

Объект исследования: эмоциональный интеллект

Предмет исследования: эмоциональный интеллект студентов-психологов

Гипотеза исследования: мы предполагаем, что уровень эмоционального интеллекта студентов-психологов, обучающихся на первом курсе, выше уровня эмоционального интеллекта студентов-непсихологов, также недавно поступивших в ВУЗ.

Задачи исследования:

. Определить сущность понятия "эмоциональный интеллект".

. Рассмотреть структуру эмоционального интеллекта.

. Изучить условия формирования эмоционального интеллекта.

. Подобрать методики для эмпирического эмоционального интеллекта первокурсников в процессе обучения;

. Проанализировать и обобщить результаты теоретического исследования.

В нашем исследовании мы предполагаем использовать следующие методы:

Теоретические: сравнительный анализ научной литературы, методы классификации и систематизации, метод обобщения.

Эмпирические: психодиагностический методы:

. Авторская методика диагностики эмоционального интеллекта - МЭИ Манойлова М.А.

.        Тест "Эмоциональный Интеллект" Д. Люсина

3.      Методика М. Холла

Методы математической обработки данных: критерий U - критерий Манна-Уитни.

Эмпирической базой исследования выбран ВУЗ БГПУ им. Акмуллы.

В исследовании примут участие студенты-психологи 1 курса (25 человек) и студенты физико-математического факультета 1 курса (25 человек).

Практическая значимость исследования определяется тем, что результаты исследования можно использовать при составлении методики на профессиональную пригодность при поступлении в ВУЗ на специальность психология.

Структура работы: работа состоит из введения, двух глав, выводов, заключения, списка литературы из 19 источников. Объем работы - _____ страницы.

эмоциональный интеллект студент психолог

Глава 1. Теоретическое исследование феномена эмоционального интеллекта


1.1 Понятие эмоционального интеллекта и предпосылки развития эмоционального интеллекта


В ходе развития науки проблемой эмоционального интеллекта занималось немалое количество ученых. Согласно представлениям авторов оригинальной концепции эмоционального интеллекта Дж. Мейера, П. Сэловея, Д. Карузо, эмоциональный интеллект - это группа ментальных способностей, которые способствуют осознанию и пониманию собственных эмоций и эмоций окружающих [1].

Сама идея эмоционального интеллекта в том виде, в котором этот термин существует сейчас, выросла из понятия социального интеллекта, которое разрабатывалась такими авторами, как Эдуард Торндайк, Джой Гилфорд, Ганс Айзенк.

Другой предпосылкой повышенного внимания к эмоциональному интеллекту стала гуманистическая психология. После того, как Абрахам Маслоу в 50-х годах ввел понятие самоактуализации, в западной психологии случился "гуманистический бум", который породил серьезные интегральные исследования личности, объединяющие когнитивные и аффективные стороны человеческой природы [11].

Особенно близко к понятию эмоционального интеллекта подошёл Гарднер Х. Согласно представлениям Х. Гарднера о множественном интеллекте, данное психическое явление включает широкий круг способностей. Модель Х. Гарднера включает семь основных подвидов (форм) интеллекта, среди которых, наряду с традиционными вербальным и логико-математическим, присутствуют пространственный, музыкальный, телесно-кинестетический, межличностный (interpersonal) и внутриличностный (intrapersonal) интеллект. Внутриличностный интеллект трактуется им как "доступ к собственной эмоциональной жизни, к своим аффектам и эмоциям: способность мгновенно различать чувства, называть их, переводить в символические коды и использовать в качестве средств для понимания и управления собственным поведением". Межличностный интеллект, в свою очередь, включает способность наблюдать чувства других и использовать эти знания для прогнозирования их поведения. В сумме эти две последние формы интеллекта и дают эмоциональный интеллект.

В 1988 г. Рувен Бар-Он (Reuven Bar-On) ввел понятие эмоционально-социальный интеллект и предположил, что он состоит из многих, как глубоко личных, так и межличностных способностей, навыков и умений, которые, объединяясь, определяют поведение человека. Бар-Он впервые ввел обозначение EQ - emotional quotinent, коэффициент эмоциональности, по аналогии с IQ - коэффициентом интеллекта. В свою очередь, Кэролин Саарни в 1990 г. рассмотрел понятие эмоциональная компетентность и включил в него восемь взаимосвязанных эмоциональных и социальных навыков [14].

Один из исследователей гуманистической волны Питер Салоуэй в 1990 году выпустил статью под названием "Эмоциональный интеллект", которая, по признанию большинства в профессиональном сообществе, стала первой публикацией на эту тему. Он писал, что последние несколько десятков лет представления и об интеллекте, и об эмоциях коренным образом изменились. Разум перестал восприниматься как некая идеальная субстанция, эмоции как главный враг интеллекта, и оба явления приобрели реальное значение в повседневной человеческой жизни.

Салоуэй и его соавтор Джон Майер определяют эмоциональный интеллект как "способность воспринимать и понимать проявления личности, выражаемые в эмоциях, управлять эмоциями на основе интеллектуальных процессов". Другими словами, эмоциональный интеллект, по их мнению, включает в себя 4 части:

) способность воспринимать или чувствовать эмоции (как свои собственные, так и другого человека);

) способность направлять свои эмоции в помощь разуму;

) способность понимать, что выражает та или иная эмоция;

) способность управлять эмоциями.

Как позже написал коллега Салоуэя Дэвид Карузо, "очень важно понимать, что эмоциональный интеллект это не противоположность интеллекту, не триумф разума над чувствами, это уникальное пересечение обоих процессов" [11, с.56].

Итак, эмоциональный интеллект не содержит в себе общие представления о себе и оценку других. Он фокусирует внимание на познании и использовании собственных эмоциональных состояний и эмоций окружающих для решения проблем и регуляции поведения.

В соответствии с описанными выше подходами к пониманию эмоций (особый тип знания) и интеллекта (совокупность взаимосвязанных друг с другом умственных способностей) понятие "эмоциональный интеллект" определяется как:

способность действовать с внутренней средой своих чувств и желаний;

способность понимать отношения личности, репрезентируемые в эмоциях, и управлять эмоциональной сферой на основе интеллектуального анализа и синтеза;

способность эффективно контролировать эмоции и использовать их для улучшения мышления;

совокупность эмоциональных, личных и социальных способностей, которые оказывают влияние на общую способность эффективно справляться с требованиями и давлением окружающей среды;

эмоционально-интеллектуальная деятельность.

Обобщая вышесказанное, можно отметить, что индивиды с высоким уровнем развития эмоционального интеллекта обладают выраженными способностями к пониманию собственных эмоций и эмоций других людей, к управлению эмоциональной сферой, что обусловливает более высокую адаптивность и эффективность в общении. В отличие от абстрактного и конкретного интеллекта, которые отражают закономерности внешнего мира, эмоциональный интеллект отражает внутренний мир и его связи с поведением личности и взаимодействием с реальностью [1].

Американские психологи Сэловей П. и Мейер Дж. разработали первую и наиболее известную в научной психологии модель эмоционального интеллекта. Это сложный конструкт, состоящий из способностей трёх типов:

) идентификация и выражение эмоций,

) регуляция эмоций,

) использование эмоциональной информации в мышлении и деятельности.

Рис. 1. Структура эмоционального интеллекта по Сэловею П. и Мейеру Дж.

После нескольких лет более детального изучения данной проблемы Сэловей П. и Мейер Дж. доработали и уточнили предложенную модель. Второй вариант модели основывается на представлениях, что эмоции содержат информацию о связях человека с другими людьми или предметами, при этом эмоции информируют человека о характере этих связей. Связи могут быть как актуальными, так и вспоминаемыми или воображаемыми. Изменение связей с другими людьми и предметами приводит к изменению переживаемых эмоций.

В контексте такого обоснования эмоциональный интеллект трактуется как способность перерабатывать информацию, содержащуюся в эмоциях: определять значение эмоций, их связи друг с другом, использовать эмоциональную информацию в качестве основы для мышления и принятия решений. Дж. Мейер и П. Сэловей выделили четыре компонента - "четыре ветви модели эмоционального интеллекта", каждая из которых, в свою очередь, описывает "четыре области способностей или навыков", а все вместе - "многие области эмоционального интеллекта" (рис. 2).

Эти компоненты выстраиваются в иерархию (на диаграмме - снизу вверх и слева направо), уровни которой, по предположению авторов, осваиваются в онтогенезе последовательно. Каждый компонент касается как собственных эмоций человека, так и эмоций других людей.  Согласно усовершенствованной модели 1997г., эмоциональный интеллект включает следующие ментальные способности:

) способность безошибочно воспринимать, оценивать и выражать эмоции;

) способность иметь доступ и вызывать чувства, чтобы повысить эффективность мышления;

) способность к пониманию эмоций, эмоциональному познанию;

) способность к осознанной регуляции эмоций, управлению эмоциями, повышению уровня эмоционального и интеллектуального развития.

Рис. 2. Структура эмоционального интеллекта по Мейеру Дж. и Сэловею П.

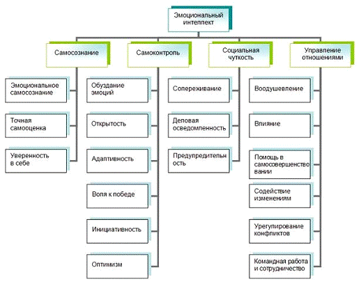
В 1995 г. Дэниелем Гоулманом (Daniel Goleman) была изменена и популяризирована первая модель эмоционального интеллекта Мейера Дж. и Сэловея П. К выделенным ими компонентам (идентификация и выражение эмоций, регуляция эмоций, использование эмоциональной информации в мышлении и деятельности) Гоулман добавил ещё несколько - энтузиазм, настойчивость и социальные навыки. Тем самым он соединил когнитивные способности, входившие в модель Сэловея и Мэйера, с личностными характеристиками. В дальнейшем Гоулман Д. доработал структуру эмоционального интеллекта. В настоящее время она включает четыре, представленные на рис. 3, составляющих эмоционального интеллекта - самосознание; самоконтроль; социальная чуткость; управление взаимоотношениями - и 18 связанных с ними навыков.

Рис. 3. Структура эмоционального интеллекта по Гоулману Д.

Модель Ревена Бар-Она даёт очень широкую трактовку понятия эмоциональный интеллект. Он определяет его как все некогнитивные способности, знания и компетентность, дающие человеку возможность успешно справляться с различными жизненными ситуациями. Бар-Он выделил пять сфер компетентности, которые можно отождествить с пятью компонентами эмоционального интеллекта: познание себя, навыки межличностного общения, способность к адаптации, управление стрессовыми ситуациями, преобладающее настроение.

Каждый из этих компонентов состоит из нескольких субкомпонентов (табл.3, левый столбец). На их основе Бар-Он разработал опросник для измерения эмоционального интеллекта, называющийся EQ-i (Emotional Quotient Inventory). Показатели EQ-i и их интерпретация представлены в табл.1.