Материал: Электроснабжение завода ЖБИ

Внимание! Если размещение файла нарушает Ваши авторские права, то обязательно сообщите нам

Электроснабжение завода ЖБИ

Содержание

Введение

1. Краткая характеристика завода ЖБИ

2. Краткая характеристика деревообрабатывающего цеха

3. Расчет электрических нагрузок

3.1 Определение расчетных электрических нагрузок деревообрабатывающего цеха

3.2 Определение расчетных электрических нагрузок по цехам производства

3.3 Определение расчетных нагрузок электроосвещения

3.4 Построение картограммы. Определение ЦЭН и местоположения ГПП

4. Выбор числа и местоположения цеховых КТП

4.1 Выбор мощности КТП

3.5 Компенсация реактивной мощности в сети 0,38 кВ

3.6 Компенсация реактивной мощности и выбор средств компенсации на ГПП

3.7 Определение расчетной электрической нагрузки завода в целом

5. Проектирование сети снабжения электроэнергией завода

5.1 Обоснование схемы внешнего снабжения электроэнергией

5.2 Обоснование схемы внутреннего снабжения электроэнергией

5.3 Расчёт сверхтоков в сетях выше 1 кВ

ЭДС системы: Ес=10 кВ.

5.4 Выбор и проверка коммутационно-защитной аппаратуры

6. Проектирование сети снабжения электроэнергией деревообрабатывающего цеха

6.1 Выбор кабелей и проводов в цехе

6.2 Расчёт сверхтоков в сетях до 1 кВ

6.3 Выбор распределительных щитков и автоматических выключателей

7. Проектирование системы РЗА

8. Проектирование электроосвещения завода и деревообрабатывающего цеха

8.1 Электроосвещение территории завода

8.2 Электроосвещение деревообрабатывающего цеха

9. Безопасность и экологичность проекта

9.1 Вступление. Электрическая безопасность

9.2 Выбор сетей по условиям безопасности до 1 кВ в городских сетях. Зануление в сетях до 1 кВ. Применение УЗО

9.3 Выбор и расчет заземляющего устройства

9.4 Проектирование мероприятий противопожарной безопасности в деревообрабатывающем цехе

9.5 Утилизация ртутьсодержащих отходов

Заключение

Список использованных источников

Введение


Одной из главных задач современной электроэнергетики считается рациональное построение сети снабжения электроэнергией. Для обеспечения непрерывности производственного процесса и своевременного обновления оборудования современные сети снабжения электроэнергией должны обладать повышенной надежностью и гибкостью, быть высокоэкономичными и соответствовать требованиям электробезопасности.

Системы снабжения электроэнергией промпредприятий создаются для обеспечения питания электрической энергией промышленных электроприемников, к которым относятся электродвигатели разных машин и механизмов, электропечи, аппараты и трансформаторы для электрической сварки, осветительные установки и другое электрооборудование.

Завод ЖБИ расположен в границах умеренного климата.

1. Краткая характеристика завода ЖБИ


1. Генеральный план завода ЖБИ.

. Сведения об электронагрузках по цехам производства.

. Электроснабжение завода осуществляется от подстанции энергетической системы, на которой установлены два силовых трансформатора напряжением 110/35/10 кВ. Трансформаторы работают раздельно. Индуктивность энергосистемы на стороне 110 кВ, отнесенное к мощности энергосистемы, равно 0,5.

. Дистанция от подстанции до объекта 8,0 км.

. Цена 1 кВт∙ч электрической энергии 1,81 руб. /кВт∙ч.

. Объект работает посменно. Две смены в сутки.

Таблица 1.1 - Электрические нагрузки ЖБИ

№ по ГП

Наименование цеха

Кол-во ЭП, шт.

Условная мощность потребителя, кВт




Одного Рном

Суммарная РΣном

Категория надежности

1

Администрация

21

0,8…30

140

3

2

Главный корпус

224

0,8…55

1640

3

3

Арматурный цех

180

1,0…100

3600

2

4

Бетоносмесительный цех

45

0,1…55

400

2

5

Склад заполнителей

46

0,8…45

210

3

6

Деревообрабатывающий цех

определяются проектом

3

7

Компрессорная 0,38 кВ

12

0,6…160

860

1

8

Отделение приготовления жидких добавок

3

4,0…8

20

2

9

Склад эмульсора

2

3,0

6

3

10

Склад перлита

40

0,6…40

220

3

11

Склад цемента

51

0,6…100

415

3

12

Склад готовой продукции

10

10,0…40

200

3

13

Устройство для разгрузки Авто

4

0,6…7.5

16

3

14

Устройство для разгрузки полувагонов

17

0,6…150

275

3

15

Галерея подачи керамзита

10

1,0…11

70

2

16

Галерея

3

4,0…37

71

2


Таблица 1.2 - Краткая характеристика заводских потребителей

№ по ГП

Наименование цеха

Климат в цехе

1

Администрация

Нормальный

2

Главный корпус

Нормальный

3

Арматурный цех

Нормальный

4

Бетоносмесительный цех

Пыльный

5

Склад заполнителей

Пыльный

6

Деревообрабатывающий цех

Нормальный

7

Компрессорная 0.38 кВ

Нормальный

8

Отделение приготовления жидких добавок

Пыльный

9

Склад эмульсора

Пыльный

10

Склад перлита

Пыльный

11

Склад цемента

Пыльный

12

Склад готовой продукции

Пыльный

13

Устройство для разгрузки автомобилей

Пыльный

14

Устройство для разгрузки полувагонов

Пыльный

15

Галерея подачи керамзита

Пыльный

16

Галерея

Пыльный


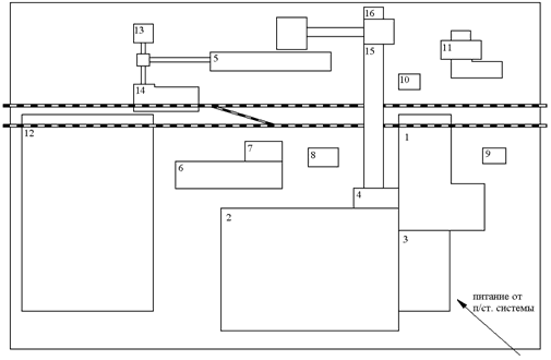
Завод представлен на рисунке 1.

Рисунок 1.1 - Генеральный план завода ЖБИ

2. Краткая характеристика деревообрабатывающего цеха


Таблица 2.1 - Электрические приёмники деревообрабатывающего цеха

№ по плану цеха

Наименование электроприемника

Паспортная мощность кВт

1

Кругло шлифовальный станок (двигатель)

14,2

2,8,9

Плоскошлифовальный станок (двигатель)

6,8

3,4,5

Токарный станок (двигатель)

5

6,7

Универсальный фрезерный станок (двигатель)

3,6

10, 19, 20,26

Точильный станок (двигатель)

1,8

11,12,13,24,25

Сверлильный станок (двигатель)

3,6

14…16,36…38

Токарно-винторезный станок (двигатель)

15

17

Пресс гидравлический

10

18,21

Кран мостовой, ПВ=25%

18,8

22,23

Пресс холодного выдавливания

40

27,31

Вентилятор калорифера

7,5

28,34

Пресс кривошипный

40

29,30,32,33

Долбежный станок (двигатель)

4

35

Резьбонарезной станок (двигатель)

35

39

Ножницы дисковые

5,5

40,43

Сварочный преобразователь

28

41,42

Вентилятор вытяжной

10

44,45

Гильотинные ножницы

17


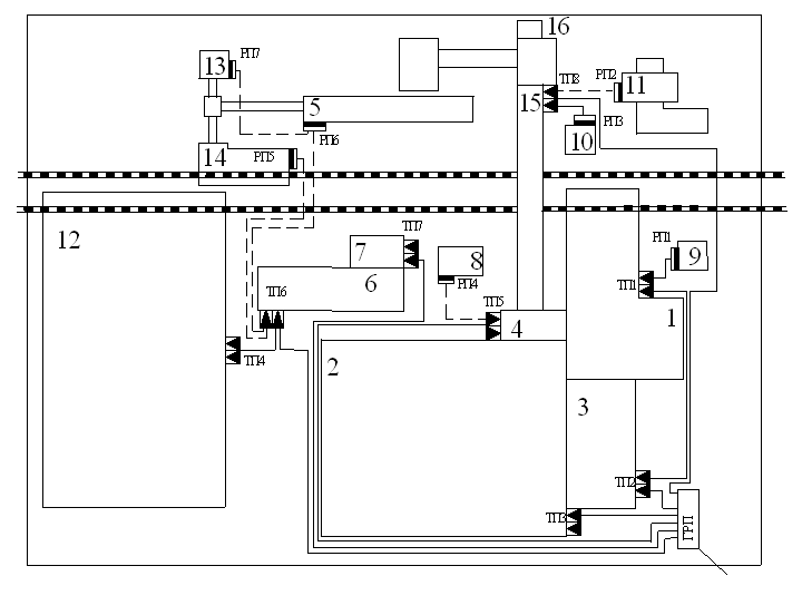
Цех представлен на рисунке 2.1.

Рисунок 2.1 - План деревообрабатывающего цеха

3. Расчет электрических нагрузок


От точного определения электрических нагрузок на всех уровнях и участках сети снабжения электроэнергией нашего объекта зависят размеры капзатрат на объект, потери электроэнергии, надежность работы всей сети снабжения электроэнергией, долговечности электрооборудования и др.

В соответствии с "Руководящие указания по определению электрической нагрузки промпредприятий", расчетные электрические нагрузки следует вычислять методом коэффициента использования, т.е. с помощью коэффициента максимума Км и коэффициента использования Ки и [3].

Входными данными для расчетных электрических нагрузок считается перечень рабочих машин по цехам с указанием паспортных параметров. При расчете нагрузки выделяются электроприемники группы А (Ки<0,6) с переменным графиком нагрузки и группу В с неизменным и малоизменяющимися графиками нагрузки (Ки≥0,6). Соотношения среди номинальных, расчетных и средних нагрузками таковы:

Рcp=Ки. aРн, кВт; (3.1)=Рcp·tgφ, квар; (3.2)

, кВ∙А, (3.3)

где

Ки. a - коэффициент использования мощности, находим из справочника [5];

tgφ - тангенс угла φ соответствующий cosφ определяется по справочным данным [5].

Рр= Рср·Км. а=Рн·Ки·Км, кВт. (3.4)

Точное определение значения nЭФ производится по выражению:

ЭФ= (∑Рнi) 2/ (∑Рн2i), шт., (3.5)

где n - действительное количество электроприемников в группе. В практических выколичествениях при большом количестве электроэлектроприемников предлагается ряд допущений:

) при nЭ≥200 то Км=1;

) при Ки≥0,9 то Км=1;

) при , то nЭ=n,

где Рнмак - паспортная мощность наибольшего электроприемника, кВт;

Рнмин - паспортная мощность наименьшего приемника в группе, кВт;

) при m>3 и Ки≥0,2 то nЭФ= (2·∑Рнi) /Рнмак,

) при m>3 и Ки≤0.2, то эффективное количество электроэлектроприемников определяется по графику, где nЭФ=nЭФ·n, nЭФ*=f (n*; Р*); n*=n1/n; Р*1/Р;- количество электроприемников в группе, мощность каждого из которых не менее половины самого крупного приемника.;

Р - номинальная мощность;

Р1 - суммарная электрическая мощность n1 электроприемников. Всегда, если получится, что nЭФ>n, то берем nЭФ=n.

Следовательно, расчетная активная и реактивная нагрузка электроприемников групп:

Рр=Рс·Км, кВт; (3.6)р=1,1 ·Qс, квар; (3.7)

При Ки<0,2 и nЭ≤10 или Ки≥0,2 и nЭ>10. В других случаях

р=Qс, квар. (3.8)

3.1 Определение расчетных электрических нагрузок деревообрабатывающего цеха


Соберем все электроприемники в группы. Найдем для каждой группы приемников и для цеха в целом расчетные электрические нагрузки. Средневзвешенные значения tg и Ки определяются из выражений:

Ки= (∑Киi·Рномi) / (∑Рномi), (3.9)

cosφ= (∑cosφ·Рномi) / (∑Рномi). (3.10)

В расчете деревообрабатывающего цеха принято 4 распределительных пункта, которые представляют две магистральные линии присоединенные к ВРП. Разность суммы мощностей между этими двумя магистралями не должна превышать 3 0 %, иначе следует переносить электроэлектроприемники из одной группы в другую. Достигать минимальных процентов тоже не надо из-за увеличения длины кабелей увеличиваются потери энергии и затраты. Также следует привести все электроприемники к паспортной мощности. В техническом задании - это мостовой кран с ПВ=25%. Расчет производится по выражению:

Рн=Рпас· (ПВ) 1/2, кВт. (3.11)

После расчета цеха следует суммировать все его активные, реактивные и полные нагрузки и занести их в таблицу завода, для последующего расчета завода.

Результаты расчета сведены в таблицу 3.1.

Пример для РШ-1:

электроснабжение сеть электроэнергия завод

Круглошлифовальный станок (двигатель): Ки=0.14, соsφ=0.5, Рном=14.2 кВт.

Рс=0.1414.2=1.988 кВт,с=1.732∙14.2=3.443 квар,

где φ=arcos 0,5=60o.

 кВ∙А.

Таблица 3.1 - Определение расчетных электрических нагрузок деревообрабатывающего цеха

Наименование электро- электроприемников

N, шт.

Рном, кВт

m

Ки

Cosφ tgφ

Среднесменная нагрузка

nэ, шт.

Км

Расчетная нагрузка




Одного

Σ




Рс, кВт

Qс, квар

Sс, кВ∙А



Рр, кВт

Qр, квар

Sр, кВ∙А

РШ-1

1

Круглошлифовальный ст.

1

14,2

14,2


0,14

0,5/1,73

1,988

3,443

3,976






2,8,9

Плоскошлифовальный ст.

3

6,8

20,4


0,14

0,5/1,73

2,856

4,947

5,712






17

Пресс гидровлический

1

10

10


0,17

0,65/1,17

1,7

2,62






19, 20,10

Точильный ст.

3

1,8

5,4


0,14

0,65/1,17

0,756

0,884

1,16






3

Токарный ст.

1

5

5


0,14

0,5/1,73

0,7

1,212

1,4






11

Сверлильный ст.

1

3,6

3,6


0,14

0,5/1,73

0,504

0,873

1,01






22

Пресс холодного выдавливания

1

40

40


0,17

0,65/1,17

6,8

7,95

10,46






18

Кран мостовой ПВ=25%

1

9,4

9,4


0,25

0,65/1,17

2,35

2,747

3,62







Итого по РШ-1

12

1,8-40

108

22

0,16

---/1,362

17,654

24,04

29,83

6

2,6

45,9

26,45

53

РШ-2

4,5

Токарный ст.

2

5

10


0,14

0,5/1,73

1,4

2,43

2,8






6,7

Универ. фрезерный ст.

2

3,6

7,2


0,14

0,5/1,73

1,01

1,75

2,02






12,13,25,24

Сверлильный ст.

4

3,6

14,4


0,14

0,5/1,73

2,02

3,5

403






14,15,16

Ток-винторезный ст.

3

15

45


0,14

0,5/1,73

6,3

10,91

12,6






23

Пресс холодного выдавливания

1

40

40


0,17

0,65/1,17

6,8

7,95

10,5







Итого по РШ-2

12

3,6-40

116,6

11

0,14

----/1,51

17,52

26,525

31,8

6

2,7

47,31

29,2

55,6

РШ-3

28,34

Пресс кривошипный

2

40

80


0,17

0,65/1,17

13,6

15,9

21






РШ-1
















1

Круглошлифовальный ст.

1

14,2

14,2


0,14

0,5/1,73

1,988

3,443

3,976






32,29,30

Долбежный ст.

3

4

12


0,14

0,5/1,73

1,68

2,91

3,36






37,35,36

Резьбонарезной ст.

3

35

105


0,14

0,5/1,73

14,7

25,5

29,4






21

Кран мостовой ПВ=25%

1

9,4

9,4


0,25

0,5/1,73

2,35

4,07

4,7






27

Вентилятор калорифера

1

7,5

7,5


0,72

0,8/0,75

5,4

4,05

6,75







Итого по РШ-3

10

4-40

213,9

10

0,22

1,4

37,73

52,4

64,56

6

2,06

77,7

57,6

96,7

РШ-4

33

Долбежный ст.

1

4

4


0,14

0,5/1,73

0,56

0,97

1,12






44,45

Гильотинные ножницы

2

17

34


0,1

0,7/1,02

3,4

3,5

4,86






40,43

Сварочный преобразователь

2

28

56


0,4

0,5/1,73

22,4

38,8

44,8






39

Ножницы дисковые

1

5,5

5,5


0,1

0,7/1,02

0,55

0,56

0,786






38

Резьбонарезной ст.

1

35

35


0,14

0,5/1,73

4,9

8,5

9,8






26

Точильный ст.

1

1,8

1,8


0,1

0,65/1,17

0,18

0,21

0,277






41,42

Вентилятор вытяжки

2

10

20


0,72

0,8/0,75

14,4

10,8

18






31

Вентилятор калорифера

1

7,5

7,5


0,72

0,8/0,75

5,4

4,05

6,75







Итого по РШ-4

11

1,8-35

163,8

19

0,33

----/1,3

51,79

67,35

84,96

9

1,65

85,4

74,1

113


Итого по цеху

45






124,7

170,306




256

187,3

318


3.2     3.2 Определение расчетных электрических нагрузок по цехам производства


Расчет осуществляем соответственно расчету расчетных электрических нагрузок деревообрабатывающего цеха.

Результаты расчета сведены в таблицу 3.2 Там же приводим категорию надежности цехов завода ЖБИ.

Пример для корпуса администрации: n=21, РΣ=140, cosφ=0,7, tgφ=1,02. Ки=0,4-0,6; Ки - коэффициент использования из справочных данных [5].

.

Находим среднесменную нагрузку:

Рс=140∙0,4=56 кВт;=56∙1,02=57,13 квар;= кВ∙А;Э=2∙140/30=9 шт;

Км=1,47 из справочной литературы [5].

Расчётная нагрузка:

Рр=56∙1,47=82,32 кВт;р=1,1∙Qс=62,84 квар;р= кВ∙А.

3.3 Определение расчетных нагрузок электроосвещения


Осветительная нагрузка по цеху определяется по удельной мощности Ро на единицу площади цеха F м2 и коэффициента спроса электроосвещения Ксо:

Росв=Ро·Ксо·F. (3.12)

Для электроосвещения завода и территории принимаем лампы накаливания, т.е. Qосв=0. Ро будет варьироваться в зависимости от зрительного напряжения в каком либо цехе, и будет составлять от 10 до 20 Вт/м2. Для электроосвещения территории принимаем Ро=0,2-0,4 Вт/м2. Коэффициент спроса Ксо принимаем равным 1.

Результаты расчета сведены в таблицу 3.3.

Пример для корпуса администрации:

Здание состоит из двух прямоугольников А=160 м, В=75 м и А=65 м, В=45 м.

Общая площадь F=160∙75+65∙45=14925 м2.

Из справочных данных [5] выбираем удельную мощность Ро=20 Вт/м2.

Тогда

Росв=14925∙20=298,5 кВт.

Определяем суммарную нагрузку

Полная активная мощность цеха:

, кВт. (3.13)

Для электроосвещения цехов и территории завода принимаем светодиодные светильники, поэтому Qосв = 0 квар.

Тогда

, кВ∙А. (3.14)

Расчет приведен в таблице 3.4.

 

Таблица 3.2 - Расчет нагрузок завода

№ по ГП

Наименование цехов

Кате- гория

n, шт

Установленная мощность, кВт

cоsφ tgφ

Ки

m

Среднесменная нагрузка

nэ? шт

Кm

Расчетная нагрузка

ΣРном




Рс

Qc

Sc



Рр, кВт

Qр, квар

Sр, кВ∙А

1

Администрация

3

21

0,8…30

140

0,7

0,4

37,5

56

57,13

80

9

1,47

82,32

62,84

103,57

2

Главный корпус

3

224

0,8…55

1640

0,7

0,4

68,8

656

669,3

937,1

60

1,12

734,72

669,3

993,84

3

Арматурный цех

2

180

1…100

3600

0,8

0,4

100

1440

1080

1800

72

1,1

1584

1080

1917,15

4

Бетоносмесительный цех

2

45

0,1…55

400

0,7

0,7

500

280

285,7

400

16

1,12

313,6

285,66

424,2

5

Склад заполнителей

3

46

0,8…45

210

0,6

0,2

56,3

42

56

70

9,3

1,9

79,8

61,6

100,81

6

Деревообрабатывающий цех

3

45

-

-

-

-

-

-

-

-

-

-

249,04

182,28

308,62

7

Компрессорная 0,38 кВ

1

12

0,6…160

860

0,8

0,7

267

602

451,5

752,5

11

1,16

698,32

451,5

831,57

8

Отделение приготовления жидких добавок

2

3

4…8

20

0,7

0,7

2

14

14,28

20

3

-

14

15,71

21,04

9

Склад эмульсора

3

2

3

6

0,6

0,2

1

1,2

1,6

2

2

-

1,2

1,76

2,13

10

Склад перлита

3

40

0,6…40

220

0,6

0,2

66,7

44

58,67

73,33

11

1,84

80,96

58,67

99,98

11

Склад цемента

3

51

0,6…100

415

0,6

0,2

167

83

110,7

138,3

8

1,99

165,17

121,73

205,18

12

Склад готовой продукции

3

10

10…40

200

0,6

0,2

4

40

53,33

66,67

10

1,84

73,6

58,67

94,12

13

Устройство для разгрузки атомобилей

3

4

0,6…7,5

16

0,8

0,2

12,5

3,2

2,822

4,267

4

2,64

8,45

3,1

9

14

Устройство для разгрузки полувагонов

3

17

0,6…150

275

0,8

0,2

250

55

48,51

73,33

4

2,64

145,2

53,36

154,69

15

Галерея подачи керамзита

2

10

1…11

70

0,8

0,7

11

49

43,21

65,33

10

1,16

56,84

47,54

74,1

16

Галерея

2

3

4…37

71

0,8

0,7

9,25

49,7

43,83

66,27

3

-

49,7

48,21

69,24


Итого по заводу

-

-

-

-

-

-

-

-

-

-

-

-

4336,9

3201,8

5409,24


Таблица 3.3 - Расчёт осветительной нагрузки

№ по ГП

Наименование цехов

А, м

B, м

F, м2

Ро, Вт/м2

Ксо

Рос, кВт

1

Администрация

160 (65)

75 (45)

14925

20

1

298,5

2

Главный корпус

250

170

42500

20

1

850

3

Арматурный цех

110

70

7700

14,5

1

111,65

4

Бетоносмесительный цех

60

25

1500

16

1

24

5

Склад заполнителей

170

25

4250

10

1

42,5

6

Деревообрабатывающий цех

150

35

5250

14,5

76,13

7

Компрессорная 0,38 кВ

50

25

1250

12,5

1

15,63

8

Отделение приготовления жидких добавок

40

25

1000

16

1

16

9

Склад эмульсора

30

25

750

10

1

7,5

10

Склад перлита

30

25

750

10

1

7,5

11

Склад цемента

57,5

70

4025

10

1

40,25

12

Склад готовой продукции

270

185

49950

10

1

499,5

13

Устройство для разгрузки атомобилей

25

25

625

12,5

1

7,813

14

Устройство для разгрузки полувагонов

40

90

3600

12,5

1

45

15

Галерея подачи керамзита

200

25

5000

12,5

1

62,5

16

Галерея

90

45

4050

12,5

1

50,625


Территория

745

475

206750

0,3

1

62,03


Таблица 3.4 - Суммарная нагрузка завода

Наименование цехов

Росв, кВт

Рм, кВт

Qм, квар

Sм, кВ∙А

1

Администрация

298,5

380,8

62,8

385,9

2

Главный корпус

850

1584,7

669,2

1720,2

3

Арматурный цех

111,65

1695,6

1080

2010,4

4

Бетоносмесительный цех

24

337,6

285,7

442,2

5

Склад заполнителей

42,5

122,3

61,6

136,9

6

Деревообрабатывающий цех

76,13

325,2

182,3

372,8

7

Компрессорная 0,38 кВ

15,63

713,9

451,5

844,7

8

Отделение приготовления жидких добавок

16

30

15,7

33,9

9

Склад эмульсора

7,5

8,7

1,8

8,9

10

Склад перлита

7,5

88,5

58,7

106,2

11

Склад цемента

40,25

205,4

121,7

238,8

12

Склад готовой продукции

499,5

573,1

58,7

576,1

13

Устройство для разгрузки атомобилей

7,813

16,3

3,1

16,5

14

Устройство для разгрузки полувагонов

45

190,2

53,4

197,5

15

Галерея подачи керамзита

62,5

119,3

47,5

128,5

16

Галерея

50,625

100,3

48,2

111,3


Территория

62,1



62,1


Итого по заводу

-

6492

3201,9

7392,9


3.2     3.4 Построение картограммы. Определение ЦЭН и местоположения ГПП


Для определения местонахождения ГПП на генеральном плане нашего объекта наносится картограммы нагрузок, которая представляет собой расположение окружностей, центр которых совпадают с центром нагрузок цеха.

Радиус окружностей определяется по выражению:

i= (Si/m·π) 0,5, мм, (3.15)

где Si - мощность i-го цеха, кВ∙А;- масштаб, кВ∙А/мм2.

На картограмме электронагрузок определенный сектор представляет нагрузку электроосвещения с учетом угла:

α = Ро/Sр ·360º. (3.16)

Выбор местонахождения ГПП производится на основе определения центра электрических нагрузок нашего объекта в целом по координатам Х и У:

Хо= (∑Spi·Xi) / (∑Spi); (3.17)

Уо= (∑ Spi·Yi) / (∑Spi), (3.18)

где Хi; Уi - центры электрических нагрузок i-го цеха.

В нашем случае ЦЭН попадает на цех№2, в этом случае, я смещаю его ближе к источнику питания. Расчеты сведены в таблицу 3.5 и таблицу 3.6 Картограмма представлена на листе 1 - графической части.

Таблица 3.5 - Построение картограммы

Наименование цехов

Sм, кВ∙А

m, кВ∙А/мм2

r, мм

Росв, кВт

α, град.

1

Администрация

385,97

500

0,496

298,5

278,4

2

Главный корпус

1720,24

500

1,047

850,0

177,9

3

Арматурный цех

2010,38

500

1,132

111,7

20,0

4

Бетоносмесительный цех

442,24

500

0,531

24,0

19,5

5

Склад заполнителей

136,94

500

0,295

42,5

111,7

6

Деревообрабатывающий цех

372,77

500

0,487

76,1

73,5

7

Компрессорная 0,38 кВ

844,73

500

0,734

15,6

6,7

8

Отделение приготовления жидких добавок

33,87

500

0,147

16,0

170,1

9

Склад эмульсора

8,88

500

0,075

7,5

304,2

10

Склад перлита

106,15

500

0,260

7,5

25,4

11

Склад цемента

238,78

500

0,390

40,3

60,7

12

Склад готовой продукции

576,09

500

0,606

499,5

312,1

13

Устройство для разгрузки атомобилей

16,55

500

0,103

7,8

169,9

14

Устройство для разгрузки полувагонов

197,54

500

0,355

45,0

82,0

15

Галерея подачи керамзита

128,46

500

0,286

62,5

175,2

16

Галерея

111,31

500

0,266

50,6

278,4


Таблица 3.6 - Определение центра электрических нагрузок

Наименование цехов

Sм, кВ∙А

Хо, мм

Yo, мм

1

Администрация

385,97

11,77

4,624

2

Главный корпус

1720,24

8,5

2,2

3

Арматурный цех

2010,38

11,7

4

Бетоносмесительный цех

442,24

10,3

4,15

5

Склад заполнителей

136,94

7,4

7,9

6

Деревообрабатывающий цех

372,77

6,2

4,8

7

Компрессорная 0,38 кВ

844,73

7,2

5,5

8

Отделение приготовления жидких добавок

33,87

8,9

5,3

9

Склад эмульсора

8,88

13,7

5,3

10

Склад перлита

106,15

11,3

7,4

11

Склад цемента

238,78

13,1

8

12

Склад готовой продукции

576,09

2,15

3,7

13

Устройство для разгрузки атомобилей

16,55

3,8

8,7

14

Устройство для разгрузки полувагонов

197,54

4,5

6,9

15

Галерея подачи керамзита

128,46

10,3

6,5

16

Галерея

111,31

9,1

4,624

-

Центр электрических нагрузок

-

8,993

3,766



4. Выбор числа и местоположения цеховых КТП


4.1 Выбор мощности КТП


Цеховые ТП, принимаем пристроенного типа из-за присутствующих условий в цехах. Первичный выбор числа и мощности силовых трансформаторов ТП производится на основании нужной надежности снабжения электроэнергией. На предприятии большинство потребителей 2 и 3 категории. КТП установленные на 2 категории снабжаются двумя силовыми трансформаторами, а 3 категории одним силовым трансформатором. Для уменьшения сверхтоков предусматривается в нормальном режиме раздельная работа силовых трансформаторов.

Номинальная мощность цеховых трансформаторов принимается по расчетной мощности и с учетом допустимой перегрузки 1,4 в послеаварийном режиме.

Основной критерий выбора - это максимальное приближение цеховых трансформаторный подстанций к питаемым электроприемникам, целесообразное дробление цеховых ТП, чтобы на них было не более 2-х трансформаторов. Питание маломощных электроприемников решается сопоставлением вариантов установки там КТП или РУ-0,4 кВ запитываемого от ближайшего КТП. Трансформаторы по возжелательности должны быть однотипными.

Для разных категорий потребителя предусмотрены различные коэффициенты загрузки "bт" [3]:

) Для 1 категории: 0,7; 2) Для 2 категории: 0,8 3) Для 3 категории 0,9-0,95

Мощность КТП принимается непосредственно из выражения:

о=Sсм/ (n·bт), кВ∙А, (4.1)

где Sсм - среднесменная нагрузка за наиболее загруженную смену цеха;- количество трансформаторов непосредственно из категории потребителя;

βт - коэффициент загрузки непосредственно из категорийности потребителя.

Трансформаторы также должны быть проверены на перегрузку, которая составляет 40 %:

р/Sном (т) ≤1,4, (4.2)

где Кп=1,4 - коэффициент перегрузки трансформатора.

Непосредственно из этих формул и принимается предварительно КТП.

Расчет представлен в таблице 4.1.

3.5 Компенсация реактивной мощности в сети 0,38 кВ


По выбранному числу и мощности силовых трансформаторов определяют наибольшую реактивную электрическую, которую целесообразно передать через силовой трансформатор в сеть напряжением до 1 кВ.

1= ( (n·Вт·Sном (т)) 2-Рм2) 0,5, квар, (4.3)

где n - количество трансформаторов;

Рм - расчетная активная мощность каждой КТП.

Суммарная электрическая мощность батарей конденсаторов для данной группы цеховых трансформаторов:

0,4=Qм-Q1, (4.4)

где Qм - расчетная реактивная мощность каждой КТП.

Если получится, что Q0,4<0 или иметь малые значения, то установки батарей конденсаторов не потребуется. В моем случает непосредственно из расчетов в таблице 4.1 получаю, что компенсацию мощности производить следует на ТП1 и ТП3 (были выбраны УКМ-58-0,38-25У3 и УКМ-58-0,38-150У3), а в других случаях ее производить нет следуетсти. На ТП3 перегрузка составила 19% (301кВ∙А) свыше нормальной нормы, желательно отключить потребителей 3-ей категории или отключить освещение (850кВт), а на ТП8 перегрузка составила 6% (30,8кВ∙А) свыше нормальной нормы, желательно отключить потребителей 3-ей категории.

3.6 Компенсация реактивной мощности и выбор средств компенсации на ГПП


Если промышленное предприятие снабжается электрической энергией от генераторов местной или собственной электрической станции, в подавляющем большинстве случаев экономически обоснована передача реактивной мощности от генераторов заводу, при условии, что это связано с увеличением числа цеховых трансформаторов нашего объекта, а также числа и сечений проводов линий электропередач. Однако, следует знать, что увеличение сверхноминальной реактивной мощности генераторов связано со снижением их активной мощности. КУ в сетях промпредприятий напряжением 6-10 кВ устанавливаются на ГПП, мощность их для одной секции шин определяется:

рВН =∑ (Qскопм) +ΔQ, квар, (4.5)

где ΔQ - потери в КТП, квар;

∑ (Qскопм) - реактивная мощность после компенсирования, квар;

Таблица 4.1 - Выбор числа и мощности силовых трансформаторов

№ цеховой ТП

Среднесменная нагрузка

N, шт

βТ

So, кВ∙А

Sном, кВ∙А

Рм кВт

Qм квар

Q1,квар

Q0,4,квар

QКУ, квар

Sр, кВ∙А

βТ

Кп

Зона охвата

Распо-ложение ТП


Рс, кВт

Qс, квар

Sс, кВ∙А















ТП1

363,2

58,73

367,92

1

0,95

387,28

400

389,52

64,6

44,025

20,58

1х25

391,53

0,979


1

Цех№1

ТП2

1551,7

1080

1890,5

2

0,75

1260,3

1600

1695,7

1080

1917,9

-837,9

-

2010,4

0,628

1,25

3

Цех№3

ТП3

1506

669,25

1648

2

0,75

1098,7

1000

1584,7

669,25

220,6

448,7

3х150

1599,8

0,8

1,6*

2

Цех№2

ТП4

539,5

53,33

542,13

1

0,95

570,66

630

573,1

58,67

121,8

-63,13

-

576,1

0,914


12

Цех№12

ТП5

334

321,55

463,63

2

0,75

309,08

400

367,6

301,4

523,9

-222,5

-

475,35

0,594

1,18

4,8

Цех№4

ТП6

396,34

277,63

483,9

2

0,75

322,6

630

653,92

300

816,14

-515,8

-

719,6

0,571

1,14

14,13,5,6

Цех№6

ТП7

617,63

451,5

765,06

2

0,65

588,51

630

713,95

451,5

929, 19

-477,7

-

844,73

0,67

1,34

7

Цех№7

ТП8

386,58

234,77

452,28

2

0,75

301,52

400

513,55

276,2

538,34

-262,2

-

583,1

0,729

1,46*

15,16,11,10

Цех№15


, квар, (4.6)

где Uк - из справочной литературы по параметрам трансформаторов, %;р - расчетная мощность цеха, кВ∙А;(т) - номинальная мощность силового трансформатора, кВ∙А;

(φ) = QрВН /РрВН, (4.7)

где ΣРм - сумма расчетных электрических нагрузок и активных потерь в трансформаторе, кВт;

, кВт, (4.8)

где ΔРкз - берется из справочной литературы по паспортной мощности трансформатора, кВт;

 - коэффициент загрузки.

Мощность средств компенсации определяется:

КУ = ΣРм · (tgφ - tgφ (nom)), квар, (4.9)

 
где tgφ (nom) =0,33 соответствует нормативному коэффициенту мощности 0,95.

Пример для ТП1:

Рхх=1,08 кВт; Ркз=5,5 кВт; Uкз=4,5%; Iхх=2,3%; n=1 шт;

ΔQтр= ( (4,5/100) ∙400+ (2,3/100) ∙400) ∙1=27,2 квар;

ΔРтр=1∙ (1,08+5,5∙ (391,53/400) 1/2=6,35 кВт.

Определяем полную, активную и реактивную мощности:

рВН= (Qм-Q0,4) + ΔQтр= (64,6-25) +27,2=66,81 квар;

РрВН= ΔРтр+Рм=389,52+6,35=395,87 кВт;рВН= (66,812+395,872) 1/2=401,5 кВ∙А.

Определяем tgφ:

tgφ=3456,7/6731,2=0,51.

Мощность средств компенсации:

КУ =6731,2∙ (0,51-0,33) =1235,43 квар.

Компенсация рассчитана в таблице 4.2 Выбраны УКH (M) - 10-600У1, две штуки 2х600 квар. Остальной расчет сведен в таблицу 4.2.

3.7 Определение расчетной электрической нагрузки завода в целом


Полная расчетная мощность завода вычисляется по выражению [3]:

расч (з) = ( (ΣРр (ц) +ΔР) 2 + (ΣQр (ц) + ΔQ - QКУ) 2) 1/2, кВ∙А, (4.10)

где ΣРр (ц) - расчетная активная мощность всех цехов, кВт;

ΣQр (ц) - расчетная реактивная мощность всех цехов; Остальные величины были приведены выше, квар.

Полная расчетная мощность завода рассчитана в таблице 4.2.

расч (з) = (6731,22+ (3456,7-1200) 2) 1/2=7099,44 кВ∙А.

Таблица 4.2 - Расчёт суммарной мощности завода

Цеховая ТП

Кол-во тр-ров, шт.

Марка тр-ра

Sном, кВ∙А

ΔРк. з. кВт

Uк. %

ΔРхх, кВт

Ixx, %

Sр, кВ∙А

ΔРт, КВт

ΔQт, квар

Рр вн, кВт

Qр вн, квар

Sр вн, кВ∙А

ТП1

1

ТМГ-400/10

400

5,5

4,5

1,08

2,3

391,53

6,35

27,2

395,87

66,81

401,5

ТП2

2

ТМГ-1600/10

1600

16,5

5,5

3,3

1,3

2010,4

63,44

217,6

1759,1

1297,6

2186

ТП3

2

ТМГ-1000/10

1000

11,6

5,5

2,45

1,5

1599,8

64,28

140

1649

359,3

1687,7

ТП4

1

ТМГ-630/10

630

7,6

5,5

1,68

2

8,04

47,25

581,14

105,92

590,71

ТП5

2

ТМГ-400/10

400

5,5

4,5

1,08

2,3

475,35

17,7

54,4

385,3

355,77

524,43

ТП6

2

ТМГ-630/10

630

7,6

5,5

1,68

2

719,6

23,2

94,5

677,1

394,84

783,82

ТП7

2

ТМГ-630/10

630

7,6

5,5

1,68

2

844,73

30,7

94,5

744,63

546

923,36

ТП8

2

ТМГ-400/10

400

5,5

4,5

1,08

2,3

583,1

25,53

54,4

539,08

330,55

632,35

Итого по заводу

16

-

-

-

-

-

-

-

-

-

6731,2

3456,7

7729,7

5. Проектирование сети снабжения электроэнергией завода


5.1 Обоснование схемы внешнего снабжения электроэнергией


Базовыми критериями проектирования рациональной системы внешнего снабжения электроэнергией считаются надежность и экономичность. Для выбора системы внешнего снабжения электроэнергией завода следует перебрать несколько вариантов и дать технико-экономическое обоснования наиболее подходящего варианта.

Вариант № 1 (Напряжение питания Uпит=110 кВ):

Выбор провода.

Выбираю АС-70/11.

Потери напряжения в нашей линии:

=8 км; r0=0,428 (Ом/км); х0=0,444 (Ом/км); R= (r0/2) ·L=1,712 Ом; Х= (х0/2) ·L=1,776 (Ом); ΔU = ( (PR+QX) /Uпит, кВ; (5.1)

ΔU = ( (5745,4·1,712) + (3376,6·1,776)) /110= 0,144 кВ;

Потери мощности в нашей линии:

ΔРл= (Р2 + Q2) ·R/U2пит, кВт; (5.2)

ΔРл = (5745,42 +3376,62) ·1,712/1102= 6,28 кВт.

Потери электроэнергии в линиях, зависящие от нагрузки и в трансформаторе:

ΔΑл = (ΔРл+ΔPТР) ∙τ+ ΔPxx∙T МВт∙ч/год; (5.3)

ΔΑл = (ΔРл+ΔPТР) ∙3750+ ΔPxx∙8760= (6,28+23,83) ∙3750+9,4∙8760=261 МВт∙ч/год.

Затраты на возмещение потерь в линиях:

ЗпотЛ = ΔΑл ·Зэ; тыс. руб. /год; (5.4)

ЗпотЛ =261 · 1,8 = 4,698 тыс. руб. /год.

Капиталовложения в сооружение подстанции:

Кпс=178,64 тыс. руб. (ГПП-110-3-2х6300-А2);

Капиталовложения в сооружение ЛЭП:

Ко = 13,5 тыс. руб.; (ж/б, 2-х цепная);

КЛЭП = Ко · L · n тыс. руб.; (5.5)

КЛЭП = 13,5 · 8 · 2=216 тыс. руб.

Амортизационные отколичествения:

1) ЛЭП:

ИЛЭП = (α · КЛЭП) /100 тыс. руб. /год; (5.6)

ИЛЭП =2,8 · 216/100 = 6,05 тыс. руб.;

2) Подстанция:

ИП/СТ = (α · КП/СТ) /100, тыс. руб. /год; (5.7)

ИП/СТ = 9,4 · 178,64/100=16,79 тыс. руб.

Приведенные затраты:

З = Ен· (КЛЭП + КП/СТ) + ИЛЭП + ИП/СТ + ЗпотЛ, тыс. руб. /год; (5.8)

З = 0,12 · (216 + 178,64) + 6,05 + 16,79 + 4,698 =74,895 тыс. руб.

Вариант № 2 (Напряжение питания Uпит=35 кВ),

Вариант № 3 (Uпит=10 кВ) - ЛЭП,

Вариант № 4 (Uпит=10 кВ) - КЛ сводим в таблицу 5.1.

 

Таблица 5.1 - Выбор варианта снабжения электроэнергией завода.

№ Варианта

Трансформатор ГПП

ΔРк. з. кВт

Uк. %

ΔРхх, кВт

ΔРт, КВт

ΔQт, квар

Рр, кВт

Qр, квар

Sр, кВ∙А

Вариант 1

ТМН-6300/110

50

10,5

13

31,75

420

6763

2677

7273

Вариант 2

ТМН-6300/35

46,5

7,5

9,4

29,53

300

6760

2557

7228

Вариант 3

-

-

-

-

-

-

6731

2256,7

7099

Вариант 4

-

-

-

-

-

-

6731

2256,7

7099


Продолжение таблицы 5.1

№ Варианта

Iн, А

F, мм2

Iдоп, А

Ro, мОм/м

Xo, мОм/м

L, км

ΔUл, кВ

ΔРл, кВт

ΔАл, МВт∙ч

Вариант 1

38,2

2х70

265

0,428

0,444

8

0,15

7,5

261

Вариант 2

119,2

2х70

265

0,428

0,432

8

0,46

73

466,87

Вариант 3

410

2х120

375

0,245

0,405

8

1,025

494

1852,27

Вариант 4

410

2х240

355

0,129

0,075

8

0,415

260

975,3


Продолжение таблицы 5.1

№ Варианта

ЗпотЛ, тыс. руб. / год

Ко, тыс. руб. / км

КЛ, тыс. руб.

Кп/ст, тыс. руб.

ИЛ, тыс. руб. /год

ИП/СТ, тыс. руб. / год

З, тыс. руб. / год

Вариант 1

4,67

13,5

216

178,6

6,05

16,79

74,895

Вариант 2

8,4

10,7

171,2

163,44

4,794

15,36

68,72

Вариант 3

33,34

2,2

35,2

нет

0,986

нет

38,55

Вариант 4

17,56

5,2

83,2

нет

2,33

нет

29,87


Проведя расчет по четырем вариантам, два первых отбрасываем из-за большой стоимости и малой нагрузкой. Сравнив два последних варианта: оба на 10 кВ ЛЭП и КЛ видим разницу в 11%, т.е. ЛЭП дороже, и КЛ имеет наименьшие потери напряжения и мощности, вследствие этого выбираем: 10 кВ выполненную КЛ.

5.2 Обоснование схемы внутреннего снабжения электроэнергией


Внутреннее электроснабжение желательно выполнить по радиальной или смешанной схеме, магистральная не применяется. Обоснование схемы определяется категорией надежности потребителей, их территориальным расположением, особенностями режимов работы. Так на заводе имеется потребители 1 категории.

Расчет Радиальной и Смешанной схемы имеет идентичный характер и представлен в таблицах 5.2 по 5.7 Эти схемы представлены на рисунках 5.1 и 5.2.

Приведу используемые выражения в этих выколичествениях:

Пример для ТП1:

Определение расчетного тока в нормальном и аварийном режимах:

р = Sр/ (n∙31/2 ∙Uном), (5.9)

где Sр - расчетная мощность протекающая по кабелю (кВ∙А);- количество кабелей;

р=394,84/ (1∙10∙31/2) =22,79 А;(р) = Sр/ (31/2 ∙Uном); (5.10)(р) =Iр∙n=22,79∙1=22,79 А;

Допустимый ток кабельных линий определяем из соотношения:

доп ≥ Imax (р) / 1,25; (5.11)доп=22,79/1,25=18,24 А,

где 1,25 - коэффициент снижения токовой нагрузки.

По току выбираем сечение и марку кабеля:

ААБ-3х16.доп (н) >Iдоп, 75>18,24 А.

Рисунок 5.1 - Радиальная схема

Рисунок 5.2 - Смешанная схема

Потери напряжения:

ΔU = ( (PR+QX) /Uпит, В, (5.12)

где R - активное сопротивление цепи R=Ro∙L, Ом;

Х - индуктивное сопротивление цепи X=Xo∙L, Ом.

ΔU= (389,52∙0, 195∙1,95+64,6∙0,11∙0, 195) /10=14,95 В.

Потери мощности в нашей линии при действительной нагрузке:

ΔРл = 3 · (Iдоп) 2 · r0 · L · Кз2 · 10-3, кВт, (5.13)

где Кз - коэффициент загрузки кабеля (Iр / I доп);

ΔРл =3∙752∙1,95∙0, 195∙0,3042∙10-3=0,593 кВт.

Потери энергии в нашей линии составляют:

ΔЭ = ΔРл ·τ, кВт∙ч/год; (5.14)

ΔЭ =0,593∙3750=2223 кВт∙ч/год.

Стоимость потерь энергии в нашей линии:

Сп = ΔЭ · Зэ, тыс. руб. /год, (5.15)

где Зэ - цена 1 кВт∙ч электроэнергии (1,8 руб/кВт∙ч).

Сп=2223∙0,018=40,02 тыс. руб. /год.

Капвложения на монтаж линии:

Ккл = Куд · L, тыс. руб., (5.16)

Где Куд - цена 1 км кабельной линии, для прокладки в в траншее.

Куд=1,76+0,48=2,24 тыс. руб. /км;

Ккл=2,24∙0, 195=0,437 тыс. руб.

Амортизационные отколичествения:

С ам. = (α · ККЛ) /100, тыс. руб. /год, (5.17)

где α = 2,8%.

Сам. =2,8∙0,437/100=12,23 руб. /год.

Суммарные капитальные затраты:

К = N · Кв + ККЛ + КТ, тыс. руб., (5.18)

где N - количество ячеек РУ с выключателями на напряжение 10 кВ (ВВ/TEL-10);

Кт - суммарная цена цеховых трансформаторов с первичным напряжением 10 кВ (тыс. руб.);

Кт=4,87 тыс. руб.; N=14 шт.;

Кв=2,34 тыс. руб.;

Ккл=0,437 тыс. руб.;

Потери электроэнергии в силовых трансформаторах:

ΔЭт = ΔРхх · Тг + ΔРкз · Кз2 ·τ, кВт∙ч/год, (5.19)

где ΔРхх - потери активной мощности при ХХ трансформатора, кВт;

Тг=8760 - годовое время, в течение которого трансформатор подключен к сети, ч;

ΔРкз - потери активной мощности в режиме КЗ трансформатора, кВт.

Для ТП1: ΔРхх=1,45 кВт, ΔРкз=5,5 кВт, Кз=0,979, τ=3750 ч.

ΔЭт =1,45∙8760+5,5∙0,9792∙3750=32462,6 кВт∙ч/год;

Стоимость потерь электроэнергии в трансформаторе за год составит:

Сп (т) = ΔЭт · Зэ, тыс. руб. /год; (5.20)

Сп (т) =32462,2∙0,014=454,5 руб. /год.

Амортизационные отколичествения выключателей и трансформаторов:

СамТ (В) = (α · КТ (В)) /100, тыс. руб. /год, (5.21)

где α - коэффицент, равный 6,3 %.

СамТ=6,3∙4,87/100=306,81 руб. /год

СамВ=6,3∙32,76/100=2063,88 руб. /год

Приведенные затраты:

З = Ен· (КТ + КВ + ККЛ) + ИКЛ + ИТ + ИВ+ Сп (КЛ) + Сп (т). (5.22)

Потери электроэнергии:

ΔЭ = ΔЭт + ΔЭкл, тыс. руб. /год. (5.23)

Приведенные затраты для радиальной схемы:

З=0,125∙ (155,51+14,09+32,76) +9,797+2,064+0,395+1,262+7,397=

=46,21 тыс. руб. /год.

Потери электроэнергии:

ΔЭ =528381+70122=598,5 МВт∙ч/год.

Приведенные затраты для смешанной схемы:

Таблица 5.2 - Расчёт радиальной схемы

№ ПС

Рр, КВт

Qр, кВ∙Ар

Sр, КВА

n, шт.

Uн, КВ

Iр, А

Iрмах, А

Кпр

L, км

Iдоп (р), А

Марка кабеля

Iдоп (н), А

Хо, Ом/км

Rо, Ом/км

ТП1

389,52

64,61

394,84

1

10

22,8

1,25

0, 195

18,24

ААБ-1х16

75

0,11

1,95

ТП2

1695,65

1080

2010,4

2

10

58

116,1

1,25

0,05

92,85

ААБ-1х35

115

0,1

0,89

ТП3

1584,7

669,25

1720,24

2

10

49,66

99,32

1,25

0,08

79,45

ААБ-1х25

90

0,1

1,25

ТП4

573,1

58,67

576,1

1

10

33,26

33,26

1,25

0,64

26,61

ААБ-1х16

75

0,11

1,95

ТП5

367,6

301,4

475,35

2

10

13,72

27,44

1,25

0,71

21,96

ААБ-1х16

75

0,11

1,95

ТП6

654

300,34

719,6

2

10

20,77

41,55

1,25

0,63

33,24

ААБ-1х16

75

0,11

1,95

ТП7

714

451,5

844,37

2

10

24,4

48,77

1,25

0,745

39,02

ААБ-1х16

75

0,11

1,95

ТП8

513,55

276,15

583,1

2

10

16,83

33,66

1,25

0,5

26,93

ААБ-1х16

75

0,11

1,95

Итого

-

-

-

-

-

-

-

-

-

-

-

-

-

-


Продолжение таблицы 5.2

№ ПС

ΔU, В

Кзагр

ΔРл, кВт

ΔЭ, кВтч/год

Сп, руб. /год

Куд. л., тыс. руб. /км

Ккл, тыс. руб.

Сам., руб. /год

 ТП1

14,95

0,304

0,59

2223

40

2,24

0,437

12,23

ТП2

8,1

0,505

0,9

3372,23

60,7

2,56

0,256

7,168

ТП3

16,4

0,552

1,48

5548,57

99,87

2,39

0,382

10,707

ТП4

71,94

0,44

4,14

15532,3

279,6

2,24

1,43

40,14

ТП5

53,25

0,183

1,56

5865,6

105,6

2,24

3,18

89,1

ТП6

82,42

0,28

3,18

11927,6

214,7

2,24

2,82

79,03

ТП7

107,42

0,33

5,18

19437

349,86

2,24

3,34

93,45

ТП8

51,6

0,22

1,66

6215,4

111,88

2,24

2,24

62,72

Итого

406,03

-

18,7

70121,7

1262,2

-

14,09

394,51


Таблица 5.3 - Расчёт смешанной схемы

№ п/п

Рр, кВт

Qр, кВ∙Ар

Sр, кВ∙А

n, шт.

Uн, кВ

Iр, А

Iрмах, А

Кпр

L, км

Iдоп (р), А

Марка кабеля

Iдоп (н), А

ТП1

389,52

64,61

394,84

1

10

22,8

22,8

1,25

0,185

18,24

ААБ-1х16

75

ТП2-ТП1

2085,2

1144,6

2378,67

2

10

68,67

138,3

1,25

0,05

109,87

ААБ-1х35

115

ТП3

1584,7

669,25

1720,24

2

10

49,66

99,32

1,25

0,08

79,45

ААБ-1х25

90

ТП4

573,1

58,67

576,1

1

10

33,26

33,26

1,25

0,045

26,61

ААБ-1х16

75

ТП5

367,6

301,4

475,35

2

10

13,72

27,44

1,25

0,71

21,96

ААБ-1х16

75

ТП6-ТП4

1227

359

1278,5

2

10

37

41,55

1,25

0,63

73,8

ААБ-1х16

75

ТП7

714

451,5

844,37

2

10

24,4

48,77

1,25

0,745

39,02

ААБ-1х16

75

ТП8

513,55

276,15

583,1

2

10

16,83

33,66

1,25

0,5

26,93

ААБ-1х16

75

Итого

-

-

-

-

-

-

-

-

-

-

-

-

№ п/п

Хо, Ом/км

Rо, Ом/км

ΔU, В

Кзагр

ΔРл, кВт

ΔЭ, кВтч/год

Сп, руб. /год

Куд. л., тыс. руб. /км

Ккл, тыс. руб.

Сам., руб. /год

ТП1

0,11

1,95

14,95

0,304

0,56

2109,03

37,96

2,24

0,414

11,6

ТП2-ТП1

0,1

0,89

9,85

0,597

1,26

4720,94

84,98

2,56

0,256

7,168

ТП3

0,1

1,25

16,38

0,552

1,48

5548,57

99,87

2,39

0,382

10,707

ТП4

0,11

1,95

5,06

0,44

0,29

1092,11

19,66

2,24

0,101

2,82

ТП5

0,11

1,95

53,25

0,183

1,56

5865,6

105,6

2,24

3,18

89,1

ТП6-ТП4

0,11

1,95

153,23

0,5

10,04

37649

677,68

2,24

2,82

79,03

ТП7

0,11

1,95

107,42

0,33

5,18

19437

349,86

2,24

3,34

93,45

ТП8

0,11

1,95

51,6

0,22

1,66

6215,4

111,88

2,24

2,24

62,72

Итого

-

-

410,96

-

22,04

82637,6

1487,5

-

12,73

356,56


Таблица 5.4 - Технико-экономический расчет КТП

№ п/п

ΔРхх, кВт

ΔРкз, кВт

ΔЭт, кВтч/год

n

Кз

Сп (т), руб. /год

Sн. т., кВ∙А

Кт, тыс. руб.

Сам. т., руб. /год

 ТП1

1,45

5,5

32462,600

1

0,979

454,48

400

4,87

306,81

ТП2

4,5

16,5

127682,928

2

0,628

1787,56

1600

65,6

4132,8

ТП3

3,3

11,6

113483,162

2

0,800

1588,76

1000

28,75

1811,25

ТП4

2,27

7,6

43716,728

1

0,914

612,03

630

12,89

812,07

ТП5

1,45

5,5

39967,351

2

0,594

559,54

400

9,26

583,38

ТП6

2,27

7,6

58361,797

2

0,571

817,07

630

12,44

783,72

ТП7

2,27

7,6

65389,872

2

0,670

915,46

630

12,44

783,72

ТП8

1,45

5,5

47317,234

2

0,729

662,44

400

9,26

583,38

-

-

-

528381,7

-

-

7397,34

-

155,51

9797,13


Таблица 5.5 - Выбор выключателей в радиальной схеме

№ п/п

n

Sp, кВ∙А

Un, кВ

Imax (p), А

Марка и пПараметры

 ТП1

1

394,84

10

22,80

ВВ/TEL-10-630-20У3

ТП2

2

2010,38

10

116,07

ВВ/TEL-10-630-20У3

ТП3

2

1720,24

10

99,32

ВВ/TEL-10-630-20У3

ТП4

1

576,09

10

33,26

ВВ/TEL-10-630-20У3

ТП5

2

475,34

10

27,44

ВВ/TEL-10-630-20У3

ТП6

2

719,60

10

41,55

ВВ/TEL-10-630-20У3

ТП7

2

844,73

10

48,77

ВВ/TEL-10-630-20У3

ТП8

2

583,08

10

33,66

ВВ/TEL-10-630-20У3

Qпит.

2

7099,437

10

409,89

ВВ/TEL-10-1000-20У3

Qсекц.

1

7099,437

10

409,89

ВВ/TEL-10-1000-20У3


Таблица 5.6 - Выбор выключателей в смешанной схеме

№ п/п

n

Sp, кВ∙А

Un, кВ

Imax (p), А

Марка и параметры

ТП2

2

2010,38

10

116,07

ВВ/TEL-10-630-20У3

ТП3

2

1720,24

10

99,32

ВВ/TEL-10-630-20У3

ТП5

2

475,34

10

27,44

ВВ/TEL-10-630-20У3

ТП6

2

719,60

10

41,55

ВВ/TEL-10-630-20У3

ТП7

2

844,73

10

48,77

ВВ/TEL-10-630-20У3

ТП8

2

583,08

10

33,66

ВВ/TEL-10-630-20У3

Qпит.

2

7099,437

10

409,89

ВВ/TEL-10-1000-20У3

Qсекц.

1

7099,437

10

409,89

ВВ/TEL-10-1000-20У3


З=0,125∙ (12,73+28,08+155,51) +1,769+0,357+9,797+1,487+7,397=45,35

тыс. руб. /год.

Потери электроэнергии:

ΔЭ =82637+528381=611,02 МВт∙ч/год.

Так как отличие между радиальной и смешанной схемой 1,86%, то есть варианты одинаково экономичны. По надежности снабжения электроэнергией радиальная схема более надежная.

5.3 Расчёт сверхтоков в сетях выше 1 кВ


Расчёт будет произведен в именованных единицах.

ЭДС системы: Ес=10 кВ.

Сопротивление системы:

Хс=, Ом; (5.24)

Хс==0,11 Ом.

Сопротивление трехобмоточного трансформатора:

кВ-С = 10,5%; UкВ-Н = 17,5%; UкС-Н = 6,5%;кВ = 0,5 · (UкВ-Н + UкВ-С - UкС-Н), %; (5.25)кВ = 0,5· (17,5 + 10,5 - 6,5) = 10,75%;

ХтВ= (UкВ/100) · (U2n/Sn) · К2т, Ом; (5.26)

ХтВ = (10,75/100) · (1102/25) · (10/110) 2 = 0,43 Ом;кН = 0,5 · (UкВ-Н - UкВ-С + UкС-Н), %; (5.27)кН = 0,5· (17,5+6,5-10,5) = 6,75%;

ХтН = (UкН/100) · (U2n/Sn), Ом; (5.28)

ХтН = (6,75/100) · (102/25) = 0,27 Ом.

Сопротивление кабельных линий:

Хл=Хо∙L; (5.29)

Хл=0,075∙8=0,6 Ом;

Хо1=0,099 Ом/км, L1=0, 195 км;

Хл1=0,099∙0, 195=0,0193 Ом;

Хо6=0,099 Ом/км, L6=0,63 км;

Хл6=0,099∙0,63=0,0624 Ом;

Хо7=0,099 Ом/км, L7=0,745 км;

Хл7=0,099∙0,745=0,0738 Ом;

Сопротивление трансформатора:

Хтр6=Хтр7=, Ом; (5.30) Хтр6=Хтр7 Ом.

Сопротивление двигателя:

Хад6=, Ом; (5.31) Хад6 Ом;

Хад7= Ом;

ЭДС двигателя:

Е67=0,9∙Uн, кВ; (5.32) Е67=0,9∙10=9 кВ.

В качёстве примера рассчитаем точку К1, остальные точки КЗ сведем в таблицы 5.7-5.8 Схема замещения представлена на рисунке 5.3.

Рисунок 5.3 - Схема замещения для точки К1

Х1=Хс+ХтВ+ХтН+Хл;

Х1=0,11+0,43+0,27+0,6=1,41 Ом;2= Хл6+Хтр6+Хад6;

Х2=0,0624+8,73+125=68,92 Ом;

Х3= Хл7+Хтр7+Хад7;

Х3=0,0738+8,73+133,33=142,134 Ом;

Х4=;

Х4  Ом;

Е4=;

Е4=  кВ;

Х5=;

Х5=  Ом;

ХΣ5+Хл1;

ХΣ =1,368+0,0193=1,387 Ом;

ЕΣ=;

ЕΣ  кВ;кз=, кА; (5.33)кз  кА.

Таблица 5.7 - Расчёт сверхтоков в сетях выше 1 кВ (минимальный режим)

L, км

Хо, Ом/км

Хл, Ом

Х1,Ом

Х2,Ом

Х3,Ом

Х4,Ом

Е4,кВ

Х5,Ом

ХΣ, Ом

ЕΣ, кВ

Iкз, кА

К1

0, 195

0,099

0,019

1,41

133,8

142,1

68,92

9

1,382

1,404

9,979

7,188

К2

0,05

0,09

0,0045

1,41

133,8

142,1

68,92

9

1,382

1,386

9,979

7, 198

К3

0,08

0,095

0,0076

1,41

133,8

142,1

68,92

9

1,382

1,39

9,979

7,182

К4

0,64

0,099

0,063

1,41

133,8

142,1

68,92

9

1,382

1,445

9,979

6,905

К5

0,71

0,099

0,07

1,41

133,8

142,1

68,92

9

1,382

1,452

9,979

6,872

К6

0,745

0,099

0,074

1,41

133,73

142,1

1,396

9,99

1,47

1,454

9,979

6,862

К7

0,5

0,099

0,0495

1,41

133,8

142,06

1,396

9,99

1,445

143

9,979

6,976

К8

0,63

0,099

0,0624

1,41

133,8

142,1

68,92

9

1,382

1,444

9,979

6,91

К9

8

0,075

0,6

1,41

133,8

142,1

1,396

9,99

1,382

1,382

9,98

7,222


Таблица 5.8 - Расчёт сверхтоков в сетях выше 1 кВ (максимальный режим)

L, км

Хо, Ом/км

Хл, Ом

Х1,Ом

Х2,Ом

Х3,Ом

Х4,Ом

Е4,кВ

Х5,Ом

ХΣ, Ом

ЕΣ, кВ

Iкз, кА

К1

0, 195

0,099

0,019

1,11

129,44

137,75

66,73

9

1,09

1,11

9,98

8,983

К2

0,05

0,090

0,002

1,11

129,44

137,75

66,73

9

1,09

1,09

9,98

9,123

К3

0,08

0,095

0,004

1,11

129,44

137,75

66,73

9

1,09

1,10

9,98

9,110

К4

0,64

0,099

0,063

1,11

129,44

137,75

66,73

9

1,09

1,16

9,98

8,641

К5

0,71

0,099

0,035

1,11

129,44

137,75

66,73

9

1,09

1,13

9,98

8,857

К6

0,63

0,099

0,031

1,11

129,44

137,75

66,73

9

1,09

1,12

9,98

8,888

К7

0,745

0,099

0,037

1,11

129,37

137,75

1,10

10

1,14

1,13

9,98

8,848

К8

0,5

0,099

0,025

1,11

129,44

137,70

1,10

10

1,13

1,12

9,98

8,942

К9

8

0,075

0,300

1,11

129,44

137,75

1,10

10

1,09

1,09

9,98

9,142


5.4 Выбор и проверка коммутационно-защитной аппаратуры


Выбор выключателей.

Таблица 5.9 - Выбор выключателей

№ п/п

N, шт

Sp, кВ∙А

Un, кВ

Imax (p), А

Iкз, кА

Iу, кА

Марка и параметры

 ТП1

1

394,84

10

22,80

8,983

18,864

ВВ/TEL-10-630-20У3

ТП2

2

2010,38

10

116,07

9,123

19,158

ВВ/TEL-10-630-20У3

ТП3

2

1720,24

10

99,32

9,110

19,131

ВВ/TEL-10-630-20У3

ТП4

1

576,09

10

33,26

8,641

18,145

ВВ/TEL-10-630-20У3

ТП5

2

475,34

10

27,44

8,857

18,599

ВВ/TEL-10-630-20У3

ТП6

2

719,60

10

41,55

8,888

ВВ/TEL-10-630-20У3

ТП7

2

844,73

10

48,77

8,848

18,581

ВВ/TEL-10-630-20У3

ТП8

2

583,08

10

33,66

8,942

18,779

ВВ/TEL-10-630-20У3

Qпит.

2

7099,437

10

409,89

9,142

19, 198

ВВ/TEL-10-1000-20У3

Qсекц.

1

7099,437

10

409,89

9,142

19, 198

ВВ/TEL-10-1000-20У3


Выбор трансформаторов напряжения (ТН).

Предварительно выбираем ТН марки НАМИТ-10:

) по напряжению Иуст≤Ином: 10 кВ = 10 кВ;

) по классу точности 0,5;

) по вторичной загрузке S2Σ ≤ SНОМ, В∙А; где S2Σ - загрузка всех приборов присоединенных к ТН. SНОМ - номинальная мощность в заданном классе точности.

 


Таблица 5.10 - Расчет нагрузок ТН

Наименование приборов

Sпотреб приборами

Число катушек, шт.

Число приборов, шт.

Используемая мощность





Р, Вт

Q, Вар

S, В∙А

Вольтметр

2

1

4

8

-

-

Ваттметр

1,5

2

1

3

-

-

Счетчик электроэнергии

52

42

20

-

-

104

Итого

-

-

-

11

-

115


НАМИТ-10 имеет номинальную мощность в классе точности 0.5 равную 120 В∙А. Следовательно 115<120 В∙А, т.е. трансформатор будет работать в заданном классе точности. Выбор трансформаторов тока (ТТ).

Рассчитаем нагрузку на трансформаторы тока. Данные приведены в таблице 5.1.

Таблица 5.11 - Расчет нагрузок ТТ

Наименование приборов

Используемая мощность, ВА


Фаза А

Фаза С

Амперметр Ваттметр Счетчик электроэнергии

0,5 0,5 8

- 0,5 8

ИТОГО

9,0

8,5


Сопротивление приборов наиболее загруженной фазы А.

Zприб =  Ом. (5.34)

Для обеспечения работы ТТ в заданном классе точности должно быть выполнено условие:

ПРИБ + ZПРОВ + ZКОНТ  Z, Ом (5.35)

где Zпров - сопротивление соединительных проводников, Ом;конт - суммарное сопротивление контактов, равное 0,01 Ом.

Из равенства следует:

ПРОВ = Z - ZПРИБ - ZКОНТ, Ом; (5.36)ПРОВ = 0,4 - 0,36 - 0,01 = 0,03 Ом.

Тогда сечение соединительных проводников:

, мм2, (5.37)

где ρ - удельное сопротивление соединительных проводников, равное 0,0283 Ом мм/м - для алюминиевых проводов;

 - расчетная длина соединительных проводников, зависящая от схемы соединения ТА.

Для неполной звезды:

, м, (5.38)

где l - расстояние от места установки приборов до ТА, принимаемое 4м

 мм2.

По условию алюминиевых соединительных проводников не должно быть меньше 4 мм2. Тогда

 Ом. (5.39)

Тогда расчетная вторичная нагрузка:

= 0,36 + 0,033 +0,01 = 0,403 Ом.

Выбираем ТПЛК-10:

н=10 кВUc=1 0кВ;р=409 АIном=600 А;н=0,403 ОмZ2н=0,4 Ом;у=19, 198 кАIудин=100 кА.

Также берем трансформаторы тока нулевой последовательности ТЗЛМ-10УЗ

Выбор трансформатора собственных нужд

Таблица 5.12 - Расчет нагрузок ТА

Вид потребителя

Установленная мощность, кВт

Электроосвещение, отопление, вентиляция ЗРУ

7

Техника связи и телемеханики

8,7

Подогрев шкафов КРУ

1


Рсн=7+8,7+1=16,7 кВт.

Определим полную мощность:

сн= Кр∙Pсн/ (cosφ∙n), кВ∙А, (5.40)

где Кр - коэффициент разновремённости, Кр=0,8.

сн=0,8∙16,7/ (0,85∙2) =7,86 кВ∙А

Выбираем ТСЗ-16/10.

Проверка на перегрузку βт= (Sсн∙2/Sтр) ∙100=98,25%.

Компоновка ГРП

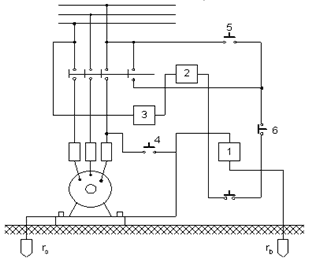
Компоновка ГРП осуществляется ячейками КМ1-М с габаритными размерами 2310х1300х750. Ввод осуществляется с задней нижней стороны и через вводной выключатель подключаем секцию шин.

Выбор кабелей на низковольтную сеть завода.

Выбор кабеля на стороне низкого напряжения для распределительных пунктов. Выбор осуществляется тем же образом что и на стороне высшего напряжения (см. Пункт 5.1).

Таблица 5.13 - Выбор марок кабелей на низковольтную сеть завода

№ РП

N, шт.

Sp, кВ∙А

Un, кВ

Ip, А

Imax (p), А

Iдоп (рас) >, А

Кабель марки ААБ

Iдоп, А

РП1

1

8,88

0,38

12,83

12,83

10,26

1х2,5

31

РП2

1

238,78

0,38

345,06

345,06

276,05

1х150

305

РП3

1

106,15

0,38

153,39

153,39

122,71

1х35

135

РП4

1

33,87

0,38

48,94

48,94

39,15

1х4

42

РП5

1

197,54

0,38

285,47

285,47

228,37

1х95

240

РП6

1

153,49

0,38

221,81

221,81

177,45

1х70

200

РП7

1

16,55

0,38

23,92

23,92

19,14

1х2,5

31



6. Проектирование сети снабжения электроэнергией деревообрабатывающего цеха


6.1 Выбор кабелей и проводов в цехе


В своем деревообрабатывающем цехе я расположил четыре распределительных щита, от которого отходят провода марки АПВ к потребителям. Для мостовых кранов выбираем гибкий провод КГ. Вставки между щитами и вводным распределительным пунктом собраны из АПВБ. Выбор проводов произвожу по паспортной мощности электроприемников электроэнергии.

н = Рн/cosφ, кВ∙А. (6.1)

Выбор кабелей для вставок нахожу по расчетной мощности распределительных щитков - Sр. Также для выбора кабелей и проводов провожу определение потерь напряжения в проводах и кабеля составляющую 10% от номинального напряжения (380 В). Потери напряжения определяются таким же образом как и в сети высокого напряжения. Все эти расчеты приведены в таблице 6.1.

Таблица 6.1 - Выбор сечения проводов и определение потерь напряжения

№ по плану

Рн, кВт

Qн, кВ∙Ар

Sн, кВ∙А

Iномдв, А

L, км

Провод

Iдоп, А

Rо, мОм/м

Xо, мОм/м

ΔU, В

1

14,2

24,595

28,4

40,99

0,005

АПВ-4х16

50

3,1

0,07

0,57

2

6,8

11,778

13,6

19,63

0,01

АПВ-4х4

23

7,74

0,1

1,34

8

6,8

11,778

13,6

19,63

0,005

АПВ-4х4

23

7,74

0,1

0,67

9

6,8

11,778

13,6

19,63

0,009

АПВ-4х4

23

7,74

0,1

1,14

17

10

11,691

15,385

22,21

0,009

АПВ-4х4

23

7,74

0,1

1,67

19

1,8

2,104

2,769

4,00

0,017

АПВ-4х4

23

7,74

0,1

0,58


Продолжение таблицы 6.1

№ по плану

Рн, кВт

Qн, кВ∙Ар

Sн, кВ∙А

Iномдв, А

L, км

Провод

Iдоп, А

Rо, мОм/м

Xо, мОм/м

ΔU, В

20

1,8

2,104

2,769

4,00

0,02

АПВ-4х4

23

7,74

0,1

0,71

10

1,8

2,104

2,769

4,00

0,017

АПВ-4х4

23

7,74

0,1

0,58

3

5

8,660

10

14,43

0,02

АПВ-4х4

23

7,74

0,1

1,98

11

3,6

6,235

7,2

10,39

0,024

АПВ-4х4

23

7,74

0,1

1,71

22

40

46,765

61,538

88,82

0,029

АПВ-4х50

120

0,62

2,01

18

9,4

10,990

14,462

20,87

0,028

КГ-4х10

23

7,74

0,1

5,07

РШ1

46,61

24,04

52,443

75,70

0,058

АПВБ-4х70

140

0,44

0,06

3,18

4

5

8,660

10,00

14,43

0,027

АПВ-4х4

23

7,74

0,1

2,62

5

5

8,661

10,00

14,43

0,018

АПВ-4х4

23

7,74

0,1

1,73

6

3,6

6,236

7, 20

10,39

0,009

АПВ-4х4

23

7,74

0,1

0,64

7

3,6

6,236

7, 20

10,39

0,004

АПВ-4х4

23

7,74

0,1

0,28

12

3,6

6,236

7, 20

10,39

0,025

АПВ-4х4

23

7,74

0,1

1,78

13

3,6

6,236

7, 20

10,39

0,015

АПВ-4х4

23

7,74

0,1

1,07

14

15

25,982

30,00

43,30

0,015

АПВ-4х16

50

1,95

0,07

1,16

15

15

25,982

30,00

43,30

0,01

АПВ-4х16

50

1,95

0,07

0,78

16

15

25,982

30,00

43,30

0,003

АПВ-4х16

50

1,95

0,07

0, 19

23

40

46,765

61,54

88,82

0,028

АПВ-4х50

120

0,62

0,06

1,91

24

3,6

6,236

7, 20

10,39

0,02

АПВ-4х4

23

7,74

0,1

1,42

25

3,6

6,236

7, 20

10,39

0,01

АПВ-4х4

23

7,74

0,1

0,71

РШ2

39,25

26,52

47,38

68,46

0,076

АПВБ-4х70

140

0,44

0,06

3,61

27

7,5

5,625

9,38

13,55

0,027

АПВ-4х4

23

7,74

0,1

3,88

28

40

46,765

61,54

88,93

0,013

АПВ-4х50

120

0,62

0,06

0,87

29

4

6,928

8,00

11,56

0,014

АПВ-4х4

23

7,74

0,1

1,07

30

4

6,928

8,00

11,56

0,015

АПВ-4х4

23

7,74

0,1

1, 19

32

4

6,928

8,00

11,56

0,023

АПВ-4х4

23

7,74

0,1

1,78

34

40

46,765

61,54

88,93

0,008

АПВ-4х50

120

0,62

0,06

0,52

35

35

60,622

70,00

101,16

0,005

АПВ-4х50

120

0,62

0,06

0,32

36

35

60,622

70,00

101,16

0,005

АПВ-4х50

120

0,62

0,06

0,32

37

35

60,622

70,00

101,16

0,018

АПВ-4х50

120

0,62

0,06

1,12

21

9,4

16,281

18,80

27,17

0,023

КГ-4х10

39

3,1

0,07

1,71



Продолжение таблицы 6.1

№ по плану

Рн, кВт

Qн, кВ∙Ар

Sн, кВ∙А

Iномдв, А

L, км

Провод

Iдоп, А

Rо, мОм/м

Xо, мОм/м

ΔU, В

РШ3 РШ1

124,33

81,67

148,76

214,97

0,002

АПВБ-4х95

255

0,33

0,06

0,23

26

1,8

2,10443

2,77

4,00

0,028

АПВ-4х4

23

7,74

0,1

0,97

31

7,5

5,625

9,38

13,55

0,03

АПВ-4х4

23

7,74

0,1

4,39

33

4

6,9282

8,00

11,56

0,015

АПВ-4х4

23

7,74

0,1

1, 19

38

35

60,6218

70,00

101,16

0,005

АПВ-4х50

120

0,62

0,06

0,32

39

5,5

5,61112

7,86

11,35

0,003

АПВ-4х10

7,74

0,1

0,27

40

28

48,4974

56,00

80,92

0,011

АПВ-4х35

85

0,89

0,06

0,77

41

10

7,5

12,50

18,06

0,01

АПВ-4х4

23

7,74

0,1

1,95

42

10

7,5

12,50

18,06

0,02

АПВ-4х4

23

7,74

0,1

3,91

43

28

48,4974

56,00

80,92

0,02

АПВ-4х35

85

0,89

0,06

1,4

44

17

17,3435

24,29

35,09

0,018

АПВ-4х10

39

3,1

0,07

2,36

45

17

17,3435

24,29

35,09

0,023

АПВ-4х10

39

3,1

0,07

3,04

РШ4- РШ2

124,71

100,60

160,23

231,54

0,038

АПВБ-4х95

255

0,33

0,06

4,38


6.2 Расчёт сверхтоков в сетях до 1 кВ


Схема замещения представлена на рисунке 6.1.

Ес=400 В; Хс=Хс∙ Кт2, мОм; (6.2)

Хс=0,11∙ (0,4/10) 2=0,176 мОм;

Рисунок 6.1 - Схема для расчетов токов трехфазного КЗ для точки К1

ХтВ = ХтВ∙ Кт2, мОм; (6.3)

ХтВ=0,43∙ (0,4/10) 2=0,688 мОм;

ХтН= ХтН∙ Кт2, мОм; (6.4)

ХтН=0,27∙ (0,4/10) 2=0,432 мОм.

Сопротивление кабельных линий и трансформаторов приведены в таблице 6.2.

Хад6=125∙ (0,4/10) 2=200 мОм;

Хад7=133,33∙ (0,4/10) 2=213,33 мОм.

Сопротивление переходное:пер1=20 мОм;пер2=25 мОм.

Результаты расчета сведены в таблицу 6.3.

Пример для точки К1:

Z1=;1= мОм;2=;2= мОм;3=;3= мОм;4=;4=мОм;5=;5  мОм;

Е5=;

Е5 В;6=;6  мОм;

;

  мОм;

;

  В;

 

Таблица 6.2 - Определение параметров схемы замещения

Точка КЗ

L, км

Хо, Ом/км

Хл, мОм

Хт, мОм

Rт, мОм

К1

0, 195

0,099

19,305

17

5,9

К2

0,05

0,09

4,5

5,4

1,1

К3

0,08

0,095

7,6

8,6

1,9

К4

0,64

0,099

63,36

13,5

3,4

К5

0,71

0,099

70,29

17

5,9

К8

0,63

0,099

62,37

17

59

К6

0,745

0,099

73,755

13,97

3,4

К7

0,5

0,099

49,5

13,97

3,4

К9

8

0,075

600

-

-


Таблица 6.3 - Расчёт тока КЗ в сетях до 1 кВ

Точка КЗ

Z1,мОм

Z2,мОм

Z3,мОм

Z4,мОм

Z5,мОм

Е5,мОм

Z6. мОм

ZΣ, мОм

ЕΣ, В

Iкз, кА

К1

601,3

44,6

291,8

281

143,14

360

115,6

160,2

367,7

2295

К2

601,3

23,31

291,8

281

143,14

360

115,6

139

367,7

2646,7

К3

601,3

27,24

291,8

281

143,14

360

115,6

142,86

367,7

2573,8

К4

601,3

80,34

291,8

281

143,14

360

115,6

196

367,7

18764

К5

601,3

91,05

291,8

281

143,14

360

115,6

206,7

367,7

1779,1

К8

601,3

83,5

291,8

281

143,14

360

115,6

199

367,7

1846,7

К6

601,3

90,78

201,6

281

191,5

372,74

282,3

1176

365,3

3106,5

К7

601,3

67,64

291,8

214,8

196,5

373,1

264,1

118,45

365,86

3088,7


Схема замещения для тока однофазного КЗ представлена на рисунке 6.2.

Рисунок 6.2 - Схема для расчетов токов однофазного КЗ

Хтр6=40,5 мОм;тр6=10,2 мОм;пер1=20 мОм;пер2=25 мОм;пер3=30 мОм.

Определение сопротивления линий:

Хо=0,0602 мОм/м, Rо=0,339 мОм/м, L=38 м;

Хл1=0,0602∙38=2,2876 мОм;л1=0,339∙38=12,882 мОм;

Хо=0,0612 мОм/м, Rо=0,447 мОм/м, L=76 м;

Хл2=0,0612∙76=4,6512 мОм;л2=0,447∙76=33,972 мОм;

Хо=0,0625 мОм/м, Rо=0,625 мОм/м, L=28 м;

Хл3=0,0625∙28=1,75 мОм;л3=0,625∙28=17,5 мОм.

Суммарное сопротивление линий:

ХлΣ=2∙Хл;

ХлΣ=3∙ (2,2876+4,6512+1,75) =26,066 мОм;лΣ=2∙Rл;лΣ=3∙ (12,882+33,972+17,5) =193,06 мОм.

Определяем ток КЗ:

;

 А.

6.3 Выбор распределительных щитков и автоматических выключателей


В своем деревообрабатывающем цехе, я использовал 4 РЩ, с количеством отходящих линий РШ1-12; РШ2-12; РШ-3-10 и РШ4-11. В этом случае выбираю РЩ марки "ПР-9000" с количеством ответвлений равное 12. В этом типе распределительного щита находятся автоматические выключатели марки "ВА". Эти выключатели выбираются по номинальному току, номинальному напряжения и сверхтоку. Выбор снесен в таблицу 6.4.

Для защиты асинхронных электродвигателей напряжением 380 или 660 В от многофазных коротких замыканий применяются предохранители с плавкими вставками или автоматы с электромагнитными расцепителями.

Выбор плавких вставок предохранителей и уставок автоматов производится в следующей последовательности:

)        номинальное напряжение автоматов Uном должно быть не ниже напряжения сети:

UномаUс, В; (6.5)

Пример для электроприемника № 23 (пресс холодного выдавливания):

В=380 В;

2)      номинальный ток расцепителя автоматического выключателя должен быть больше длительного максимального тока нагрузки двигателя:

Iр. а. номIном. дв., А; (6.6)ном. дв. =;

 кВ∙А;ном. дв. = А;р. а. ном=100 А;

3)      отключающая способность автомата должна быть достаточна для отключения максимального тока короткого замыкания:

Iа. отклI3К. МАХ, кА; (6.7)а. откл=25 кА, I3К. МАХ=3,106 кА;

) ток уставки срабатывания электромагнитного расцепителя автомата мгновенного действия Iу. э принимается на 25-35% выше пускового тока двигателя:

у. э=1,25∙Iпуск. дв, А; (6.8)

где Iпуск. дв - пусковой ток электродвигателя (Iпуск. дв= (6-7) ∙Iном. дв), А;

у. э=1,25∙6∙88,82=666 А;у. э=1000 А.

Ток уставки срабатывания теплового расцепителя Iу. т отстраивается от максимального рабочего тока:

у. т= (1,1…1,3) ∙ Iном. дв, А; (6.9)у. т=1,3∙88,82=115,5 А;у. т=125 А.

В четырехпроводных сетях 380 В с глухозаземленной нейтралью однофазное замыкание на землю считается коротким замыканием и должно отделяться от сети защитой:

1к. мин1,25∙ Iу. э, А; (6.10)

1,25∙1000=1250 A. Условие выполняется.

Таблица 6.4 - Выбор автоматических выключателей

№ по плану

Рн, кВт

Qн, квар

Sн, кВ∙А

Iномдв, А

Кп

Iпуск. А

Iу. э, А

Iу. т, А

Марка автомата

Ток (ном/ расц/ отсеч), А

1

14,2

24,595

28,4

40,99

5

204,96

256, 20

53,29

ВА52-31

100 67,5 500

2

6,8

11,778

13,6

19,63

5

98,15

122,69

25,52

ВА52-31

100 27 200

8

6,8

11,778

13,6

19,63

5

98,15

122,69

25,52

ВА52-31

100 27 200

9

6,8

11,778

13,6

5

98,15

122,69

25,52

ВА52-31

100 27 200

17

10

11,691

15,385

22,21

7

155,44

194,30

28,87

ВА52-31

100 33,75 250

19

1,8

2,104

2,769

4,00

5

19,99

24,98

5, 20

ВА52-31

100 21,6 160

20

1,8

2,104

2,769

4,00

5

19,99

24,98

5, 20

ВА52-31

100 21,6 160

10

1,8

2,104

2,769

4,00

5

19,99

24,98

5, 20

ВА52-31

100 21,6 160

3

5

8,660

10

14,43

5

72,17

90,21

18,76

ВА52-31

100 21,6 160

11

3,6

6,235

7,2

10,39

5

51,96

64,95

13,51

ВА52-31

100 21,6 160

22

40

46,765

61,538

88,82

5

444,12

555,14

115,47

ВА52-31

100 125 1000

18

9,4

10,990

14,462

20,87

7

146,11

182,64

27,14

ВА52-31

100 33,75 340

РШ1

46,61

24,04

52,443

75,70

-

-

-

-

ВА52-33

160 156 1600

4

5

8,660

10,00

14,43

5

72,17

90,21

18,76

ВА52-31

100 21,6 160

5

5

8,661

10,00

14,43

5

72,17

90,21

18,76

ВА52-31

100 21,6 160

6

3,6

6,236

7, 20

10,39

5

51,96

64,95

13,51

ВА52-31

100 21,6 160

7

3,6

6,236

7, 20

10,39

5

51,96

64,95

13,51

ВА52-31

100 21,6 160

12

3,6

6,236

7, 20

10,39

5

51,96

64,95

13,51

ВА52-31

100 21,6 160

13

3,6

6,236

7, 20

10,39

5

51,96

64,95

13,51

ВА52-31

100 21,6 160

14

15

25,982

30,00

43,30

5

216,51

270,64

56,29

ВА52-31

100 67,5 500

15

15

25,982

30,00

43,30

5

216,51

270,64

56,29

ВА52-31

100 67,5 500

16

15

25,982

30,00

43,30

5

216,51

270,64

56,29

ВА52-31

100 67,5 500

23

40

46,765

61,54

88,82

6

532,94

666,17

115,47

ВА52-31

100 125 1000

24

3,6

6,236

7, 20

10,39

5

51,96

64,95

13,51

ВА52-31

100 21,6 160

25

3,6

6,236

7, 20

10,39

5

51,96

64,95

13,51

ВА52-31

100 21,6 160

РШ2

39,25

26,52

47,38

68,46

-

-

-

-

ВА52-33

160 156 1600

27

7,5

5,625

9,38

13,55

5

67,74

84,67

17,61

ВА52-31

100 21,6 160

28

40

46,765

61,54

88,93

7

622,50

778,12

115,61

ВА52-31

100 125 700

29

4

6,928

8,00

11,56

5

57,80

72,25

15,03

ВА52-31

100 21,6 160

30

4

6,928

8,00

11,56

5

57,80

72,25

15,03

ВА52-31

100 21,6 160

32

4

6,928

8,00

11,56

5

57,80

72,25

15,03

ВА52-31

100 21,6 160

34

40

46,765

61,54

88,93

7

622,50

778,12

115,61

ВА52-31

100 125 800

35

35

60,622

70,00

101,16

5

505,78

632,23

131,50

ВА52-33

160 125 1000

36

35

60,622

70,00

101,16

5

505,78

632,23

131,50

ВА52-33

160 125 1000

37

35

60,622

70,00

101,16

5

505,78

632,23

131,50

ВА52-33

160 125 1000

21

9,4

16,281

27,17

7

190,17

237,72

35,32

ВА52-31

100 42,5 315

РШ3-РШ1

124,33

81,67

148,76

214,97

-

-

-

-

ВА52-35

250 321,5 2500

26

1,8

2,10443

2,77

4,00

5

20,01

25,01

5, 20

ВА52-31

100 21,6 160

31

7,5

5,625

9,38

13,55

5

67,74

84,67

17,61

ВА52-31

100 21,6 160

33

4

6,9282

8,00

11,56

5

57,80

72,25

15,03

ВА52-31

100 21,6 160

38

35

60,6218

70,00

101,16

5

505,78

632,23

131,50

ВА52-33

160 156 1250

39

5,5

5,61112

7,86

11,35

5

56,77

70,96

14,76

ВА52-31

100 67 750

40

28

48,4974

56,00

80,92

7

566,47

708,09

105, 20

ВА52-31

100 21,6 160

41

10

7,5

12,50

18,06

5

90,32

112,90

23,48

ВА52-31

100 27 200

42

10

7,5

12,50

18,06

5

90,32

112,90

23,48

ВА52-31

100 27 200

43

28

48,4974

56,00

80,92

7

566,47

708,09

105, 20

ВА52-31

100 125 700

44

17

17,3435

24,29

35,09

5

175,47

219,34

45,62

ВА52-31

100 54 400

45

17

17,3435

24,29

35,09

5

175,47

219,34

45,62

ВА52-31

100 54 400

РШ4-РШ2

124,71

100,60

160,23

231,54

-

-

-

-

ВА52-35

250 321,5 2500



7. Проектирование системы РЗА


В соответствии с требованиями ПУЭ для блока "линия - трансформатор" в начале линии со стороны источника питания должны быть установлены защиты, обеспечивающие выявление повреждений в нашей линии и в трансформаторе:

) токовая отсечка для выявления междуфазных замыканий на линии и в трансформаторе;

) максимальная токовая защита для выявления повреждений вне зоны действия токовой отсечки;

) газовая защита с действием на сигнал для выявления повреждений внутри трансформатора;

) максимальная токовая защита для выявления внешних КЗ, сопровождающихся недопустимыми для трансформатора токами;

) максимальная токовая защита от перегрузок.

Определяется возможность применения селективной токовой отсечки.

В качестве защитного устройства используем "Сириус-2Л".

Расчет токовой отсечки.

Выбирается ток срабатывания токовой отсечки по условию отстройки от тока КЗ за трансформатором ТП1:

со. w ≥ Кн * Iк. max

Тогда ток срабатывания отсечки равен:

со. w = 1,2∙ 2295∙0,4/10 = 110,16 А.

Оценивается чувствительность по минимальному току КЗ на выводах 10 кВ трансформатора ТП1:

>1.5.

Видно, что чувствительность селективной отсечки достаточна для использования ее в качестве основной защиты.

Проверяется выполнение условия отстройки защиты от максимальных токов самозапуска, возникающих в послеаварийном режиме:

CO. W3 ≥ kЗ × kСЗ × IНОМ.Т. ВН = 1,2 × 2,2 × 23,09 = 60,9 А.

Здесь kСЗ - коэффициент самозапуска (учитывая значение коэффициента самозапуска для нагрузки ТП1).

Условие отстройки выполняется.

Проверяется отстройка от бросков тока намагничивания трансформатора:

CO. W3 ≥ (4-5) × IНОМ Т3 ВН = (4-5) × 23.09 = (92,36-115,15) А.

Отстройка обеспечивается.

Выбираются ТТ для линии W 10 кВ типа ТПЛК-10 с коэффициентом трансформации kт = 100/5. Схема соединения вторичных обмоток ТТ и катушек реле - "неполная звезда - неполная звезда".

Определяется ток срабатывания реле тока комбинированной отсечки:

;

 А.

Выбирается уставка 5.5 А.

Определяются параметры срабатывания максимальная токовая защита, устанавливаемой на линии W. Ток срабатывания максимальная токовая защита:

 А.

Здесь kСЗ - коэффициент самозапуска (нагрузка ТП1).

Коэффициент чувствительности в режиме основного срабатывания защиты:

>1.5.

Необходимая чувствительность обеспечивается.

Ток срабатывания реле:

CP. MTЗ. W = ICЗ. MTЗ. W × kCX /kT = 64,2∙1/20 = 3,21 А.

Выбирается уставка "Сириус-2Л" 3,21 А.

Определяется задержка времени срабатывания максимальная токовая защита:

CЗ. MTЗ. W = tCЗ. Н + Δt = 1,0 + 0,5 = 1,5 с.

Выбираются параметры максимальная токовая защита от перегрузки. Защита от перегрузки выполняется с действием на сигнал.

Первичный ток срабатывания определяется по условию отстройки от максимального рабочего тока трансформатора на стороне ВН 10 кВ, где установлена защита:

;

 А.

Задержка времени защиты от перегрузки должна быть согласована с выдержками времени максимальная токовая защита, установленных на всех присоединениях к шине 10 кВ трансформатора (так же как и максимальная токовая защита):

CЗП. W3 = tCЗ. Н5 + Δt = 1,0 + 0,5 = 1,5 с.

Рисунок 7.1 - Карта селективности для линии к ТП1

8. Проектирование электроосвещения завода и деревообрабатывающего цеха


8.1 Электроосвещение территории завода


Мощность требуемая для электроосвещения территории:

, (8.1)

где FТЕР - площадь территории, м2;

 - удельная мощность при соответствующем типе ламп, Вт/м2;СО - коэффициент спроса;ПРА - коэффициент пускорегулирующей аппаратуры (1,2) [5].

 кВт.

, (8.2)

где  - коэффициент реактивной мощности светильников.

. квар

8.2 Электроосвещение деревообрабатывающего цеха


Целью светотехнического расчета считается выработка рекомендаций по расположению оптимального количества светильников нужной марки в помещении для создания комфортных, удовлетворяющих всем нормам условий пребывания человека.

Одним из наиболее важных качественных показателей электроосвещения, регламентируемых нормативными документами, считается коэффициент пульсации. Для офисных помещений нормируемый коэффициент пульсации в соответствии с СанПиН 2.2.1/2.1.1.1278-03 составляет не более 10%, а если в помещениях планируется работа за компьютером, это значение составляет не более 5%. Наиболее простым и эффективным образом устранения пульсаций светового потока считается использование светильников с электронной пускорегулирующей аппаратурой.

При выборе светильников также нужно определиться с типом потолка в помещении для того, чтобы понять, каким образом фиксировать на нем осветительные приборы.

Обобщая изложенное, приходим к следующему заключению: при освещении данного помещения целесообразно использовать светильники PRBLUX 418.

По методу коэффициентов использования следуете количество светильников N в осветительной установке определяется с помощью выражения:

, (8.3)

где EН - нормативный уровень освещенности, лк;- площадь помещения, м2;

КЗ - коэффициент запаса;И - коэффициент использования;- количество ламп в светильнике, шт.;

ФЛ - световой поток одной лампы в светильнике, лм.

Основным критерием, по которому определяется следуете количество осветительных приборов, считается нормируемый уровень освещенности EН. Этот показатель для помещения по СанПиН 2.2.1/2.1.1.1278-03 (СНиП 23-05-95) составляет 200 лк для расчетной плоскости на высоте 0,8 м от пола.

Площадь помещения определим по выражению:

, (8.4)

где a - длина помещения, м;

b - ширина помещения, м.

=36·18=648 м2.

Коэффициент запаса КЗ определяем в зависимости от типа помещения и принимаем равным 1,5.

Коэффициент использования KИ характеризует эффективность использования светового прибора в помещении. Для его определения следует знать индекс помещения φ и коэффициенты отражения стен, пола и потолка.

Рассчитываем индекс помещения (рис. 8.1):

, (8.5)

где h1 - высота помещения, м;2 - высота расчетной поверхности, м.

 

φ=.

Рисунок 8.1 - Схема помещения

Коэффициенты отражения стен, пола и потолка принимаем равными: потолок (50); стены (50); пол (10).

Найдем коэффициент использования по таблице для светильника PRBLUX 418: KИ =0,56.

Количество ламп в светильнике выбранного типа составляет n=4 шт, каждая из которых имеет световой поток ФЛ=1150 лм.

Определяем требуемое количество светильников по выражению (8.3):

N=шт.

Следовательно, для данного помещения осветительная установка должна состоять из 76 выбранных светильников с равномерным распределением по поверхности потолка. С учетом допуска - 10% -+20% количество светильников может варьироваться от 69 до 91 шт.

9. Безопасность и экологичность проекта


9.1 Вступление. Электрическая безопасность


Электрическая безопасность - система сохранения жизни и здоровья работников в процессе трудовой деятельности, связанной с влиянием электрического тока и электромагнитных полей. Электрическая безопасность включает в себя правовые, социально-экономические, организационно-технические, санитарно-гигиенические, лечебно-профилактические, реабилитационные и иные мероприятия. Правила электробезопасности регламентируются правовыми и техническими документами, нормативно-технической базой. Знание основ электробезопасности обязательно для персонала, обслуживающего электроустановки и электрооборудование.

Рассмотрим требования к персоналу при обслуживании электроустановок:

. Работники, принимаемые для выполнения работ электроустановках, должны иметь профессиональную подготовку.

. Проверка состояния здоровья работника проводится до приема его на работу.

. Электротехнический персонал до допуска к самостоятельной работе должен быть обучен приемам освобождения пострадавшего от действия электрического тока, оказания первой помощи при несчастных случаях.

. Электротехнический персонал должен пройти проверку знаний Правил и других нормативно-технических документов (правил и инструкций по технической эксплуатации, пожарной безопасности, пользованию защитными средствами, устройства электроустановок) в пределах требований, предъявляемых к соответствующей должности или профессии

5. Каждый работник, если он не может принять меры к устранению нарушений настоящих Правил, должен немедленно сообщить вышестоящему руководителю о всех замеченных им нарушениях и представляющих опасность для людей неисправностях электроустановок, машин, механизмов, приспособлений, инструмента, средств защиты и т.д.

9.2 Выбор сетей по условиям безопасности до 1 кВ в городских сетях. Зануление в сетях до 1 кВ. Применение УЗО


По технологическим требованиям более удобной считается схема трехфазной четырехпроводной сети с заземленной нейтралью, так как она позволяет получить два рабочих напряжения Uф и Uл.

По условиям электробезопасности предпочтительнее брать трехпроводную сеть с изолированной нейтралью на тех объектах, где осуществляется постоянный надзор и контроль за состоянием электроустановок, где обеспечивается высокое качество сопротивления изоляции, своевременно выполняются профилактические осмотры и ремонты сетей и немедленная ликвидация любых замыканий фаз на землю.

В электросетях, не находящихся под постоянным контролем и надзором, и в тех случаях, когда возможны частые замыкания на землю из-за снижения сопротивления изоляции, нужно иметь сеть трехфазного тока с заземленной нейтралью. Если условия работы не очень благоприятны (высокая влажность в воздухе, наличие в помещении сторонних газов и паров, нарушающих изоляцию, низкая квалификация работников), также выбирается электросеть с заземленной нейтралью.

На основании изложенного проектом предусматривается на предприятии сеть 0,4 кВ трехфазного тока с заземленной нейтралью (TN-C-S).

Защитное зануление - это соединение металлических непроводящих в нормальном режиме частей электрооборудования, которые могут оказаться под напряжением, к глухозаземленной нейтральной точке источника (рис.9.1).

Рисунок 9.1 - Схема зануления электрического двигателя в деревообрабатывающем цехе: U - фазное напряжение, IК - ток КЗ, 1, 2, 3 - фазы, 0 - нулевой провод, R0 - сопротивление нейтральной точки.

Назначение защитного зануления точно такое же, как и защитного заземления: обеспечить безопасность людей при пробое на корпус. Решается эта задача автоматическим отключением поврежденного прибора от электросети.

Принцип действия зануления таков: превращение пробоя на корпус в однофазное КЗ, чтобы вызвать ток большой силы, способный обеспечить срабатывание защитного аппарата и тем самым автоматически отключить поврежденный прибор от питающей электросети. Такой защитой могут служить:

) предохранители или автоматические выключатели, устанавливаемые для защиты от токовКЗ;

) магнитные пускатели со встроенным тепловым расцепителем;

) контакторы с тепловыми пластинами и другие устройства.

При повреждении фазы на корпус ток идет так: корпус - нулевой проводник - обмотки силового трансформатора - фазный проводник - предохранитель; ввиду того, что сопротивление при КЗ невелико, сила тока достигает больших значений и предохранители перегорают.

Защитное зануление используется в трехфазных четырехпроводных электросетях напряжением до 1000 В с глухозаземленной нейтралью. Такие сети обычно напряжением 380/220 и 220/127 В широко применяются в машиностроительных отраслях.

Назначение нулевого провода в электрической сети - создать необходимую для отключения установки значение тока КЗ путем появления для этого тока цепочки с достаточно малым сопротивлением.

Заземление нейтрали в трехфазной четырехпроводной сети производится для того, чтобы уменьшить до безопасной величины напряжение нулевого провода относительно земли при случайном замыкании фазы на корпус.

Без заземления нейтрали такая сеть небезопасна и применять ее не следует.

Защитным отключением используют средства защиты, обеспечивающие автоматическое отключение аварийной установки в случае замыкания одной из фаз на корпус и возникновения опасности поражения людей током. Время защитного отключения не должно быть более 0,2 сек. Защитное отключение считается частным случаем защитного зануления. В отличие от зануления, защитное отключение может применяться в любых сетях независимо от принятого режима нейтрали, величины напряжения и наличия в них нулевого провода. Защитное отключение может применяться в условиях повышенной опасности в дополнение к защитному заземлению, а также вместо заземления корпусов электрооборудования, когда его выполнить трудно, например, в передвижных электроустановках, установленных на скальных грунтах или удаленных от системы заземления или зануления электроприемника тока.

Защитное отключение осуществляется при помощи автоматических выключателей, снабженных специальным реле защитного отключения. Принципиальная схема защитного отключения изображена на рис.9.2.

Рисунок 9.2 - Принципиальная схема защитного отключения

Основным элементом схемы считается защитное реле 1 с постоянно замкнутыми контактами. При замыкании на корпус одной из фаз, когда корпус электроустановки получится под напряжением выше допустимого, сердечник реле 1 втягивается и размыкает цепь питания катушки контактора 2, в результате чего электроустановка отключается. Защитное реле 1 срабатывает при заданном напряжении на корпусе электроустановки порядка 24¸40 В. для контроля исправного действия защитного реле, контактора и всех соединений предусмотрена контрольная кнопка 4.

9.3 Выбор и расчет заземляющего устройства


Расчет зазмеления сводится к расчету заземлителя, так как заземляющие проводники в подавляющем большинстве случаев принимают по условиям механической прочности и стойкости к ржавчине.

Требуемое сопротивление в соответствии с ПУЭ составляет 4 Ом. Контур заземления нужно соорудить с внешней стороны с расположением вертикальных электродов по периметру. В качестве вертикальных заземлителей берем электроды с диаметром 18 мм и длиной 3 м, которые заглубляются в грунт. Верхние концы электродов располагаем на глубине 0.7 м от поверхности почвы. К ним крепятся горизонтальные электроды из той же стали, что и вертикальные электроды.

С учетом нашей площади (9.1x6.22 м), занимаемой подстанцией, намечаем расположение стержней по периметру длиной 32.6 м.

Параметры грунта в месте монтажа, климатические данные и другие исходные параметры для расчета находятся в табл.9.1.

Таблица 9.1 - Исходные данные

Обозначение

Наименование

Ед. изм.

Значение

нормируемое сопротивление растеканию тока в землюОм4




удельное сопротивление верхнего слоя грунтаОм*м50




удельное сопротивление нижнего слоя грунтаОм*м50




d

Диаметр стержня

мм

18

длина вертикального заземлителям3




толщина верхнего слоя грунтам2




глубина заложения горизонтального заземлителям0.7




расстояние от поверхности земли до середины заземлителям2.2




климатический коэффициент для вертикальных электродов-1.5




климатический коэффициент для горизонтальных электродов-2.25




ширина стальной полосымм50




длина горизонтального заземлителям32.64





Удельный расчетный коэффициент сопротивления грунта определяем по выражению:

; (9.1)

 Ом·м.

Сопротивление растеканию одного вертикального заземлителя определяем по выражению:

; (9.2)

=24.7 Ом.

Предполагаемое количество вертикальных заземлителей определяем по выражению:

, (9.3)

где  - коэффициент использования вертикальных заземлителей.

=14 шт.

Таблица 9.2 - Параметры вертикальных и горизонтальных заземлителей

Обозна-чение

Наименование

Ед. изм.

Значе- ние

коэффициент использования вертикальных заземлителей-0.631




коэффициент использования горизонтальных электродов-0.41




расстояние между заземлителямим4.081





Сопротивление горизонтального заземлителя определим по выражению:

 (9.4) =15.27 Ом.

Полное сопротивление вертикальных заземлителей R не должно превышать значения определяемого по выражению:

; (9.5)==5.42 Ом.

С учетом полного сопротивления вертикальных заземлителей уточненное количество вертикальных заземлителей с учетом соединительной полосы определяется по выражению:

; (9.6)

= 88 шт.

Устанавливаем 8 вертикальных электродов, общая длина горизонтального заземлителя 32.64 м при общем расстоянии между вертикальными заземлителями 4.08 м. Монтажное расстояние между вертикальными заземлителями вдоль соединительной полосы указывается на плане заземляющего устройства.

9.4 Проектирование мероприятий противопожарной безопасности в деревообрабатывающем цехе


Для тушения используют разные огнетушительные вещества: жидкие, твердые, газообразные.

Особенностью тушения пожаров в ЗТП считается то, что если она не отключена и находится под напряжением, то возникает опасность поражения электрическим током.

Запрещается тушение пожара в ЗТП, находящихся под напряжением, всеми видами пен и воды. Допускается тушить пожар на электрооборудовании, находящемся под напряжении 0,4 кВ, распыленными струями воды, доставляемой из ручных пожарных стволов с дистанции не менее 5 метров. При этом следует действовать со средствами пожаротушения в диэлектрических ботах и перчатках, а при появлении дыма - в средствах индивидуальной защиты. Необходимо заземлить пожарный насос и ствол пожарной техники и находится при тушении на безопасной дистанции от электроустановки. Тушение компактными струями не разрешается.

Не разрешается тушение пожаров, если по условиям режима работы ЗТП при тушении пожара нежелательно случайное прикосновение или недопустимое приближение человека к токоведущим частям.

Горящее масло не рекомендуется тушить компактными водяными струями во избежание увеличения площади пожара. Для локализации очага пожара должны быть приняты меры, предотвращающие растекание трансформаторного масла (обваловка и т.п.). Согласно ПУЭ (пункт 4.2.70), для предотвращения растекания масла и распространения пожара при повреждении маслонаполненных силовых трансформаторов с массой масла более 1 тонны, проектируем установку маслоэлектроприемников, маслоотводов и маслосборников.

Во время развившегося пожара следует защитить от действия высокой температуры рядом расположенные трансформаторы, оборудование и установки. При этом находящаяся под напряжением аппаратура отключается выключателями и разъединителями. В целях предупреждения распространения пожара должны применятся меры по созданию водяных завес.

Щиты управления считаются наиболее ответственной частью электроустановки, поэтому наибольшее внимание при тушении пожара должно уделяться сохранению в целостности установленной в ней аппаратуры. При загорании кабелей, проводов и аппаратуры на панели щита управления оперативный персонал должен, по возжелательности, снять напряжение с панелей, на которых возник пожар, не допуская перехода огня на соседние панели. При этом применяются углекислотные и углекисло-бромэтиловые огнетушители.

9.5 Утилизация ртутьсодержащих отходов


В соответствии с ГОСТ Р 52105-2003 ртуть содержащие отходы (РСО) классифицируют:

В зависимости от содержания ртути РСО выделяют следующие группы:

- ртуть с механическими включениями, а также растворенными химвеществами, при доле базового вещества 95% (не менее);

- отходы с долей металлической ртути 50% (не менее)

- отходы, содержащие ртуть, ее неорганические или органические соединения, при доле ртути от 0,026% до 50,00%;

- отходы, содержащие ртуть или ее соединения долей от 0,00021% (допустимо ртути в почве) до 0,026%.

Отходы первой группы утилизируют на специализированных объектах с целью получения товарной ртути механическими и/или физико-химическими методами, в том числе обработкой кислотами и щелочами, дистилляцией или электрохимией.

Отходы второй группы утилизируют на специализированных объектах для получения ртути при доле базового вещества более 95%, т.е. не уступающей отходам 1-й группы.

При переработках используют методы, включающие прогревание или прокаливание аппарате, приспособленном для испарения ртути и для конденсации ее паров. Если качество новой ртути не соответствует требованиям к товарному продукту, полученную ртуть дополнительно очищают методами, используемыми при переработке первой группы.

Допускается использовать другие методы обработки, базирующиеся на химизвлечении ртути, или физико-химические методы с последующим выделением солей или металлической ртути.

Отходы третьей группы утилизируют на специализированных объектах с целью выделения из них металлической ртути или ее соединений, пригодных для повторной реализации. При отсутствии технологии утилизации или нецелесообразности такой переработки (малое количество таких отходов) отходы складируют с целью их последующей переработки с учетом всех требований ГОСТ.

Отходы четвертой группы утилизируют соответственно отходам третьей группы или размещают на полигонах по обезвреживанию и захоронению токсичных промышленных отходов, если эти полигоны обладают соответствующими технологиями и оборудованием, которые обеспечивали бы перевод ртути или ее соединений в малолетучее и малорастворимое состояния в соответствии с требованиями ГОСТ 17.2.3.02 <http://docs.cntd.ru/document/1200001355>, ГОСТ 12.1.005 <http://docs.cntd.ru/document/1200003608>. Если такие технологии отсутствуют или на действующих полигонах не получается обеспечить требования ГОСТ 12.3.031 <http://docs.cntd.ru/document/1200008484>, ГОСТ 17.2.3.02 <http://docs.cntd.ru/document/1200001355>, ГОСТ 12.1.005 <http://docs.cntd.ru/document/1200003608>, такие отходы направляют на утилизацию.

Отходы с долей ртути или ее соединений менее 0,00021% не считаются ртутьсодержащими, и никаких ограничений, связанных с наличием в отходах ртути, по обращению с ними не нужно.

В условиях ухудшения экологической обстановки выбор способа безвредной утилизации отходов становится ключевым вопросом, требующим экономически обоснованного решения. Сложность решения данной задачи обуславливается необходимостью классификации различных видов отходов и применения соответствующего капиталоемкого оборудования.

Выбор способа обезвреживания отходов зависит от происхождения продуктов, их агрегатного состояния, воздействия на экологию и здоровье человека, класса токсичной опасности веществ.

Токсичные продукты высокого класса опасности обезвреживаются непосредственно в момент их выработки на производстве, собственными силами предприятия либо с привлечением специализированной компании. Процесс осуществляется на специализированном технологическом оборудовании, обрабатывающем химические и токсичные материалы до концентраций, не представляющих угрозу экологии.

Утилизация медицинских отходов, представляющих эпидемиологическую опасность, относится к особой группе задач, для решения которых задействуется высокопроизводительная техника, обеспечивающая эффективное обезвреживание рискованных и чрезвычайно опасных компонентов. В процессе обработки органические вещества опасных продуктов подвергаются воздействию повышенных температур, посредством чего разлагаются и окисляются до безвредного состояния.

Процесс обезвреживания продуктов, представляющих опасность, происходит с использованием специализированных технических средств: фильтры для жидкостей, дробительные машины для твердых веществ, системы очистки газов, установки плазменного нагрева, циклонные реакторы.

Метод используют для подготовки отходов к транспортированию и складированию для последующей переработки.

Высокотемпературный обжиг. Метод состоит в обжиге отходов, содержащих ртуть и органические компоненты, проводимом в соответствии с требованиями ГОСТ 12.3.031 <http://docs.cntd.ru/document/1200008484>.

Все получаемые в результате этого процесса продукты должны быть впоследствии проверены на соответствие требованиям настоящего стандарта для отнесения их к соответствующей группе).

Термические методы. Методы заключаются в прогревании или прокаливании в установке, приспособленной для испарения ртути и, соответственно, для конденсации паров ртути, либо в прямой ректификации ртути с целью ее регенерации. Подобную установку (или цех) контролируют на соответствие требованиям ГОСТ 17.2.3.02 <http://docs.cntd.ru/document/1200001355>, ГОСТ 12.1.005 <http://docs.cntd.ru/document/1200003608> в части обращения с ртутью и ее соединениями.

Все получаемые в результате этого процесса продукты должны быть проверены на соответствие требованиям настоящего стандарта для отнесения их к соответствующей группе.

Заключение


В данной выпускной квалификационной работе в результате сравнения вариантов внешнего снабжения электроэнергией, наиболее экономичной оказалась схема с напряжением 10 кВ, поэтому завод получает питание от подстанции энергетической системы по кабельной линии напряжением 10 кВ.

Распределение энергии внутри нашего объекта осуществляется по радиальной схеме на напряжение 10 кВ.

На предприятии предусматривается установка ГРП с вакуумными выключателями ВВ/TEL-10. В соответствии со спецификой производства рассмотрен вопрос охраны труда и экологии.

В экономической части проекта определено количество обслуживающего персонала и инвестиционные показатели проекта.

Список использованных источников


1. Правила устройства электроустановок 7-е изд. - Москва: Издательство ЭНОС, 2003. - 644 с.

. Старкова, Л.Е. Справочник цехового энергетика: учебное пособие для вузов / Л.Е. Старкова. - [2-е изд.]. - Вологда: ВоГТУ, 2011. - 286 с.

. Неклепаев, Б.П. Электрическая часть электостанций и подстанций: справочные материалы для курсового и дипломного проектирования: Учебное пособие для вузов. - 5-е изд. стер. Москва: Энергоатомиздат, 2014. - 608 с.

. Алюнов, А.Н. Расчет электрического электроосвещения: учебное пособие/ А.Н. Алюнов, О.С. Вяткина. - Вологда: ВоГТУ, 2008. - 74 с.

. Бурнашов, Г.Н. Релейная зашита и автоматика в системах снабжения электроэнергией: Метод. указ. - Чита: ЧитГУ, 1996. - 40 с.

. Шабад, М.А. Расчеты релейной защиты и автоматики распределительных сетей / М.А. Шабад, А.Л. Соловьев. - Санкт Петербург: Политехника, 2007. - 175 с.

. ГОСТ 32144-2013. Электрическая энергия. Совместимость технических средств электромагнитная. Нормы качества электрической энергии в системах снабжения электроэнергией общего назначения / Межгосударственный совет по стандартизации, метрологии и сертификации. - введ.01.07.2014. - Минск: ГУП ЦПП, 2014. - 36 с.

. Безопасность жизнедеятельности. Под общей редакцией С.В. Белова, 3 изд. - М.: Высшая школа, 2001. - 485 с.


Не нашли материал для своей работы?
Поможем написать уникальную работу Без плагиата!