Материал: Электрификация цеха

Внимание! Если размещение файла нарушает Ваши авторские права, то обязательно сообщите нам

Электрификация цеха

Введение

В механическом цехе производится обработка деталей, узлов и корпусов двигателей, изготавливаемых на проектируемом предприятии. Необходимые для этого заготовки, металл и отливки поступают со склада металла, заготовок и прочих материалов в отделение металлообрабатывающих станков.

Изготовленные и обработанные в механических отделениях детали, части и узлы передаются в сборочный цех завода.

Подключение систем электроснабжения промышленных предприятий к сетям энергосистем производится согласно техническим условиям на присоединение, выдаваемым энергоснабжающей организацией в соответствии с Правилами пользования электрической энергией.

Электрическая энергия широко применяется во всех отраслях народного хозяйства, особенно для электрического привода различных механизмов. Передача, распределение и потребление электроэнергии на промышленных предприятиях должны производиться с высокой экономичностью и надежностью. Так, в системах цехового электроснабжения широко используются комплектные распределительные устройства (КРУ) и комплектные трансформаторные подстанции (КТП), а также комплектные силовые и осветительные токопроводы.

Все это создает гибкую и надежную систему распределения электроэнергии, экономящую большое количество проводов и кабелей. Значительно упростились схемы подстанций различных напряжений и назначений за счет отказа от сборных шин и выключателей на первичном напряжении и применения глухого присоединения трансформаторов подстанций к питающим линиям и т.д. Что является актуальностью на сегодняшний день.

При проектировании систем электроснабжения необходимо учитывать, что в настоящее время все более широкое распространение находит ввод, позволяющий по возможности максимально приблизить высшее напряжение (35 - 330 кВ) к электроустройствам потребителей с минимальным количеством ступеней промежуточной трансформации. Рациональные схемы решения должны обеспечивать ограничение токов короткого замыкания. В необходимых случаях при проектировании систем электроснабжения должна быть предусмотрена компенсация реактивной мощности. Мероприятия по обеспечению качества электроэнергии должны решаться комплексно и базироваться на рациональной технологии и режиме производства, а также на экономических критериях.


1. Классификация помещения цеха по условиям окружающей среды


Классификация помещения цеха и электроприемников (ЭП), как правило, выполняется для правильного выбора схемы сети, выбора способа прокладки, марок кабелей, шинопроводов, а также для учета влияния условий среды на допустимые токовые перегрузки в электрической сети.

Согласно правилам устройства электроустановок (ПУЭ) производственные помещения классифицируются по условиям окружающей среды.

В данном курсовом проекте требуется разработать электрическую сеть для механического цеха. Рассматриваемый механический цех относится к сухому типу помещению с нормальными условиями. Влажность воздуха не более 60% и температура не превышает +25 °С.

В отношении опасности поражения людей электрическим током, можно отнести к помещениям с повышенной опасностью.

В сухих помещениях с нормальными условиями допускается применение следующих типов прокладки:

Открытая проводка:

·              непосредственно по несгораемым и трудносгораемым конструкциям и поверхностям - изолированными незащищенными проводами на роликах и изоляторах, в трубах (изоляционных с металлической оболочкой, стальных), коробах, лотках, гибких металлических рукавах, а также кабелями, защищенными изолированными и специальными проводами,

·              непосредственно по сгораемым конструкциям и поверхностям- изолированными незащищенными проводами на роликах и изоляторах, в трубах (изоляционных с металлической оболочкой, стальных), коробах, гибких металлических рукавах, а также кабелями и защищенными изолированными проводами,

·              при напряжении до 1000 в - токопроводами всех исполнений,

·              при напряжении свыше 1000 в - токопроводами в закрытом или пыленепроницаемом исполнении.

Скрытая проводка:

·              изолированными незащищенными проводами в трубах (изоляционных, изоляционных с металлической оболочкой, стальных), глухих коробах, замкнутых каналах строительных конструкций зданий, а также специальными проводами.

Расположение оборудования в механическом цехе стабильное, то есть требовательность к гибкости сети минимальная.

Для прокладки сети выбран алюминиевый провод типа АВВГ. Для запитки кранов будут используется шинопроводы марки ШТМ [2], закреплённые на опорах цеха на высоте шести метров над уровнем пола.

2. Классификация электроприемников цеха

Классификация электроприемников по режиму работы

Продолжительный режим работы. Электроприемники, работающие в номинальном режиме с продолжительно неизменной или малоизменяющейся нагрузкой. В этом режиме электрический аппарат (машина) может работать длительное время, температура его частей может достигать установившихся значений, без превышения температуры свыше допустимой. Пример: Электрические двигатели насосов, компрессоров, вентиляторов и т.п.
        Кратковременный режим работы. Кратковременный режим работы электроприемника (электродвигателя) характеризуется тем, что ЭП работает при номинальной мощности в течении времени, когда его температура не успевает достичь установившегося значения. При отключении его температура успевает снижаться до температуры окружающей среды.

Повторно-кратковременный режим работы. При повторно-кратковременном режиме работы (ПКР) электроприемника кратковременные рабочие периоды с определенной нагрузкой чередуются с паузами (ЭП отключен). Продолжительность рабочих периодов и пауз не настолько велика, чтобы нагрев отдельных частей ЭП при неизменной температуре окружающей среды могли достигнуть установившихся значений.  

Классификация электроприемников по степени надежности электроснабжения

В отношении обеспечения надежности электроснабжения электроприемники разделяются на следующие три категории:

Электроприемники I категории - электроприемники, перерыв электроснабжения которых может повлечь за собой: опасность для жизни людей, значительный ущерб народному хозяйству; повреждение дорогостоящего основного оборудования, массовый брак продукции, расстройство сложного технологического процесса, нарушение функционирования особо важных элементов коммунального хозяйства.

Из состава электроприемников I категории выделяется особая группа электроприемников, бесперебойная работа которых необходима для безаварийного останова производства с целью предотвращения угрозы жизни людей, взрывов, пожаров и повреждения дорогостоящего основного оборудования.

Электроприемники II категории - электроприемники, перерыв электроснабжения которых приводит к массовому недоотпуску продукции, массовым простоям рабочих, механизмов и промышленного транспорта, нарушению нормальной деятельности значительного количества городских и сельских жителей.

Электроприемники III категории - все остальные электроприемники, не подходящие под определения I и II категорий.

Механический цех по категории надежности ЭСН относится к потребителям к III категории электроприемников, т.к. при потере питания в сети не приведет к условиям опасным для жизни людей, безопасности государства, нарушению сложных технологических процессов. Так же это не приведет к массовому простою механизмов, рабочего персонала и промышленного транспорта, нарушению нормальной жизненной и трудовой деятельности значительного количества жителей городов и сел.

Поэтому в данном цехе может быть использована схема с одним источником питания.

Классификация электрооборудования по степени его защиты

Электрооборудование и электротехнические устройства в отношении защиты персонала от прикосновения и попадания внутрь воды характеризуются степенью защиты, обозначаемой буквами IP (International Protection) и двузначным кодом:

Первая цифра кода обозначает степень защиты персонала от соприкосновения с токоведущими и движущимися частями оборудования и от попадания внутрь оболочки твердых посторонних тел.

Вторая цифра кода обозначает степень защиты электрооборудования от проникновения внутрь оболочки воды.

К данному цеху будет применена марка защиты оборудования IP50.

Номинальные параметры приемников цеха

№ ЭП

Наименование ЭП

Тип двигателя

Рном

Sном

Qном

Iном

Iпик

1,8

Круглошлифовальный станок

АД КЗ

9,6

0,65

14,77

11,22

21,32

127,9

2,9

Плоскошлифовальный станок

АД КЗ

7,4

0,7

10,57

7,55

15,26

91,55

3,4,5

Токарно-винторезный станок

АД КЗ

4,1

0,7

5,86

4,18

8,45

50,72

6,7

Универсальный фрезерный станок

АД КЗ

2,7

0,75

3,6

2,38

5,2

31,18

10,11,19,20, 29,30

Сверлильный станок

АД КЗ

1,5

0,6

2,5

2

3,61

21,65

12,16,13,14, 15,24,25

Токарно-винторезный станок

АД КЗ

11,5

0,75

15,33

10,14

22,13

132,8

17

Пресс

АД КЗ

70

0,7

100

71,41

144,3

866

18,21

Кран мостовой

АД Фр

10,05

0,5

40,2

34,81

29

72,53

22,23

Пресс холодного выдавливания

АД КЗ

55

0,7

78,57

56,11

113,4

680,4

26,39

Точильный станок

АД КЗ

2

0,65

3,08

2,34

4,44

26,65

27,31

Вентилятор калорифера

АД КЗ

5,5

0,85

6,47

3,41

9,34

56

28,34

Пресс кривошипный

АД КЗ

22

0,78

28,21

17,65

40,71

244,3

32,33

Долбежный станок

АД КЗ

5,5

0,74

7,43

5

10,73

64,37

35,36,37,38

Токарно-винторезный станок

АД КЗ

14,8

0,67

22,09

16,4

31,88

191,3

40,43

Сварочный преобразователь ПСО-500

ДПТ

9,8

0,35

28

26,23

40,41

121,24

41,42,45

Вентилятор вытяжной

АД КЗ

10

0,8

12,5

7,5

18

108,25

44

Гильотинные ножницы

АД КЗ

1,3

0,68

1,91

1,4

2,76

16,56

. Определение центра электрических нагрузок цеха и выбор места расположения цеховой трансформаторной подстанции

Определение места положения подстанции необходимо, чтобы при распределении электроэнергии уменьшить потери мощности, напряжения, расход на материалы, токопроводы, на строительство помещения подстанции и др. На плане цеха наносят систему координат и определяют местоположение каждого ЭП (xi, yi). Для этого нужно найти центр фигуры изображающей ЭП на плане цеха, затем провести диагонали фигуры. Пересечение диагоналей и будет являться центром фигуры, а соответственно и ЭП. Полученные данные заносим в таблицу.

Центр электрических нагрузок считаем по полной мощности ЭП.

Зная установленные активные мощности всех ЭП, найдем их полные мощности по следующей формуле:

, кВА

где cosц - коэффициент мощности,

Рн - установленная мощность.

Подставляя численные значения в (3.1) определим полную мощность для ЭП 1:

S1=9,6/0,65=14,77 кВА

Полные мощности остальных ЭП находим аналогично, подставляя их значения в (3.1). Результаты вычислений заносим в таблицу 3.

Координаты центра электрических нагрузок определим по формулам:

, м;

, м.

где Si - полная мощность i - го ЭП,

- координата i - го ЭП по оси X,

 - координата i - го ЭП по оси Y.

Координаты центра нагрузок получили следующие значения:

Xцен = 19,74 м, Yцен = 11,14 м.

Картограмма электрических нагрузок всех ЭП механического цеха на заданном плане (рисунок 1). На картограмме электрических нагрузок буду показаны активная мощность и реактивная.

Радиус окружности ЭП будет пропорционален его полной мощности. Для решения данной задачи предварительно произведем расчет радиусов каждого ЭП с учетом масштаба.

Расчёт радиуса окружности каждого ЭП будем вести по формуле:

;

где m - масштабный коэффициент пропорциональности между полной мощностью ЭП и радиусом окружности в кВА/мм2.

Принимаем масштабный равный 1м.

Сектор на окружности показывает долю реактивной мощности ЭП. Угол сектора вычисляется по формуле:


Численные значения радиусов остальных ЭП будем вести аналогично, записывая результаты вычислений в таблице.

Значения полных мощностей и координат ЭП

№ ЭП

S

X

Y

R

S*X

S*Y

Cos (ц)

P

1

14,77

32,35

21,75

2,17

477,78

321,23

0,65

9,6

2

10,57

27,85

21,20

1,83

294,41

224,11

0,7

7,4

3

5,86

23,85

21,20

1,37

139,69

124,17

0,7

4,1

4

5,86

19,85

21,50

1,37

116,26

125,93

0,7

4,1

5

5,86

15,35

21,50

1,37

89,91

125,93

0,7

4,1

6

3,60

11,20

21,10

1,07

40,32

75,96

0,75

2,7

7

3,60

8,04

21,10

1,07

28,94

75,96

0,75

2,7

8

14,77

32,35

17,58

2,17

477,78

259,64

0,65

9,6

9

10,57

27,85

18,40

1,83

294,41

194,51

0,7

7,4

10

2,50

25,25

18,40

0,89

63,13

46,00

0,6

1,5

11

2,50

23,25

18,40

0,89

58,13

46,00

0,6

1,5


Поскольку центр электрической нагрузки находится в точке рядом со станками. Подстанцию невозможно разместить в этой точке. Поэтому подстанция будет вынесена за ближайшую стену.


Рисунок 1 - Картограмма электрических нагрузок

4. Выбор конструктивного исполнения цеховой сети и ее основного оборудования


Схемы электроснабжения промышленных предприятий делятся на схемы внешнего и внутреннего электроснабжения. Схемы электроснабжения выбираются из соображений надежности, экономичности и безопасности. Надежность определяется в зависимости от категории потребителей (см. пункт 1.1). Внутреннее и внешнее электроснабжение потребителей электроэнергии осуществляют с помощью радиальных, магистральных и смешанных схем питания.

Цеховая сеть электроснабжения проектируется, как трехфазная, напряжением 380В с глухозаземленной нейтралью, так и однофазная сеть напряжением 220В для освещения.

В качестве распределительного шкафа для передачи электроэнергии выбираем шкаф типа ПР11 [3]. Шкафы данной серии комплектуют вводными выключателями типа ВА с комбинированными расцепителями.

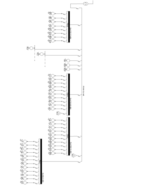
Согласно рисунку разводка питания от трансформаторной подстанции к распределительным шкафам РШ1-РШ4 и от распределительных шкафов к приёмникам выполнена по радиальной схеме сети.

Скрытая прокладка обусловлена тем, что в цехе есть грузоподъемное оборудование, следовательно, необходима защита проводки в возможных местах ее механического повреждения.

В случае радиальной схемы от распределительного устройства отходят питающие линии без разветвлений к отдельным электроприемникам или отдельным распределительным щитам, от которых уже получают питание электроприемники.          Достоинством радиальной схемы является ее надежность, которая наблюдается в случае выхода из строя одной питающей линии, в результате которого отключается только один электроприемник или группа электроприемников, соединенных с одним распределительным пунктом.

Кабели для запитки РШ1-РШ4 отходят от ТП и прокладываются в полу и стенах. Силовые кабели ЭП17, ЭП22, ЭП23 и двух троллейных шинопроводов отходят от ТП и прокладываются замоноличенно в полу. Кабели для запитки отдельных электроприемников от РШ1-РШ4 будем прокладывать по стенам и в полу, в трубах. К мостовым кранам питание подводится от ТП в полу в трубе, затем по опоре, на высоту шесть метров к троллейным шинопроводам. Для того, чтобы падение напряжения уменьшить в два раза шинопроводы запитываются по середине. Шинопроводы прокладывается на высоте шесть метров от уровня пола по стене и закрепляется на строительных конструкциях.

Типы распределительных щитов

№ РШ

Тип

Наличие ввод. выкл.

Номинальный ток шкафа, А

Кол-во. Автомат. Выкл. ВА

Габариты H*L*B,мм

Кол-во. Питаемых ЭП

Суммарный Iн, А





однополюсных




РШ1

ПР11-1078-21У3 Не типовой

1

250

-

12

1200*650*200

12

162,6

РШ2

ПР11-1078-21У3

1

250

-

10

1200*750*300

10

161

РШ3

ПР11-1078-21У3

1

250

-

10

1200*750*300

10

246,1

РШ4

ПР11-1098-21У3

1

400

-

8

1200*750*300

8

307




Рисунок 2 - Схема внутрицеховой сети


Электрическая схема цеховой сети показана на рисунке 3.

Рисунок 3 - Схема питания механического цеха

5. Расчет электрической нагрузки цеха


Для определения расчетной силовой электрической нагрузки цеха воспользуемся методом коэффициента максимума.

Расчетная активная нагрузка для электроприемников определяется по формуле:

.

Эффективное число приемников - число однородных по режиму работы ЭП одинаковой мощности, которое обуславливает ту же величину расчетной нагрузки, что и группа действительных ЭП, различных по мощности и режиму работы.

В общем случае эффективное число приемников определяется по формуле

;

где - номинальная мощность i-го приемника.

В курсовом проекте коэффициент максимума  будем определять по формуле:                           

.

Расчетная реактивная нагрузка цеха (узла) определяется как

;

где  - средняя за смену реактивная мощность;

 при условии, что  и  или  и ;

 во всех остальных случаях.

Полная мощность цеха (узла) определяется по следующей формуле

.

Расчетный ток цеха (узла) определим как:

;

где - номинальное линейное напряжение сети (0,4 кВ).

Расчетный ток электроприемника, включенного в трехфазную сеть, определяется по формуле:


При расчётах мощности ЭП работающих в повторно-кратковременном режиме работы номинальные мощности определяются:

;

где - номинальная паспортная мощность электроприемника;

ПВ- продолжительность включения.



Потом определяется групповой коэффициент использования:

.

Суммарный коэффициент реактивной мощности для группы электроприемников определяется по формуле:


Пиковый ток - максимальная кратковременная нагрузка, возникающая при нормальном течении технологического процесса.

Пиковый ток от одиночного ЭП определяется по формуле

;

где - кратность пускового тока (для АД с к.з. ротором 5¸7; для АД с фазным ротором - 2,5; для ДПТ 2¸3).

Если в узле сосредоточенно менее 5 приемников, то за расчетный режим принимают, режим пуска самого мощного приемника, а загруженность других принимают равной 100%.

;

где - самый большой пусковой ток;n- число приемников в узле.

Если в узле больше 5 приемников (n>5), то пиковый ток узла определится как

;

где - расчетный ток группы;

- номинальный ток приемника, создающего максимальный пусковой ток.

Приемники, работающие в режиме ПКР, в пусковых и расчетных токах учитываются с паспортной продолжительностью включения.

Пример расчёта мощности РШ-4:

а) Расчет реактивной мощности для каждого электроприемника:

;

;

;

;

;

.

б) Расчёт активной мощности для каждого электроприёмника:

;

;

;

;

;

.

в) Расчёт реактивной мощности для каждого электроприёмника:

;

;

;

;

;

;

г) Расчёт номинального тока для каждого электроприёмника:

;

;

;

;

;

;

д) Общее количество электроприёмников РШ-4: 8 штук

е)Сумма активных номинальных мощностей электроприёмников РШ-4:

.

ж) Сумма средних активных мощностей электроприёмников РШ-4:

.

з) Сумма средних реактивных мощностей электроприёмников РШ-4:

.

и) Расчёт группового  электроприёмников РШ-4:

.

к) Расчёт коэффициента использования электроприёмников РШ-4:

.

л)Расчёт эффективного числа приемников РШ-4:


м) Расчёт коэффициента максимума электроприёмников РШ-4:

.

н) Определение расчётной активной мощности электроприёмников РШ-4:

.

о) Определение расчётной реактивной мощности электроприёмников РШ-4:

.

Согласно условию к формуле (5.4) принимаем  

п)Определение полной расчётной мощности электроприёмников РШ-4:

.

Аналогичные расчёты выполняются и для остальных РШ.

Расчёт мощности осветительной нагрузки

;

- площадь цеха

 - удельная мощность освещения

В качестве источника света выбрана газоразрядная лампа ДРЛ-700 с Pн=700 Вт (


Расчёт полной мощности цеха:

.

Полученные данные сведём в таблицы 5-9.

Таблица 5 - Расчетная электрическая нагрузка РШ 1

Наименование ЭП

Кол.

Pн,кВт

Pн∑,кВт

Ки

cosф

tgф

Pср

Qср

Pн^2

Iпик

1

Круглошлифовальный станок

1

9,6

9,6

0,12

0,65

1,17

1,15

1,35

92,16

9





22,44

110,1

2

Плоскошлифовальный станок

1

7,4

7,4

0,14

0,7

1,02

1,04

1,06

54,76






16,1

75,75

3

Токарно-винторезный станок

1

4,1

4,1

0,14

0,7

1,02

0,57

0,59

16,81






8,9

32,77

4

Токарно-винторезный станок

1

4,1

4,1

0,14

0,7

1,02

0,57

0,59

16,81






8,9

32,77

8

Круглошлифовальный станок

1

9,6

9,6

0,12

0,65

1,17

1,15

1,35

92,16






22,44

110,1

9

Плоскошлифовальный станок

1

7,4

7,4

0,14

0,7

1,02

1,04

1,06

54,76






16,1

75,75

10

Сверлильный станок

1

1,5

1,5

0,12

0,6

1,33

0,18

0,24

2,25






3,8

17,73

11

Сверлильный станок

1

1,5

1,5

0,12

0,6

1,33

0,18

0,24

2,25






3,8

17,73

12

Токарно-винторезный станок

1

11,5

11,5

0,12

0,75

0,88

1,38

1,22

132,25






23,3

124,6

19

Сверлильный станок

1

1,5

1,5

0,12

0,6

1,33

0,18

0,24

2,25






3,8

17,73

20

Сверлильный станок

1

1,5

1,5

0,12

0,6

1,33

0,18

0,24

2,25






3,8

17,73

27

Вентилятор калорифера

1

5,5

5,5

0,7

0,85

0,62

3,85

2,39

30,25






9,83

59


Итого РШ 1

12

65,2

65,2

0,18

0,74

0,92

11,5

10,5

499

9

2,11

24,23

11,6

26,9

40,8

162,6


Таблица 6 - Расчетная электрическая нагрузка РШ 2

Наименование ЭП

Кол.

Pн,кВт

Pн∑,кВт

Ки

cosф

tgф

Pср

Qср

Pн^2

Iпик

5

Токарно-винторезный станок

1

4,1

4,1

0,14

0,7

1,02

0,57

0,59

16,8

8





8,9

32,8

6

Универсальный фрезерный станок

1

2,7

2,7

0,14

0,75

0,88

0,38

0,33

7,3






5,47

20,7

7

Универсальный фрезерный станок

1

2,7

2,7

0,14

0,75

0,88

0,38

0,33

7,3






5,47

20,7

13

Токарно-винторезный станок

1

11,5

11,5

0,12

0,75

0,88

1,38

1,22

132,2






23,3

124,6

14

Токарно-винторезный станок

1

11,5

11,5

0,12

0,75

0,88

1,38

1,22

132,2






23,3

124,6

15

Токарно-винторезный станок

1

11,5

11,5

0,12

0,75

0,88

1,38

1,22

132,2






23,3

124,6

16

Токарно-винторезный станок

1

11,5

11,5

0,12

0,75

0,88

1,38

1,22

132,2






23,3

124,6

24

Токарно-винторезный станок

1

11,5

11,5

0,12

0,75

0,88

1,38

1,22

132,2






23,3

124,6

25

Токарно-винторезный станок

1

11,5

11,5

0,12

0,75

0,88

1,38

1,22

132,2






23,3

124,6

26

Точильный станок

1

2

2

0,1

0,65

1,17

0,2

0,23

4






4,67

28,1


Итого РШ 2

10

80,5

80,5

0,12

0,75

0,9

9,81

8,79

828,9

8

2,44

23,94

9,67

25,82

39,22

161


Таблица 7 - Расчетная электрическая нагрузка РШ 3

Наименование ЭП

Кол.

Pн,кВт

Pн∑,кВт

Ки

cosф

tgф

Pср

Qср

Pн^2

Iпик

31

Вентилятор калорифера

1

5,5

5,5

0,7

0,85

0,62

3,85

2,39

30,25

8





9,83

58,99

33

Долбежный станок

1

5,5

5,5

0,14

0,74

0,91

0,77

0,7

30,25






11,29

67,75

38

Токарно-винторезный станок

1

14,8

14,8

0,12

0,67

1,11

1,78

1,97

219






33,56

146,95

39

Точильный станок

1

2

2

0,1

0,65

1,17

0,2

0,23

4






4,67

28,05

40

Сварочный преобразователь ПСО-500

1

9,8

9,8

0,3

0,35

2,68

2,94

7,87

96






42,54

127,62

41

Вентилятор вытяжной

1

10

10

0,7

0,8

0,75

7

5,25

100






18,99

113,95

42

Вентилятор вытяжной

1

10

10

0,7

0,8

0,75

7

5,25

100






18,99

113,95

43

Сварочный преобразователь ПСО-500

1

9,8

9,8

0,3

0,35

2,68

2,94

7,87

96






42,54

127,62

44

Гильотинные ножницы

1

1,3

1,3

0,14

0,68

1,08

0,18

0,2

1,7






2,90

17,43

45

Вентилятор вытяжной

1

10

10

0,7

0,8

0,75

7

5,25

100






18,99

113,95


Итого РШ 3

10

78,7

78,7

0,43

0,67

1,1

33,66

36,97

777,3

8

1,61

54,35

40,67

67,88

103,1

246,1



Таблица 8 - Расчетная электрическая нагрузка РШ 4

Наименование ЭП

Кол.

Pн,кВт

Pн∑,кВт

Ки

cosф

tgф

Pср

Qср

Pн^2

Iпик

28

Пресс кривошипный

1

22

22

0,16

0,78

0,8

3,52

2,82

484

 

 

 

 

42,85

257,12

29

Сверлильный станок

1

1,5

1,5

0,12

0,6

1,33

0,18

0,24

2,25


 

 

 

 

3,80

17,73

30

Сверлильный станок

1

1,5

1,5

0,12

0,6

1,33

0,18

0,24

2,25


 

 

 

 

3,80

17,73

32

Долбежный станок

1

5,5

5,5

0,14

0,74

0,91

0,77

0,7

30,25


 

 

 

 

11,29

67,75

34

Пресс кривошипный

1

22

22

0,14

0,78

0,8

3,1

2,47

484


 

 

 

 

42,85

257,12

35

Токарно-винторезный станок

1

14,8

14,8

0,12

0,67

1,11

1,78

1,97

219


 

 

 

 

33,56

146,95

36

Токарно-винторезный станок

1

14,8

14,8

0,12

0,67

1,11

1,78

1,97

219


 

 

 

 

33,56

146,95

37

Токарно-винторезный станок

1

14,8

14,8

0,12

0,67

1,11

1,78

1,971

219


 

 

 

 

33,56

146,95

 

Итого РШ 4

8

96,9

96,9

0,14

0,73

0,95

13,1

12,38

1660

6

2,6

33,93

13,62

36,56

55,5

307


Таблица 9 - Расчетная электрическая нагрузка РУНН

Наименование ЭП

Кол.

Pн,кВт

Pн∑,кВт

Ки

cosф

tgф

Pср

Qср

Pн^2

Iпик

 

РШ 1

1

65,2

65,2

0,18

0,74

0,92

11,5

10,5

499

9

2,11

24,23

11,6

26,9

40,8

162,6

 

РШ 2

1

80,5

80,5

0,12

0,75

0,9

9,81

8,79

828,9

8

2,44

23,94

9,67

25,82

39,22

161

 

РШ 3

1

78,7

78,7

0,43

0,67

1,1

33,66

36,97

777,3

8

1,61

54,35

40,67

67,88

103,1

246,1

 

РШ 4

1

96,9

96,9

0,14

0,73

0,95

13,1

12,38

1660

6

2,6

33,93

13,62

36,56

55,5

307

18

Кран мостовой

1

10,05

10,05

0,05

0,5

1,73

0,5

0,87

101

1

7,54

3,79

0,96

3,91

30,54

121,24

21

Кран мостовой

1

10,05

10,05

0,05

0,5

1,73

0,5

0,87

101

1

7,54

3,79

0,96

3,91

30,54

121,24

17

Пресс

1

70

70

0,17

0,7

1,02

11,9

12,14

4900

1

4,31

51,34

13,35

53,1

151,93

911,61

22

Пресс холодного выдавливания

1

55

55

0,17

0,7

1,02

9,35

9,54

3025

1

4,31

40,34

10,5

41,7

119,38

716,26

23

Пресс холодного выдавливания

1

55

55

0,17

0,7

1,02

9,35

9,54

3025

1

4,31

40,34

10,5

41,7

119,38

716,26


Итого по цеху

10

-

535,4

0,21

0,71

0,99

114

112

14927

36

1,48

168,4

102

215

299

1185

6. Расчет параметров устройств компенсации реактивной мощности


Наиболее распространенными видами компенсирующих устройств, которые выполняют роль местных генераторов реактивной мощности на предприятиях, являются батареи статических конденсаторов и синхронные двигатели. Конденсаторные батареи устанавливают на цеховых общезаводских трансформаторных подстанциях - со стороны низкого или высокого напряжения.

В курсовом проекте будут применены конденсаторные батареи.

Чем ближе компенсирующее устройство к приемникам реактивной энергии, тем больше звеньев системы электроснабжения разгружается от реактивных токов. Однако при централизованной компенсации, т. е. при установке конденсаторов на трансформаторных подстанциях, конденсаторная мощность используется более полно.

Существуют три вида компенсации реактивной мощности:

Централизованная компенсации на стороне низшего напряжения, когда конденсаторная батарея устанавливается на шинах 0,38 кВ подстанции, разгружаются от реактивной мощности не только сети 6-10 кВ, но и трансформаторы на подстанции, однако внутризаводские распределительные сети 0,38 кВ также остаются неразгруженными. Она не эффективная.

Групповая компенсации, когда конденсаторные батареи устанавливаются в цехах и присоединяются непосредственно к цеховым распределительным пунктам (РП) или шинам 0,38 кВ, разгружаются от реактивной мощности и трансформаторы на подстанции и питательные сети 0,38 кВ. Неразгруженными остаются только распределительные сети к отдельным электроприемникам. Она мало эффективна.

Индивидуальная компенсации, когда конденсаторная батарея подключается непосредственно к зажимам потребляющего реактивную мощность электроприемника, такой способ является наиболее эффективным в отношении разгрузки от реактивной мощности питательной и распределительной сетей, трансформаторов и сетей высшего напряжения.

Следовательно из рассмотренных выше вариантов принимается групповая компенсация реактивной мощности.

Расчетную мощность компенсирующего устройства определим, как


где tgjест - реальный коэффициент реактивной мощности;

tgjэк - рекомендуемый коэффициент реактивной мощности (tgjэк=0,25).

Естественный коэффициент реактивной мощности определяется по формуле:

.

Определим расчетную мощность компенсирующего устройства:


Из каталога [4] выбираем конденсаторную батарею УКМ 58-0,4-75-25 У3при её номинальной мощности 75 кВАр.

Необходимо чтобы выполнялось условие:


Подставив численные значения мы получим:

Полная мощность механического цеха определяется по формуле

.

Фактический коэффициент реактивной мощности определится как:

.

Сравниваем значения полученного коэффициента реактивной мощности и рекомендуемого коэффициента реактивной мощности:


Из данного условия видно, что действительный коэффициент реактивной мощности посчитан правильно и приближенно равен рекомендуемому коэффициенту. Ниже приведена схема (рисунок 4) с компенсацией реактивной мощности.

Если реактивная мощность источника мала и компенсация индивидуальная источников невозможна из за перекомпенсации, применяют групповую компенсацию.

Таблица 10 - Типы компенсирующих устройств

Наименование узла

Конденсатор





РШ 3

0,748

27

УКМ 58-0,4-27-1,8 У3

56

0,252

РУНН

0,62

67,6

УКМ 58-0,4-75-25 У3

186,45

0,21




Рисунок 4 - Схема компенсации реактивной мощности

 

. Определение числа и мощности трансформаторов цеховой подстанции


На выбор числа трансформаторов влияет категория потребителей по надежности электроснабжения, график нагрузки цеха и удельная мощность нагрузки. Однотрансформаторные подстанции при наличии складского резерва можно использовать для питания электроприемников III и даже II категории. Однотрансформаторные КТП можно применить и для питания электроприемников I категории, если их мощность не превышает 15-20% мощности трансформатора и возможно резервирование подстанций на вторичном напряжении перемычками с АВР.

Двухтрансформаторные цеховые подстанции применяют при преобладании электроприемников I и II категории или в энергоемких цехах при большой удельной мощности нагрузки кВА/м2. Двухтрансформаторные КТП используют для питания электроприемников любой категории по надежности электроснабжения в следующих случаях:

) суточный или годовой график нагрузки цеха очень неравномерен (например, односменная работа цеха, когда выгодно в ненагруженные часы отключать один трансформатор);

) возможен дальнейший быстрый рост нагрузки;

) удельная мощность нагрузки не менее 0,4 кВА/м2.

Так как удельная мощность нагрузки цеха составляет 0,23 кВА/м2, преобладают потребители третьей категории и обеспечены все условия, то по экономическим соображениям целесообразно применить однотрансформаторную подстанцию.

Согласно указаниям, при преобладании нагрузок третьей категории, коэффициент загрузки рекомендуется выбирать в пределах .

Следовательно, примем рекомендуемый коэффициент загрузки трансформатора, на однотрансформаторной подстанции, равным .


Выбираем масляный трансформатор ТМГ 250/10-У1 [5].

Пересчитаем действительный коэффициент загрузки трансформатора

.

8. Выбор параметров кабельной ЛЭП 10кВ


Экономически целесообразное сечение определяется предварительно по расчетному току линии  и экономической плотности тока :


где - расчётный ток в линии в часы максимума;

 - экономическая плотность тока.

Принимаем, что продолжительность использования максимума нагрузки в год . Тогда для данной продолжительности использования максимума нагрузки экономическая плотность тока для кабелей с бумажной изоляцией и проводов с резиновой и поливинилхлоридной изоляцией с алюминиевыми жилами составляет

За расчетный ток линии принимаем номинальный ток первичной обмотки трансформатора, который определится как:

;

где - мощность трансформатора;

 - напряжение стороны ВН трансформатора.

Подставляя полученные значения в формулу, получим:

.

Так как сеть с изолированной нейтралью, используется трёх жильный кабель. По каталогу [6] выбираем кабель ААБ2л-10 3х16 (кабель с бумажной изоляцией с алюминиевыми жилами, предназначенный для прокладки в земле).

. Выбор аппаратов защиты и токоведущих элементов цеховой сети

электроприемник трансформаторный подстанция

Выбор аппаратов защиты сети

Согласно ПУЭ механический цех будет защищен от токов короткого замыкания и перегрузки. Отсюда принимаем комбинированный расцепитель.

Выбор автомата производится исходя из условий:

;

где - номинальный ток расцепителя автомата;

- коэффициент окружающей среды. Принимаем .

Должно выполняться условие:

;

где  - номинальный ток автомата.

Ток отсечки задаётся кратностью:

;

где -кратность отсечки.

Должно строго выполняться условие:

;

где  - пиковый ток отдельного узла или ЭП.

Пример расчёта:

Произведём выбор автоматического выключателя для ЭП-1 исходя из условий:

)

)

Подставим значения

Выбираем автоматический выключатель с номинальным током расцепителя удовлетворяющим условию. Принимаем автоматический выключатель ВА51Г-25 [2] имеющий следующие параметры:

число полюсов 3

.

Подставляя значения, проверяем автомат по условиям:

Условия выполняются.

Ток отсечки автоматического выключателя:


Условия по току отсечки:




Подставим значения:


Аналогично выполняется выбор автоматических выключателей для остальных ЭП и РШ. Результаты остальных приёмников сведены в таблицы 11 - 15.

Таблица 11 - Выбор автоматических выключателей РШ 1

Наименование ЭП

Кол

Iпик

IН.РАС.расч

IН.АВТ

IН.РАС

IОТС.РАС

Автомат

 

РШ 1

 

 

 

 

 

 

 

 

1

Круглошлифовальный станок

1

22,44

110,1

28,05

100

31,5

220,5

ВА51Г-25

2

Плоскошлифовальный станок

1

16,1

75,75

20,1

100

25

175

ВА51Г-25

3

Токарно-винторезный станок

1

8,9

32,77

11,1

25

12,5

87,5

ВА51-25

4

Токарно-винторезный станок

1

8,9

32,77

11,1

25

12,5

87,5

ВА51-25

8

Круглошлифовальный станок

1

22,44

110,1

28,05

100

31,5

220,5

ВА51Г-25

9

Плоскошлифовальный станок

1

16,1

75,75

20,1

100

25

175

ВА51Г-25

10

Сверлильный станок

1

3,8

17,73

4,75

25

5

35

ВА51Г-25

11

Сверлильный станок

1

3,8

17,73

4,75

25

5

35

ВА51Г-25

12

Токарно-винторезный станок

1

23,3

124,6

29

100

31,5

220,5

ВА51Г-25

19

Сверлильный станок

1

3,8

17,73

4,75

25

5

35

ВА51Г-25

20

Сверлильный станок

1

3,8

17,73

4,75

25

5

35

ВА51Г-25

27

Вентилятор калорифера

1

9,83

59

12,3

25

12,5

87,5

ВА51-25

 

Итого РШ 1

12

40,8

162,6

51

100

63

189

ВА51Г-25


Таблица 12 - Выбор автоматических выключателей РШ 2

Наименование ЭП

Кол

Iпик

IН.РАС.расч

IН.АВТ

IН.РАС

IОТС.РАС

Автомат

 

РШ 2

 

 

 

 

 

 

 

 

5

Токарно-винторезный станок

1

8,9

32,8

11,1

25

12,5

87,5

ВА51-25

6

Универсальный фрезерный станок

1

5,47

20,7

6,8

25

8

56

ВА51-25

7

Универсальный фрезерный станок

1

5,47

20,7

6,8

25

8

56

ВА51-25

13

Токарно-винторезный станок

1

23,3

124,6

29

100

31,5

220,5

ВА51Г-25

14

Токарно-винторезный станок

1

23,3

124,6

29

100

31,5

220,5

ВА51Г-25

15

Токарно-винторезный станок

1

23,3

124,6

29

100

31,5

220,5

ВА51Г-25

16

Токарно-винторезный станок

1

23,3

124,6

29

100

31,5

220,5

ВА51Г-25

24

Токарно-винторезный станок

1

23,3

124,6

29

100

31,5

220,5

ВА51Г-25

25

1

23,3

124,6

29

100

31,5

220,5

ВА51Г-25

26

Точильный станок

1

4,67

28,1

5,8

25

6,3

44,1

ВА51-25

 

Итого РШ 2

10

39,22

161

49

100

50

350

ВА51Г-25


Таблица 13 - Выбор автоматических выключателей РШ 3

Наименование ЭП

Кол

Iпик

IН.РАС.расч

IН.АВТ

IН.РАС

IОТС.РАС

Автомат

 

РШ 3

 

 

 

 

 

 

 

 

31

Вентилятор калорифера

1

9,83

58,99

12,3

25

12,5

87,5

ВА51-25

33

Долбежный станок

1

11,29

67,75

14,1

25

16

112

ВА51-25

38

Токарно-винторезный станок

1

33,56

146,95

42

100

50

150

ВА51Г-25

39

Точильный станок

1

4,67

28,05

5,8

25

6,3

44,1

ВА51-25

40

Сварочный преобразователь ПСО-500

1

42,54

127,62

53,2

100

63

189

ВА51Г-25

41

Вентилятор вытяжной

1

18,99

113,95

24

100

25

175

ВА51Г-25

42

Вентилятор вытяжной

1

18,99

113,95

24

100

25

175

ВА51Г-25

43

Сварочный преобразователь ПСО-500

1

42,54

127,62

53,2

100

63

189

ВА51Г-25

44

Гильотинные ножницы

1

2,9

17,43

3,6

25

4

28

ВА51-25

45

Вентилятор вытяжной

1

18,99

113,95

24

100

25

175

ВА51Г-25

 

Итого РШ 3

10

103,1

246,1

129

160

160

1600

ВА51Г-33


Таблица 14 - Выбор автоматических выключателей РШ 4

Наименование ЭП

Кол

Iпик

IН.РАС.расч

IН.АВТ

IН.РАС

IОТС.РАС

Автомат

 

РШ 4

 

 

 

 

 

 

 

 

28

Пресс кривошипный

1

42,85

257,12

53,2

100

63

441

ВА51Г-25

29

Сверлильный станок

1

3,80

17,73

4,75

25

5

35

ВА51Г-25

30

Сверлильный станок

1

3,80

17,73

4,75

25

5

35

ВА51Г-25

32

Долбежный станок

1

11,29

67,75

14,1

25

16

112

ВА51-25

34

Пресс кривошипный

1

42,85

257,12

53,2

100

63

441

ВА51Г-25

35

Токарно-винторезный станок

1

33,56

146,95

42

100

50

150

ВА51Г-25

36

Токарно-винторезный станок

1

33,56

146,95

42

100

50

150

ВА51Г-25

37

Токарно-винторезный станок

1

33,56

146,95

42

100

50

150

ВА51Г-25


Итого РШ 4

8

55,5

307

70

100

80

560

ВА51Г-31


Таблица 15 - Выбор вводного автомата трансформатора

Наименование ЭП

Кол

Iпик

IН.РАС.расч

IН.АВТ

IН.РАС

IОТС.РАС

Автомат

 

РУНН

 

 

 

 

 

 

 

 

 

РШ 1

1

40,8

162,6

51

100

63

189

ВА51Г-25

 

РШ 2

1

39,22

161

49

100

50

350

ВА51Г-25

 

РШ 3

1

103,1

246,1

129

160

160

1600

ВА51Г-33

 

РШ 4

1

55,5

307

70

100

80

560

ВА51Г-31

17

Пресс

1

151,9

911,6

190

250

200

2400

ВА51-35

18

Кран мостовой

1

30,5

121,24

38,1

100

40

280

ВА51Г-25

Кран мостовой

1

30,5

121,24

38,1

100

40

280

ВА51Г-25

22

Пресс холодного выдавливания

1

119,4

716,26

150

160

160

1600

ВА51Г-35

23

Пресс холодного выдавливания

1

119,4

716,26

150

160

160

1600

ВА51Г-35

КБ1

Конденсаторная установка

1

114

756

135

160

160

1600

ВА51Г-35

КБ2

Конденсаторная установка

1

41

273

48,75

100

50

350

ВА51Г-25


Освещение

1

1,8

3,6

2,25

25

2,5

7,5

ВА51-25

 

Вводной автомат трансформатора

11

299

1185

374

400

400

4000

ВА51-37


Выбор сечений проводов, кабелей, шинопроводов

ЭП получают электроэнергию от трансформаторной подстанции. Для передачи электроэнергии используются провода, кабели и шинопроводы. Так как электроприемники имеют различные мощности, то и провода, кабели и шинопроводы выполняются из различного материала и на разное сечение.

В данном цехе присутствуют троллейные шинопроводы и кабельные линии.

Выбор троллейных шинопроводов производится следующим образом:

                                           (9.2.1)

где  - номинальный табличный ток, выбираемого троллейного шинопровода (ток токосъемной каретки);

 - номинальное значение тока данного троллейного шинопровода.

По приведённому выражению выбираем в качестве шинопровода мостовых кранов (30,5 А) троллейный шинопровод типа ШТМ-70 [3], технические данные выбранного шинопровода приведены в таблице 15.

Таблица 16 - Технические данные шинопровода ШТМ-70.

Технические данные

ШТМ 70

Номинальный ток, А

200

Электродинамическая стойкость ударному току КЗ, кА

10

Активное сопротивление на фазу, Ом/км

0,315

Индуктивное сопротивлении на фазу, Ом/км

0,164

Полное сопротивление (сопротивление петли на фазу-нуль), Ом/км

0,355

Номинальный ток токосъемной каретки, А

50


При выборе сечений проводов должно выполняться следующее условие:


где  - номинальный ток приемника, А;

 - допустимый ток кабеля, А;

 - температурный коэффициент, зависящий от температуры среды, в которой проложен проводник. Т.к. помещение, в котором проложен провод, относиться к сухому при температуре среды +25 °С, то ;

- коэффициент, учитывающий способ прокладки кабеля.

Данный коэффициент учитывается в таблице [1, 1.3.5, стр.14]

Пример выбора сечений проводов:

Произведём расчёт сечений кабеля для электроприемника, который в курсовой ведомости находится под номером 1. Ток данного электроприёмника:

.

Для того чтобы выбрать необходимое сечения кабеля для ЭП-1 необходимо выполнение условия нагрева проводника по длительно допустимому току:

;

где  - допустимый ток кабеля, А. Выбирается по таблице [1, 1.3.5, стр.14] ближайший допустимый ток кабеля, превышающий .

Принимаем .

Проверяем условие:

 <

Условие выполняется.

Сечение токопроводящей жилы принимается по таблице [1, 1.3.5, стр.14]. По нормированному сечению выбираем кабель АВВГ 3х4+1х2,5.

Аналогично выполняется расчёт сечений линий питающих остальные электроприемники.

Согласование автоматов и кабельной линии.

При согласовании автоматов и кабельной линии должно выполняться следующее условие:

;

где  - допустимый ток кабеля с учётом температуры среды, А:

;

 - ток защиты или номинальный ток расцепителя, А;

 - коэффициент защиты, принимаемый по ПУЭ.

Пример расчета для ЭП-1:

Питающий кабель АВВГ 3х4+1х2,5

 А

Проверяем условие:

Условие не выполняется, значит выбираем кабель большего сечения.

А

Условие выполняется и значит выбираем кабель АВВГ 3X6+1х4.

Аналогично выполняется расчёт и для других электроприёмников, который сведен в таблицы 17 - 21.

Таблица 17 - Выбор сечений проводов РШ - 1

Наименование ЭП

Кол

Iр, А

Iдоп, А

Сечение,мм^2

Кабель

IН.РАС

Автомат

IН.РАС*Кз

Сечение,мм^2

Кабель


РШ 1








Кз=1



1

Круглошлифовальный станок

1

22,44

28

4

АВВГ 3X4+1х2,5

31,5

ВА51Г-25

31,5

6

АВВГ 3X6+1х4

2

Плоскошлифовальный станок

1

16,1

18

2

АВВГ 4X2,5

25

ВА51Г-25

25

4

АВВГ 3X4+1х2,5

3

Токарно-винторезный станок

1

8,9

18

2

АВВГ 4X2,5

12,5

ВА51-25

12,5

2

АВВГ 4X2,5

4

Токарно-винторезный станок

1

8,9

18

2

АВВГ 4X2,5

12,5

ВА51-25

12,5

2

АВВГ 4X2,5

8

Круглошлифовальный станок

1

22,44

28

4

АВВГ 3X4+1х2,5

31,5

ВА51Г-25

31,5

6

АВВГ 3X6+1х4

9

Плоскошлифовальный станок

1

16,1

18

2

АВВГ 4X2,5

25

ВА51Г-25

25

4

АВВГ 3X4+1х2,5

10

Сверлильный станок

1

3,8

18

2

АВВГ 4X2,5

5

ВА51Г-25

5

2

АВВГ 4X2,5

11

Сверлильный станок

1

3,8

18

2

АВВГ 4X2,5

5

ВА51Г-25

5

2

АВВГ 4X2,5

12

Токарно-винторезный станок

1

23,3

28

4

АВВГ 3X4+1х2,5

31,5

ВА51Г-25

31,5

6

АВВГ 3X6+1х4

19

Сверлильный станок

1

3,8

18

2

АВВГ 4X2,5

5

ВА51Г-25

5

2

АВВГ 4X2,5

20

Сверлильный станок

1

3,8

18

2

АВВГ 4X2,5

5

ВА51Г-25

5

2

АВВГ 4X2,5

27

Вентилятор калорифера

1

9,83

18

2

АВВГ 4X2,5

12,5

ВА51-25

12,5

2

АВВГ 4X2,5

Итого РШ 1

12

40,8

47

10

АВВГ 3X10+1х6

63

ВА51Г-25

63

25

АВВГ 3X25+1х16


Таблица 18 - Выбор сечений проводов РШ - 2

Наименование ЭП

Кол

Iр, А

Iдоп, А

Сечение,мм^2

Кабель

IН.РАС

Автомат

IН.РАС*Кз

Сечение,мм^2

Кабель


РШ 2








Кз=1



5

Токарно-винторезный станок

1

8,9

18

2

АВВГ 4X2,5

12,5

ВА51-25

12,5

2

АВВГ 4X2,5

6

Универсальный фрезерный станок

1

5,47

18

2

АВВГ 4X2,5

8

ВА51-25

8

2

АВВГ 4X2,5

7

Универсальный фрезерный станок

1

5,47

18

2

АВВГ 4X2,5

8

ВА51-25

8

2

АВВГ 4X2,5

13

Токарно-винторезный станок

1

23,3

4

АВВГ 3X4+1х2,5

31,5

ВА51Г-25

31,5

6

АВВГ 3X6+1х4

14

Токарно-винторезный станок

1

23,3

28

4

АВВГ 3X4+1х2,5

31,5

ВА51Г-25

31,5

6

АВВГ 3X6+1х4

15

Токарно-винторезный станок

1

23,3

28

4

АВВГ 3X4+1х2,5

31,5

ВА51Г-25

31,5

6

АВВГ 3X6+1х4

16

Токарно-винторезный станок

1

23,3

28

4

АВВГ 3X4+1х2,5

31,5

ВА51Г-25

31,5

6

АВВГ 3X6+1х4

24

Токарно-винторезный станок

1

23,3

28

4

АВВГ 3X4+1х2,5

31,5

ВА51Г-25

31,5

6

АВВГ 3X6+1х4

25

Токарно-винторезный станок

1

23,3

28

4

АВВГ 3X4+1х2,5

31,5

ВА51Г-25

31,5

6

АВВГ 3X6+1х4

26

Точильный станок

1

4,67

18

2

АВВГ 4X2,5

6,3

ВА51-25

6,3

2

АВВГ 4X2,5


Итого РШ 2

10

39,22

40

8

АВВГ 3X10+1х6

50

ВА51Г-25

50

16

АВВГ 3X16+1х10


Таблица 19 - Выбор сечений проводов РШ - 3

Наименование ЭП

Кол

Iр, А

Iдоп, А

Сечение,мм^2

Кабель

IН.РАС

Автомат

IН.РАС*Кз

Сечение,мм^2

Кабель


РШ 3








Кз=1



31

Вентилятор калорифера

1

9,83

18

2

АВВГ 4X2,5

12,5

ВА51-25

12,5

2

АВВГ 4X2,5

33

Долбежный станок

1

11,29

18

2

АВВГ 4X2,5

16

ВА51-25

16

2

АВВГ 4X2,5

38

Токарно-винторезный станок

1

33,56

40

8

АВВГ 3X10+1х6

50

ВА51Г-25

50

16

АВВГ 3X16+1х10

39

Точильный станок

1

4,67

18

2

АВВГ 4X2,5

6,3

ВА51-25

6,3

2

АВВГ 4X2,5

40

Сварочный преобразователь ПСО-500

1

42,54

47

10

АВВГ 3X10+1х6

63

ВА51Г-25

63

25

АВВГ 3X25+1х16

41

Вентилятор вытяжной

1

18,99

19

2,5

АВВГ 4X2,5

25

ВА51Г-25

25

4

АВВГ 3X4+1х2,5

42

Вентилятор вытяжной

1

18,99

19

2,5

АВВГ 4X2,5

25

ВА51Г-25

25

4

АВВГ 3X4+1х2,5

43

Сварочный преобразователь ПСО-500

1

42,54

47

10

АВВГ 3X10+1х6

63

ВА51Г-25

63

25

АВВГ 3X25+1х16

44

Гильотинные ножницы

1

2,9

18

2

АВВГ 4X2,5

4

ВА51-25

4

2

АВВГ 4X2,5

45

Вентилятор вытяжной

1

18,99

19

2,5

АВВГ 4X2,5

25

ВА51Г-25

25

4

АВВГ 3X4+1х2,5


Итого РШ 3

10

103,1

130

50

АВВГ 3X50+1х25

160

ВА51Г-33

160

70

АВВГ 3X70+1х25


Таблица 20 - Выбор сечений проводов РШ - 4

Наименование ЭП

Кол

Iр, А

Iдоп, А

Сечение,мм^2

Кабель

IН.РАС

Автомат

IН.РАС*Кз

Сечение,мм^2

Кабель


РШ 4








Кз=1



28

Пресс кривошипный

1

42,85

47

10

АВВГ 3X10+1х6

63

ВА51Г-25

63

25

АВВГ 3X25+1х16

29

Сверлильный станок

1

3,80

18

2

АВВГ 4X2,5

5

ВА51Г-25

5

2

АВВГ 4X2,5

30

Сверлильный станок

1

3,80

18

2

АВВГ 4X2,5

5

ВА51Г-25

5

2

АВВГ 4X2,5

32

Долбежный станок

1

11,29

18

2

АВВГ 4X2,5

16

ВА51-25

16

2

АВВГ 4X2,5

34

Пресс кривошипный

1

42,85

47

10

АВВГ 3X10+1х6

63

ВА51Г-25

63

25

АВВГ 3X25+1х16

35

Токарно-винторезный станок

1

33,56

40

8

АВВГ 3X10+1х6

50

ВА51Г-25

50

16

АВВГ 3X16+1х10

36

Токарно-винторезный станок

1

33,56

40

8

АВВГ 3X10+1х6

50

ВА51Г-25

50

16

АВВГ 3X16+1х10

37

Токарно-винторезный станок

1

33,56

40

8

АВВГ 3X10+1х6

50

ВА51Г-25

50

16

АВВГ 3X16+1х10


Итого РШ 4

8

55,5

16

АВВГ 3X16+1х10

80

ВА51Г-31

80

25

АВВГ 3X25+1х16


Таблица 21 - Выбор сечений проводов РУНН

Наименование ЭП

Кол

Iр, А

Iдоп, А

Сечение,мм^2

Кабель

IН.РАС

Автомат

IН.РАС*Кз

Сечение,мм^2

Кабель


РУНН








Кз=1



 

РШ 1

1

40,8

47

10

АВВГ 3X10+1х6

63

ВА51Г-25

63

25

АВВГ 3X25+1х16

 

РШ 2

1

39,22

40

8

АВВГ 3X10+1х6

50

ВА51Г-25

50

16

АВВГ 3X16+1х10

 

РШ 3

1

103,1

130

50

АВВГ 3X50+1х25

160

ВА51Г-33

160

70

АВВГ 3X70+1х25

 

РШ 4

1

55,5

60

16

АВВГ 3X16+1х10

80

ВА51Г-31

80

25

АВВГ 3X25+1х16

17

Пресс

1

151,9

165

70

АВВГ 3X70+1х25

200

ВА51-35

200

95

АВВГ 3X95+1х50

18

Кран мостовой

1

30,5

32

6

АВВГ 3X6+1х4

40

ВА51Г-25

40

8

АВВГ 3X10+1х6

21

Кран мостовой

1

30,5

32

6

АВВГ 3X6+1х4

40

ВА51Г-25

40

8

АВВГ 3X10+1х6

22

Пресс холодного выдавливания

1

119,4

130

50

АВВГ 3X50+1х25

160

ВА51Г-35

160

70

АВВГ 3X70+1х25

23

Пресс холодного выдавливания

1

119,4

130

50

АВВГ 3X50+1х25

160

ВА51Г-35

160

70

АВВГ 3X70+1х25

КБ1

Конденсаторная установка

1

114

130

50

АВВГ 3X50+1х25

160

ВА51Г-35

160

70

АВВГ 3X70+1х25

КБ2

Конденсаторная установка

1

41

40

8

АВВГ 3X10+1х6

50

ВА51Г-25

50

16

АВВГ 3X16+1х10


Освещение

1

1,8

16

1

КПГ 2x1,0

2,5

ВА51-25

2,5

1

КПГ 2x1,0

Итого

10

299

295

120

АВВГ 3X120+1х70

400

ВА51-37

400

240

АВВГ 3X240+1х120




10. Расчёт токов короткого замыкания и проверка основного оборудования на стойкость


Коротким замыканием называют всякое случайное или преднамеренное, не предусмотренное нормальным режимом работы, электрическое соединение различных точек электроустановки между собой или землей, при котором токи в ветвях электроустановки резко возрастают, превышая наибольший допустимый ток продолжительного режима.

Как правило, трехфазные короткие замыкания вызывают в поврежденной цепи наибольшие токи, поэтому при выборе аппаратуры обычно за расчетный ток КЗ принимают ток трехфазного КЗ.

Ток трехфазного короткого замыкания определяется, как


где Uср - принимаем равное 400 В;У - суммарное сопротивление до точки короткого замыкания, Ом.

Постоянная времени определятся, как

,

где - суммарное активное сопротивление до точки короткого замыкания, Ом.

-суммарное реактивное сопротивление до точки короткого замыкания, Ом.

Ударный коэффициент тока КЗ определяется, как


Ударный ток КЗ определяется, как


Полное сопротивление кабельной линии рассчитывается:


Пример расчета для точки К1:

Пользуясь, формула из справочника Л.Л. Коновалова и Л.Д. Рожкова, определим сопротивление трансформатора, как

.

.

По справочнику [7] найдем сопротивление автомата А1:

Сопротивление перехода:

Суммарное полное сопротивление до точки К1:

.

В соответствии с формулой (10.1) определим ток трехфазного короткого замыкания в точке К1:

.

Определим ударный ток  в точке К1.

Определим постоянную времени

.

Рассчитаем ударный коэффициент тока КЗ


Подставляя данные в (8.3.4) получим


Для остальных точек расчет производится аналогично. Сопротивление каждой линии считается с учетом сопротивления линии трансформатора.

Проверка оборудования по условию стойкости к ударным токам КЗ прошла успешно, следовательно, можно сделать вывод, что оборудование выбрано правильно.

Заключение


В данной работе была произведена проектировка электрической сети механического цеха. Цех был классифицирован как нормальное помещение, так как влажность воздуха не более 60% и температура +25 °С. Произведено определение центра нагрузок, выбор схемы и конструктивного исполнения сети. Так же произведен расчет электрической нагрузки и мощности компенсирующих устройств, находящихся в цехе. Для восполнения потерь реактивной мощности выбраны конденсаторные батареи УКМ 58-0,4-75-25 У3 и УКМ 58-0,4-27-1,8 У3 с номинальными мощностями 75 и 27 кВАр. Произведен расчет для определения мощности и числа необходимых трансформаторов, в результате которого выбран масляный трансформатор ТМГ-250/10-У1. Действительный коэффициент загрузки трансформатора 0,785. Произведен расчет кабельной линии, питающей цеховую трансформаторную подстанцию. Произведен выбор аппаратов защиты сети, сечений проводов, кабелей, а так же согласование автоматических выключателей и кабельных линий. Произведен расчет токов короткого замыкания в сети 0,4 кВ, а так же контура зануления. Произведена оценка показателя качества электроэнергии. Выбран электронный счетчик марки СЭА3.


Список литературы

1.      Правила устройства электроустановок. 7-е издание. 2009

.        Справочник по проектированию электрических сетей и электрооборудования / Под. ред. Ю. Г. Барыбина и др. - М.: Энергоатомиздат, 1991. -464 с.

.        Каталог распределительных пунктов [Электронный ресурс]. - режим доступа: http://www.st-en.ru/catalog/

.        Каталог конденсаторных установок [Электронный ресурс]. - режим доступа: http://elleron.ru/catalog/kondensatornye-ustanovki/

.        Каталог силовых трансформаторов [Электронный ресурс]. - режим доступа: http://lider-energo.ru/katalog-silovyh-masljanyh-transformatorov

.        Каталог силовых кабелей [Электронный ресурс]. - режим доступа: http://www.ielectro.ru/

.        Сопротивления катушек и контактов автоматических выключателей [Электронный ресурс]. - режим доступа: http://www.online-electric.ru/dbase/qfrx.php

.        Каталог счетчиков электрической энергии СЭА3 [Электронный ресурс]. - режим доступа: http://www.signalrp.ru/catalog/sea3/

.        Каталог трансформаторов тока [Электронный ресурс]. - режим доступа: http://www.avkenergo.ru/avkcatalog/

.        Оценка показателей качества электроэнергии учебное пособие [Электронный ресурс]. - режим доступа: http://www.leonardo-energy.ru/wps/wp-content/2008/11/