Материал: Эффективность применения тестовых заданий на уроках математики

Внимание! Если размещение файла нарушает Ваши авторские права, то обязательно сообщите нам


Решить (устно) квадратное уравнение. Каждый ученик устно решает одно из уравнений. Работа по принципу “цепочки”. За верно решенное уравнение 3 балла.

диагностический тестовый задача математика

II этап - тестовый контроль


Тест №2 (тест альтернативных ответов)

За каждый верный ответ 1 балл. Если утверждение истинно, ставят цифру 1, если ложно - 0.

Тест №3 (тест соответствия). Указать букву, под которой указано решение уравнения.

За каждый верный ответ 2 балла.

III этап - практикум по решению квадратных уравнений .

Задание 1


Учащиеся сами выбирают уравнение любого уровня. За уравнение уровня В получают еще дополнительно 2 балла ,за уровень С - 3 балла.

Задание 2. Решить уравнения и заменить найденные корни соответствующей буквой из таблицы.

IV этап - Подведение итогов

Зачетный лист ученика 8 класса, Ф.И.

Работа

Максимальное количество баллов

Количество набранных баллов

Оценка

Устная работа

0т2 баллов



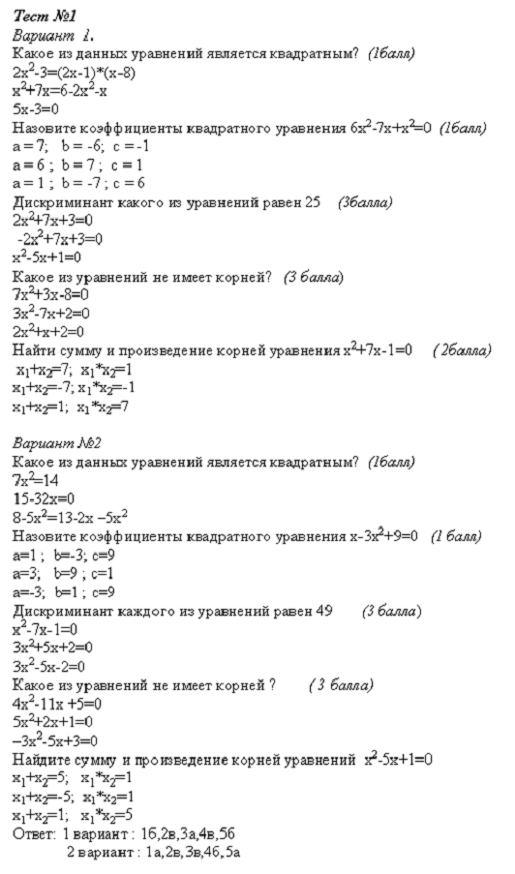
Тест №1

10 баллов



Тест №2

7 баллов



Тест №3

10 баллов



Задание 1



Задание 2 Карточка 1

11 баллов



Карточка 2

14 баллов



Карточка 3

8 баллов



Карточка 4

6 баллов




За зачет каждый ученик получает две оценки.

За 1 и 2 этап от 27 до 30 баллов оценка “5”

От 20 до 26 баллов оценка “4”

От 13 до 19 баллов оценка “3”

За 3 этап от 50 до 56 баллов оценка “5”

От 35 до 49 баллов оценка “4”

Обобщающий урок-зачет "Корень п-й степени. Степень с рациональным показателем и его свойства" (9 класс)

Цели:

o Восстановить, обобщить и закрепить знания учащихся по указанной теме;

o     Развивать мыслительные способности учащихся, их речевую культуру, умения применять теоретические знания к решению задач; работать над четкостью и лаконичностью ответов;

o     Воспитывать у учащихся внимательность, сосредоточенность, настойчивость, уверенность в своих знаниях.

В результате изучения темы учащиеся должны знать:

o Определение корня n-й степени и арифметического корня n-й степени;

o     Основные свойства корня n-й степени;

o     Понятие о степени с дробным показателем.

уметь:

o Применять основные свойства корня n-й степени;

o     Выполнять простейшие преобразования и вычисления выражений, содержащих корни;

o     Применять основные свойства степени с рациональным показателем;

o     Выполнять простейшие преобразования выражений, содержащих степени с дробным показателем.

План урока:

1. Математическая разминка

а) устная работа по теме “Корень n-й степени”; приложение №1б) графический диктант по теме (самопроверка); приложение №2в) устная работа по теме “степень с рациональным показателем”; приложение №3г) тестированное задание по теме; (взаимопроверка); приложение №4

2. Дифференцированные контрольные задания (контроль учителя)

Вариант 1-слабый, Вариант 2-средний, Вариант 3-сильный; (Приложение 5)

Подготовка к уроку:

. Заранее готовятся каждым учащимся три карточки разного цвета, на которых выставлены отметки за каждый вид работы, выполнены графический диктант и тестовые задания; (приложение 6)

. Печатаются на альбомных листах:

а) текст графического диктанта;

б) рисунок-ответ на вопросы диктанта; (приложение 7)

в) результаты теста; (приложение 8)

Комментарий к уроку:

Тексты устных заданий, задания текста, дифференцированные контрольные задания заранее пишутся на доске цветными мелками.

После выполнения графического диктанта учащиеся сами проверяют задания, в итоговую карточку выставляют оценку.

Выполнив тестированное задание, учащиеся, сидящие рядом, меняются тетрадями и выполняют работу своего товарища, затем выставляют друг другу оценку в итоговую карточку.

Контрольное задание проверяет учитель, выставляет каждому ученику в итоговую карточку отметку и подводит итог за всю выполненную работу.

Урок - зачет рассчитан на два урока, на первом идет повторение по каждой теме, на втором выполняется контрольная работа. За работу на уроке - зачете можно выставить три отметки (за каждый вид работы), можно одну итоговую.

Выводы

После многих лет работы над этой проблемой, изучения литературы, результатов ЕГЭ, я пришла к выводу, что ЕГЭ решает круг важных задач в системе образования. Анализ результатов ЕГЭ по математике показал, что отводимое на выполнение заданий единого государственного экзамена время невелико. Ученик должен привыкнуть к жёсткому постоянному контролю времени, уметь в течение всего экзамена плодотворно работать, умело распределять время и силы. Выдержать такой график может тот, кто приучен заниматься математикой подряд 3-4 урока, выполнять на уроках и во время домашних заданий большой объём работы. Большинство обучающихся сдают работы уже через час-полтора после начала экзамена. Отсутствие привычки напряжённо трудиться продолжительное время - одна из причин низкого качества написания ЕГЭ. Поэтому учителям математики необходимо проводить тематические, итоговые, полугодовые и годовые контрольные работы в форме тестирования с большим количеством разнообразных по содержанию и уровню сложности заданий, близких по структуре заданиям ЕГЭ и ГИА, рассчитанные на 3-4 часа. На любых этапах урока необходимо использовать тесты, приучать детей к современной форме контроля знаний.

Использование тестов на уроках математики дает возможность осуществлять реальную индивидуализацию и дифференциацию обучения; вносить своевременную коррекционную работу в процесс преподавания; достоверно оценивать и управлять качеством обучения. Использование этой технологии позволяет проводить коррекционную работу прямо на уроке или задавать дополнительные задания учащимся по вопросам, с которыми они не справились при написании теста.

В классах, где использовалась данная технология, качество обучения повысилась.

Использованная литература

1. Аванесов В.С. Основы научной организации педагогического контроля в высшей школе. - М., 1989.

2.      Кабардин О.Ф., Земляков А.Н. Тестирование знаний и умений учащихся //Советская педагогика. 1991, №12 - с.28-30

.        Корешкова Т.А. и др. Математика: ЕГЭ // Методическое пособие. М., 2006.

.        Майоров А.Н. Теория и практика создания тестов для системы образования. М: Народное образование, 2000.

.        Михайлычев Е.А. Дидактическая тестология. М: Народное образование, 2001.

.        Ресурсы Интернет.

Приложение 1

1. Доказать, что


2. Имеют ли смысл выражения?


3. Вычислить:


4. Решить уравнение:

х4 - 16 = 0; х2 + 1 = 0;

Х3 = -7; х6 = 17

5. Упростить выражения:


6. Вынести множитель из-под знака корня:


7. Внести знак множителя под знак корня:


. Найти значение выражения:

 *; * ;

Приложение 2

Если “да” , если “нет” .

1. Имеет ли смысл выражение?


2. Верно, ли что:

()3 = 15 (-)6 = -15

3. “Я считаю, что эти уравнения имеют корни”:

х5 = -32; х = -2; х9 = 8; х = ,

“Согласны ли вы со мной?”

4. Есть ли здесь ошибка?

(в<0)

5. Верно ли выполнены преобразования?

= ; =

Приложение 3

1. Представить степень с дробным показателем в виде корня:

а0,5; у-1,5; ; ; (3х)0,5

2. Представить арифметический корень в виде степени с дробным показателем:

;

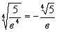
. Вычислить:

; 0,00810,5.

. Сравнить:

и и и и 60,4

. Выполнить действия:

Приложение 4

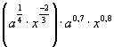
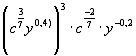
1. ( а0,4)0,8; а) а1,6; б) а; в) а. 2.  а) х2; б) х3; в) х. 3.  а) 23,4; б) 4; в) 2. 4.  а) ; б) в)  5.  а) б) в)

1. а * (а-1,2); а) а0,1 ; б) а; в) а. 2.  а) у2,5; б) у; в) у. 3.  а) 147; б) 49; в) . 4.  а) б) в)  5.  а) б) в)