Материал: Блюда из сыра

Внимание! Если размещение файла нарушает Ваши авторские права, то обязательно сообщите нам

Блюда из сыра

Введение

История возникновения сыра.

О происхождении сыра существует много легенд. Самая распространенная легенда и об аравийском купце Канане, жившем четыре тысячи лет назад. Однажды погожим утром он отправился в далекий путь, прихватив с собой еду и молоко. День был знойный, и через какое-то время купец обессилел. Он остановился, чтобы утолить жажду, но вместо молока из сосуда потекла водянистая жидкость. На дне же обнаружился белый плотный сгусток. Канан попробовал его и остался доволен вкусом. Будучи человеком простым и бесхитростным, купец поделился своим открытием с соседями. Вскоре секрет приготовления сыра стал известен многим кочевым племенам. Со времени из Аравии сыр попал в Европу.

У древних греков было своё объяснение происхождения сыра, больше похожее на красивую сказку. Они считали, что людей научила делать сыр Артемида, богиня охоты и покровительница животных. И даже сами боги лакомились сыром на пирах, запивая его вином. Неудивительно, что некоторые религиозные культы древности были связаны с сыром. Жители Крита, например, приносили в жертву богам особые плоские сыры. Древние римляне тоже почитали сыр. Они были уверены, что он благотворно влияет на пищеварение и использовали его как противоядие при отравлении. Самому древнему в мире рецепту 2000 лет. Он принадлежит персам. В нём говорится, что сыр надо готовить из молока «овечьего или коровьего, просушенного на солнце и сдобренного благовонными кореньями».

Многие известные люди средневековья были почитателями сыра. Так, например, Микеланджело писал своему племяннику: «Я достал мартовского сыра, целых двенадцать голов. Они великолепны. Часть из них отдам друзьям, остальные - повезу домой!

На территории Советского Союза в местах древних поселений, в частности вблизи села Триполье на Украине, существовавших за 2-3 тысячи лет до нашей эры, найдены глиняные кувшины для молока. Не будет ошибкой предположить, что и наши далекие предки умели приготовлять из молока нечто подобное сыру в простейшем виде. С незапамятных времен известен сыр в Армении, что подтверждается книгой «Анабасис» древнегреческого историка Ксенофонта. Словом, сыр - древнейший продукт.

Появление сыра в России многие связывают с именем Петра I. Но сыр на Руси был известен задолго до Петра. Сохранились свидетельства, что ещё в дохристианские времена славяне-язычники приносили сыр в жертву своим идолам и ели его на домашних праздниках. Известно, что в X-XI веках славяне выплачивали дань германцам сыром. Да и само слово «сыр» имеет древнее и исконно славянское происхождение. Оно произошло от слова «сырой»: на Руси не нагревали для свёртывания, оно свёртывалось естественным, «сырым» способом. Поэтому нельзя понимать слова «сыровар» и «сыроварня» буквально: никто никогда сыр на Руси не варил.

Но до Петра I сыроделие на русских землях не было популярным занятием. Особенно у восточных и северных славян. Побывав в Голландии, царь был потрясен заморскими сырами. И решил наладить их производство у себя, уже в промышленном масштабе. Для этого он привез с собой голландских мастеров-сыроделов. Первый сыродельный завод появился в России в 1875 году в Тверской губернии, в вотчине князя Мещерского, делами на заводе заправлял иноземный мастер. Уже в 1880 году на Международной выставке в Лондоне сыр Честер из этой сыроварни получил высшую награду. А ученик Мещерского Грачев создал оригинальный сыр, напоминающий немецкий Бакштейн. Маломощные сыроварни возникали и в других местах, но вскоре зачахли.

Действительным началом промышленного сыроварения в России принято считать 1886 год, когда Императорское Вольное Экономическое Общество основало сыроварню в селе Отроковичи Тверской губернии. Заправлял ею Н.В. Верещагин.

Постепенно фабричный сыр узнали все слои населения. А к концу XIX века продукция российских сыроваров шагнула за пределы России. Имя сыру чаще всего давалось по месту его рождения. Поэтому узнать об исторической родине сыров было довольно просто. Ярославский, Углический, Пошехонский - названия говорят сами за себя. К примеру, Пармезан родом из итальянского города Парма, Рокфор и Камамбер - из французских деревень с аналогичными названиями.

В древние времена во многих странах, и в частности в Риме, сыр первенствовал среди продуктов, изготовлявшихся из молока. Молочный жир использовался в основном на лекарства и мази, а на приготовление пищи шло оливковое масло. И ещё многие столетия, а если считать со времён Древнего Востока, то тысячелетия, сыр был одним из основных продуктов, которые приготовлялись из молока, и имели большое значение в питании многих народов.

Мы рассмотрели историю сыроделия. Она пишется каждый день, ведь время не стоит на месте. Изобретаются новые сорта (сейчас их уже около 2500), разрабатываются новые способы изготовления сыра. Да и сам сыр завоёвывает всё больше сердец. Сейчас в целом на планете его потребляется в пять раз больше, чем двадцать лет назад. Триумфальное шествие сыра продолжается.

1. Ассортимент и классификация блюд по теме

Рулет сырный - холодная закуска. Рулет (происходит от французского слова «Rouler», означающего «свернуть») является европейским блюдом, как правило, состоящим из ломтика мяса в которое завёрнута начинка, такая как грибы, сыр, овощи, яйца, мясо другого сорта и даже крабовое мясо. Такой рулет обычно скрепляют зубочистками, металлическими шпажками или шпагатом. В данной курсовой работе мы рассмотрим рецепт, который особенно понравится любителям сыра. Причем сыр здесь используется не только для начинки, но и для приготовления основы.

Саганаки - горячая закуска. Саганаки - это блюдо из жареного сыра. Как правило, подается он с перцем, лимонным соком, хлебом и помидорами. В Греции к сыру зачастую добавляют креветки и мидии. В Соединенных Штатах популярен жареный сыр, который фламбируют (поджигают) перед клиентом. Это блюдо называют "огненным саганаки".

Закуска - еда, которая подается перед основными блюдами либо в качестве отдельной лёгкой трапезы. Закуска часто употребляется вместе со спиртными напитками (аперитивом).

Швейцарский суп с сыром - первое блюдо. Суп - жидкое блюдо, распространённое во многих странах. Отличительной особенностью супа является в первую очередь тот факт, что суп включает в себя не менее 50 % жидкости (иногда говорится, что при приготовлении должно применяться правило «в супе должна быть половина жидкости»), во вторую очередь (для горячих супов) - суп готовится методом варки, в подавляющем большинстве случаев в воде. Сы́рный суп - разновидность супа, основным компонентом которого является сыр. Идея такого супа основана на расплавлении сыра в кипящей воде, что придаёт супу особенный вкус и высокую питательность. Это же является причиной того, что в состав сырных супов входит небольшое число других компонентов. В состав сырного супа могут входить, как правило, лук, морковь, картофель, сельдерей, грибы, масло, молоко, мясной бульон и др. Иногда встречаются рецепты с мясными продуктами, а также с большим количеством компонентов. Для приготовления используются разные сорта сыров: плавленые сыры (особенно для супов быстрого приготовления), чеддер, голландский и др. Часто при подаче на стол в тарелки кладутся гренки из белого хлеба, которые заливаются готовым супом.

. Разработка рецептур блюд

Разработка рецептуры на блюдо: Рулет сырный.

 

Таблица 1

Наименование продуктов

Брутто, г

Нетто, г

Сыр «Пармезан»

40

35

Сыр «Сливочный»

32

30

Ветчина

19

15

Огурцы маринованные

15

10

Болгарский перец

13

10

Чеснок

6

5

Лисички маринованные

13

10

Сливочное масло

10

10

Майонез

20

20

Хрен

5

5

Салат

12

10

Выход

_

160


Разработка рецептуры на блюдо: Саганаки.

Таблица 2

Наименование продуктов

Брутто, г

Нетто, г

Сыр «Фета»

55

50

Яйцо

¾ шт.

Мука пшеничная

32

30

Масло растительное

10

10

Помидоры

22

20

Салат фризе

11

10

Выход

_

150

 

Разработка рецептуры на блюдо: Швейцарский суп с сыром.

 

Таблица 3

Наименование продуктов

Брутто, г

Нетто, г

Бульон мясной

_

650

Сыр «Маздам»

165

150

Сливки

75

75

Сливочное масло

70

70

Пшеничный хлеб

70

50

Зелень петрушки

7

5

Выход

_

1000


. Характеристика сырья для приготовления блюд

Сыр - высокопитательный белковый продукт, получаемый из молока путем его свертывания и обработки; он сохраняет все основные питательные вещества молока, за исключением углеводов. Промышленностью вырабатывается широкий ассортимент сыров. Они различаются между собой по особенностям технологии, внешним признакам и органолептическим показателям. Все сыры разделены на три класса: 1 класс - сычужные натуральные, 2 класс - кисломолочные натуральные, 3 класс - переработанные. Классы делятся на подклассы, типы и группы. Сыры различаются формой, состоянием теста, цветом, вкусом. Белки сыра лучше усваиваются организмом, чем молочные. Экстрактивные вещества сыров благоприятно воздействуют на пищеварительные железы, возбуждают аппетит. Питательные вещества, содержащиеся в сыре, усваиваются организмом почти полностью. В сырах содержатся витамины A, D, E, B1, B2, B12, PP, C, пантотеновая кислота и другие. Оптимальные условия хранения сыров: температура 2-8°С и относительная влажность воздуха 85-87 %. Хорошо созревшие сыры, заложенные на длительное хранение, можно держать при температуре от -1 до -5 °С и относительной влажности воздуха 85-90 %. Для хранения сыров на складах выделяют отдельные помещения во избежание передачи другим продуктам сырного запаха. Рассольные сыры располагают отдельно от других, учитывая возможность утечки рассола. Хранить резаные сыры без ухудшения качества и снижения массы можно в полиэтиленовой упаковке не более 3 дней. Пороки сыра возникают в результате применения молока низкого качества, нарушений технологического режима производства, условий транспортирования и хранения готовой продукции. Пороки можно разделить на три группы: пороки вкуса и запаха; пороки консистенции, рисунка и цвета; пороки внешнего вида (формы, корки).

Яйца - ценный пищевой продукт, так как они содержат полноценные белки, хорошо усваиваются организмом и обладают высокой калорийностью. Они также имеют в своем составе достаточное количество жиров, минеральных веществ, витаминов и т.д. Физиологическая норма потребления яиц составляет около 300 шт. на одного человека в год. Хранят яйца при пониженных температурах. Лучшим способом является хранение яиц в охлажденном состоянии. Перед закладкой на хранение яйца предварительно охлаждают в специальных камерах при температуре на 2-3°С ниже температуры яиц. В холодильниках яйца хранятся при -1 °С и относительной влажности воздуха 85-88 %. В этих условиях яйца находятся в переохлажденном состоянии и сохраняются до 6-7 месяцев. При температуре ниже -2°С происходит замораживание и растекание яиц. В процессе хранения не реже одного раза в 2 месяца контролируют качество яиц. Яйцо при хранении быстро теряет свои первоначальные свойства, поэтому относится к скоропортящимся продуктам питания. В процессе хранения, особенно в ненадлежащих условиях, а также при транспортировании и по ряду других причин (например, при неправильном обращении) в яйцах появляются дефекты.

Пшеничная мука - мука, получаемая из зёрен пшеницы. В муке высшего сорта («экстра») довольно мало клейковины. Она имеет чисто белый цвет. Используется для сдобных изделий, её часто применяют как загуститель в соусах. Мука первого сорта используется для несдобной выпечки. Изделия из неё черствеют медленнее. Основная мука для выпечки хлеба. В муке второго сорта до 8 % отрубей, поэтому она гораздо темнее первосортной. Муку хранят на складах и базах хлебопродуктов, торговых предприятий и организаций, на складах и в помещениях предприятий общественного питания, розничных торговых предприятий. Помещение для хранения муки должны быть сухими, чистыми, иметь хорошую вентиляцию, не быть зараженными вредителями хлебных запасов, а также хорошо освещенными. В помещении, где хранится мука, необходимо белить стены не меньше чем дважды в год. Оптимальная влажность воздуха для хранения муки - 60-70%. Благоприятная температура - от +5 до +15° С. При длительном хранении температура должна быть от +5 до -15° С.

Сливки - молочный продукт, получаемый из цельного молока путём сепарации жировой фракции. Для потребления в свежем виде сливки выпускают в продажу, как правило, пастеризованные с содержанием жира 10-20 % (обыкновенные) и 35 % (жирные). В продаже имеются также консервированные и сухие сливки, способ употребления которых указан на этикетке. Благодаря высокому содержанию жира сливки являются очень питательным продуктом. Они содержат также белки, углеводы, минеральные соли и витамины (A, E, B1, B2, C, PP и др.). Сливки широко применяются в лечебном питании. Их используют для изготовления сметаны и сливочного масла, а также приготовления разнообразных кулинарных изделий. Сливки входят в рецептуру некоторых супов-пюре, соусов, сладких блюд и кондитерских изделий. Органолептические показатели сливок должны отвечать следующим требованиям. Вкус и запах сливок должны быть чистыми, без посторонних привкусов и запахов, со слабо-выраженным привкусом кипяченого молока (для пастеризованных) или с выраженным привкусом стерилизации (для стерилизованных). Консистенция пастеризованных сливок однородная, без комков жира и хлопьев белка; для взбитых - нежная; для стерилизованных допускается небольшой отстой жира и небольшой осадок на дне бутылки, который исчезает после тщательного перемешивания. Цвет пастеризованных сливок белый, с кремовым оттенком топленого молока, для взбитых - свойственный цвету наполнителей. Температура сливок при отпуске с предприятия должна быть не более 8 °С; при температуре 4-8 °С срок хранения пастеризованных сливок не более 36 ч, стерилизованных при температуре 1-20 °С не более 30 суток.

Сливочное масло - продукт из концентрированного молочного жира с характерным вкусом, запахом и пластичной консистенцией. Классификация и ассортимент обусловлены технологией производства и химическим составом. При хранении масла в нем происходят существенные изменения, отражающиеся на вкусе и аромате. Пороки масла условно классифицируют на пороки вкуса и запаха, внешнего вида, обработки и консистенции, цвета, посолки, упаковки и маркировки. Одни пороки проявляются в свежем масле до хранения, а другие возникают при хранении и с течением времени усиливаются. Пороки вкуса и запаха более всего обесценивают масло и могут сделать его непригодным к употреблению.

Растительные масла - продукты, извлекаемые из растительного сырья и состоящие из триглицеридов жирных кислот и сопутствующих им веществ (фосфолипиды, свободные жирные кислоты, воски, стеролы, вещества, придающие окраску и др.). Хранят (в течение длительного времени) растительные масла в баках-цистернах большой вместимости с плотно закрывающимися люками, что полностью защищает продукт от проникновения света и частично - от кислорода воздуха. При поддержании температуры 4-6 °С и относительной влажности воздуха не выше 75 % растительные масла могут сохраняться 1,5-2 года.

Майонез - холодный соус, приготовленный из растительного масла, яичного желтка, уксуса и/или лимонного сока, сахара, поваренной соли, иногда горчицы и других приправ. Гарантийный срок хранения майонеза конкретного ассортиментного наименования содержится в техническом описании, но не превышает 30 дней при температуре хранения 0-10 °С, 20 дней - при 10-14 °С и 7 дней - при 14-18 °С. Срок хранения низкокалорийного майонеза при таких же температурах соответственно 20,15 и 5 дней.

Бульон мясной - жидкий отвар из мяса. Содержит небольшое количество белков, поэтому имеет больше вкусовое и возбуждающее значение, чем питательное, также легко усваивается даже ослабленным организмом.

Ветчина - продукт из кусков бескостного мяса, подвергнутый посолу с использованием массирования, созреванию и варке с целью создания монолитной структуры и упругой консистенции в готовом продукте. При изготовлении ветчины допускается применять обжарку и копчение. Срок хранения и реализации вареных продуктов из свинины при температуре от 0 до 8 °С и относительной влажности воздуха (75+5) % не более 4 суток; ветчины в оболочке и ветчины для завтрака не более 72 ч с момента окончания технологического процесса, в том числе срок хранения на предприятии-изготовителе для всего ассортимента не более 24 ч.

Маринованные огурцы - это овощные консервы, в состав которых обязательно входит уксусная кислота, обеспечивающая консервирующее действие в процессе маринования. Маринованные огурцы готовят путем заливки плодов маринадом с последующей пастеризацией. Плодоовощные консервы следует хранить при температуре от 0 до 15 - 20°C, не допуская замерзания. При высоких температурах протекают реакции, ухудшающие цвет, вкус консервов. Относительная влажность воздуха должна быть около 75%. Срок хранения консервов - 2 года со дня изготовления.

Лисички маринованные - грибные консервы, характеризующиеся кислым или слабокислым вкусом, ароматом пряностей. Производятся с помощью специальной обработки для увеличения срока хранения грибов. Маринованные грибы хранят в прохладном помещении при температуре около 8°С. В пищу их можно употреблять через 25-30 дней после маринования.

Болгарский перец - это плод травянистого растения, напоминающий по внешнему виду крупный стручок, который в зависимости от разновидности и стадии зрелости бывает и тёмно- и ярко-красным, оранжевым, а в недозрелом виде - зелёным. Перец имеет высокую витаминозность. Температура хранения - 0-2 °С, относительная влажность воздуха 85-90 %. В сыром помещении плоды будут покрываться плесенью, в сухом - усыхать. В таких условиях перец хранится 20-30 дней. Можно хранить перец и в замороженном виде. Для этого стручки надо вымыть, освободить от зёрен и плодоножки, а затем хорошо вытереть, чтобы нигде не осталось воды. После этого перец нарезать соломкой или колечками, сложить в полиэтиленовый пакет. Пакет завязать и положить в морозилку. В таком виде перец может храниться 3 месяца.

Помидоры - содержат соединения, которые способны предотвращать онкологические и сердечно-сосудистые заболевания. Помидоры содержат большое количество витаминов С, D, много железа и калия, что уже само по себе говорит о пользе помидоров. В зависимости от степени зрелости убранные помидоры хранят при разных температурно-влажностных режимах. Для хранения непригодны плоды, которые подверглись воздействию заморозков или пониженной температуры (-3 °С). Плоды зеленые и молочной зрелости, предназначенные для длительного хранения, хранят при +10-12 °С и относительной влажности 80-95 %. В таких условиях помидоры могут храниться несколько месяцев. При температуре +1 -2 °С они теряют способность к дозреванию. Снижение и повышение влажности воздуха также отрицательно сказываются на хранении помидоров. Плоды бурой степени зрелости приобретают светло-зеленую окраску с розовым оттенком на вершине и внутри плода. Их хранят при +4-6 °С и относительной влажности воздуха 85-90 %. Плоды розовой зрелости хранятся значительно меньше, чем помидоры первых двух групп. Оптимальная температура хранения - 0-1-2 °С, относительная влажность воздуха - 85-90%.

Чеснок - популярная овощная культура у многих народов по всему миру, что объясняется острым вкусом и характерным запахом, связанным с наличием в составе растения тиоэфиров (органических сульфидов). Дольки луковицы («зубчики») используются в качестве посевного материала, употребляются в пищу (в сыром или приготовленном виде, как приправа). Листья, стрелки и цветоносы также съедобны и употребляются в основном у молодых растений. Чеснок широко используется в медицине благодаря антисептическому действию. Температура при теплом хранении должна быть 18-25°C, а при холодном - 0-4°C.

Хрен - приправа, возбуждающая аппетит и улучшающая пищеварение, помогающая переваривать белковую пищу. Хранить хрен надо при температуре, которая не превышает 4 °C.

Салат фризе (фриссе, эндивидий кудрявый, эндивий, салатный цикорий) - известен человечеству со времен Древнего Рима и Греции. Уже в те времена люди стали культивировать салат фризе и употреблять продукт в пищу. Примечательно то, что название салату фризе дало французское слово frisé, что в переводе означает "курчавый". Действительно внешний вид салата фризе полностью соответствует названию. Листья салата фризе отличаются своей расцветкой, которая начинается зеленым цветом у корня и салатовым в середине растения. Срок хранения при температуре от +2 до +5°С и относительной влажности воздуха 92 - 95% 5 -7 дней.

Петрушка - используют в свежем, сушёном и реже солёном виде, листья - как составную часть салатов, а листья и корнеплоды - как добавку к гарнирам и супам, особенно - к рыбным блюдам. Свежезамороженная зелень полностью сохраняет питательные и целебные свойства в течение нескольких месяцев (при правильном хранении - до года).

Пшеничная мука - пищевой продукт, получаемый путём выпечки, паровой обработки или жарки теста, состоящего, как минимум, из муки и воды. В большинстве случаев добавляется соль, а также используется разрыхлитель, такой как дрожжи. Для приготовления хлеба употребляют пшеничную муку. Гарантийный срок хранения пшеничной муки 12 мес. со дня изготовления. Мука в мешках хранится лучше, чем в потребительской таре. При продолжительном хранении муки в мешках (больше чем 1-2 мес.) их необходимо перекладывать в штабеле. Вследствие этой операции нижние мешки станут верхними и наоборот.

. Технология приготовления, оформление, отпуск блюд. Дизайн

Рулет сырный.

Сыр зачистить, измельчить, смешать, поместить в целлофановый пакет, нагреть до состояния близкого к плавленому. Для фарша: ветчину зачистить, маринованные огурцы и лисички отделить от рассола, болгарский перец помыть, зачистить, всё нарезать кубиком; хрен, чеснок зачистить, помыть и измельчить; сливочное масло зачистить и размягчить; смешать все компоненты с майонезом. Салат сортировать, промыть и обсушить. Затем, не вынимая из пакета, раскатать сыр, освободить его и выложить фарш, завернуть в виде рулета. Охладить в холодильнике. Для оформления выложить на тарелку листья салата, положить на них разрезанный на кружочки рулет. Подавать при t 12-140C.

Саганаки.

         Сыр зачистить, нарезать в виде небольших прямоугольников. Яйцо промыть, дезинфицировать, промыть, удалить скорлупу, взбить. Муку просеять. Помидор помыть, зачистить, нарезать кружочками. Салат фризе сортировать, промыть, обсушить. Ломтики сыра запанировать в яйце и муке, обжарить с обеих сторон на растительном масле до образования золотистой корочки. Для оформления обжаренный сыр выложить на тарелку, чередуя с кружочками помидор, посолить, поперчить, в центр выложить салат фризе. Подавать сразу после приготовления при t 60oC.

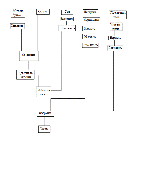
Швейцарский суп с сыром.

Сыр зачистить, измельчить. Петрушку сортировать, промыть, измельчить. У пшеничного хлеба удалить корки, нарезать кубиком, подсушить. Мясной бульон довести до кипения, добавить сливки и снова довести до кипения. Затем добавить сыр. Подавать в бульонной паре при t 75oC, оформив подготовленными петрушкой и пшеничным хлебом.

. Составление технологических схем приготовления блюда

Рис. 1 Технологическая схема приготовления блюда: Рулет сырный

Рис. 2 Технологическая схема приготовления блюда: Саганаки.

Рис. 3 Технологическая схема приготовления блюда: Швейцарский суп с сыром.

6. Составление нормативной технологической документации

Утверждаю

Директор предприятия  ______________ (Ф.И.О., дата)

ТЕХНИКО-ТЕХНОЛОГИЧЕСКАЯ КАРТА №1.

На блюдо Рулет сырный

Область применения Настоящая технико-технологическая карта распространяестя на блюдо «Рулет сырный»

Требования к сырью

Продовольственное сырьё, пищевые продукты и полуфабрикаты, используемые для изготовления блюда должны соответствовать требованиям действующих нормативных и технических документов, иметь сопроводительные документы, подтверждающие их безопасность и качество (сертификат соответствия, санитарно-эпидемиологическое заключение, удостоверение безопасности и качества, и пр.).

Таблица 4 Рецептура

Наименование продуктов

Брутто, г

Нетто, г

Сыр «Пармезан»

40

35

Сыр «Сливочный»

32

30

Ветчина

19

15

Огурцы маринованные

15

10

Болгарский перец

13

10

Чеснок

6

5

Лисички маринованные

13

10

Сливочное масло

10

10

Майонез

20

20

Хрен

5

5

Салат

12

10

Выход

_

160


Технологический процесс

Подготовка сырья производится в соответствии с рекомендациями Сборника технологических нормативов для предприятий общественного питания и технологическими рекомендации для импортного сырья.

Сыр зачистить, измельчить, смешать, поместить в целлофановый пакет, нагреть до состояния близкого к плавленому. Для фарша: ветчину зачистить, маринованные огурцы и лисички отделить от рассола, болгарский перец помыть, зачистить, всё нарезать кубиком; хрен, чеснок зачистить, помыть и измельчить; сливочное масло зачистить и размягчить; смешать все компоненты с майонезом. Салат сортировать, промыть и обсушить. Затем, не вынимая из пакета, раскатать сыр, освободить его и выложить фарш, завернуть в виде рулета. Охладить в холодильнике.

Требования к оформлению, реализации и хранению

Выложить на тарелку листья салата, положить на них разрезанный на кружочки рулет. Подавать при t 12-140C.

Таблица 5 Показатели качества и безопасности

Внешний вид

Форма кружочков, видны слои сыра и фарша

Цвет

Рулет - бледно-желтый

Запах

Соответствует использованному сыру и продуктам

Вкус

В меру солёный

Консистенция

Мягкая, нежная


Таблица 6 Пищевая ценность блюда 100г

Жиры, г

Углеводы, г

Энергетическая ценность, ккал

16,2

24

3,8

296


Ответственный за оформление ТТК _______________________

Зав. производством___________________

Утверждаю

Директор предприятия  ______________ (Ф.И.О., дата)

ТЕХНИКО-ТЕХНОЛОГИЧЕСКАЯ КАРТА №2.

На блюдо Саганаки

Область применения Настоящая технико-технологическая карта распространяестя на блюдо «Саганаки»

Требования к сырью

Продовольственное сырьё, пищевые продукты и полуфабрикаты, используемые для изготовления блюда должны соответствовать требованиям действующих нормативных и технических документов, иметь сопроводительные документы, подтверждающие их безопасность и качество (сертификат соответствия, санитарно-эпидемиологическое заключение, удостоверение безопасности и качества, и пр.).

Таблица 7 Рецептура

Наименование продуктов

Брутто, г

Нетто, г

Сыр «Фета»

55

50

Яйцо

¾ шт.

30

Мука пшеничная

32

30

Масло растительное

10

10

Помидоры

22

20

Салат фризе

11

10

Выход

_

150


Технологический процесс

Подготовка сырья производится в соответствии с рекомендациями Сборника технологических нормативов для предприятий общественного питания и технологическими рекомендации для импортного сырья.

Сыр зачистить, нарезать в виде небольших прямоугольников. Яйцо промыть, дезинфицировать, промыть, удалить скорлупу, взбить. Муку просеять. Помидор помыть, зачистить, нарезать кружочками. Салат фризе сортировать, промыть, обсушить. Ломтики сыра запанировать в яйце и муке, обжарить с обеих сторон на растительном масле до образования золотистой корочки.

Требования к оформлению, реализации и хранению

Обжаренный сыр выложить на тарелку, чередуя с кружочками помидор, посолить, поперчить, в центр выложить салат фризе. Подавать сразу после приготовления при t 60oC.

Таблица 8 Показатели качества и безопасности

Внешний вид

Обжаренный сыр - прямоугольный, чередуется с кружочками помидор, в центре выложен салат фризе

Цвет

Золотистая корочка, на резрезе - белый

Запах

Соответствующий помидорам и сыру

Вкус

В меру солёный

Консистенция

Нежная, сочная


Таблица 9 Пищевая ценность блюда 100г

Белки, г

Жиры, г

Углеводы, г

Энергетическая ценность, ккал

9,2

12,3

15,4

209,1


Ответственный за оформление ТТК _______________________

Зав. производством___________________

Утверждаю

Директор предприятия  ______________ (Ф.И.О., дата)

На блюдо Швейцарский суп с сыром

Область применения. Настоящая технико-технологическая карта распространяестя на блюдо «Швейцарский суп с сыром»

Требования к сырью

Продовольственное сырьё, пищевые продукты и полуфабрикаты, используемые для изготовления блюда должны соответствовать требованиям действующих нормативных и технических документов, иметь сопроводительные документы, подтверждающие их безопасность и качество (сертификат соответствия, санитарно-эпидемиологическое заключение, удостоверение безопасности и качества, и пр.).

Таблица 10 Рецептура

Наименование продуктов

Брутто, г

Нетто, г

Бульон мясной

_

650

Сыр «Маздам»

165

150

Сливки

75

75

Сливочное масло

70

70

Пшеничный хлеб

70

50

Зелень петрушки

7

5

Выход

_

1000


Технологический процесс

Подготовка сырья производится в соответствии с рекомендациями Сборника технологических нормативов для предприятий общественного питания и технологическими рекомендации для импортного сырья.

Сыр зачистить, измельчить. Петрушку сортировать, промыть, измельчить. У пшеничного хлеба удалить корки, нарезать кубиком, подсушить. Мясной бульон довести до кипения, добавить сливки и снова довести до кипения. Затем добавить сыр.

Требования к оформлению, реализации и хранению

Подавать сразу, в бульонной паре, посыпав зеленью петрушки и положив в каждую тарелку немного ранее приготовленных гренок. Подавать при t 75-800C/

Таблица 11 Показатели качества и безопасности

Внешний вид

Густая жидкость

Цвет

Цвет желтый

Запах

Мясного бульона, присутствует аромат сливок

Вкус

В меру солёный

Консистенция

Однородная


Таблица 12 Пищевая ценность блюда 100г

Белки, г

Жиры, г

Углеводы, г

Энергетическая ценность, ккал

8,1

10,4

2,3

135,2


Ответственный за оформление ТТК _______________________

Зав. производством___________________

. Организация рабочего места, подбор оборудования, инвентаря и инструментов

Рабочим местом называется часть производственной площади, где работник выполняет отдельные операции, используя при этом соответствующее оборудование, посуду, инвентарь, инструменты. Рабочие места на предприятиях общественного питания имеют свои особенности в зависимости от типа предприятия, его мощности, характера выполняемых операций, ассортимента выпускаемой продукции. Площадь рабочего места должна быть достаточной, чтобы обеспечить рациональное размещение оборудования, создание безопасных условий труда, а также удобное расположение инвентаря, инструментов. Рабочие места в цехе располагаются по ходу технологического процесса.

Рабочие места могут быть специализированными и универсальными. Специализированные рабочие места организуют на крупных предприятиях, когда работник в течение рабочего дня выполняет одну или несколько однородных операций. На средних и малых предприятиях преобладают универсальные рабочие места, где осуществляются несколько неоднородных операций.

Организация рабочих мест учитывает антропометрические данные строения тела человека, т. е. на основании роста человека определяются глубина, высота рабочего места и фронт работы для одного работника.

Необходимое оборудование и инвентарь для приготовления блюд:

·        ножи для сыра

·        ножи универсальные

·        разделочные доски

·        тёрки

·        лопатки для жарки

·        щипцы

·        разливная ложка

·        кастрюли

·        сковороды

·        плита

·        весы

сыр блюдо рецептура

Вывод

В данной курсовой работе было рассмотрено приготовление блюд из сыра. Так же мы познакомились с историей возникновения сыра, пользой этого продукта, требованиями к качеству и правилами хранения и пришли к некоторым выводам.

Сыр является высокоценным пищевым продуктом, содержащим большое количество легкоусвояемых полноценных белков, молочного жира, различных солей и витаминов. Для каждого вида сыра свойственны свои технологические особенности, которые в конечном итоге и определяют специфику готового продукта.

В настоящее время потребление сыра повышается практически везде: и в странах с развитым рынком, и в странах с развивающимися рыночными отношениями.

Можно выделить несколько больших групп сыров: твердые, мягкие, рассольные, плавленые, голубые с плесенью. Единой классификации сыра нет, разделение по группам и внутри них зависит от выбранных для сравнения критериев.

Сыр, безусловно, является полезным продуктом, он замечательное начало дня, неплохая основа первых блюд и сытный калорийный ужин. Польза сыра обусловлена, прежде всего, его богатым составом и отменным вкусом. Главное, что блюда из сыра достойны пристального внимания и всяческих похвал.

Сыр часто входит в состав салатов, бутербродов, горячих закусок, блюд из рыбы, мяса, овощей и птицы. Так же сыр часто используется в качестве десерта или входит в его состав.

Всем известное блюдо вечеринок - сырный фондю, который нравится и детям и подросткам и людям в возрасте.

Сыры делают вкус блюда более густым, насыщенным, оттеняют и сладость блюда, и кислинку.

Но редко встретишь сыр в качестве основного компонента, разработаны рецепты фирменных блюд:

·   Рулет из сыра - холодная закуска, с овощами и грибами

·        Саганаки - горячая закуска ,в которой сочетается грубая жареная корочка, с нежным внутренним состоянием в плавленом виде и со свежестью салата и помидор.

·        Сырный суп - это классический рецепт изысканного супа в Европейском стиле.

Все разработанные фирменные блюда можно рекомендовать, включать в меню не только кафе, но и ресторанов.

Список литературы

1. Сборник рецептур и кулинарных изделий для предприятий общественного питания [Текст] - М.: - Экономика 1981 - 693 с.

. Сборник рецептур блюд и кулинарных изделий национальных кухонь народов России. [Текст] - М: МП Вика, 1992 - с.

. Сборник рецептур блюд зарубежной кухни / Под ред. проф. А.Т. Васюковой - М.: Издательско-торговая корпорация «Дашков и Ко», 2008 - 816 с.

. Сборник рецептур блюд и кулинарных изделий китайской, корейской, японской кухонь. Составитель Л.Е. Годунова. Для предприятий общественного питания. СПб.: ПРОФИКС, 2006. - 216 с.

. Кащенко В.Ф. Оборудование предприятий общественного питания [Текст]: учеб. пособие для сред. проф. образования / В.Ф. Кащенко, Р.В. Кащенко. - М.: Инфра-М, 2010 - 416 с.

. Ковалев Н.И. Технология приготовления пищи. [Текст]: учеб. пособие для сред. проф. образования/ Н.И. Ковалев, М.М. Куткина, В.А. Кравцова - М.: Деловая литература, 2008 - 480 с.

. Электронный ресурс нормативно-технической литературы библиотеки гостов и стандартов, адрес в интернете